Report Overview
Visitedpublic
2026-03-02 20:27:29
Tags
Submit Tags
URL
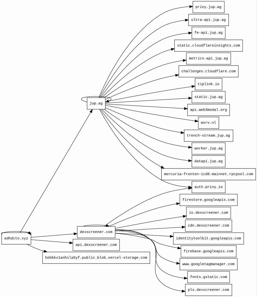
adhdcto.xyz
Finishing URL
adhdcto.xyz/
IP / ASN

64.29.17.1
Title
$ADHD - Meme Frenzy | Dopamine Rush on Solana
Detections
urlquery
0
Network Intrusion Detection
0
Threat Detection Systems
1
Host Summary
| Host | Rank | Registered | First Seen | Last Seen | Sent | Received | IP | Fingerprints |
|---|---|---|---|---|---|---|---|---|
io.dexscreener.com | 396667 | 2021-06-11 | 2022-04-28 | 2026-02-26 | 3.4 kB | 58 kB | ![]() 104.18.38.143 | |
wsrv.nl | 39766 | 2011-01-20 | 2021-12-09 | 2026-03-02 | 2.3 kB | 20 kB | ![]() 172.67.219.84 | |
api.dexscreener.com | 2085659 | 2021-06-11 | 2022-05-19 | 2026-02-28 | 491 B | 2.1 kB | ![]() 104.18.38.143 | |
jup.ag | 15908 | 2021-09-15 | 2021-09-16 | 2026-02-23 | 18 kB | 27 MB | ![]() 104.18.43.59 | |
datapi.jup.ag | 1598796 | 2021-09-15 | 2025-03-12 | 2026-02-12 | 13 kB | 95 kB | ![]() 172.64.144.197 | |
mercuria-fronten-1cd8.mainnet.rpcpool.com | 1462711 | 2021-03-10 | 2023-11-24 | 2026-02-22 | 1.1 kB | 820 B | ![]() 208.91.108.10 | |
identitytoolkit.googleapis.com | 28137 | 2005-01-25 | 2019-01-03 | 2026-02-25 | 2.9 kB | 3.8 kB | ![]() 142.250.178.106 | |
firestore.googleapis.com | 6651 | 2005-01-25 | 2017-10-10 | 2026-02-25 | 7.9 kB | 12 kB | ![]() 172.217.20.170 | |
www.googletagmanager.com | 283 | 2011-11-11 | 2012-10-04 | 2026-03-01 | 448 B | 402 kB | ![]() 142.251.142.232 | |
static.jup.ag | 1769998 | 2021-09-15 | 2023-07-25 | 2026-02-25 | 1.3 kB | 55 kB | ![]() 104.18.43.59 | |
trench-stream.jup.ag | 1776805 | 2021-09-15 | 2025-06-11 | 2026-02-13 | 551 B | 391 B | ![]() 104.18.43.59 | |
pls.dexscreener.com | 658352 | 2021-06-11 | 2024-10-03 | 2026-02-23 | 2.1 kB | 5.0 kB | ![]() 104.18.38.143 | |
challenges.cloudflare.com | 11393 | 2009-02-17 | 2021-10-20 | 2026-03-01 | 1.5 kB | 314 kB | ![]() 104.18.94.41 | |
privy.jup.ag | 4507267 | 2021-09-15 | 2025-08-25 | 2026-02-22 | 1.8 kB | 4.0 kB | ![]() 104.18.24.69 | |
tiplink.io | 159053 | 2021-06-18 | 2020-02-04 | 2026-02-20 | 1.1 kB | 24 kB | ![]() 172.66.144.171 | |
ultra-api.jup.ag | 1548085 | 2021-09-15 | 2025-04-22 | 2026-02-12 | 1.4 kB | 1.6 kB | ![]() 172.64.144.197 | |
hebbkx1anhila5yf.public.blob.vercel-storage.com | 1934469 | 2023-02-27 | 2023-10-09 | 2026-02-23 | 497 B | 128 kB | ![]() 13.49.54.242 | |
cdn.dexscreener.com | 1560830 | 2021-06-11 | 2023-07-13 | 2026-02-23 | 536 B | 4.0 kB | ![]() 104.18.38.143 | |
adhdcto.xyz 17 alert(s) on this Host | unknown | 2026-02-27 | 2026-03-02 | 2026-03-02 | 7.7 kB | 722 kB | ![]() 64.29.17.65 | |
dexscreener.com | 7461 | 2021-06-11 | 2021-06-11 | 2026-02-26 | 117 kB | 9.6 MB | ![]() 172.64.149.113 | |
auth.privy.io | 406771 | 2018-10-07 | 2022-11-01 | 2026-02-24 | 2.3 kB | 6.2 kB | ![]() 104.18.21.237 | |
firebase.googleapis.com | 21765 | 2005-01-25 | 2018-10-19 | 2026-02-25 | 1.2 kB | 1.3 kB | ![]() 142.250.178.106 | |
fonts.gstatic.com | unknown | 2008-02-11 | 2014-04-02 | 2026-03-01 | 1.6 kB | 52 kB | ![]() 216.58.207.195 | |
fe-api.jup.ag | 1698222 | 2021-09-15 | 2024-12-05 | 2026-02-11 | 431 B | 533 B | ![]() 172.64.144.197 | |
worker.jup.ag | 2088698 | 2021-09-15 | 2024-02-01 | 2026-02-14 | 423 B | 38 kB | ![]() 104.18.43.59 | |
static.cloudflareinsights.com | 4073 | 2019-08-30 | 2019-09-24 | 2026-03-01 | 490 B | 20 kB | ![]() 104.16.80.73 | |
api.web3modal.org | 433029 | 2022-11-18 | 2023-09-19 | 2026-02-25 | 27 kB | 159 kB | ![]() 104.18.19.237 | |
metrics-api.jup.ag | unknown | 2021-09-15 | 2026-01-26 | 2026-02-13 | 2.0 kB | 1.5 kB | ![]() 172.64.144.197 |
Cloudflare (CDN)
Cloudflare is a web-infrastructure and website-security company, providing content-delivery-network services, DDoS mitigation, Internet security, and distributed domain-name-server services.Cloudflare Bot Management (Security)
Cloudflare bot management solution identifies and mitigates automated traffic to protect websites from bad bots.Vercel (PaaS)
Vercel is a cloud platform for static frontends and serverless functions.Cloudflare Browser Insights (Analytics, RUM)
Cloudflare Browser Insights is a tool that measures the performance of websites from the perspective of users.Related reports
Threat Detection Systems
| Detection System | Indicator | Verdict | Alert |
|---|---|---|---|
| DNS4EU | adhdcto.xyz | malicious | Sinkholed |
JavaScript (172)
| HASH | FROM | Size | First Seen | Last Seen | |
|---|---|---|---|---|---|
| 59009ac71035fb63eede458c39400f9f | DocumentWrite | 5.3 kB | 2024-02-19 | 2026-03-02 | |
Introduced by DocumentWrite First Seen 2024-02-19 Last Seen 2026-03-02 Times Seen 192 Size 5.3 kB (5260 bytes) MD5 59009ac71035fb63eede458c39400f9f SHA1 31d4673e3ed5142fedd0f0ca0912c8529ca624b3 Loading... | |||||
| 086707e4369f60afedcafb16050a7618 | DocumentWrite | 39 B | 2023-03-07 | 2026-03-05 | |
Introduced by DocumentWrite First Seen 2023-03-07 Last Seen 2026-03-05 Times Seen 628490 Size 39 B (39 bytes) MD5 086707e4369f60afedcafb16050a7618 SHA1 8216b0cc6876cbd44f01c158e7dff3833ceccd41 Loading... | |||||
HTTP Transactions (300)
| URL | IP | Response | Size |
|---|

