Report Overview
Visitedpublic
2024-01-03 00:58:08
Tags
Submit Tags
URL
www.xxzoo.com/__media__/js/netsoltrademark.php?d=918online.today
Finishing URL
www.xxzoo.com/__media__/js/netsoltrademark.php?d=918online.today
IP / ASN

45.199.14.10
Title
东营前忧网络科技有限公司
Detections
urlquery
0
Network Intrusion Detection
0
Threat Detection Systems
0
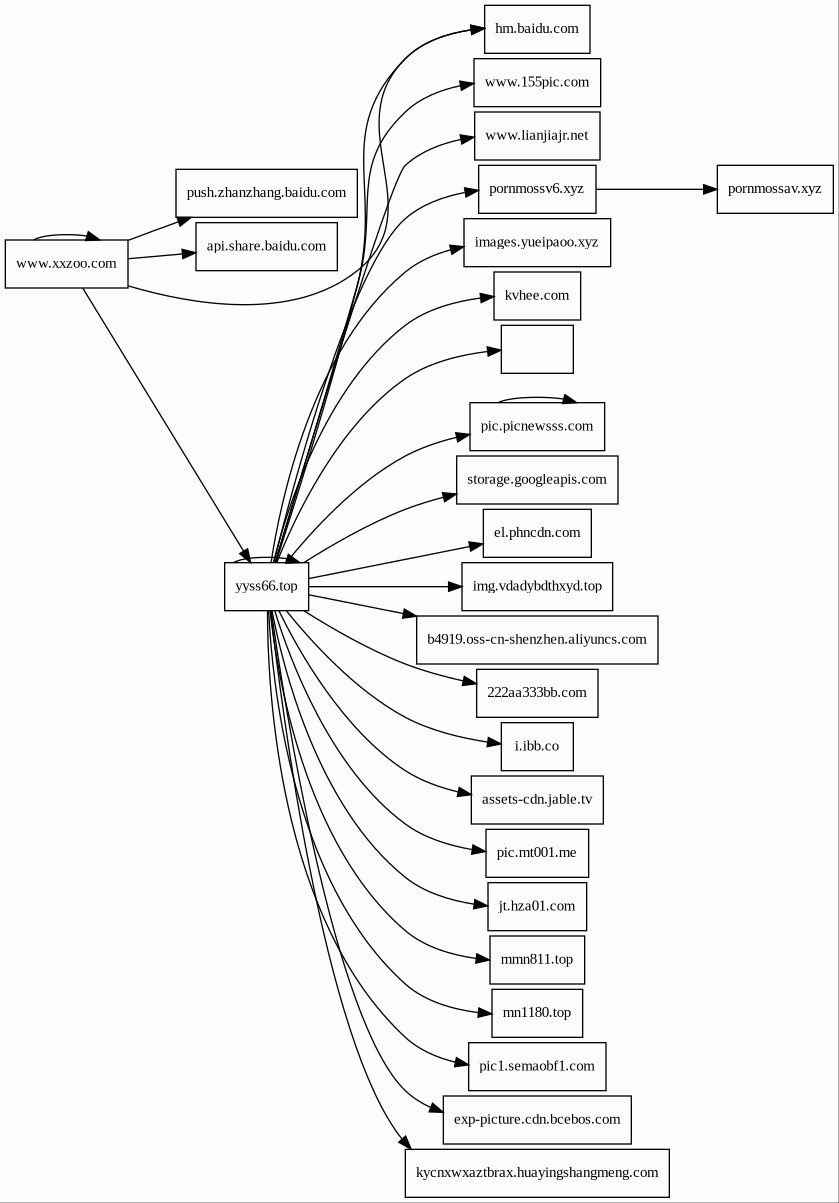
Host Summary
| Host | Rank | Registered | First Seen | Last Seen | Sent | Received | IP | Fingerprints |
|---|---|---|---|---|---|---|---|---|
storage.googleapis.com | 420 | 2005-01-25 | 2012-08-06 08:33:30 | 2024-01-02 19:53:47 | 447 B | 185 kB | ![]() 216.58.207.219 | |
exp-picture.cdn.bcebos.com | 156228 | 2014-08-28 | 2020-04-03 06:00:25 | 2023-12-23 20:33:24 | 473 B | 146 kB | ![]() 150.138.188.35 | |
i.ibb.co | 13485 | 2010-07-20 | 2018-11-25 11:13:48 | 2024-01-02 08:20:40 | 436 B | 1.2 kB | ![]() 162.19.58.159 | |
ocsp.sectigochina.com | unknown | 2019-10-20 | 2022-02-25 07:42:56 | 2024-01-02 05:28:30 | 345 B | 963 B | ![]() 172.64.149.190 | |
pic.mt001.me | unknown | 2021-03-04 | 2022-06-27 01:23:32 | 2023-11-16 04:42:02 | 440 B | 56 kB | ![]() 104.21.235.52 | |
pornmossv6.xyz | unknown | unknown | No data | No data | 450 B | 498 B | ![]() 139.162.20.165 | |
yyss66.top | unknown | unknown | No data | No data | 6.8 kB | 416 kB | ![]() 103.207.165.124 | |
images.yueipaoo.xyz | unknown | 2023-11-15 | 2023-12-03 18:02:40 | 2023-12-15 13:20:47 | 458 B | 11 kB | ![]() 172.67.22.165 | |
222aa333bb.com | unknown | 2023-10-24 | 2023-10-24 17:19:53 | 2023-12-17 20:16:16 | 906 B | 732 kB | ![]() 143.92.34.228 | |
mn1180.top | unknown | 2023-12-20 | 2023-12-23 06:05:23 | 2023-12-23 17:47:24 | 898 B | 325 kB | ![]() 172.83.155.45 | |
www.xxzoo.com | unknown | unknown | No data | No data | 1.6 kB | 3.4 kB | ![]() 45.199.14.10 | |
hm.baidu.com | 8254 | 1999-10-11 | 2012-05-26 10:38:45 | 2024-01-02 09:03:25 | 5.6 kB | 61 kB | ![]() 103.235.46.191 | |
img.vdadybdthxyd.top | unknown | unknown | No data | No data | 443 B | 43 kB | ![]() 103.85.20.211 | |
kycnxwxaztbrax.huayingshangmeng.com | unknown | 2020-06-24 | 2023-06-06 10:32:06 | 2023-11-16 17:40:39 | 1.8 kB | 512 kB | ![]() 221.195.241.100 | |
pic1.semaobf1.com | unknown | 2022-02-20 | 2022-04-22 18:04:48 | 2024-01-02 08:05:25 | 466 B | 13 kB | ![]() 156.238.210.41 | |
zhibo128x.xyz | unknown | 2022-08-27 | 2022-09-07 01:50:00 | 2023-12-30 21:39:05 | 399 B | 246 kB | ![]() 156.232.89.110 | |
jt.hza01.com | unknown | 2020-08-14 | 2023-06-25 19:38:45 | 2023-12-31 15:57:29 | 904 B | 0 B | ![]() 0.0.0.0 | |
b4919.oss-cn-shenzhen.aliyuncs.com | unknown | 2012-04-01 | 2023-12-14 00:35:42 | 2023-12-23 09:47:43 | 896 B | 122 kB | ![]() 112.74.1.168 | |
kvhee.com | unknown | 2022-08-10 | 2022-08-12 18:47:12 | 2023-12-13 23:15:48 | 448 B | 14 kB | ![]() 142.132.201.10 | |
mmn811.top | unknown | unknown | No data | No data | 449 B | 459 kB | ![]() 142.132.201.10 | |
pic.picnewsss.com | unknown | 2022-06-14 | 2022-06-14 13:57:58 | 2023-11-15 07:53:29 | 1.5 kB | 28 kB | ![]() 118.107.45.19 | |
push.zhanzhang.baidu.com | 57139 | 1999-10-11 | 2015-07-22 07:44:02 | 2024-01-02 10:45:16 | 334 B | 750 B | ![]() 182.61.201.93 | |
www.155pic.com | unknown | 2022-08-05 | 2022-10-23 04:49:15 | 2023-12-28 17:08:22 | 14 kB | 411 kB | ![]() 104.22.21.196 | |
api.share.baidu.com | 44629 | 1999-10-11 | 2013-04-25 16:45:11 | 2024-01-02 10:45:17 | 423 B | 114 B | ![]() 180.101.212.103 | |
el.phncdn.com | 268704 | 2009-12-11 | 2021-01-29 14:24:06 | 2023-11-24 21:48:31 | 863 B | 40 MB | ![]() 64.210.135.149 | |
ocsp.trust-provider.cn | unknown | 2015-04-09 | 2022-02-10 09:18:30 | 2024-01-02 07:12:16 | 346 B | 1.5 kB | ![]() 111.206.23.199 | |
www.lianjiajr.net | unknown | 2019-04-24 | 2021-06-23 14:11:02 | 2023-12-13 00:50:17 | 467 B | 971 kB | ![]() 38.54.142.55 | |
assets-cdn.jable.tv | 201619 | 2017-04-04 | 2021-12-02 17:16:11 | 2023-11-17 05:16:02 | 456 B | 64 kB | ![]() 15.235.9.226 | |
| unknown | 1.1 kB | 884 B | ![]() 150.138.78.131 |
Related reports
Threat Detection Systems
Public InfoSec YARA rules
No alerts detected
OpenPhish
No alerts detected
PhishTank
No alerts detected
mnemonic secure dns
No alerts detected
Quad9 DNS
No alerts detected
ThreatFox
No alerts detected
JavaScript (81)
| HASH | FROM | Size | First Seen | Last Seen | |
|---|---|---|---|---|---|
| 5c5f6e6def057d7e3417db2a3e1e995f | DocumentWrite | 42 B | 2023-03-07 | 2024-08-21 | |
Introduced by DocumentWrite First Seen 2023-03-07 Last Seen 2024-08-21 Times Seen 300 Size 42 B (42 bytes) MD5 5c5f6e6def057d7e3417db2a3e1e995f SHA1 1b44b244953a58445f1f51657c8ac2483e9796f5 Loading... | |||||
| cd294310c64674f91e3fd766a238b702 | DocumentWrite | 40 B | 2023-06-03 | 2025-04-27 | |
Introduced by DocumentWrite First Seen 2023-06-03 Last Seen 2025-04-27 Times Seen 304 Size 40 B (40 bytes) MD5 cd294310c64674f91e3fd766a238b702 SHA1 b2be5c88d3ceb51ee337fc79827739894a2bd7b4 Loading... | |||||
| ae76dc35e62ada3ec127e0567a655748 | DocumentWrite | 145 B | 2024-08-20 | 2024-08-20 | |
Introduced by DocumentWrite First Seen 2024-08-20 Last Seen 2024-08-20 Times Seen 1 Size 145 B (145 bytes) MD5 ae76dc35e62ada3ec127e0567a655748 SHA1 3055b79ba2c84018b8af9407d70156e836de0edc Loading... | |||||
| 5c4fec1b936e5b83185d8396d66a619b | DocumentWrite | 33 B | 2023-03-07 | 2025-05-23 | |
Introduced by DocumentWrite First Seen 2023-03-07 Last Seen 2025-05-23 Times Seen 578 Size 33 B (33 bytes) MD5 5c4fec1b936e5b83185d8396d66a619b SHA1 83d6db65f5e0835976707dbb30a58b142efb4267 Loading... | |||||
| f472dd1d9e84088f08ca01e94a12241b | DocumentWrite | 208 B | 2023-12-02 | 2024-08-20 | |
Introduced by DocumentWrite First Seen 2023-12-02 Last Seen 2024-08-20 Times Seen 10 Size 208 B (208 bytes) MD5 f472dd1d9e84088f08ca01e94a12241b SHA1 30458f55f23edbbd99259b87f87d9c5a6f11aee3 Loading... | |||||
| e864d8364b3b32cd62bd0ce42cf30f4d | DocumentWrite | 43 B | 2023-10-19 | 2024-08-21 | |
Introduced by DocumentWrite First Seen 2023-10-19 Last Seen 2024-08-21 Times Seen 38 Size 43 B (43 bytes) MD5 e864d8364b3b32cd62bd0ce42cf30f4d SHA1 a44440dcd3f7c89e7e91312b1752e5d243b6ddd9 Loading... | |||||
| f764471c2681642742fd4a743fae39f1 | DocumentWrite | 149 B | 2023-12-30 | 2024-08-20 | |
Introduced by DocumentWrite First Seen 2023-12-30 Last Seen 2024-08-20 Times Seen 2 Size 149 B (149 bytes) MD5 f764471c2681642742fd4a743fae39f1 SHA1 f8ac8bf6b8ead9df31f1c175f195f5f74123d340 Loading... | |||||
| 8c47d5c35fca47edeca66ac2664d3fbc | DocumentWrite | 98 B | 2023-11-14 | 2024-08-20 | |
Introduced by DocumentWrite First Seen 2023-11-14 Last Seen 2024-08-20 Times Seen 14 Size 98 B (98 bytes) MD5 8c47d5c35fca47edeca66ac2664d3fbc SHA1 5bfd7536604db9250ec21c2cc1390fba96a9c184 Loading... | |||||
| 7196b14c0c5fbe0ecdb9211d9108495c | DocumentWrite | 262 B | 2024-08-20 | 2024-08-20 | |
Introduced by DocumentWrite First Seen 2024-08-20 Last Seen 2024-08-20 Times Seen 1 Size 262 B (262 bytes) MD5 7196b14c0c5fbe0ecdb9211d9108495c SHA1 a2f7351db3b493a0ed1ad7f3aae4efd579fed9dd Loading... | |||||
| faf1144e09f4d49de4492fb9fce02769 | DocumentWrite | 129 B | 2023-12-30 | 2024-08-20 | |
Introduced by DocumentWrite First Seen 2023-12-30 Last Seen 2024-08-20 Times Seen 11 Size 129 B (129 bytes) MD5 faf1144e09f4d49de4492fb9fce02769 SHA1 ea05f0ca30a17d47b5af2cf89bd2f0a74d7600e4 Loading... | |||||
| 2136411f3badc045a565ef6577d9a26e | DocumentWrite | 174 B | 2023-12-30 | 2024-08-20 | |
Introduced by DocumentWrite First Seen 2023-12-30 Last Seen 2024-08-20 Times Seen 2 Size 174 B (174 bytes) MD5 2136411f3badc045a565ef6577d9a26e SHA1 653e46ebc8e37457e59533bda2716c90941143be Loading... | |||||
| 8423f8469e2db05756f6af8bd664f100 | DocumentWrite | 210 B | 2023-12-30 | 2024-08-20 | |
Introduced by DocumentWrite First Seen 2023-12-30 Last Seen 2024-08-20 Times Seen 12 Size 210 B (210 bytes) MD5 8423f8469e2db05756f6af8bd664f100 SHA1 bdd33c08e962ab921fe69d11f3041bb44ca3e69c Loading... | |||||
| 7156bc7f5780d1d0b7f7f269e6f1a2dc | DocumentWrite | 178 B | 2023-12-30 | 2024-08-20 | |
Introduced by DocumentWrite First Seen 2023-12-30 Last Seen 2024-08-20 Times Seen 2 Size 178 B (178 bytes) MD5 7156bc7f5780d1d0b7f7f269e6f1a2dc SHA1 9c77a1bdf6b58403b33e1938b1294a49288dbba5 Loading... | |||||
| fc4d7a09cf76db3f093ffbf97788fed5 | DocumentWrite | 5 B | 2023-03-07 | 2026-04-01 | |
Introduced by DocumentWrite First Seen 2023-03-07 Last Seen 2026-04-01 Times Seen 3329 Size 5 B (5 bytes) MD5 fc4d7a09cf76db3f093ffbf97788fed5 SHA1 0683d9779d8c72e89fe046ffbec62d1d3ede8377 Loading... | |||||
| e8ec49ecadfebd2d7df8361222665d50 | DocumentWrite | 144 B | 2023-03-14 | 2025-05-18 | |
Introduced by DocumentWrite First Seen 2023-03-14 Last Seen 2025-05-18 Times Seen 559 Size 144 B (144 bytes) MD5 e8ec49ecadfebd2d7df8361222665d50 SHA1 26d3a98557d648c23f504a310293cc86cd164a6e Loading... | |||||
| 02da82a25011923dbfce1cc0c904e7c8 | DocumentWrite | 184 B | 2023-12-30 | 2024-08-20 | |
Introduced by DocumentWrite First Seen 2023-12-30 Last Seen 2024-08-20 Times Seen 2 Size 184 B (184 bytes) MD5 02da82a25011923dbfce1cc0c904e7c8 SHA1 d4928cc9c6fcb362fe66baae6aa05117785e6b50 Loading... | |||||
| 0c8045bf2dc6642c624c0aa1c13da763 | DocumentWrite | 178 B | 2024-08-20 | 2024-08-20 | |
Introduced by DocumentWrite First Seen 2024-08-20 Last Seen 2024-08-20 Times Seen 1 Size 178 B (178 bytes) MD5 0c8045bf2dc6642c624c0aa1c13da763 SHA1 4ae77e10992207619b9f8e053a77f836b2812bbc Loading... | |||||
| bf47b50e142b8292e71149cdc88eba58 | DocumentWrite | 173 B | 2023-12-30 | 2024-08-20 | |
Introduced by DocumentWrite First Seen 2023-12-30 Last Seen 2024-08-20 Times Seen 5 Size 173 B (173 bytes) MD5 bf47b50e142b8292e71149cdc88eba58 SHA1 8cf3e6825571ad4f7aaf5d53f8e1156c870867c2 Loading... | |||||
| 07f30096ac198088e662c6246b5534d0 | DocumentWrite | 5 B | 2023-03-07 | 2026-04-03 | |
Introduced by DocumentWrite First Seen 2023-03-07 Last Seen 2026-04-03 Times Seen 1786 Size 5 B (5 bytes) MD5 07f30096ac198088e662c6246b5534d0 SHA1 1de02074087a00f44662dd2dd9f68398e71ac4d2 Loading... | |||||
| 4d59640cf3c6ee5c2cfd793e46a3bebd | DocumentWrite | 177 B | 2024-01-03 | 2024-08-20 | |
Introduced by DocumentWrite First Seen 2024-01-03 Last Seen 2024-08-20 Times Seen 5 Size 177 B (177 bytes) MD5 4d59640cf3c6ee5c2cfd793e46a3bebd SHA1 078f3cb9d67d5a6b0023e011c1fb1b3839361f13 Loading... | |||||
| 2a8afd8833f4fabadaff60f170773bbb | DocumentWrite | 141 B | 2023-09-01 | 2024-09-20 | |
Introduced by DocumentWrite First Seen 2023-09-01 Last Seen 2024-09-20 Times Seen 106 Size 141 B (141 bytes) MD5 2a8afd8833f4fabadaff60f170773bbb SHA1 db5a9151ce86edc2d66d5b4f33d13c7a39ed8284 Loading... | |||||
| e6bf7f766973e5065e995afa8b9f7805 | DocumentWrite | 199 B | 2023-12-30 | 2024-08-20 | |
Introduced by DocumentWrite First Seen 2023-12-30 Last Seen 2024-08-20 Times Seen 2 Size 199 B (199 bytes) MD5 e6bf7f766973e5065e995afa8b9f7805 SHA1 c13be44d33b1babec25531ccf076bd97a4761c21 Loading... | |||||
| d2f9af8e8c48a610af3bdd9fb6b94530 | DocumentWrite | 165 B | 2023-12-30 | 2024-08-20 | |
Introduced by DocumentWrite First Seen 2023-12-30 Last Seen 2024-08-20 Times Seen 2 Size 165 B (165 bytes) MD5 d2f9af8e8c48a610af3bdd9fb6b94530 SHA1 5caf0589c96587e4f31da9df580786e3821dd090 Loading... | |||||
| 3a44b37725de1224f31bb3b3c9a43edd | DocumentWrite | 244 B | 2023-12-30 | 2024-08-20 | |
Introduced by DocumentWrite First Seen 2023-12-30 Last Seen 2024-08-20 Times Seen 2 Size 244 B (244 bytes) MD5 3a44b37725de1224f31bb3b3c9a43edd SHA1 7a28384c6494ad37fd01c9681fe31b75985420c2 Loading... | |||||
| d827db6c1fee4fe8b5f8559fb73b56d6 | DocumentWrite | 132 B | 2023-05-10 | 2024-09-19 | |
Introduced by DocumentWrite First Seen 2023-05-10 Last Seen 2024-09-19 Times Seen 363 Size 132 B (132 bytes) MD5 d827db6c1fee4fe8b5f8559fb73b56d6 SHA1 85ccd15a143d6037965f216ac48a0416cd6c78d9 Loading... | |||||
| b9f14899177d94bbfdfad9fbe93fe3ea | DocumentWrite | 231 B | 2023-11-14 | 2024-08-20 | |
Introduced by DocumentWrite First Seen 2023-11-14 Last Seen 2024-08-20 Times Seen 7 Size 231 B (231 bytes) MD5 b9f14899177d94bbfdfad9fbe93fe3ea SHA1 2a86fa3b82c99398cb7d640ae5dfa83248029319 Loading... | |||||
| 85bec47ac7bcd5087b6da017df559f08 | DocumentWrite | 189 B | 2023-12-30 | 2024-08-20 | |
Introduced by DocumentWrite First Seen 2023-12-30 Last Seen 2024-08-20 Times Seen 2 Size 189 B (189 bytes) MD5 85bec47ac7bcd5087b6da017df559f08 SHA1 1b1d458e1bbedfdeea01d0fb09bdd4d5ca196a39 Loading... | |||||
| 5db7eec33ba0c6c487b1b663e9906baf | DocumentWrite | 196 B | 2023-12-30 | 2024-08-20 | |
Introduced by DocumentWrite First Seen 2023-12-30 Last Seen 2024-08-20 Times Seen 3 Size 196 B (196 bytes) MD5 5db7eec33ba0c6c487b1b663e9906baf SHA1 aa00621e41ac83dc4e99173d25f8ba790bac4379 Loading... | |||||
| e24112af4b7cb3367249c1f89395f604 | DocumentWrite | 40 B | 2023-03-07 | 2025-05-23 | |
Introduced by DocumentWrite First Seen 2023-03-07 Last Seen 2025-05-23 Times Seen 580 Size 40 B (40 bytes) MD5 e24112af4b7cb3367249c1f89395f604 SHA1 bca3695578fa52932bc842639957c8a989f23140 Loading... | |||||
| 2c5519092ac22e2ecc96d3fd7c9d814a | DocumentWrite | 127 B | 2023-12-13 | 2024-08-20 | |
Introduced by DocumentWrite First Seen 2023-12-13 Last Seen 2024-08-20 Times Seen 17 Size 127 B (127 bytes) MD5 2c5519092ac22e2ecc96d3fd7c9d814a SHA1 65f28ab716bc5cc641a8ee7939c1171811249b50 Loading... | |||||
| c3a2274931a2a88e9ede55d55aff2e17 | DocumentWrite | 17 B | 2023-03-08 | 2025-05-23 | |
Introduced by DocumentWrite First Seen 2023-03-08 Last Seen 2025-05-23 Times Seen 642 Size 17 B (17 bytes) MD5 c3a2274931a2a88e9ede55d55aff2e17 SHA1 cd3777d4950fcfd4615b8f0410f1c148d204c5bd Loading... | |||||
| 21f0af278cea8da9cbd972897b38c8b8 | DocumentWrite | 81 B | 2023-12-13 | 2024-08-20 | |
Introduced by DocumentWrite First Seen 2023-12-13 Last Seen 2024-08-20 Times Seen 16 Size 81 B (81 bytes) MD5 21f0af278cea8da9cbd972897b38c8b8 SHA1 09711a605955dab1eb266c19eae653b1559c33c7 Loading... | |||||
| a84d431c99bf4850dc705eeb8bad9c50 | DocumentWrite | 85 B | 2023-12-13 | 2024-08-20 | |
Introduced by DocumentWrite First Seen 2023-12-13 Last Seen 2024-08-20 Times Seen 61 Size 85 B (85 bytes) MD5 a84d431c99bf4850dc705eeb8bad9c50 SHA1 420bd3549a38c05ac84488a7b33d5e4fc648d84d Loading... | |||||
| 33329d176bbfa2726707f623df153d50 | DocumentWrite | 144 B | 2023-03-07 | 2025-04-28 | |
Introduced by DocumentWrite First Seen 2023-03-07 Last Seen 2025-04-28 Times Seen 384 Size 144 B (144 bytes) MD5 33329d176bbfa2726707f623df153d50 SHA1 bf88bcfaf22a6079bf7efa1dd86194121682803c Loading... | |||||
| 7a2ff21a4aaf4109b4f4c2edd636c84f | DocumentWrite | 28 B | 2023-03-07 | 2025-05-23 | |
Introduced by DocumentWrite First Seen 2023-03-07 Last Seen 2025-05-23 Times Seen 577 Size 28 B (28 bytes) MD5 7a2ff21a4aaf4109b4f4c2edd636c84f SHA1 680c4f4b70ef7b0c5bf03aac8d966e80bab4d48d Loading... | |||||
| 8b4b63d852941ce8c3e5a6d712ed0e40 | DocumentWrite | 4 B | 2023-03-07 | 2026-04-03 | |
Introduced by DocumentWrite First Seen 2023-03-07 Last Seen 2026-04-03 Times Seen 1500 Size 4 B (4 bytes) MD5 8b4b63d852941ce8c3e5a6d712ed0e40 SHA1 a845c297571480ce87b6468471e5c53b5b1beee3 Loading... | |||||
| 388e9e080eda27aed9a7911f46ac1e8e | DocumentWrite | 130 B | 2023-04-17 | 2024-08-21 | |
Introduced by DocumentWrite First Seen 2023-04-17 Last Seen 2024-08-21 Times Seen 351 Size 130 B (130 bytes) MD5 388e9e080eda27aed9a7911f46ac1e8e SHA1 ee63edbe2358048652398a497dd78451b9541ce8 Loading... | |||||
| 50bcf0f582d189c09662e6180ad29d96 | DocumentWrite | 144 B | 2023-05-10 | 2024-10-11 | |
Introduced by DocumentWrite First Seen 2023-05-10 Last Seen 2024-10-11 Times Seen 396 Size 144 B (144 bytes) MD5 50bcf0f582d189c09662e6180ad29d96 SHA1 65f378f350f65243fa61a750b6b27f9e9de9bc9c Loading... | |||||
| 7bb212907b228c107cd8a77687096175 | DocumentWrite | 144 B | 2023-04-17 | 2025-05-23 | |
Introduced by DocumentWrite First Seen 2023-04-17 Last Seen 2025-05-23 Times Seen 541 Size 144 B (144 bytes) MD5 7bb212907b228c107cd8a77687096175 SHA1 39b2f293a2fa7eb95cb12dd2ceaf2c5f47fe9839 Loading... | |||||
| fde293f15812c11745e9d7d0a99a57ad | DocumentWrite | 430 B | 2024-08-20 | 2024-08-20 | |
Introduced by DocumentWrite First Seen 2024-08-20 Last Seen 2024-08-20 Times Seen 1 Size 430 B (430 bytes) MD5 fde293f15812c11745e9d7d0a99a57ad SHA1 e3d74fab922c621933134a30797b14c6a7139990 Loading... | |||||
| c11b35f632c4a75cd247389d27a13b6d | DocumentWrite | 36 B | 2023-03-07 | 2025-05-23 | |
Introduced by DocumentWrite First Seen 2023-03-07 Last Seen 2025-05-23 Times Seen 577 Size 36 B (36 bytes) MD5 c11b35f632c4a75cd247389d27a13b6d SHA1 f6d85ede422df43abe646152d6406334b49c68dd Loading... | |||||
| ffa0303c7f8a47212f00e62d653b0f1b | DocumentWrite | 31 B | 2023-03-07 | 2026-02-19 | |
Introduced by DocumentWrite First Seen 2023-03-07 Last Seen 2026-02-19 Times Seen 590 Size 31 B (31 bytes) MD5 ffa0303c7f8a47212f00e62d653b0f1b SHA1 c898b865cfe55782a0d00dc4fe8166e665ae65d0 Loading... | |||||
| 2b8238a6fba62dff3d19bcd37e4d575b | DocumentWrite | 144 B | 2023-12-30 | 2024-08-20 | |
Introduced by DocumentWrite First Seen 2023-12-30 Last Seen 2024-08-20 Times Seen 3 Size 144 B (144 bytes) MD5 2b8238a6fba62dff3d19bcd37e4d575b SHA1 16c211b3d0f7a1a5626d753544b135e0c987bd02 Loading... | |||||
| 17f3768213f8cada30b6891b6e63daca | DocumentWrite | 44 B | 2023-03-07 | 2025-05-23 | |
Introduced by DocumentWrite First Seen 2023-03-07 Last Seen 2025-05-23 Times Seen 517 Size 44 B (44 bytes) MD5 17f3768213f8cada30b6891b6e63daca SHA1 276fe649b147f5deb010de6c868a3a57656e94aa Loading... | |||||
| 01abc07e19c8cdbcd9d1019ea33cfb82 | DocumentWrite | 211 B | 2023-12-13 | 2024-08-20 | |
Introduced by DocumentWrite First Seen 2023-12-13 Last Seen 2024-08-20 Times Seen 17 Size 211 B (211 bytes) MD5 01abc07e19c8cdbcd9d1019ea33cfb82 SHA1 b461a661293917d3aae1112945e0dd878b9262cd Loading... | |||||
| 0d9e75d206927dc16a07c6822e457b9b | DocumentWrite | 197 B | 2023-12-30 | 2024-08-20 | |
Introduced by DocumentWrite First Seen 2023-12-30 Last Seen 2024-08-20 Times Seen 2 Size 197 B (197 bytes) MD5 0d9e75d206927dc16a07c6822e457b9b SHA1 e12c4f20daccde43952f8b598b586f9a89cf4921 Loading... | |||||
| b0385e426774a3d06601c8bcc37dd5e4 | DocumentWrite | 135 B | 2023-08-03 | 2024-08-21 | |
Introduced by DocumentWrite First Seen 2023-08-03 Last Seen 2024-08-21 Times Seen 93 Size 135 B (135 bytes) MD5 b0385e426774a3d06601c8bcc37dd5e4 SHA1 85ed1946630ab4ffbb851b254d566ff694348d76 Loading... | |||||
| 231efd9c8153085402ee7c20cfbb74dc | DocumentWrite | 164 B | 2023-12-13 | 2024-08-20 | |
Introduced by DocumentWrite First Seen 2023-12-13 Last Seen 2024-08-20 Times Seen 4 Size 164 B (164 bytes) MD5 231efd9c8153085402ee7c20cfbb74dc SHA1 b20d85eff80c39d9c638c163ad47f6c2981b6088 Loading... | |||||
| 8b7f07a92f38eea363a08c14d21e01e2 | DocumentWrite | 156 B | 2023-12-30 | 2024-08-20 | |
Introduced by DocumentWrite First Seen 2023-12-30 Last Seen 2024-08-20 Times Seen 2 Size 156 B (156 bytes) MD5 8b7f07a92f38eea363a08c14d21e01e2 SHA1 2b0942ffc0e9a833bf9fbaa1b45484c6cda3e550 Loading... | |||||
| 398ce83ce7b619edf1ab110c02838ba2 | DocumentWrite | 252 B | 2023-12-30 | 2024-08-20 | |
Introduced by DocumentWrite First Seen 2023-12-30 Last Seen 2024-08-20 Times Seen 3 Size 252 B (252 bytes) MD5 398ce83ce7b619edf1ab110c02838ba2 SHA1 b30385b749a2643d1f39eaa084767ba930dea6f3 Loading... | |||||
| c85718c071290f66ff5792d2c25cbb4f | DocumentWrite | 142 B | 2023-11-14 | 2024-08-20 | |
Introduced by DocumentWrite First Seen 2023-11-14 Last Seen 2024-08-20 Times Seen 15 Size 142 B (142 bytes) MD5 c85718c071290f66ff5792d2c25cbb4f SHA1 bc8c51580239dfc2bfd43a965c7a32f71daac37c Loading... | |||||
| 0f1717540584cd4d995556a54d5abbd1 | DocumentWrite | 98 B | 2024-08-20 | 2024-08-20 | |
Introduced by DocumentWrite First Seen 2024-08-20 Last Seen 2024-08-20 Times Seen 1 Size 98 B (98 bytes) MD5 0f1717540584cd4d995556a54d5abbd1 SHA1 a7ed5c4753a88a16dcb385cb4aa2a478ddc78ff9 Loading... | |||||
| cfb0b5f8ccae71824d6eaeed9d5efb2c | DocumentWrite | 4 B | 2023-03-07 | 2026-04-03 | |
Introduced by DocumentWrite First Seen 2023-03-07 Last Seen 2026-04-03 Times Seen 5013 Size 4 B (4 bytes) MD5 cfb0b5f8ccae71824d6eaeed9d5efb2c SHA1 f26a5fc2d93401fd0a0fb60d5b8ba770e74ca387 Loading... | |||||
| fa660a8ad505547640133768f2877788 | DocumentWrite | 8 B | 2023-03-07 | 2026-04-03 | |
Introduced by DocumentWrite First Seen 2023-03-07 Last Seen 2026-04-03 Times Seen 2292 Size 8 B (8 bytes) MD5 fa660a8ad505547640133768f2877788 SHA1 cdf4bf8f51f450a842d85ab41a089e05a2e12f73 Loading... | |||||
| 6d3a8e2ad1e41428f359295d9e645a23 | DocumentWrite | 258 B | 2023-12-14 | 2024-08-20 | |
Introduced by DocumentWrite First Seen 2023-12-14 Last Seen 2024-08-20 Times Seen 13 Size 258 B (258 bytes) MD5 6d3a8e2ad1e41428f359295d9e645a23 SHA1 4751ac86a0becf3931473559ca087aac365d26ee Loading... | |||||
| 956fb70da55a172f58870dfd00d5c1fc | DocumentWrite | 219 B | 2023-11-07 | 2024-08-20 | |
Introduced by DocumentWrite First Seen 2023-11-07 Last Seen 2024-08-20 Times Seen 19 Size 219 B (219 bytes) MD5 956fb70da55a172f58870dfd00d5c1fc SHA1 fe9ac1dcac2e0eba0f4bf620911790723371a737 Loading... | |||||
HTTP Transactions (95)
| URL | IP | Response | Size |
|---|






