Report Overview
Visitedpublic
2026-03-27 22:54:49
Tags
Submit Tags
URL
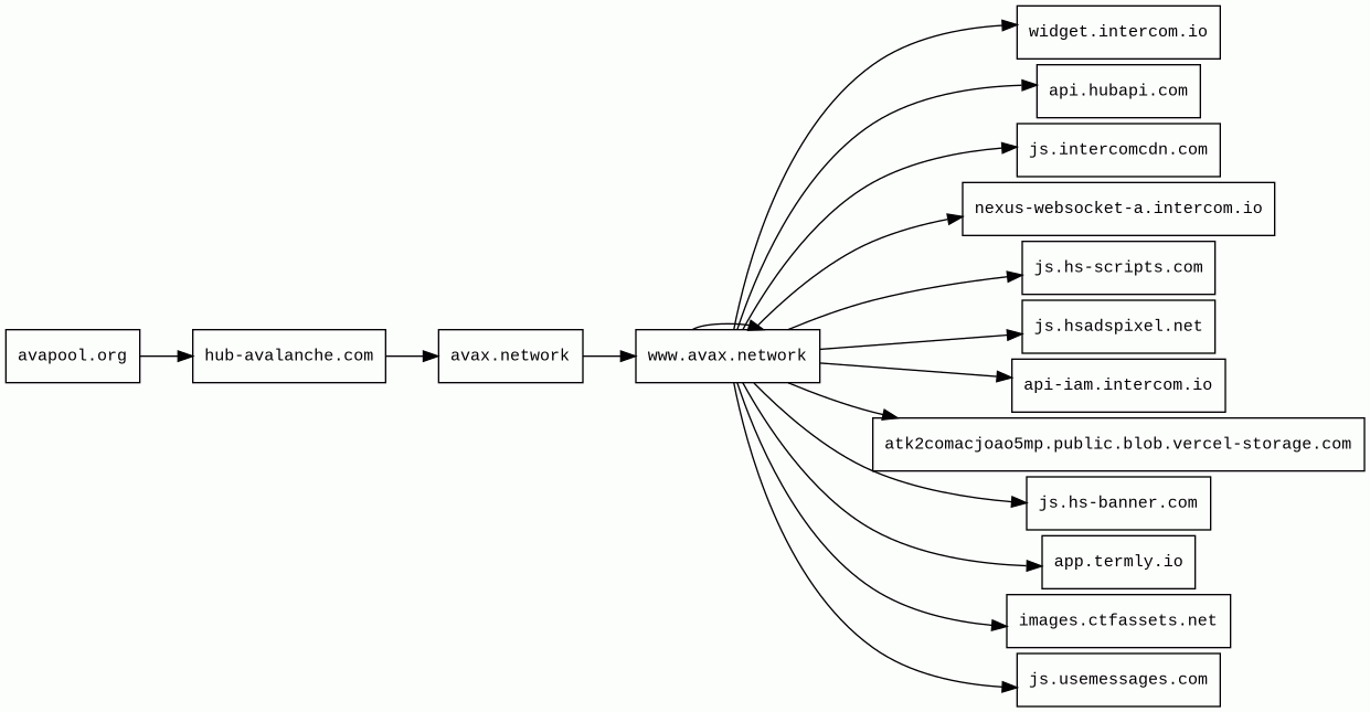
avapool.org/
Finishing URL
www.avax.network/
IP / ASN

104.21.73.228
Title
Homepage | Avax.network
Detections
urlquery
0
Network Intrusion Detection
0
Threat Detection Systems
0
Host Summary
| Host | Rank | Registered | First Seen | Last Seen | Sent | Received | IP | Fingerprints |
|---|---|---|---|---|---|---|---|---|
js.hs-banner.com | 17150 | 2020-03-09 | 2020-03-26 | 2026-03-23 | 426 B | 74 kB | ![]() 172.64.147.16 | |
avapool.org | unknown | 2025-05-23 | 2026-03-27 | 2026-03-27 | 480 B | 400 kB | ![]() 172.67.167.95 | |
js.hs-scripts.com | 18499 | 2016-07-11 | 2016-08-09 | 2026-03-23 | 440 B | 3.2 kB | ![]() 104.16.140.209 | |
js.hsadspixel.net | 23453 | 2017-04-21 | 2017-07-25 | 2026-03-25 | 416 B | 8.8 kB | ![]() 104.17.128.172 | |
www.avax.network | unknown | 2020-06-21 | 2025-09-07 | 2026-03-22 | 38 kB | 1.8 MB | ![]() 66.33.60.35 | |
app.termly.io | 65677 | 2016-07-26 | 2017-12-19 | 2026-03-27 | 6.1 kB | 545 kB | ![]() 104.18.15.11 | |
api.hubapi.com | 23958 | 2008-05-24 | 2012-06-25 | 2026-03-25 | 507 B | 1.6 kB | ![]() 104.16.51.78 | |
avax.network | 23243 | 2020-06-21 | 2025-12-17 | 2026-03-22 | 481 B | 399 kB | ![]() 76.76.21.21 | |
widget.intercom.io | 19213 | 2011-08-15 | 2020-07-20 | 2026-03-23 | 423 B | 8.4 kB | ![]() 108.157.229.107 | |
atk2comacjoao5mp.public.blob.vercel-storage.com | unknown | 2023-02-27 | 2025-09-07 | 2026-03-22 | 9.1 kB | 7.6 MB | ![]() 13.49.54.242 | |
js.intercomcdn.com | 23692 | 2013-04-25 | 2020-02-19 | 2026-03-23 | 913 B | 1.7 MB | ![]() 54.240.174.93 | |
images.ctfassets.net | 23334 | 2017-03-28 | 2017-09-20 | 2026-03-26 | 3.1 kB | 44 kB | ![]() 54.240.174.102 | |
nexus-websocket-a.intercom.io | 9252 | 2011-08-15 | 2015-06-26 | 2026-03-25 | 743 B | 283 B | ![]() 18.97.36.19 | |
js.usemessages.com | 39054 | 2015-12-07 | 2017-10-05 | 2026-03-25 | 430 B | 120 kB | ![]() 104.16.77.142 | |
api-iam.intercom.io | 17818 | 2011-08-15 | 2018-08-02 | 2026-03-25 | 1.6 kB | 16 kB | ![]() 34.196.226.74 | |
hub-avalanche.com | unknown | 2026-01-14 | 2026-02-12 | 2026-02-12 | 500 B | 400 kB | ![]() 172.67.177.72 |
Cloudflare (CDN)
Cloudflare is a web-infrastructure and website-security company, providing content-delivery-network services, DDoS mitigation, Internet security, and distributed domain-name-server services.Amazon Web Services (PaaS)
Amazon Web Services (AWS) is a comprehensive cloud services platform offering compute power, database storage, content delivery and other functionality.Amazon CloudFront (CDN)
Amazon CloudFront is a fast content delivery network (CDN) service that securely delivers data, videos, applications, and APIs to customers globally with low latency, high transfer speeds.Vercel (PaaS)
Vercel is a cloud platform for static frontends and serverless functions.Google Analytics (Analytics)
Google Analytics is a free web analytics service that tracks and reports website traffic.Google Tag Manager (Tag managers)
Google Tag Manager is a tag management system (TMS) that allows you to quickly and easily update measurement codes and related code fragments collectively known as tags on your website or mobile app.Contentful (CMS)
Contentful is an API-first content management platform to create, manage and publish content on any digital channel.Cloudflare Bot Management (Security)
Cloudflare bot management solution identifies and mitigates automated traffic to protect websites from bad bots.Amazon S3 (CDN)
Amazon S3 or Amazon Simple Storage Service is a service offered by Amazon Web Services (AWS) that provides object storage through a web service interface.Nginx (Web servers, Reverse proxies)
Nginx is a web server that can also be used as a reverse proxy, load balancer, mail proxy and HTTP cache.Related reports
Threat Detection Systems
No alerts detected
JavaScript (50)
| HASH | FROM | Size | First Seen | Last Seen | |
|---|---|---|---|---|---|
| fe364450e1391215f596d043488f989f | DocumentWrite | 15 B | 2023-03-07 | 2026-04-19 | |
Introduced by DocumentWrite First Seen 2023-03-07 Last Seen 2026-04-19 Times Seen 68220 Size 15 B (15 bytes) MD5 fe364450e1391215f596d043488f989f SHA1 d1848aa7b5cfd853609db178070771ad67d351e9 Loading... | |||||
HTTP Transactions (130)
| URL | IP | Response | Size |
|---|

