Report Overview
Visitedpublic
2025-06-19 15:42:09
Tags
Submit Tags
URL
www.newyorktheatreguide.com/
Finishing URL
www.newyorktheatreguide.com/
IP / ASN

66.33.60.67
Title
New York Theatre Guide - New York Musicals & Plays
Detections
urlquery
0
Network Intrusion Detection
0
Threat Detection Systems
0
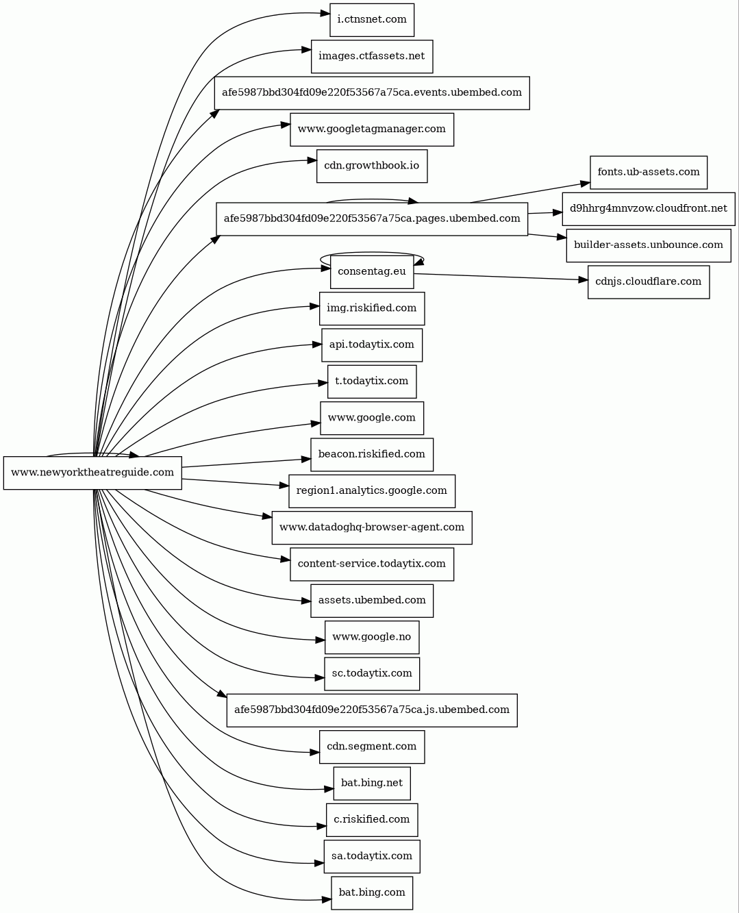
Host Summary
| Host | Rank | Registered | First Seen | Last Seen | Sent | Received | IP | Fingerprints |
|---|---|---|---|---|---|---|---|---|
afe5987bbd304fd09e220f53567a75ca.events.ubembed.com | unknown | 2016-03-18 | 2019-09-23 | 2025-03-05 | 1.8 kB | 404 B | ![]() 52.5.101.180 | |
www.google.no | 25607 | 2001-02-26 | 2012-06-26 | 2025-06-18 | 859 B | 580 B | ![]() 142.250.74.131 | |
www.newyorktheatreguide.com | 980889 | 2003-04-25 | 2017-02-09 | 2024-10-18 | 14 kB | 6.3 MB | ![]() 66.33.60.67 | |
sa.todaytix.com | unknown | 2012-12-03 | 2023-09-20 | 2025-06-06 | 1.5 kB | 1.4 kB | ![]() 54.240.174.18 | |
cdn.growthbook.io | 497689 | 2020-05-19 | 2022-02-08 | 2025-06-13 | 492 B | 82 kB | ![]() 151.101.1.91 | |
images.ctfassets.net | 4623 | 2017-03-28 | 2017-09-20 | 2025-06-15 | 7.7 kB | 822 kB | ![]() 54.240.174.51 | |
consentag.eu | 54819 | unknown | 2018-06-15 | 2025-06-14 | 1.6 kB | 22 kB | ![]() 34.107.173.171 | |
beacon.riskified.com | 7988 | 2012-09-16 | 2013-09-26 | 2025-06-12 | 480 B | 50 kB | ![]() 3.225.118.1 | |
cdn.segment.com | 1618 | 1998-07-06 | 2014-04-11 | 2025-06-13 | 514 B | 3.4 kB | ![]() 3.167.6.134 | |
www.datadoghq-browser-agent.com | 3490 | 2019-03-26 | 2019-04-26 | 2025-06-13 | 453 B | 154 kB | ![]() 3.167.9.161 | |
fonts.ub-assets.com | unknown | 2022-11-07 | 2022-11-17 | 2025-06-13 | 1.6 kB | 94 kB | ![]() 3.167.2.73 | |
api.todaytix.com | 355799 | 2012-12-03 | 2017-01-30 | 2025-06-06 | 3.3 kB | 166 kB | ![]() 54.240.174.44 | |
afe5987bbd304fd09e220f53567a75ca.pages.ubembed.com | unknown | 2016-03-18 | 2019-09-23 | 2025-03-05 | 1.4 kB | 18 kB | ![]() 104.18.34.21 | |
img.riskified.com | 7981 | 2012-09-16 | 2014-01-29 | 2025-06-12 | 3.0 kB | 1.7 kB | ![]() 44.210.12.177 | |
assets.ubembed.com | 10555 | 2016-03-18 | 2017-02-28 | 2025-06-17 | 462 B | 187 kB | ![]() 3.167.2.52 | |
c.riskified.com | 5140 | 2012-09-16 | 2013-10-14 | 2025-06-14 | 1.2 kB | 1.0 kB | ![]() 34.204.216.204 | |
t.todaytix.com | unknown | 2012-12-03 | 2024-07-28 | 2025-04-08 | 2.1 kB | 1.6 kB | ![]() 3.167.2.92 | |
www.google.com | 7 | 1997-09-15 | 2015-05-10 | 2025-06-18 | 2.1 kB | 996 B | ![]() 142.250.74.68 | |
bat.bing.com | 387 | 1996-01-29 | 2014-04-08 | 2025-06-18 | 2.2 kB | 98 kB | ![]() 150.171.28.10 | |
afe5987bbd304fd09e220f53567a75ca.js.ubembed.com | 470494 | 2016-03-18 | 2019-04-19 | 2025-04-08 | 448 B | 6.3 kB | ![]() 104.18.39.181 | |
i.ctnsnet.com | 4179 | 2012-07-26 | 2013-04-18 | 2025-06-16 | 2.0 kB | 1.9 kB | ![]() 35.186.193.173 | |
d9hhrg4mnvzow.cloudfront.net | unknown | 2008-04-25 | 2014-05-08 | 2025-06-14 | 622 B | 65 kB | ![]() 54.230.245.21 | |
cdnjs.cloudflare.com | 235 | 2009-02-17 | 2012-05-23 | 2025-06-18 | 891 B | 97 kB | ![]() 104.17.25.14 | |
builder-assets.unbounce.com | 16279 | 2009-07-19 | 2015-06-12 | 2025-06-13 | 985 B | 158 kB | ![]() 3.167.2.71 | |
region1.analytics.google.com | unknown | 1997-09-15 | 2022-03-17 | 2025-06-18 | 1.2 kB | 861 B | ![]() 216.239.32.36 | |
sc.todaytix.com | unknown | 2012-12-03 | 2023-09-20 | 2025-06-06 | 4.9 kB | 463 kB | ![]() 3.167.2.126 | |
content-service.todaytix.com | 454747 | 2012-12-03 | 2021-09-09 | 2025-04-08 | 1.1 kB | 1.9 kB | ![]() 54.240.174.67 | |
www.googletagmanager.com | 75 | 2011-11-11 | 2012-10-04 | 2025-06-18 | 1.5 kB | 1.1 MB | ![]() 142.250.74.136 | |
bat.bing.net | unknown | 1997-09-03 | 2023-11-04 | 2025-06-19 | 1.3 kB | 1.1 kB | ![]() 150.171.28.10 |
Related reports
Threat Detection Systems
Public InfoSec YARA rules
No alerts detected
OpenPhish
No alerts detected
PhishTank
No alerts detected
Quad9 DNS
No alerts detected
ThreatFox
No alerts detected
JavaScript (55)
| HASH | FROM | Size | First Seen | Last Seen | |
|---|---|---|---|---|---|
| d41d8cd98f00b204e9800998ecf8427e | DocumentWrite | 0 B | 0001-01-01 | 2026-04-03 | |
Introduced by DocumentWrite First Seen 0001-01-01 Last Seen 2026-04-03 Times Seen 13282726 Size 0 B (0 bytes) MD5 d41d8cd98f00b204e9800998ecf8427e SHA1 da39a3ee5e6b4b0d3255bfef95601890afd80709 Loading... | |||||
HTTP Transactions (109)
| URL | IP | Response | Size |
|---|
