Report Overview
Visitedpublic
2025-06-05 20:51:08
Tags
Submit Tags
URL
doc.getinvoicesimple.com/v/r6d4jql/INV0699?utm_swu=7
Finishing URL
checkout.invoicesimple.com/checkout/QZdOuHr0oE
IP / ASN

44.207.183.110
Title
ProE Takeoffs - Checkout
Detections
urlquery
0
Network Intrusion Detection
0
Threat Detection Systems
0
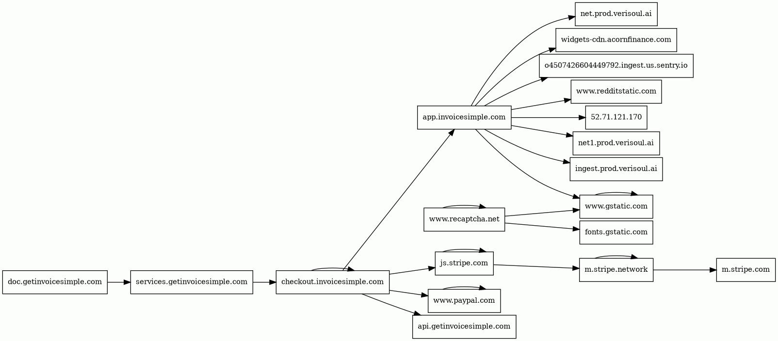
Host Summary
| Host | Rank | Registered | First Seen | Last Seen | Sent | Received | IP | Fingerprints |
|---|---|---|---|---|---|---|---|---|
o4507426604449792.ingest.us.sentry.io | unknown | 2012-04-07 | 2025-01-28 | 2025-05-23 | 1.3 kB | 1.4 kB | ![]() 34.120.195.249 | |
m.stripe.network | 1204 | 2017-03-16 | 2017-05-17 | 2025-06-04 | 956 B | 91 kB | ![]() 151.101.0.176 | |
js.stripe.com | 1149 | 1995-09-12 | 2012-09-30 | 2025-06-04 | 1.5 kB | 768 kB | ![]() 151.101.0.176 | |
ingest.prod.verisoul.ai | unknown | 2023-02-11 | 2023-09-29 | 2025-06-02 | 6.0 kB | 4.5 kB | ![]() 104.18.25.173 | |
utt.impactcdn.com | 8800 | 2021-03-02 | 2021-03-02 | 2025-06-05 | 411 B | 48 kB | ![]() 35.186.249.72 | |
gs.mountain.com | 17855 | 1997-06-18 | 2021-07-16 | 2025-05-30 | 422 B | 733 B | ![]() 35.81.162.201 | |
m.stripe.com | 1092 | 1995-09-12 | 2017-01-30 | 2025-06-05 | 496 B | 883 B | ![]() 44.224.160.128 | |
52.71.121.170 1 alert(s) on this Host | unknown | unknown | 2017-10-21 | 2023-05-25 | 421 B | 437 B | ![]() 52.71.121.170 | |
bat.bing.net | unknown | 1997-09-03 | 2023-11-04 | 2025-06-05 | 1.4 kB | 1.1 kB | ![]() 150.171.28.10 | |
d28zjh2pk692s7.cloudfront.net | unknown | 2008-04-25 | 2022-07-03 | 2025-05-23 | 595 B | 2.9 kB | ![]() 54.230.245.117 | |
www.paypal.com | 2583 | 1999-07-15 | 2012-05-21 | 2025-06-05 | 47 kB | 2.2 MB | ![]() 151.101.1.21 | |
checkout.invoicesimple.com | unknown | 2007-08-30 | 2024-01-24 | 2025-03-07 | 14 kB | 1.4 MB | ![]() 44.207.183.110 | |
api.getinvoicesimple.com | 631817 | 2014-10-25 | 2016-11-16 | 2025-03-24 | 2.5 kB | 3.2 kB | ![]() 54.240.174.28 | |
www.recaptcha.net | 2060 | 2007-01-06 | 2012-07-11 | 2025-06-04 | 1.8 kB | 77 kB | ![]() 142.250.178.99 | |
www.googletagmanager.com | 75 | 2011-11-11 | 2012-10-04 | 2025-06-04 | 1.9 kB | 1.2 MB | ![]() 142.250.74.168 | |
net1.prod.verisoul.ai | unknown | 2023-02-11 | 2024-11-05 | 2025-05-30 | 4.8 kB | 2.5 kB | ![]() 34.116.181.212 | |
px.mountain.com | 11897 | 1997-06-18 | 2021-07-08 | 2025-06-05 | 3.9 kB | 5.2 kB | ![]() 52.37.218.4 | |
www.redditstatic.com | 1440 | 2011-11-09 | 2012-06-30 | 2025-06-05 | 855 B | 69 kB | ![]() 151.101.129.140 | |
js.verisoul.ai | unknown | 2023-02-11 | 2023-09-29 | 2025-06-02 | 382 B | 263 kB | ![]() 104.18.24.173 | |
doc.getinvoicesimple.com | 272420 | 2014-10-25 | 2016-11-16 | 2025-06-05 | 520 B | 33 kB | ![]() 44.207.183.110 | |
www.gstatic.com | unknown | 2008-02-11 | 2012-05-29 | 2025-06-04 | 2.4 kB | 2.0 MB | ![]() 142.250.74.99 | |
app.invoicesimple.com | 297650 | 2007-08-30 | 2017-07-05 | 2025-05-29 | 18 kB | 3.2 MB | ![]() 44.206.147.179 | |
widgets-cdn.acornfinance.com | unknown | 1999-06-28 | 2023-08-10 | 2025-05-23 | 3.1 kB | 54 kB | ![]() 54.240.174.89 | |
google.com | 1 | 1997-09-15 | 2013-10-02 | 2025-06-04 | 678 B | 826 B | ![]() 142.250.74.78 | |
net.prod.verisoul.ai | unknown | 2023-02-11 | 2023-10-09 | 2025-06-02 | 1.7 kB | 594 B | ![]() 34.116.193.251 | |
bat.bing.com | 387 | 1996-01-29 | 2014-04-08 | 2025-06-04 | 759 B | 57 kB | ![]() 150.171.27.10 | |
dx.mountain.com | 12081 | 1997-06-18 | 2021-06-28 | 2025-05-30 | 472 B | 22 kB | ![]() 34.238.149.65 | |
services.getinvoicesimple.com | unknown | 2014-10-25 | 2021-02-13 | 2025-03-07 | 554 B | 33 kB | ![]() 44.206.147.179 | |
fonts.gstatic.com | unknown | 2008-02-11 | 2014-04-02 | 2025-06-04 | 1.1 kB | 33 kB | ![]() 142.250.74.35 | |
www.google.com | 7 | 1997-09-15 | 2015-05-10 | 2025-06-04 | 830 B | 547 B | ![]() 142.250.74.68 |
Related reports
Threat Detection Systems
Public InfoSec YARA rules
No alerts detected
OpenPhish
No alerts detected
PhishTank
No alerts detected
Quad9 DNS
| Scan Date | Severity | Indicator | Alert |
|---|---|---|---|
| 2025-06-05 | medium | 52.71.121.170 | Sinkholed |
ThreatFox
No alerts detected
JavaScript (140)
No JavaScripts
HTTP Transactions (158)
| URL | IP | Response | Size |
|---|

