Report Overview
Visitedpublic
2023-12-03 08:53:09
Tags
Submit Tags
URL
www.anige-sokuhouvip.com/blog-entry-64197.html
Finishing URL
www.anige-sokuhouvip.com/blog-entry-64197.html
IP / ASN

199.48.210.113
Title
【悲報】外国人「魔族を絶対殺すフリーレンはレイシストだ。ゴブリンスレイヤーと同じ」:アニゲー速報
Detections
urlquery
0
Network Intrusion Detection
0
Threat Detection Systems
0
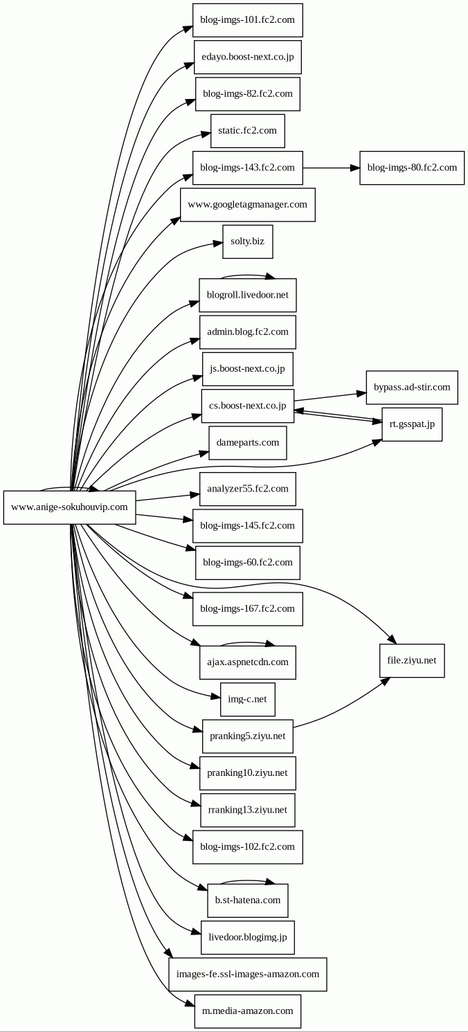
Host Summary
| Host | Rank | Registered | First Seen | Last Seen | Sent | Received | IP | Fingerprints |
|---|---|---|---|---|---|---|---|---|
admin.blog.fc2.com | 680202 | 1999-05-20 | 2013-04-18 17:33:01 | 2023-11-28 12:48:12 | 428 B | 643 B | ![]() 199.48.210.115 | |
ciscobinary.openh264.org | 40822 | 2013-10-19 | 2014-10-07 07:43:56 | 2023-12-02 05:11:53 | 305 B | 512 kB | ![]() 2.18.121.73 | |
static.fc2.com | 306911 | 1999-05-20 | 2012-05-21 12:36:00 | 2023-11-24 10:54:28 | 1.0 kB | 2.4 kB | ![]() 95.140.228.2 | |
blogroll.livedoor.net | 453086 | 1999-10-20 | 2012-06-01 13:13:21 | 2023-11-26 23:43:33 | 11 kB | 69 kB | ![]() 147.92.191.167 | |
aus5.mozilla.org | 2548 | 1998-01-24 | 2015-10-27 08:06:24 | 2023-12-02 05:10:14 | 523 B | 1.7 kB | ![]() 35.244.181.201 | |
www.googletagmanager.com | 75 | 2011-11-11 | 2013-05-22 04:07:37 | 2023-12-03 06:51:04 | 442 B | 80 kB | ![]() 142.250.74.168 | |
img-c.net | unknown | 2019-07-16 | 2019-07-29 13:05:49 | 2023-11-11 12:03:10 | 692 B | 12 kB | ![]() 188.114.96.1 | |
analyzer55.fc2.com | unknown | 1999-05-20 | 2012-07-17 10:15:41 | 2023-11-13 11:09:08 | 1.3 kB | 16 kB | ![]() 35.81.53.28 | |
blog-imgs-82.fc2.com | unknown | 1999-05-20 | 2015-08-21 15:46:54 | 2023-08-26 10:53:46 | 451 B | 20 kB | ![]() 185.76.9.21 | |
blog-imgs-143.fc2.com | unknown | 1999-05-20 | 2020-09-11 02:29:39 | 2023-11-02 07:49:25 | 472 B | 20 kB | ![]() 185.76.9.21 | |
www.anige-sokuhouvip.com 2 alert(s) on this Host | unknown | unknown | No data | No data | 1.0 kB | 48 kB | ![]() 199.48.210.113 | |
blog-imgs-101.fc2.com | unknown | 1999-05-20 | 2017-02-16 05:31:15 | 2023-08-04 14:47:30 | 2.9 kB | 122 kB | ![]() 185.76.9.21 | |
solty.biz | unknown | 2013-04-25 | 2013-05-24 20:32:34 | 2023-11-11 12:03:50 | 6.6 kB | 32 kB | ![]() 160.16.215.137 | |
cs.boost-next.co.jp | 304328 | 2020-02-26 | 2021-02-24 08:59:33 | 2023-11-19 09:58:18 | 11 kB | 12 kB | ![]() 42.124.124.33 | |
rranking13.ziyu.net | unknown | 2000-05-30 | 2012-10-17 08:12:48 | 2023-09-19 12:12:02 | 878 B | 846 B | ![]() 133.242.87.139 | |
b.st-hatena.com | 54252 | 2009-06-01 | 2012-05-21 09:50:02 | 2023-12-02 09:27:17 | 1.1 kB | 9.0 kB | ![]() 143.204.55.113 | |
ajax.aspnetcdn.com | 693 | 2010-10-12 | 2012-05-24 15:35:31 | 2023-12-02 18:29:46 | 807 B | 38 kB | ![]() 152.199.19.160 | |
blog-imgs-102.fc2.com | unknown | 1999-05-20 | 2017-02-10 08:18:04 | 2023-10-16 04:22:06 | 487 B | 109 kB | ![]() 185.76.9.21 | |
file.ziyu.net | unknown | 2000-05-30 | 2012-07-18 04:01:21 | 2023-11-25 23:44:46 | 441 B | 368 B | ![]() 153.120.58.36 | |
blog-imgs-80.fc2.com | unknown | 1999-05-20 | 2014-12-21 02:58:25 | 2023-10-16 04:22:06 | 474 B | 12 kB | ![]() 185.76.9.21 | |
pranking10.ziyu.net | unknown | 2000-05-30 | 2015-10-14 00:32:56 | 2023-08-16 12:28:15 | 738 B | 554 B | ![]() 133.242.86.238 | |
edayo.boost-next.co.jp | 278516 | 2020-02-26 | 2021-02-24 08:59:31 | 2023-11-19 09:58:18 | 6.9 kB | 130 kB | ![]() 42.124.124.31 | |
rt.gsspat.jp | 45227 | 2013-03-21 | 2017-01-30 06:03:21 | 2023-12-02 15:18:32 | 2.6 kB | 3.0 kB | ![]() 222.230.178.31 | |
blog-imgs-60.fc2.com | unknown | 1999-05-20 | 2013-04-20 18:33:59 | 2023-08-16 12:28:14 | 476 B | 13 kB | ![]() 185.76.9.21 | |
pranking5.ziyu.net | unknown | 2000-05-30 | 2012-07-21 17:03:52 | 2023-09-29 21:38:29 | 370 B | 207 B | ![]() 133.242.86.238 | |
images-fe.ssl-images-amazon.com | 22965 | 2004-07-21 | 2013-06-05 15:04:00 | 2023-11-20 13:24:28 | 15 kB | 810 kB | ![]() 151.101.1.16 | |
m.media-amazon.com | 580 | 2016-08-18 | 2018-06-22 13:41:03 | 2023-12-02 12:53:41 | 7.4 kB | 248 kB | ![]() 151.101.1.16 | |
livedoor.blogimg.jp | 221500 | 2009-04-02 | 2012-05-22 07:26:20 | 2023-12-03 08:06:40 | 5.2 kB | 803 kB | ![]() 95.101.142.59 | |
blog-imgs-167.fc2.com | unknown | 1999-05-20 | 2023-05-26 07:54:08 | 2023-11-16 13:06:40 | 24 kB | 6.2 MB | ![]() 185.76.9.21 | |
dameparts.com | unknown | 2022-09-30 | 2022-09-30 10:34:41 | 2023-11-19 15:28:13 | 345 B | 11 kB | ![]() 188.114.96.1 | |
status.rapidssl.com | 6946 | 2002-04-05 | 2018-06-15 22:49:00 | 2023-12-02 05:12:04 | 343 B | 735 B | ![]() 192.229.221.95 | |
js.boost-next.co.jp | 279463 | 2020-02-26 | 2021-02-24 08:59:29 | 2023-11-23 21:44:24 | 3.6 kB | 213 kB | ![]() 42.124.124.32 | |
blog-imgs-145.fc2.com | 628347 | 1999-05-20 | 2021-07-28 20:51:37 | 2023-11-03 19:38:34 | 991 B | 137 kB | ![]() 185.76.9.21 |
Related reports
Threat Detection Systems
Public InfoSec YARA rules
No alerts detected
OpenPhish
No alerts detected
PhishTank
No alerts detected
mnemonic secure dns
No alerts detected
Quad9 DNS
| Scan Date | Severity | Indicator | Alert |
|---|---|---|---|
| 2023-12-03 | medium | anige-sokuhouvip.com | Sinkholed |
| 2023-12-03 | medium | anige-sokuhouvip.com | Sinkholed |
ThreatFox
No alerts detected
File detected
URL
ciscobinary.openh264.org/openh264-linux64-2e1774ab6dc6c43debb0b5b628bdf122a391d521.zip
IP / ASN

2.18.121.73
File Overview
File TypeZip archive data, at least v2.0 to extract, compression method=deflate\012- data
Size512 kB (511815 bytes)
MD5152eda253e242e18443ef3282495bc7c
SHA1ff0fa85565f21ec4931baad4573b4c0bd08c4019
JavaScript (273)
| HASH | FROM | Size | First Seen | Last Seen | |
|---|---|---|---|---|---|
| f3d256c32a89b014c2dbe9997060fa0c | DocumentWrite | 235 B | 2024-08-20 | 2024-08-20 | |
Introduced by DocumentWrite First Seen 2024-08-20 Last Seen 2024-08-20 Times Seen 1 Size 235 B (235 bytes) MD5 f3d256c32a89b014c2dbe9997060fa0c SHA1 4c700347f2da3a755efed2631b2330d87a278934 Loading... | |||||
| ebbee86d28a2d456bb893359c4fbc575 | DocumentWrite | 393 B | 2024-08-20 | 2024-08-20 | |
Introduced by DocumentWrite First Seen 2024-08-20 Last Seen 2024-08-20 Times Seen 1 Size 393 B (393 bytes) MD5 ebbee86d28a2d456bb893359c4fbc575 SHA1 52470662da353517b2dc0f4d472e9508a7eac65f Loading... | |||||
| 9526b7b3eb38402d5e682b6f3a74a987 | DocumentWrite | 83 B | 2024-08-20 | 2024-08-20 | |
Introduced by DocumentWrite First Seen 2024-08-20 Last Seen 2024-08-20 Times Seen 1 Size 83 B (83 bytes) MD5 9526b7b3eb38402d5e682b6f3a74a987 SHA1 28dec37b9d9645f0c04899be10b721c68c6743e8 Loading... | |||||
| bd52ceaf55b1b9d98fe061a98c3e44d2 | DocumentWrite | 243 B | 2024-08-20 | 2024-08-20 | |
Introduced by DocumentWrite First Seen 2024-08-20 Last Seen 2024-08-20 Times Seen 1 Size 243 B (243 bytes) MD5 bd52ceaf55b1b9d98fe061a98c3e44d2 SHA1 9d4302df8ceec0a4df823e7008906dd26261938d Loading... | |||||
| e0fcb12654d81c0555bfc48fe7f9e8ba | DocumentWrite | 9.8 kB | 2024-08-20 | 2024-08-20 | |
Introduced by DocumentWrite First Seen 2024-08-20 Last Seen 2024-08-20 Times Seen 1 Size 9.8 kB (9767 bytes) MD5 e0fcb12654d81c0555bfc48fe7f9e8ba SHA1 ff1747b28a3addfa2e1c43473cd5c01532074161 Loading... | |||||
| 88f2648f5e96efa939fa1499062b1798 | DocumentWrite | 3.7 kB | 2023-12-03 | 2024-08-20 | |
Introduced by DocumentWrite First Seen 2023-12-03 Last Seen 2024-08-20 Times Seen 2 Size 3.7 kB (3650 bytes) MD5 88f2648f5e96efa939fa1499062b1798 SHA1 3bbb05bc325aa3d36f57aa44616cb274d24cce12 Loading... | |||||
| 79e4e03730d9975ccfb5fe96b6915b0d | DocumentWrite | 6.1 kB | 2024-08-20 | 2024-08-20 | |
Introduced by DocumentWrite First Seen 2024-08-20 Last Seen 2024-08-20 Times Seen 1 Size 6.1 kB (6097 bytes) MD5 79e4e03730d9975ccfb5fe96b6915b0d SHA1 5559ccbc33dbd6edd775f555132d63286fb43035 Loading... | |||||
| 59a0ed7146e1a83b0103222d4e8449fd | DocumentWrite | 9.8 kB | 2024-08-20 | 2024-08-20 | |
Introduced by DocumentWrite First Seen 2024-08-20 Last Seen 2024-08-20 Times Seen 1 Size 9.8 kB (9767 bytes) MD5 59a0ed7146e1a83b0103222d4e8449fd SHA1 58ca5ba99a5e5a41074d2ea000a76c9091fdf518 Loading... | |||||
| 929c3c29ffd60747b70cb42bdac6631f | DocumentWrite | 371 B | 2024-08-20 | 2024-08-20 | |
Introduced by DocumentWrite First Seen 2024-08-20 Last Seen 2024-08-20 Times Seen 1 Size 371 B (371 bytes) MD5 929c3c29ffd60747b70cb42bdac6631f SHA1 bdbde61cf8688bb06f0d28620a1badd58395a096 Loading... | |||||
| c03f3224a665065f50f94bd77c7a5351 | DocumentWrite | 57 B | 2023-12-03 | 2024-08-20 | |
Introduced by DocumentWrite First Seen 2023-12-03 Last Seen 2024-08-20 Times Seen 4 Size 57 B (57 bytes) MD5 c03f3224a665065f50f94bd77c7a5351 SHA1 c65b3495e487c6c7a8907d6c9119b1ab6c535e3a Loading... | |||||
| f703d94dff836fc93b50e43638710333 | DocumentWrite | 7.3 kB | 2023-12-03 | 2024-08-20 | |
Introduced by DocumentWrite First Seen 2023-12-03 Last Seen 2024-08-20 Times Seen 4 Size 7.3 kB (7294 bytes) MD5 f703d94dff836fc93b50e43638710333 SHA1 644bcab77eb9593f3c81756280777f97c9e2562d Loading... | |||||
| fc19ed635055dcb804c778fe728ee549 | DocumentWrite | 390 B | 2024-08-20 | 2024-08-20 | |
Introduced by DocumentWrite First Seen 2024-08-20 Last Seen 2024-08-20 Times Seen 1 Size 390 B (390 bytes) MD5 fc19ed635055dcb804c778fe728ee549 SHA1 05d9e234927936c7b50ef2c06d2aa27c743008dc Loading... | |||||
| 1974b63a99512abc3a1f515a10f7d89f | DocumentWrite | 185 B | 2024-08-20 | 2024-08-20 | |
Introduced by DocumentWrite First Seen 2024-08-20 Last Seen 2024-08-20 Times Seen 1 Size 185 B (185 bytes) MD5 1974b63a99512abc3a1f515a10f7d89f SHA1 a7a66f434e366c2247a9fb8cfd78d4a871666948 Loading... | |||||
| b5a8c137a9488c4132b14c825d80d4a0 | DocumentWrite | 2.2 kB | 2023-12-03 | 2024-08-20 | |
Introduced by DocumentWrite First Seen 2023-12-03 Last Seen 2024-08-20 Times Seen 2 Size 2.2 kB (2179 bytes) MD5 b5a8c137a9488c4132b14c825d80d4a0 SHA1 3d45abf39d325fb33d07b32b01b92459d2e76eb6 Loading... | |||||
| 3518a68c00167427c5b3beb197ce9e44 | DocumentWrite | 56 B | 2023-12-03 | 2024-08-20 | |
Introduced by DocumentWrite First Seen 2023-12-03 Last Seen 2024-08-20 Times Seen 4 Size 56 B (56 bytes) MD5 3518a68c00167427c5b3beb197ce9e44 SHA1 ea2d6d1dfad77f19f674a4b49695fa58ffa1905e Loading... | |||||
| 8ba7c02a5fca487aa026cf9a0cb470ad | DocumentWrite | 184 B | 2024-08-20 | 2024-08-20 | |
Introduced by DocumentWrite First Seen 2024-08-20 Last Seen 2024-08-20 Times Seen 2 Size 184 B (184 bytes) MD5 8ba7c02a5fca487aa026cf9a0cb470ad SHA1 335fd7f2cc04fe25acbbd7922130761b709c6847 Loading... | |||||
| 4ca3d1fe4805a3f83797c4cae40c59b5 | DocumentWrite | 31 B | 2023-03-14 | 2026-02-07 | |
Introduced by DocumentWrite First Seen 2023-03-14 Last Seen 2026-02-07 Times Seen 50 Size 31 B (31 bytes) MD5 4ca3d1fe4805a3f83797c4cae40c59b5 SHA1 4b77d6ddcf09378cf4e7d9b70b8c921bdfa95a0d Loading... | |||||
| 2928cec626356dca894b279c96e1e261 | DocumentWrite | 9.8 kB | 2024-08-20 | 2024-08-20 | |
Introduced by DocumentWrite First Seen 2024-08-20 Last Seen 2024-08-20 Times Seen 1 Size 9.8 kB (9767 bytes) MD5 2928cec626356dca894b279c96e1e261 SHA1 d050c0703f6d8cdc07f409549ab9b54b31ace608 Loading... | |||||
| c63b8fe0501e4b4e74e2093a8af58287 | DocumentWrite | 105 B | 2024-08-20 | 2024-08-20 | |
Introduced by DocumentWrite First Seen 2024-08-20 Last Seen 2024-08-20 Times Seen 1 Size 105 B (105 bytes) MD5 c63b8fe0501e4b4e74e2093a8af58287 SHA1 f1d54d80f59c9dbbaa803cbce43a8b98c5d44cf2 Loading... | |||||
| 9d016b0d9fc01d8b702cdb5b42dd5726 | DocumentWrite | 6.1 kB | 2024-08-20 | 2024-08-20 | |
Introduced by DocumentWrite First Seen 2024-08-20 Last Seen 2024-08-20 Times Seen 1 Size 6.1 kB (6097 bytes) MD5 9d016b0d9fc01d8b702cdb5b42dd5726 SHA1 cfa46e8dc1620269abfce6acc0136783ba246d73 Loading... | |||||
| b7545fe8e992fb11e695bb1298dfbd7b | DocumentWrite | 56 B | 2023-12-03 | 2024-08-20 | |
Introduced by DocumentWrite First Seen 2023-12-03 Last Seen 2024-08-20 Times Seen 4 Size 56 B (56 bytes) MD5 b7545fe8e992fb11e695bb1298dfbd7b SHA1 e9972f34d60e5622331504ba57975eb20a917071 Loading... | |||||
| 84de078c90443d92a0bd7c0951a7203e | DocumentWrite | 241 B | 2024-08-20 | 2024-08-20 | |
Introduced by DocumentWrite First Seen 2024-08-20 Last Seen 2024-08-20 Times Seen 1 Size 241 B (241 bytes) MD5 84de078c90443d92a0bd7c0951a7203e SHA1 d8199189498b31ff58ed141b6a06033a9da089ca Loading... | |||||
| ad5eed976c22b4713e981d71be3b7f88 | DocumentWrite | 105 B | 2024-08-20 | 2024-08-20 | |
Introduced by DocumentWrite First Seen 2024-08-20 Last Seen 2024-08-20 Times Seen 1 Size 105 B (105 bytes) MD5 ad5eed976c22b4713e981d71be3b7f88 SHA1 33ec6388cc5272699d5c4c2a4590551354348cb9 Loading... | |||||
| 9f5e28a59ca31e2072cd731125ec4e46 | DocumentWrite | 260 B | 2024-08-20 | 2024-08-20 | |
Introduced by DocumentWrite First Seen 2024-08-20 Last Seen 2024-08-20 Times Seen 1 Size 260 B (260 bytes) MD5 9f5e28a59ca31e2072cd731125ec4e46 SHA1 0cc62a7a50c37a992a79834bef29326a8d892f2d Loading... | |||||
| 0e8452b9bc9d6804ef72dc3d01e8aa17 | DocumentWrite | 105 B | 2024-08-20 | 2024-08-20 | |
Introduced by DocumentWrite First Seen 2024-08-20 Last Seen 2024-08-20 Times Seen 1 Size 105 B (105 bytes) MD5 0e8452b9bc9d6804ef72dc3d01e8aa17 SHA1 faa6e45dde3388ae1809fa4c90bafd900fe6bd1a Loading... | |||||
| df4ae6439dc26c188e49ec86d6ad4372 | DocumentWrite | 105 B | 2024-08-20 | 2024-08-20 | |
Introduced by DocumentWrite First Seen 2024-08-20 Last Seen 2024-08-20 Times Seen 1 Size 105 B (105 bytes) MD5 df4ae6439dc26c188e49ec86d6ad4372 SHA1 c912d2622d81dd6e4926053f1c299ce5e00a56bc Loading... | |||||
| 1d7ab592bebc92efe59501ed5f7258d0 | DocumentWrite | 6.1 kB | 2024-08-20 | 2024-08-20 | |
Introduced by DocumentWrite First Seen 2024-08-20 Last Seen 2024-08-20 Times Seen 1 Size 6.1 kB (6097 bytes) MD5 1d7ab592bebc92efe59501ed5f7258d0 SHA1 e6b2dae6d9fb998e0afde35f65f0e7bdf7dd56da Loading... | |||||
| a6615f25615f69ff30b206c18a9b267c | DocumentWrite | 6.3 kB | 2024-08-20 | 2024-08-20 | |
Introduced by DocumentWrite First Seen 2024-08-20 Last Seen 2024-08-20 Times Seen 1 Size 6.3 kB (6309 bytes) MD5 a6615f25615f69ff30b206c18a9b267c SHA1 b5087c39723225ca92474c6a0e41fd246ad14c42 Loading... | |||||
| 002f29d5f050d761285fe87b2410fc27 | DocumentWrite | 260 B | 2024-08-20 | 2024-08-20 | |
Introduced by DocumentWrite First Seen 2024-08-20 Last Seen 2024-08-20 Times Seen 1 Size 260 B (260 bytes) MD5 002f29d5f050d761285fe87b2410fc27 SHA1 5dae30ef3b00425e63efb9c5808975495018377b Loading... | |||||
| b7313715a6fe6e4427f9350e72eaea90 | DocumentWrite | 955 B | 2024-08-20 | 2024-08-20 | |
Introduced by DocumentWrite First Seen 2024-08-20 Last Seen 2024-08-20 Times Seen 1 Size 955 B (955 bytes) MD5 b7313715a6fe6e4427f9350e72eaea90 SHA1 535de0c4c6f2a4127f808ffa7c22fd1bc529cb59 Loading... | |||||
| cfcdbb764b84c964f41e488d362fa3d7 | DocumentWrite | 427 B | 2024-08-20 | 2024-08-20 | |
Introduced by DocumentWrite First Seen 2024-08-20 Last Seen 2024-08-20 Times Seen 1 Size 427 B (427 bytes) MD5 cfcdbb764b84c964f41e488d362fa3d7 SHA1 c37128383acaba6900e7c8b1add423d5910a3715 Loading... | |||||
| 384055d2317ac286be6fa7a54d3c61bf | DocumentWrite | 354 B | 2024-08-20 | 2024-08-20 | |
Introduced by DocumentWrite First Seen 2024-08-20 Last Seen 2024-08-20 Times Seen 1 Size 354 B (354 bytes) MD5 384055d2317ac286be6fa7a54d3c61bf SHA1 ecf491cd35835eafb463cd29e84c1dfe06bb5be0 Loading... | |||||
| ccf9645838ed11b268e1032d7e474d7e | DocumentWrite | 152 B | 2023-12-03 | 2024-08-20 | |
Introduced by DocumentWrite First Seen 2023-12-03 Last Seen 2024-08-20 Times Seen 4 Size 152 B (152 bytes) MD5 ccf9645838ed11b268e1032d7e474d7e SHA1 1ad94cd176784bcf708c3ba78e529defac30aa52 Loading... | |||||
| 4ba40488c88d927bf637efa388e48541 | DocumentWrite | 185 B | 2024-08-20 | 2024-08-20 | |
Introduced by DocumentWrite First Seen 2024-08-20 Last Seen 2024-08-20 Times Seen 1 Size 185 B (185 bytes) MD5 4ba40488c88d927bf637efa388e48541 SHA1 9bf38eedeae364022d53ed98893f9db623173cca Loading... | |||||
| 3d36a11b7aac56e0d2397a3e8ec51145 | DocumentWrite | 377 B | 2024-08-20 | 2024-08-20 | |
Introduced by DocumentWrite First Seen 2024-08-20 Last Seen 2024-08-20 Times Seen 1 Size 377 B (377 bytes) MD5 3d36a11b7aac56e0d2397a3e8ec51145 SHA1 a7bb15ef618be63304c279a29cf8bee3879bc418 Loading... | |||||
| f043bedd4f8d9f0388c05f190d4b9006 | DocumentWrite | 260 B | 2024-08-20 | 2024-08-20 | |
Introduced by DocumentWrite First Seen 2024-08-20 Last Seen 2024-08-20 Times Seen 1 Size 260 B (260 bytes) MD5 f043bedd4f8d9f0388c05f190d4b9006 SHA1 bb7736846f0eaa314619dc4226c271fc8638e7b3 Loading... | |||||
| a74cbac909335b7aa2f6b21a578c4d4b | DocumentWrite | 11 kB | 2024-08-20 | 2024-08-20 | |
Introduced by DocumentWrite First Seen 2024-08-20 Last Seen 2024-08-20 Times Seen 1 Size 11 kB (11040 bytes) MD5 a74cbac909335b7aa2f6b21a578c4d4b SHA1 c25ffcb68e9f84744e59ce782c536b9b40534110 Loading... | |||||
| 581951eb1152361b9e340d0861613510 | DocumentWrite | 373 B | 2024-08-20 | 2024-08-20 | |
Introduced by DocumentWrite First Seen 2024-08-20 Last Seen 2024-08-20 Times Seen 1 Size 373 B (373 bytes) MD5 581951eb1152361b9e340d0861613510 SHA1 29d0adc8056bbde765061f0388aa1c3d1e6bee82 Loading... | |||||
| b28f01e3b8b4cae30e375fcbce67ecd0 | DocumentWrite | 183 B | 2024-08-20 | 2024-08-20 | |
Introduced by DocumentWrite First Seen 2024-08-20 Last Seen 2024-08-20 Times Seen 1 Size 183 B (183 bytes) MD5 b28f01e3b8b4cae30e375fcbce67ecd0 SHA1 d80f6e43eb9e3863f40ade6d33bb089e7a85a651 Loading... | |||||
| b38eb5ab945329e704bf1adff21e6882 | DocumentWrite | 83 B | 2023-03-14 | 2026-01-18 | |
Introduced by DocumentWrite First Seen 2023-03-14 Last Seen 2026-01-18 Times Seen 20 Size 83 B (83 bytes) MD5 b38eb5ab945329e704bf1adff21e6882 SHA1 d959e64a2ddcfdfd5f6d5d55d1b879376878cfe9 Loading... | |||||
| 1f40185eb5ba78055e49f1bb1fa2e98b | DocumentWrite | 259 B | 2024-08-20 | 2024-08-20 | |
Introduced by DocumentWrite First Seen 2024-08-20 Last Seen 2024-08-20 Times Seen 1 Size 259 B (259 bytes) MD5 1f40185eb5ba78055e49f1bb1fa2e98b SHA1 49ef1413f6197b3b5106c435f47647dd71a71dd5 Loading... | |||||
| 902d2fd53b3430118acca3097b5f999c | DocumentWrite | 260 B | 2024-08-20 | 2024-08-20 | |
Introduced by DocumentWrite First Seen 2024-08-20 Last Seen 2024-08-20 Times Seen 1 Size 260 B (260 bytes) MD5 902d2fd53b3430118acca3097b5f999c SHA1 00a22154a5de25c903ef7459ac19776141e55a92 Loading... | |||||
| 1440407b1dabdb465c5cd87e6b95b26d | DocumentWrite | 352 B | 2024-08-20 | 2024-08-20 | |
Introduced by DocumentWrite First Seen 2024-08-20 Last Seen 2024-08-20 Times Seen 1 Size 352 B (352 bytes) MD5 1440407b1dabdb465c5cd87e6b95b26d SHA1 1e4eb6ae9484ce011d9ae0f77fb8ac90ff9d42fe Loading... | |||||
| af2d9897bc55870a38be10576f27cc82 | DocumentWrite | 105 B | 2024-08-20 | 2024-08-20 | |
Introduced by DocumentWrite First Seen 2024-08-20 Last Seen 2024-08-20 Times Seen 1 Size 105 B (105 bytes) MD5 af2d9897bc55870a38be10576f27cc82 SHA1 6a81695f591364c71122c895019d6b1c3e9206f3 Loading... | |||||
| b99c06056d5366ef9df1a6ef5f6731b0 | DocumentWrite | 3.7 kB | 2023-12-03 | 2024-08-20 | |
Introduced by DocumentWrite First Seen 2023-12-03 Last Seen 2024-08-20 Times Seen 4 Size 3.7 kB (3650 bytes) MD5 b99c06056d5366ef9df1a6ef5f6731b0 SHA1 7c32460b1c066b29f64f3d115c3e446a1b6d9ebf Loading... | |||||
| 0a29b3852e4754161629b8d02ca724d0 | DocumentWrite | 6.1 kB | 2024-08-20 | 2024-08-20 | |
Introduced by DocumentWrite First Seen 2024-08-20 Last Seen 2024-08-20 Times Seen 1 Size 6.1 kB (6096 bytes) MD5 0a29b3852e4754161629b8d02ca724d0 SHA1 da60a39beafeb80d23211117f30ae5505c83c97c Loading... | |||||
| 0ec66a27f187d68b266b304c78da21f4 | DocumentWrite | 14 kB | 2024-08-20 | 2024-08-20 | |
Introduced by DocumentWrite First Seen 2024-08-20 Last Seen 2024-08-20 Times Seen 1 Size 14 kB (13591 bytes) MD5 0ec66a27f187d68b266b304c78da21f4 SHA1 3a5fbf396a573d8b0fada4884cdcd3c361e899d2 Loading... | |||||
| 1f1f14d622158773331255ca8ab6c39d | DocumentWrite | 260 B | 2024-08-20 | 2024-08-20 | |
Introduced by DocumentWrite First Seen 2024-08-20 Last Seen 2024-08-20 Times Seen 1 Size 260 B (260 bytes) MD5 1f1f14d622158773331255ca8ab6c39d SHA1 410e40a6202539234c201b6330a516705f513d78 Loading... | |||||
| accb70ca713626b7be2658f68234469a | DocumentWrite | 260 B | 2024-08-20 | 2024-08-20 | |
Introduced by DocumentWrite First Seen 2024-08-20 Last Seen 2024-08-20 Times Seen 1 Size 260 B (260 bytes) MD5 accb70ca713626b7be2658f68234469a SHA1 4efa2024f346f4e9996acf9c888c8d6056b373f3 Loading... | |||||
| 0271fb5e1be927ea2cd54972d1f27bb9 | DocumentWrite | 105 B | 2024-08-20 | 2024-08-20 | |
Introduced by DocumentWrite First Seen 2024-08-20 Last Seen 2024-08-20 Times Seen 1 Size 105 B (105 bytes) MD5 0271fb5e1be927ea2cd54972d1f27bb9 SHA1 00c1c9e7d451f7d78b28b0d7f4e55222cc06cce0 Loading... | |||||
| 7e7086fd644d854d0c28c33b751d7e2e | DocumentWrite | 9.8 kB | 2024-08-20 | 2024-08-20 | |
Introduced by DocumentWrite First Seen 2024-08-20 Last Seen 2024-08-20 Times Seen 1 Size 9.8 kB (9767 bytes) MD5 7e7086fd644d854d0c28c33b751d7e2e SHA1 952ed3094ff43995db83480e18d8e8bd9b0442e9 Loading... | |||||
| e62b4c0ae63cae7f05c9880525483a1b | DocumentWrite | 6.1 kB | 2024-08-20 | 2024-08-20 | |
Introduced by DocumentWrite First Seen 2024-08-20 Last Seen 2024-08-20 Times Seen 1 Size 6.1 kB (6097 bytes) MD5 e62b4c0ae63cae7f05c9880525483a1b SHA1 5ecb46e6ffb5177448564b5efb6e949078aa77d9 Loading... | |||||
| dbcdc09595b7763f5ba51ec30e816eb7 | DocumentWrite | 183 B | 2024-08-20 | 2024-08-20 | |
Introduced by DocumentWrite First Seen 2024-08-20 Last Seen 2024-08-20 Times Seen 1 Size 183 B (183 bytes) MD5 dbcdc09595b7763f5ba51ec30e816eb7 SHA1 48f1bd8500f7b665a65b22b8db5d49d1ecb49c1b Loading... | |||||
| fe7fd0e4967a621ba703b6f6e01c6957 | DocumentWrite | 14 kB | 2024-08-20 | 2024-08-20 | |
Introduced by DocumentWrite First Seen 2024-08-20 Last Seen 2024-08-20 Times Seen 1 Size 14 kB (13746 bytes) MD5 fe7fd0e4967a621ba703b6f6e01c6957 SHA1 a45cabe016b51adc6319dc4012b47b575bc0d0a8 Loading... | |||||
| f591ed336f738f7483d83174f962d18e | DocumentWrite | 105 B | 2024-08-20 | 2024-08-20 | |
Introduced by DocumentWrite First Seen 2024-08-20 Last Seen 2024-08-20 Times Seen 1 Size 105 B (105 bytes) MD5 f591ed336f738f7483d83174f962d18e SHA1 9b08adff3c1c7498791e11b62942dd8dedb1d294 Loading... | |||||
| 9001cceb421156885840c3285ce5a1f3 | DocumentWrite | 992 B | 2024-08-20 | 2024-08-20 | |
Introduced by DocumentWrite First Seen 2024-08-20 Last Seen 2024-08-20 Times Seen 1 Size 992 B (992 bytes) MD5 9001cceb421156885840c3285ce5a1f3 SHA1 176da101a571220e3dea8a5222c018cfec69437c Loading... | |||||
| 74323bb3bbf834a0e6c6b07c121ca702 | DocumentWrite | 9.8 kB | 2024-08-20 | 2024-08-20 | |
Introduced by DocumentWrite First Seen 2024-08-20 Last Seen 2024-08-20 Times Seen 1 Size 9.8 kB (9767 bytes) MD5 74323bb3bbf834a0e6c6b07c121ca702 SHA1 2245746f54beff09b89ea08f82978e4485568118 Loading... | |||||
| e82262f1893c184f591bf7b812f27674 | DocumentWrite | 387 B | 2024-08-20 | 2024-08-20 | |
Introduced by DocumentWrite First Seen 2024-08-20 Last Seen 2024-08-20 Times Seen 1 Size 387 B (387 bytes) MD5 e82262f1893c184f591bf7b812f27674 SHA1 1e902aade67261d16913dfcfcde4618414e7f9fb Loading... | |||||
| 0b9f75a179e4e3db43cfd594897194a0 | DocumentWrite | 185 B | 2024-08-20 | 2024-08-20 | |
Introduced by DocumentWrite First Seen 2024-08-20 Last Seen 2024-08-20 Times Seen 1 Size 185 B (185 bytes) MD5 0b9f75a179e4e3db43cfd594897194a0 SHA1 de28464302fd494eaf45c84959addd65a2fc923a Loading... | |||||
| 4a0f640c6c4cabc68d58f23ae79cfd6b | DocumentWrite | 6.1 kB | 2024-08-20 | 2024-08-20 | |
Introduced by DocumentWrite First Seen 2024-08-20 Last Seen 2024-08-20 Times Seen 1 Size 6.1 kB (6097 bytes) MD5 4a0f640c6c4cabc68d58f23ae79cfd6b SHA1 1396ff362a44e4475c1235ca55e7c47d0fb4e8bf Loading... | |||||
| 645b43ec4b9852c4adf324e263013722 | DocumentWrite | 240 B | 2024-08-20 | 2024-08-20 | |
Introduced by DocumentWrite First Seen 2024-08-20 Last Seen 2024-08-20 Times Seen 1 Size 240 B (240 bytes) MD5 645b43ec4b9852c4adf324e263013722 SHA1 c92f075e9369e2ba8c476840e65ad33e3bda0b28 Loading... | |||||
| 11749cb8c5c08185813ac17cc174bb3b | DocumentWrite | 390 B | 2023-12-03 | 2024-08-20 | |
Introduced by DocumentWrite First Seen 2023-12-03 Last Seen 2024-08-20 Times Seen 2 Size 390 B (390 bytes) MD5 11749cb8c5c08185813ac17cc174bb3b SHA1 0bb563ca41d8f96c7e93e1ddccc78fb4c262491c Loading... | |||||
| 32fe38846e416723b81415346a39a957 | DocumentWrite | 14 kB | 2024-08-20 | 2024-08-20 | |
Introduced by DocumentWrite First Seen 2024-08-20 Last Seen 2024-08-20 Times Seen 1 Size 14 kB (13746 bytes) MD5 32fe38846e416723b81415346a39a957 SHA1 4a78485b298f329f0471fdf08bd631907a256361 Loading... | |||||
| aa773f6a6ee516b054a8d90beda54394 | DocumentWrite | 139 B | 2023-12-03 | 2024-08-20 | |
Introduced by DocumentWrite First Seen 2023-12-03 Last Seen 2024-08-20 Times Seen 4 Size 139 B (139 bytes) MD5 aa773f6a6ee516b054a8d90beda54394 SHA1 a781719e2b885961061437a0a212694b08418937 Loading... | |||||
| d93f7608afaad33f8580fab342af8d90 | DocumentWrite | 152 B | 2023-12-03 | 2024-08-20 | |
Introduced by DocumentWrite First Seen 2023-12-03 Last Seen 2024-08-20 Times Seen 4 Size 152 B (152 bytes) MD5 d93f7608afaad33f8580fab342af8d90 SHA1 ef9f5ff77fc8dd0099592c87284975bcf0229468 Loading... | |||||
| 6683e69314a75eaf2bfb5f7801f30481 | DocumentWrite | 185 B | 2024-08-20 | 2024-08-20 | |
Introduced by DocumentWrite First Seen 2024-08-20 Last Seen 2024-08-20 Times Seen 1 Size 185 B (185 bytes) MD5 6683e69314a75eaf2bfb5f7801f30481 SHA1 8f0c8ee1827d488580faa88fb970c8bf7c83726e Loading... | |||||
| 96da5a2707a4009e340fbb4022ad4de5 | DocumentWrite | 183 B | 2024-08-20 | 2024-08-20 | |
Introduced by DocumentWrite First Seen 2024-08-20 Last Seen 2024-08-20 Times Seen 1 Size 183 B (183 bytes) MD5 96da5a2707a4009e340fbb4022ad4de5 SHA1 d679da4cbffd38c6b03ac94256e4c9a80ebfb9c6 Loading... | |||||
| 3f57f280cda97d60397d70bb1a691ecd | DocumentWrite | 8.3 kB | 2024-08-20 | 2024-08-20 | |
Introduced by DocumentWrite First Seen 2024-08-20 Last Seen 2024-08-20 Times Seen 1 Size 8.3 kB (8261 bytes) MD5 3f57f280cda97d60397d70bb1a691ecd SHA1 f58e79b2276da52e400dc330df011967d166d110 Loading... | |||||
| 394176d3cd3214c212f5cf8e8f99d2b0 | DocumentWrite | 2.5 kB | 2024-08-20 | 2024-08-20 | |
Introduced by DocumentWrite First Seen 2024-08-20 Last Seen 2024-08-20 Times Seen 1 Size 2.5 kB (2488 bytes) MD5 394176d3cd3214c212f5cf8e8f99d2b0 SHA1 46a90ac2297a597b5b0a8d4a4d59b1f63d27f6a6 Loading... | |||||
| 2f9b7fc656c580a45b2e09b09ad69b76 | DocumentWrite | 260 B | 2024-08-20 | 2024-08-20 | |
Introduced by DocumentWrite First Seen 2024-08-20 Last Seen 2024-08-20 Times Seen 1 Size 260 B (260 bytes) MD5 2f9b7fc656c580a45b2e09b09ad69b76 SHA1 19d68865cf99018597e634b0eb36de00e3602814 Loading... | |||||
| 842140882bb0be53220c349306819945 | DocumentWrite | 235 B | 2024-08-20 | 2024-08-20 | |
Introduced by DocumentWrite First Seen 2024-08-20 Last Seen 2024-08-20 Times Seen 1 Size 235 B (235 bytes) MD5 842140882bb0be53220c349306819945 SHA1 7cda786b3e17869e4d9f4d07cc613e08bf612456 Loading... | |||||
| 843db14451a612989d77263cb36a72fd | DocumentWrite | 185 B | 2024-08-20 | 2024-08-20 | |
Introduced by DocumentWrite First Seen 2024-08-20 Last Seen 2024-08-20 Times Seen 1 Size 185 B (185 bytes) MD5 843db14451a612989d77263cb36a72fd SHA1 607ee613673408c81fc3b8e7fa410605b687221c Loading... | |||||
| 60b9c0a4db8b58985dc50a9d933129ca | DocumentWrite | 952 B | 2024-08-20 | 2024-08-20 | |
Introduced by DocumentWrite First Seen 2024-08-20 Last Seen 2024-08-20 Times Seen 1 Size 952 B (952 bytes) MD5 60b9c0a4db8b58985dc50a9d933129ca SHA1 b5991608a46da435c48c7c8c85a33a5ceace1a04 Loading... | |||||
| 638459f49522fc5a272f1b26058356f5 | DocumentWrite | 185 B | 2024-08-20 | 2024-08-20 | |
Introduced by DocumentWrite First Seen 2024-08-20 Last Seen 2024-08-20 Times Seen 1 Size 185 B (185 bytes) MD5 638459f49522fc5a272f1b26058356f5 SHA1 e0704324e586e9b8a6a5b60e2931d5cb8cde92e8 Loading... | |||||
| 95aefbb441a0a2326775631604e667b0 | DocumentWrite | 6.1 kB | 2024-08-20 | 2024-08-20 | |
Introduced by DocumentWrite First Seen 2024-08-20 Last Seen 2024-08-20 Times Seen 1 Size 6.1 kB (6097 bytes) MD5 95aefbb441a0a2326775631604e667b0 SHA1 1350cf989fc9424880c90b6e6337ab73d67e5c4b Loading... | |||||
| 02db167a44aa73cc873663d9eadac02c | DocumentWrite | 105 B | 2024-08-20 | 2024-08-20 | |
Introduced by DocumentWrite First Seen 2024-08-20 Last Seen 2024-08-20 Times Seen 1 Size 105 B (105 bytes) MD5 02db167a44aa73cc873663d9eadac02c SHA1 ee5b1db2dddcd04233fa3057ad0730c40eb47a76 Loading... | |||||
| cfb0b5f8ccae71824d6eaeed9d5efb2c | DocumentWrite | 4 B | 2023-03-07 | 2026-03-08 | |
Introduced by DocumentWrite First Seen 2023-03-07 Last Seen 2026-03-08 Times Seen 4902 Size 4 B (4 bytes) MD5 cfb0b5f8ccae71824d6eaeed9d5efb2c SHA1 f26a5fc2d93401fd0a0fb60d5b8ba770e74ca387 Loading... | |||||
| 6183dd471761c234c87769e612beec7c | DocumentWrite | 243 B | 2024-08-20 | 2024-08-20 | |
Introduced by DocumentWrite First Seen 2024-08-20 Last Seen 2024-08-20 Times Seen 1 Size 243 B (243 bytes) MD5 6183dd471761c234c87769e612beec7c SHA1 fcdd4edc7487a07af1c9ebdc670676e056ab47e1 Loading... | |||||
| 0bf3c4c853de015767d14824ac81ee32 | DocumentWrite | 962 B | 2024-08-20 | 2024-08-20 | |
Introduced by DocumentWrite First Seen 2024-08-20 Last Seen 2024-08-20 Times Seen 1 Size 962 B (962 bytes) MD5 0bf3c4c853de015767d14824ac81ee32 SHA1 4b098e60a883173e2f8e0574950337ea276f179c Loading... | |||||
| 7ad8636e934cd16c2970fd3be9811a63 | DocumentWrite | 61 B | 2023-12-03 | 2024-08-20 | |
Introduced by DocumentWrite First Seen 2023-12-03 Last Seen 2024-08-20 Times Seen 2 Size 61 B (61 bytes) MD5 7ad8636e934cd16c2970fd3be9811a63 SHA1 dc8c9dc7347cb03bd80a09e2648109640a984be1 Loading... | |||||
| 312778b1639f685a7a42d437413e4901 | DocumentWrite | 6.1 kB | 2024-08-20 | 2024-08-20 | |
Introduced by DocumentWrite First Seen 2024-08-20 Last Seen 2024-08-20 Times Seen 1 Size 6.1 kB (6096 bytes) MD5 312778b1639f685a7a42d437413e4901 SHA1 f96fe2e4f7561791eb2f2f04d4e6e425f31b174e Loading... | |||||
| 4da3c89e7036633f24cb54113adc1b81 | DocumentWrite | 2.2 kB | 2024-08-20 | 2024-08-20 | |
Introduced by DocumentWrite First Seen 2024-08-20 Last Seen 2024-08-20 Times Seen 1 Size 2.2 kB (2169 bytes) MD5 4da3c89e7036633f24cb54113adc1b81 SHA1 430d13e857fc23886a12577dae9670bad618020e Loading... | |||||
| 81c338047d7f094352dbbcc16420e254 | DocumentWrite | 2.9 kB | 2024-08-20 | 2024-08-20 | |
Introduced by DocumentWrite First Seen 2024-08-20 Last Seen 2024-08-20 Times Seen 1 Size 2.9 kB (2909 bytes) MD5 81c338047d7f094352dbbcc16420e254 SHA1 12a5db0fca152692b8e4bfc89af363c3369b07bd Loading... | |||||
| 662449953bd962d9bd600a216b9f7375 | DocumentWrite | 241 B | 2024-08-20 | 2024-08-20 | |
Introduced by DocumentWrite First Seen 2024-08-20 Last Seen 2024-08-20 Times Seen 1 Size 241 B (241 bytes) MD5 662449953bd962d9bd600a216b9f7375 SHA1 96484afaa6340a6a5fa073ecafbb61a50d9e4ff2 Loading... | |||||
| 19632d61a044a58089f9892f7d1f1ec8 | DocumentWrite | 259 B | 2024-08-20 | 2024-08-20 | |
Introduced by DocumentWrite First Seen 2024-08-20 Last Seen 2024-08-20 Times Seen 1 Size 259 B (259 bytes) MD5 19632d61a044a58089f9892f7d1f1ec8 SHA1 ebc636f3c8e6f8c58daa6967027ca26600511f78 Loading... | |||||
| 31fe58ed5407bd1e080c555758b91a13 | DocumentWrite | 105 B | 2024-08-20 | 2024-08-20 | |
Introduced by DocumentWrite First Seen 2024-08-20 Last Seen 2024-08-20 Times Seen 1 Size 105 B (105 bytes) MD5 31fe58ed5407bd1e080c555758b91a13 SHA1 e96435453a81b6e22e50068d52c140e4af33d8a9 Loading... | |||||
| ff86159b2e925f79eba7647ae709db4a | DocumentWrite | 4.1 kB | 2024-08-20 | 2024-08-20 | |
Introduced by DocumentWrite First Seen 2024-08-20 Last Seen 2024-08-20 Times Seen 1 Size 4.1 kB (4056 bytes) MD5 ff86159b2e925f79eba7647ae709db4a SHA1 4ff8caa4c94625a03cf0973a6cf0b70cda60a769 Loading... | |||||
| 5ac344ae78cf317d6921cec280ab0eee | DocumentWrite | 3.7 kB | 2024-08-20 | 2024-08-20 | |
Introduced by DocumentWrite First Seen 2024-08-20 Last Seen 2024-08-20 Times Seen 1 Size 3.7 kB (3701 bytes) MD5 5ac344ae78cf317d6921cec280ab0eee SHA1 b78ddac318d5dc94c536edd7f6807ff6d7528a76 Loading... | |||||
| c2cc7c9dc8ba86db537be9b6029b6871 | DocumentWrite | 1.1 kB | 2024-08-20 | 2024-08-20 | |
Introduced by DocumentWrite First Seen 2024-08-20 Last Seen 2024-08-20 Times Seen 1 Size 1.1 kB (1052 bytes) MD5 c2cc7c9dc8ba86db537be9b6029b6871 SHA1 f327a843efa8dba3f54bae330325e9866dffc716 Loading... | |||||
| d51df0585b88aaff7a03050332093253 | DocumentWrite | 6.1 kB | 2024-08-20 | 2024-08-20 | |
Introduced by DocumentWrite First Seen 2024-08-20 Last Seen 2024-08-20 Times Seen 1 Size 6.1 kB (6097 bytes) MD5 d51df0585b88aaff7a03050332093253 SHA1 09f2e4fa622b4de6f93c21ee2ec904893fb26e54 Loading... | |||||
| f58e73e4140dfee8e4e8f46a9df8b961 | DocumentWrite | 989 B | 2024-08-20 | 2024-08-20 | |
Introduced by DocumentWrite First Seen 2024-08-20 Last Seen 2024-08-20 Times Seen 1 Size 989 B (989 bytes) MD5 f58e73e4140dfee8e4e8f46a9df8b961 SHA1 ec8d48efba97a5707690ca47da8f0d52e803970e Loading... | |||||
| 8b5546905d0ac4157863ebdf9a42b76e | DocumentWrite | 243 B | 2024-08-20 | 2024-08-20 | |
Introduced by DocumentWrite First Seen 2024-08-20 Last Seen 2024-08-20 Times Seen 1 Size 243 B (243 bytes) MD5 8b5546905d0ac4157863ebdf9a42b76e SHA1 bcef1bb82a3ad1520231a9f6a5cb604e545fba25 Loading... | |||||
| 8b697bae233a67f75dadd2482dc67b62 | DocumentWrite | 260 B | 2024-08-20 | 2024-08-20 | |
Introduced by DocumentWrite First Seen 2024-08-20 Last Seen 2024-08-20 Times Seen 1 Size 260 B (260 bytes) MD5 8b697bae233a67f75dadd2482dc67b62 SHA1 513c42ffaca5fd4737e74937726a6ecabeec46c5 Loading... | |||||
| 2be7a46ff03aa932fad9cbb46c3fec28 | DocumentWrite | 260 B | 2024-08-20 | 2024-08-20 | |
Introduced by DocumentWrite First Seen 2024-08-20 Last Seen 2024-08-20 Times Seen 1 Size 260 B (260 bytes) MD5 2be7a46ff03aa932fad9cbb46c3fec28 SHA1 5ea602566b93f16445a7fe56fc5c57ba3a683b07 Loading... | |||||
| ec6b63c9087a08da029188d283921440 | DocumentWrite | 243 B | 2024-08-20 | 2024-08-20 | |
Introduced by DocumentWrite First Seen 2024-08-20 Last Seen 2024-08-20 Times Seen 1 Size 243 B (243 bytes) MD5 ec6b63c9087a08da029188d283921440 SHA1 90a2bcd30716a3ceecd0fc765587287b6742cfb5 Loading... | |||||
| 2442f4872d090351a7e4b2f0dc5ff2f9 | DocumentWrite | 198 B | 2023-12-03 | 2024-08-20 | |
Introduced by DocumentWrite First Seen 2023-12-03 Last Seen 2024-08-20 Times Seen 4 Size 198 B (198 bytes) MD5 2442f4872d090351a7e4b2f0dc5ff2f9 SHA1 646f2fcceab744096cec0e7d925c13350780d4f6 Loading... | |||||
| 7d2b8bd0b017cc1d9843ef1667d3afef | DocumentWrite | 56 B | 2023-12-03 | 2024-08-20 | |
Introduced by DocumentWrite First Seen 2023-12-03 Last Seen 2024-08-20 Times Seen 4 Size 56 B (56 bytes) MD5 7d2b8bd0b017cc1d9843ef1667d3afef SHA1 b9d42d57529ea5480ad2d80d02252f4f05c0613a Loading... | |||||
| 3b0c2a7ee0415aa7ca0b414c33e316fc | DocumentWrite | 14 kB | 2024-08-20 | 2024-08-20 | |
Introduced by DocumentWrite First Seen 2024-08-20 Last Seen 2024-08-20 Times Seen 1 Size 14 kB (13591 bytes) MD5 3b0c2a7ee0415aa7ca0b414c33e316fc SHA1 3f84c6363f49df0f8d3286aa84f89dc611cd1ed0 Loading... | |||||
| edf3852e3240a38144b0a00ac7119560 | DocumentWrite | 235 B | 2024-08-20 | 2024-08-20 | |
Introduced by DocumentWrite First Seen 2024-08-20 Last Seen 2024-08-20 Times Seen 1 Size 235 B (235 bytes) MD5 edf3852e3240a38144b0a00ac7119560 SHA1 e784716f41a57274049200f016e9750722d8218c Loading... | |||||
| ef8bc194506a3bc6f7a09548d34602bb | DocumentWrite | 6.1 kB | 2024-08-20 | 2024-08-20 | |
Introduced by DocumentWrite First Seen 2024-08-20 Last Seen 2024-08-20 Times Seen 1 Size 6.1 kB (6097 bytes) MD5 ef8bc194506a3bc6f7a09548d34602bb SHA1 ad8dad5cfef8b532e56732fc40782b02e8b031bf Loading... | |||||
| aedfb45422289a084b3e6ce5fc5625f7 | DocumentWrite | 260 B | 2024-08-20 | 2024-08-20 | |
Introduced by DocumentWrite First Seen 2024-08-20 Last Seen 2024-08-20 Times Seen 1 Size 260 B (260 bytes) MD5 aedfb45422289a084b3e6ce5fc5625f7 SHA1 007ba9ddbc6c2d8ca2f964dc052da829af070d8c Loading... | |||||
| ccc8d084eabd7486733047d5a523295c | DocumentWrite | 263 B | 2023-12-03 | 2024-08-20 | |
Introduced by DocumentWrite First Seen 2023-12-03 Last Seen 2024-08-20 Times Seen 4 Size 263 B (263 bytes) MD5 ccc8d084eabd7486733047d5a523295c SHA1 bb718768d12f1b7b4c5b33d9eb1351f8360cc82a Loading... | |||||
| a9d482038360d0e9d247cf3c386a9b60 | DocumentWrite | 6.1 kB | 2024-08-20 | 2024-08-20 | |
Introduced by DocumentWrite First Seen 2024-08-20 Last Seen 2024-08-20 Times Seen 1 Size 6.1 kB (6097 bytes) MD5 a9d482038360d0e9d247cf3c386a9b60 SHA1 e3d637c34d36c0be4107990f60440e23d04efb5f Loading... | |||||
| 37c8e6d78d21a9f0d9ae09876e4cfba9 | DocumentWrite | 14 kB | 2024-08-20 | 2024-08-20 | |
Introduced by DocumentWrite First Seen 2024-08-20 Last Seen 2024-08-20 Times Seen 1 Size 14 kB (13746 bytes) MD5 37c8e6d78d21a9f0d9ae09876e4cfba9 SHA1 5b3881620979f32f2b2a4a646ad0c2ae1053ee5b Loading... | |||||
| 1852259e50a34c232bcdaafa7a346e21 | DocumentWrite | 429 B | 2024-08-20 | 2024-08-20 | |
Introduced by DocumentWrite First Seen 2024-08-20 Last Seen 2024-08-20 Times Seen 1 Size 429 B (429 bytes) MD5 1852259e50a34c232bcdaafa7a346e21 SHA1 83ef064bb5aa7bee55d985107deddfa01588ed54 Loading... | |||||
| aeab44036e26aa0ca431dcd0d36d7426 | DocumentWrite | 243 B | 2024-08-20 | 2024-08-20 | |
Introduced by DocumentWrite First Seen 2024-08-20 Last Seen 2024-08-20 Times Seen 1 Size 243 B (243 bytes) MD5 aeab44036e26aa0ca431dcd0d36d7426 SHA1 706083942caf3bcda93ddd81ce715e26b122419b Loading... | |||||
| 172896f92a27c8cf44bd318a670965fc | DocumentWrite | 61 B | 2023-12-03 | 2024-08-20 | |
Introduced by DocumentWrite First Seen 2023-12-03 Last Seen 2024-08-20 Times Seen 4 Size 61 B (61 bytes) MD5 172896f92a27c8cf44bd318a670965fc SHA1 fcc7810adee4a5b2524b17697324d3ed136a2002 Loading... | |||||
| e865b8a576312bf848d05c0f283a1a88 | DocumentWrite | 267 B | 2023-12-03 | 2024-08-20 | |
Introduced by DocumentWrite First Seen 2023-12-03 Last Seen 2024-08-20 Times Seen 4 Size 267 B (267 bytes) MD5 e865b8a576312bf848d05c0f283a1a88 SHA1 c3beb353f707aa2fdc83154fa8f784c0fccef591 Loading... | |||||
| 4a25efb9e10c64bc5c9ecf4bae464663 | DocumentWrite | 56 B | 2023-12-03 | 2024-08-20 | |
Introduced by DocumentWrite First Seen 2023-12-03 Last Seen 2024-08-20 Times Seen 4 Size 56 B (56 bytes) MD5 4a25efb9e10c64bc5c9ecf4bae464663 SHA1 d0c0680f7753b5102364fcf2b3492bad52a8123e Loading... | |||||
| 15be1287e57f3e1168c3d1f2e2fb6583 | DocumentWrite | 7.5 kB | 2023-12-03 | 2024-08-20 | |
Introduced by DocumentWrite First Seen 2023-12-03 Last Seen 2024-08-20 Times Seen 4 Size 7.5 kB (7453 bytes) MD5 15be1287e57f3e1168c3d1f2e2fb6583 SHA1 80b7cdbfe0f147b19b9d1a4b3b4d7733dad1053d Loading... | |||||
| 49cbf53c6b62f76a995c6773de946e4a | DocumentWrite | 260 B | 2024-08-20 | 2024-08-20 | |
Introduced by DocumentWrite First Seen 2024-08-20 Last Seen 2024-08-20 Times Seen 1 Size 260 B (260 bytes) MD5 49cbf53c6b62f76a995c6773de946e4a SHA1 81aee0e58e77c16a260d0ff8cf09b840b4a803b0 Loading... | |||||
| 2c5ce6d88cceed8694bd0bf1c5e43ef5 | DocumentWrite | 83 B | 2024-08-20 | 2024-08-20 | |
Introduced by DocumentWrite First Seen 2024-08-20 Last Seen 2024-08-20 Times Seen 1 Size 83 B (83 bytes) MD5 2c5ce6d88cceed8694bd0bf1c5e43ef5 SHA1 6449bc1d905fcea89cf7a4fbf4350f1e2857846b Loading... | |||||
| a119a28fe39a29965ea87669692a3a4d | DocumentWrite | 105 B | 2024-08-20 | 2024-08-20 | |
Introduced by DocumentWrite First Seen 2024-08-20 Last Seen 2024-08-20 Times Seen 1 Size 105 B (105 bytes) MD5 a119a28fe39a29965ea87669692a3a4d SHA1 d2b7560822af0978f3cc5942c0853ba7f2ba8a7e Loading... | |||||
| 0b3d8e62ad8398cfcdd8ab16fb08284e | DocumentWrite | 105 B | 2024-08-20 | 2024-08-20 | |
Introduced by DocumentWrite First Seen 2024-08-20 Last Seen 2024-08-20 Times Seen 1 Size 105 B (105 bytes) MD5 0b3d8e62ad8398cfcdd8ab16fb08284e SHA1 81ab692bd5500041c4796673d883756bc32f200a Loading... | |||||
| 7e7f705acc26ee90b3e3768f97f3111e | DocumentWrite | 239 B | 2024-08-20 | 2024-08-20 | |
Introduced by DocumentWrite First Seen 2024-08-20 Last Seen 2024-08-20 Times Seen 1 Size 239 B (239 bytes) MD5 7e7f705acc26ee90b3e3768f97f3111e SHA1 fd61d26aa15f0757b3515804a864dc5d5a4f7cc3 Loading... | |||||
| 249fbb466528b181cd34db5a37f6a7a1 | DocumentWrite | 260 B | 2024-08-20 | 2024-08-20 | |
Introduced by DocumentWrite First Seen 2024-08-20 Last Seen 2024-08-20 Times Seen 1 Size 260 B (260 bytes) MD5 249fbb466528b181cd34db5a37f6a7a1 SHA1 c9cdf0f5db9c69341a3183cedd9a6d04a000703c Loading... | |||||
| 2536e48163e5563c96fdddf2517cab11 | DocumentWrite | 105 B | 2024-08-20 | 2024-08-20 | |
Introduced by DocumentWrite First Seen 2024-08-20 Last Seen 2024-08-20 Times Seen 1 Size 105 B (105 bytes) MD5 2536e48163e5563c96fdddf2517cab11 SHA1 2dda1e46467f2f13e8a6e3389dc6562dfcc94ab4 Loading... | |||||
| 3441a319c28160b83a1a83180d293aa9 | DocumentWrite | 625 B | 2023-12-03 | 2024-08-20 | |
Introduced by DocumentWrite First Seen 2023-12-03 Last Seen 2024-08-20 Times Seen 4 Size 625 B (625 bytes) MD5 3441a319c28160b83a1a83180d293aa9 SHA1 cea4cd3301e622234a4365bcfb4ac2830e44234d Loading... | |||||
| 051b604347b74a45333b52984a32c56e | DocumentWrite | 105 B | 2024-08-20 | 2024-08-20 | |
Introduced by DocumentWrite First Seen 2024-08-20 Last Seen 2024-08-20 Times Seen 1 Size 105 B (105 bytes) MD5 051b604347b74a45333b52984a32c56e SHA1 c1bf8992d6846349a98ae18e84f30cffa29b798e Loading... | |||||
| d2f4df190690cca9ab69730cc5537ba1 | DocumentWrite | 370 B | 2024-08-20 | 2024-08-20 | |
Introduced by DocumentWrite First Seen 2024-08-20 Last Seen 2024-08-20 Times Seen 1 Size 370 B (370 bytes) MD5 d2f4df190690cca9ab69730cc5537ba1 SHA1 e37088c6fb67dd82740ae67a5015f6b9fbd6964a Loading... | |||||
| d54eed7077aabfa9bb9ea1ca861eedcf | DocumentWrite | 9.8 kB | 2024-08-20 | 2024-08-20 | |
Introduced by DocumentWrite First Seen 2024-08-20 Last Seen 2024-08-20 Times Seen 1 Size 9.8 kB (9767 bytes) MD5 d54eed7077aabfa9bb9ea1ca861eedcf SHA1 9054118c29102148cd40d9a0a754985337d68194 Loading... | |||||
| 6fbd2fbc373ed34ac29b521d7c9897d0 | DocumentWrite | 183 B | 2024-08-20 | 2024-08-20 | |
Introduced by DocumentWrite First Seen 2024-08-20 Last Seen 2024-08-20 Times Seen 1 Size 183 B (183 bytes) MD5 6fbd2fbc373ed34ac29b521d7c9897d0 SHA1 8b011b3a95785595dcdaa7f8201fca54bc340704 Loading... | |||||
| f3d517c271dc6fac0511b8f8b9ffcfab | DocumentWrite | 14 kB | 2024-08-20 | 2024-08-20 | |
Introduced by DocumentWrite First Seen 2024-08-20 Last Seen 2024-08-20 Times Seen 1 Size 14 kB (13746 bytes) MD5 f3d517c271dc6fac0511b8f8b9ffcfab SHA1 a691fd355ad1366be25ab2c1bb763568dd13b3c9 Loading... | |||||
| ed368e5710c7849361126f0348f5bf17 | DocumentWrite | 105 B | 2024-08-20 | 2024-08-20 | |
Introduced by DocumentWrite First Seen 2024-08-20 Last Seen 2024-08-20 Times Seen 1 Size 105 B (105 bytes) MD5 ed368e5710c7849361126f0348f5bf17 SHA1 5c2ef9b2344b1c1ba7196856526daeed190c2516 Loading... | |||||
| 0a3a0b592b9c285e050805307cee87c2 | DocumentWrite | 6 B | 2023-03-07 | 2026-03-09 | |
Introduced by DocumentWrite First Seen 2023-03-07 Last Seen 2026-03-09 Times Seen 218040 Size 6 B (6 bytes) MD5 0a3a0b592b9c285e050805307cee87c2 SHA1 125a168e24b2bd38aadb84cbb5f87f316b073c41 Loading... | |||||
| f24aff71def5b0890ab12846b758792f | DocumentWrite | 392 B | 2024-08-20 | 2024-08-20 | |
Introduced by DocumentWrite First Seen 2024-08-20 Last Seen 2024-08-20 Times Seen 1 Size 392 B (392 bytes) MD5 f24aff71def5b0890ab12846b758792f SHA1 90b95ff65d0de4fcbdb932102f36b4d94e081bab Loading... | |||||
| 5ac132aff0d1e10327da2650de621b13 | DocumentWrite | 6.1 kB | 2024-08-20 | 2024-08-20 | |
Introduced by DocumentWrite First Seen 2024-08-20 Last Seen 2024-08-20 Times Seen 1 Size 6.1 kB (6097 bytes) MD5 5ac132aff0d1e10327da2650de621b13 SHA1 dabe2a58f1d1980032eab9e7a3364fd23e0ee91f Loading... | |||||
| cc5a6cb96cea19cc67442c7d874763d0 | DocumentWrite | 6.1 kB | 2024-08-20 | 2024-08-20 | |
Introduced by DocumentWrite First Seen 2024-08-20 Last Seen 2024-08-20 Times Seen 1 Size 6.1 kB (6097 bytes) MD5 cc5a6cb96cea19cc67442c7d874763d0 SHA1 79873756448cd719f35393d755b0ca3b6a35eee9 Loading... | |||||
| 02066364fd32a381c40cef461970f7ae | DocumentWrite | 6.1 kB | 2024-08-20 | 2024-08-20 | |
Introduced by DocumentWrite First Seen 2024-08-20 Last Seen 2024-08-20 Times Seen 1 Size 6.1 kB (6097 bytes) MD5 02066364fd32a381c40cef461970f7ae SHA1 3514f07ace50df2a5acae25f14c51c860f1e2c56 Loading... | |||||
| f0fc12eb74dd9f633dd2a7be5cb4eaea | DocumentWrite | 185 B | 2024-08-20 | 2024-08-20 | |
Introduced by DocumentWrite First Seen 2024-08-20 Last Seen 2024-08-20 Times Seen 1 Size 185 B (185 bytes) MD5 f0fc12eb74dd9f633dd2a7be5cb4eaea SHA1 46d8cffedffba9f7c2e6c414439fd73e63ef54d1 Loading... | |||||
HTTP Transactions (243)
| URL | IP | Response | Size |
|---|


