Report Overview
Visitedpublic
2025-10-10 06:15:31
Tags
Submit Tags
URL
9xx489.xyz/tags/%E3%81%A8%E3%82%A4%E3%82%B1%E3%83%8A%E3%82%A4/kedou
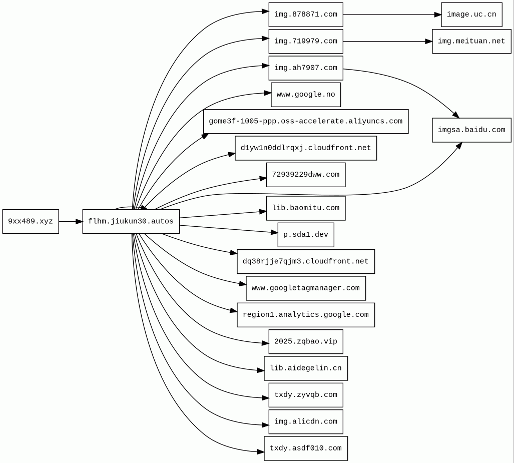
Finishing URL
flhm.jiukun30.autos/tags/%E3%81%A8%E3%82%A4%E3%82%B1%E3%83%8A%E3%82%A4/kedou
IP / ASN

104.21.60.213
Title
とイケナイ|蝌蚪 - 91PORNY|九色|91视频|91自拍
Detections
urlquery
0
Network Intrusion Detection
1
Threat Detection Systems
9
Host Summary
| Host | Rank | Registered | First Seen | Last Seen | Sent | Received | IP | Fingerprints |
|---|---|---|---|---|---|---|---|---|
tu.365tp.cc 2 alert(s) on this Host | unknown | 2025-09-12 | 2025-09-14 | 2025-10-08 | 442 B | 350 kB | ![]() 154.16.27.74 | |
p.sda1.dev | 1720343 | 2019-02-28 | 2020-01-09 | 2025-10-06 | 495 B | 31 kB | ![]() 172.67.166.78 | |
ds99.img8341816451.com 1 alert(s) on this Host | unknown | 2025-09-20 | 2025-09-27 | 2025-10-05 | 462 B | 310 kB | ![]() 156.231.115.236 | |
txdy.zyvqb.com | 1907469 | 2024-11-15 | 2025-06-07 | 2025-10-09 | 440 B | 298 kB | ![]() 79.133.176.179 | ![]() |
yj99.img4939463946.com 1 alert(s) on this Host | unknown | 2025-09-20 | 2025-09-22 | 2025-10-06 | 459 B | 734 kB | ![]() 156.231.115.236 | |
img.719979.com 1 alert(s) on this Host | unknown | 2023-11-15 | 2024-10-21 | 2025-10-08 | 463 B | 369 kB | ![]() 46.3.193.147 | |
img.alicdn.com | 61670 | 2008-06-25 | 2015-03-04 | 2025-10-07 | 982 B | 481 kB | ![]() 47.246.44.178 | ![]() |
region1.analytics.google.com | 22257 | 1997-09-15 | 2022-03-17 | 2025-10-05 | 1.2 kB | 853 B | ![]() 216.239.32.36 | |
xm99.img4758972832.com 1 alert(s) on this Host | unknown | 2025-09-20 | 2025-09-23 | 2025-10-07 | 465 B | 235 kB | ![]() 156.231.115.236 | |
www.google.no | 92680 | 2001-02-26 | 2012-06-26 | 2025-10-05 | 938 B | 580 B | ![]() 142.250.74.131 | |
d1yw1n0ddlrqxj.cloudfront.net | unknown | 2008-04-25 | 2025-05-16 | 2025-10-07 | 459 B | 325 kB | ![]() 108.157.217.217 | |
imgsa.baidu.com | 742495 | 1999-10-11 | 2017-01-29 | 2025-10-07 | 2.4 kB | 1.5 MB | ![]() 175.12.90.48 | |
lib.baomitu.com | 1463145 | 2014-08-10 | 2017-02-05 | 2025-10-07 | 2.3 kB | 655 kB | ![]() 3.167.2.59 | |
img.878871.com 1 alert(s) on this Host | unknown | 2023-11-15 | 2024-11-17 | 2025-10-08 | 463 B | 588 kB | ![]() 46.3.44.108 | |
www.googletagmanager.com | 283 | 2011-11-11 | 2012-10-04 | 2025-10-05 | 894 B | 760 kB | ![]() 142.250.74.168 | |
txdy.asdf010.com | 1920741 | 2024-08-29 | 2025-06-25 | 2025-10-06 | 912 B | 433 kB | ![]() 61.170.79.108 | ![]() |
2025.zqbao.vip | 5612822 | 2025-08-01 | 2025-08-04 | 2025-10-07 | 445 B | 376 kB | ![]() 166.88.164.158 | |
image.uc.cn | 508436 | 2003-03-17 | 2014-06-05 | 2025-10-07 | 446 B | 589 kB | ![]() 155.102.51.2 | ![]() |
72939229dww.com 1 alert(s) on this Host | unknown | 2025-09-17 | 2025-09-23 | 2025-10-08 | 465 B | 385 kB | ![]() 208.98.45.140 | |
img.ah7907.com | 2170719 | 2024-08-29 | 2025-08-01 | 2025-10-06 | 1.3 kB | 863 kB | ![]() 125.77.166.132 | |
lib.aidegelin.cn | 5562002 | 2009-10-16 | 2024-06-10 | 2025-10-08 | 1.7 kB | 74 kB | ![]() 104.21.85.215 | |
9xx489.xyz | unknown | 2024-11-01 | 2025-06-27 | 2025-10-09 | 535 B | 43 kB | ![]() 172.67.201.201 | |
dq38rjje7qjm3.cloudfront.net | unknown | 2008-04-25 | 2025-03-24 | 2025-10-09 | 458 B | 55 kB | ![]() 3.164.226.83 | |
img.meituan.net | 189994 | 2010-01-25 | 2017-02-03 | 2025-10-07 | 442 B | 369 kB | ![]() 43.152.140.79 | |
flhm.jiukun30.autos 2 alert(s) on this Host | unknown | 2025-09-18 | 2025-10-07 | 2025-10-07 | 1.2 kB | 59 kB | ![]() 23.224.183.85 | |
gome3f-1005-ppp.oss-accelerate.aliyuncs.com | unknown | 2012-04-01 | 2025-08-18 | 2025-10-10 | 501 B | 150 kB | ![]() 47.254.187.108 |
Nginx (Web servers, Reverse proxies)
Nginx is a web server that can also be used as a reverse proxy, load balancer, mail proxy and HTTP cache.Cloudflare (CDN)
Cloudflare is a web-infrastructure and website-security company, providing content-delivery-network services, DDoS mitigation, Internet security, and distributed domain-name-server services.Tengine (Web servers)
Tengine is a web server which is based on the Nginx HTTP server.Amazon Web Services (PaaS)
Amazon Web Services (AWS) is a comprehensive cloud services platform offering compute power, database storage, content delivery and other functionality.Amazon S3 (CDN)
Amazon S3 or Amazon Simple Storage Service is a service offered by Amazon Web Services (AWS) that provides object storage through a web service interface.Amazon CloudFront (CDN)
Amazon CloudFront is a fast content delivery network (CDN) service that securely delivers data, videos, applications, and APIs to customers globally with low latency, high transfer speeds.Microsoft ASP.NET (Web frameworks)
ASP.NET is an open-source, server-side web-application framework designed for web development to produce dynamic web pages.OpenResty (Web servers)
OpenResty is a web platform based on nginx which can run Lua scripts using its LuaJIT engine.Google Tag Manager (Tag managers)
Google Tag Manager is a tag management system (TMS) that allows you to quickly and easily update measurement codes and related code fragments collectively known as tags on your website or mobile app.Axios:1.6.8 (JavaScript libraries)
Promise based HTTP client for the browser and node.jsAlibaba Cloud Object Storage Service (IaaS)
Alibaba Cloud Object Storage Service (OSS) is a cloud-based object storage service provided by Alibaba Cloud, which allows users to store and access large amounts of data in the cloud.Related reports
Network Intrusion Detection Systems
Suricata /w Emerging Threats Pro
| Timestamp | Severity | Source IP | Destination IP | Alert |
|---|---|---|---|---|
| low | ![]() 172.18.0.23 | ![]() 47.254.187.108 | ET INFO Observed Alibaba Cloud CDN Domain (aliyuncs .com in TLS SNI) |
Threat Detection Systems
| Detection System | Indicator | Verdict | Alert |
|---|---|---|---|
| CIRA Canadian Shield DNS | tu.365tp.cc | malicious | Sinkholed |
| DNS0 Zero | tu.365tp.cc | malicious | Sinkholed |
| DNS0 Zero | img.878871.com | malicious | Sinkholed |
| DNS0 Zero | yj99.img4939463946.com | malicious | Sinkholed |
| DNS0 Zero | img.719979.com | malicious | Sinkholed |
| DNS0 Zero | ds99.img8341816451.com | malicious | Sinkholed |
| DNS0 Zero | flhm.jiukun30.autos | malicious | Sinkholed |
| DNS0 Zero | xm99.img4758972832.com | malicious | Sinkholed |
| DNS0 Zero | 72939229dww.com | malicious | Sinkholed |
JavaScript (36)
No JavaScripts
HTTP Transactions (43)
| URL | IP | Response | Size |
|---|








