Report Overview
Visitedpublic
2024-08-02 20:20:16
Tags
Submit Tags
URL
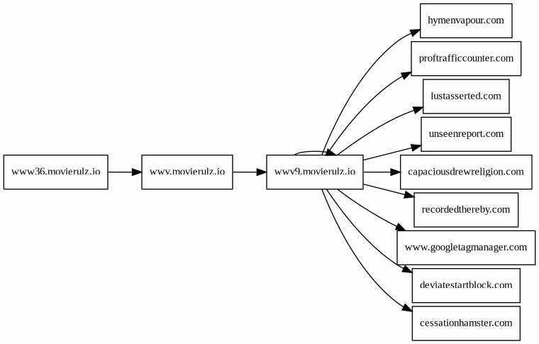
www36.movierulz.io/
Finishing URL
wwv9.movierulz.io/
IP / ASN

104.21.90.73
Title
MovieRulz | Watch Bollywood and Hollywood Full Movies Online Free
Detections
urlquery
0
Network Intrusion Detection
0
Threat Detection Systems
0
Host Summary
| Host | Rank | Registered | First Seen | Last Seen | Sent | Received | IP | Fingerprints |
|---|---|---|---|---|---|---|---|---|
cessationhamster.com | unknown | 2024-06-19 | 2024-06-24 00:50:04 | 2024-06-24 00:50:04 | 441 B | 32 kB | ![]() 192.243.59.20 | |
wwv.movierulz.io | unknown | unknown | No data | No data | 473 B | 42 kB | ![]() 104.21.90.73 | |
wwv9.movierulz.io | unknown | unknown | No data | No data | 12 kB | 352 kB | ![]() 104.21.90.73 | |
hymenvapour.com 1 alert(s) on this Host | unknown | unknown | No data | No data | 410 B | 1.5 kB | ![]() 23.109.170.28 | |
o.pki.goog | unknown | 2016-06-13 | 2024-04-24 13:44:57 | 2024-08-01 18:20:07 | 650 B | 1.4 kB | ![]() 142.250.74.131 | |
lustasserted.com | unknown | 2024-06-29 | 2024-07-02 14:55:28 | 2024-08-02 15:27:12 | 485 B | 467 B | ![]() 192.243.59.12 | |
capaciousdrewreligion.com | unknown | 2023-11-07 | 2023-11-27 13:27:45 | 2024-08-01 22:57:59 | 832 B | 750 B | ![]() 172.240.108.84 | |
unseenreport.com 1 alert(s) on this Host | unknown | 2022-03-30 | 2022-03-30 16:33:17 | 2024-08-02 19:37:43 | 737 B | 471 B | ![]() 192.243.61.227 | |
www36.movierulz.io | unknown | unknown | No data | No data | 475 B | 42 kB | ![]() 104.21.90.73 | |
r10.o.lencr.org | unknown | 2020-06-29 | 2024-06-06 21:45:11 | 2024-08-01 18:12:56 | 2.0 kB | 5.3 kB | ![]() 23.36.76.226 | |
www.googletagmanager.com | 75 | 2011-11-11 | 2013-05-22 04:07:37 | 2024-08-02 18:12:02 | 424 B | 104 kB | ![]() 142.250.74.136 | |
deviatestartblock.com | unknown | 2023-06-14 | 2023-06-20 21:54:40 | 2024-02-11 01:12:44 | 442 B | 32 kB | ![]() 172.240.108.76 | |
recordedthereby.com | unknown | 2024-05-08 | 2024-05-14 07:24:53 | 2024-08-02 15:27:12 | 404 B | 86 kB | ![]() 104.21.91.24 | |
proftrafficcounter.com | unknown | 2023-11-16 | 2023-11-21 09:55:14 | 2024-08-02 13:31:37 | 435 B | 424 B | ![]() 52.57.71.154 |
Related reports
Threat Detection Systems
Public InfoSec YARA rules
No alerts detected
OpenPhish
No alerts detected
PhishTank
No alerts detected
mnemonic secure dns
No alerts detected
Quad9 DNS
| Scan Date | Severity | Indicator | Alert |
|---|---|---|---|
| 2024-08-02 | medium | hymenvapour.com | Sinkholed |
| 2024-08-02 | medium | unseenreport.com | Sinkholed |
ThreatFox
No alerts detected
JavaScript (7)
No JavaScripts
HTTP Transactions (45)
| URL | IP | Response | Size |
|---|



