Report Overview
Visitedpublic
2025-06-20 00:21:11
Tags
Submit Tags
URL
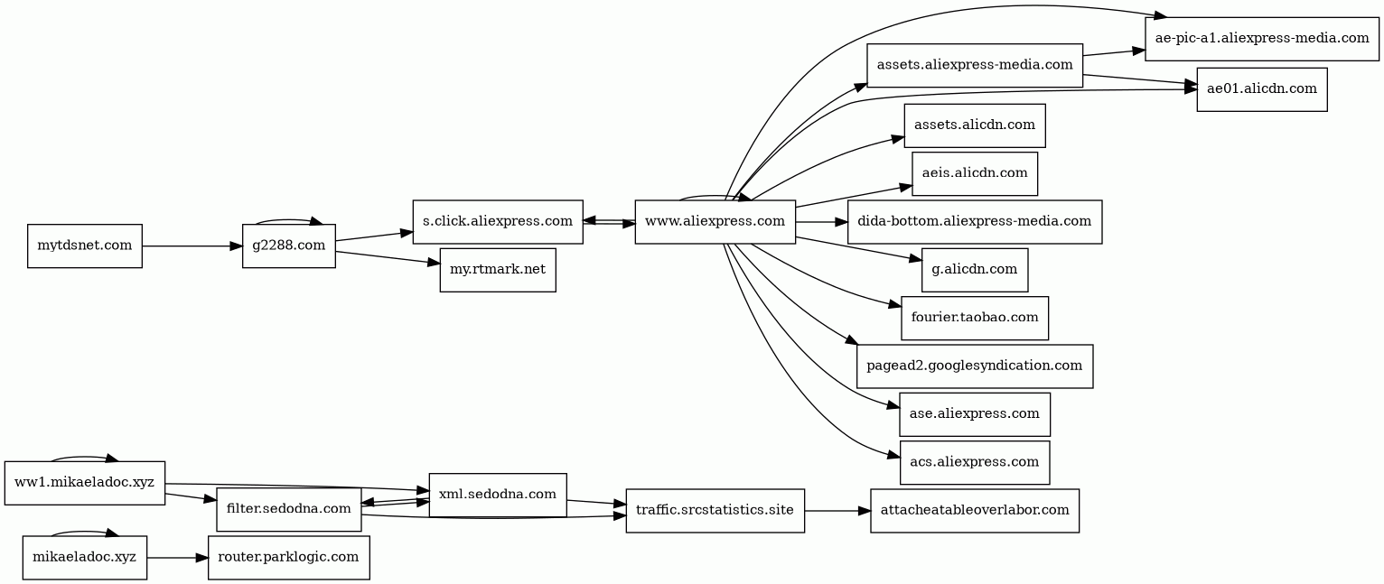
mikaeladoc.xyz/
Finishing URL
www.aliexpress.com/p/popular-landing/aliexpress.html?_immersiveMode=true&aff_plateform=aff_default_page&isdl=y&aff_short_key=_ooXP3cN?af=9171587&dp=959721052077037499
IP / ASN

172.233.219.123
Title
aliexpress.com/p/popular-landing/aliexpress.html?_immersiveMode=true&aff_plateform=aff_default_page&isdl=y&aff_short_key=_ooXP3cN?af=9171587&dp=959721052077037499
Detections
urlquery
0
Network Intrusion Detection
0
Threat Detection Systems
0
Host Summary
| Host | Rank | Registered | First Seen | Last Seen | Sent | Received | IP | Fingerprints |
|---|---|---|---|---|---|---|---|---|
ae-pic-a1.aliexpress-media.com | unknown | 2021-06-25 | 2024-04-10 | 2025-06-18 | 5.0 kB | 157 kB | ![]() 96.6.16.238 | |
mikaeladoc.xyz | unknown | 2024-04-04 | 2025-06-20 | 2025-06-20 | 918 B | 5.1 kB | ![]() 0.0.0.0 | |
filter.sedodna.com | 776015 | 2009-12-21 | 2021-10-27 | 2025-06-14 | 623 B | 13 kB | ![]() 173.239.53.32 | |
acs.aliexpress.com | 18249 | 2006-04-16 | 2018-02-03 | 2025-06-19 | 8.0 kB | 3.1 kB | ![]() 47.246.146.97 | |
g.alicdn.com | 6787 | 2008-06-25 | 2014-10-06 | 2025-06-14 | 470 B | 19 kB | ![]() 163.181.253.193 | |
ww1.mikaeladoc.xyz | unknown | 2024-04-04 | 2025-06-20 | 2025-06-20 | 5.0 kB | 32 kB | ![]() 64.190.63.136 | |
attacheatableoverlabor.com | unknown | 2025-03-12 | 2025-03-16 | 2025-06-15 | 5.2 kB | 126 kB | ![]() 94.242.247.34 | |
www.aliexpress.com | 19989 | 2006-04-16 | 2012-05-31 | 2025-06-13 | 2.5 kB | 38 kB | ![]() 23.49.27.47 | |
pagead2.googlesyndication.com | 101 | 2003-01-21 | 2012-05-21 | 2025-06-19 | 477 B | 161 kB | ![]() 142.250.74.66 | |
ase.aliexpress.com | unknown | 2006-04-16 | 2024-08-02 | 2025-06-18 | 2.5 kB | 1.3 kB | ![]() 47.246.146.200 | |
dida-bottom.aliexpress-media.com | unknown | 2021-06-25 | 2025-03-11 | 2025-06-19 | 578 B | 180 kB | ![]() 47.246.48.189 | |
ae01.alicdn.com | 7254 | 2008-06-25 | 2015-11-26 | 2025-06-19 | 2.9 kB | 17 kB | ![]() 96.6.16.238 | |
traffic.srcstatistics.site | unknown | 2025-02-25 | 2025-05-08 | 2025-06-14 | 624 B | 642 B | ![]() 95.217.22.212 | |
assets.aliexpress-media.com | unknown | 2021-06-25 | 2024-10-16 | 2025-06-18 | 11 kB | 1.8 MB | ![]() 23.36.77.210 | |
assets.alicdn.com | 9636 | 2008-06-25 | 2014-10-08 | 2025-06-13 | 4.0 kB | 680 kB | ![]() 23.49.27.47 | |
fourier.taobao.com | 12218 | 2003-04-21 | 2019-10-09 | 2025-06-14 | 711 B | 1.9 kB | ![]() 124.239.14.250 | |
g2288.com | unknown | 2010-03-07 | 2025-05-03 | 2025-06-17 | 3.4 kB | 39 kB | ![]() 104.18.41.59 | |
s.click.aliexpress.com | 23301 | 2006-04-16 | 2013-12-16 | 2025-06-15 | 1.4 kB | 2.7 kB | ![]() 23.49.27.47 | |
router.parklogic.com | unknown | 2007-02-28 | 2025-03-19 | 2025-06-15 | 498 B | 219 B | ![]() 172.234.216.100 | |
xml.sedodna.com | 278378 | 2009-12-21 | 2020-10-22 | 2025-06-19 | 2.2 kB | 14 kB | ![]() 173.239.53.32 | |
mytdsnet.com 1 alert(s) on this Host | unknown | 2024-10-28 | 2024-11-17 | 2025-06-13 | 709 B | 36 kB | ![]() 172.67.199.17 | |
aeis.alicdn.com | 23225 | 2008-06-25 | 2016-08-25 | 2025-06-14 | 429 B | 263 kB | ![]() 23.49.27.47 | |
my.rtmark.net | 9054 | 2014-10-29 | 2015-02-04 | 2025-06-19 | 534 B | 768 B | ![]() 104.18.41.22 |
Related reports
Threat Detection Systems
Public InfoSec YARA rules
No alerts detected
OpenPhish
No alerts detected
PhishTank
No alerts detected
Quad9 DNS
| Scan Date | Severity | Indicator | Alert |
|---|---|---|---|
| 2025-06-20 | medium | mytdsnet.com | Sinkholed |
ThreatFox
No alerts detected
JavaScript (47)
| HASH | FROM | Size | First Seen | Last Seen | |
|---|---|---|---|---|---|
| 574a8ca5d918c7f38918f23044be4e06 | DocumentWrite | 168 B | 2024-11-04 | 2026-04-01 | |
Introduced by DocumentWrite First Seen 2024-11-04 Last Seen 2026-04-01 Times Seen 11153 Size 168 B (168 bytes) MD5 574a8ca5d918c7f38918f23044be4e06 SHA1 66a2de13ba1fb60e8ba3c2c5b54e550c0346e66a Loading... | |||||
HTTP Transactions (84)
| URL | IP | Response | Size |
|---|







