Report Overview
Visitedpublic
2024-07-07 14:29:18
Tags
Submit Tags
URL
www.hornyleak.org/elly-clutch-perfect-girlfriend-porn-video-leaked/
Finishing URL
www.hornyleak.org/elly-clutch-perfect-girlfriend-porn-video-leaked/
IP / ASN

172.67.198.17
Title
Elly Clutch Perfect Girlfriend Porn Video Leaked - Horny Leak
Suspicious - Anti-debugging code
Detections
urlquery
0
Network Intrusion Detection
0
Threat Detection Systems
0
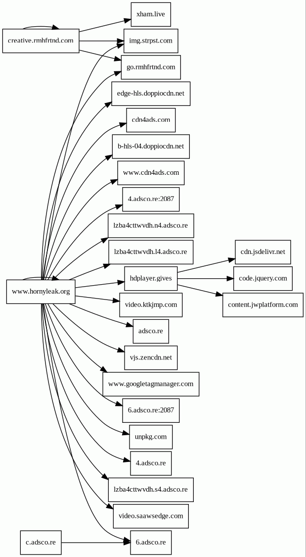
Host Summary
| Host | Rank | Registered | First Seen | Last Seen | Sent | Received | IP | Fingerprints |
|---|---|---|---|---|---|---|---|---|
www.googletagmanager.com | 75 | 2011-11-11 | 2013-05-22 04:07:37 | 2024-07-06 18:38:46 | 424 B | 105 kB | ![]() 142.250.74.168 | |
go.rmhfrtnd.com | unknown | 2022-07-05 | 2023-12-13 14:20:46 | 2024-07-06 16:07:21 | 8.9 kB | 2.3 MB | ![]() 104.18.40.50 | |
edge-hls.doppiocdn.net | unknown | 2022-02-16 | 2023-09-14 10:51:21 | 2024-07-06 18:58:10 | 468 B | 831 B | ![]() 54.240.174.129 | |
cdn.jsdelivr.net | 439 | 2012-05-16 | 2012-09-30 02:15:09 | 2024-07-06 18:12:35 | 414 B | 1.7 kB | ![]() 104.18.186.31 | |
4.adsco.re | 19179 | 2017-02-14 | 2021-01-04 17:47:52 | 2024-07-07 09:46:00 | 418 B | 450 B | ![]() 162.252.214.5 | |
6.adsco.re | 17812 | 2017-02-14 | 2018-01-15 05:15:29 | 2024-07-07 09:46:00 | 827 B | 862 B | ![]() 104.17.167.186 | |
cdn4ads.com | 46207 | 2020-04-18 | 2020-04-19 22:21:04 | 2024-07-06 19:52:31 | 1.6 kB | 256 B | ![]() 216.59.63.128 | |
o.pki.goog | unknown | 2016-06-13 | 2024-04-24 13:44:57 | 2024-07-06 18:23:44 | 325 B | 700 B | ![]() 142.250.74.131 | |
img.strpst.com | 12993 | 2021-05-31 | 2021-06-03 10:45:56 | 2024-07-07 16:13:30 | 7.3 kB | 217 kB | ![]() 104.17.11.106 | |
www.cdn4ads.com | 105393 | 2020-04-18 | 2020-04-19 22:21:04 | 2024-07-06 19:52:30 | 439 B | 22 kB | ![]() 185.76.9.18 | |
lzba4cttwvdh.s4.adsco.re | unknown | unknown | No data | No data | 452 B | 461 B | ![]() 185.200.116.51 | |
video.ktkjmp.com | 23778 | 2020-08-07 | 2020-10-02 10:52:19 | 2024-07-06 18:57:43 | 438 B | 1.0 kB | ![]() 104.18.53.225 | |
code.jquery.com | 634 | 2005-12-10 | 2012-05-21 19:28:02 | 2024-07-06 21:27:35 | 437 B | 31 kB | ![]() 151.101.130.137 | |
hdplayer.gives 1 alert(s) on this Host | unknown | 2023-02-01 | 2023-02-01 10:14:42 | 2024-03-22 00:33:10 | 525 B | 314 kB | ![]() 172.67.166.12 | |
lzba4cttwvdh.n4.adsco.re | unknown | unknown | No data | No data | 452 B | 461 B | ![]() 38.132.109.115 | |
vjs.zencdn.net | 4968 | 2011-12-27 | 2012-05-21 10:26:59 | 2024-07-06 18:19:22 | 852 B | 151 kB | ![]() 151.101.66.217 | |
www.hornyleak.org | unknown | unknown | No data | No data | 4.0 kB | 133 kB | ![]() 172.67.198.17 | |
unpkg.com | 11693 | 2016-01-06 | 2016-01-08 00:26:01 | 2024-07-06 21:27:35 | 489 B | 5.7 kB | ![]() 104.17.245.203 | |
adsco.re | 8541 | 2017-02-14 | 2017-04-03 05:11:30 | 2024-07-07 09:46:00 | 440 B | 1.5 kB | ![]() 162.252.214.5 | |
6.adsco.re:2087 | unknown | unknown | No data | No data | 423 B | 454 B | ![]() 104.17.167.186 | |
b-hls-04.doppiocdn.net | unknown | 2022-02-16 | 2022-04-12 11:35:54 | 2024-06-19 19:36:27 | 85 kB | 53 MB | ![]() 3.164.240.40 | |
lzba4cttwvdh.l4.adsco.re | unknown | unknown | No data | No data | 452 B | 461 B | ![]() 185.200.118.51 | |
creative.rmhfrtnd.com | unknown | 2022-07-05 | 2023-12-13 14:20:47 | 2024-07-05 20:28:54 | 628 B | 567 B | ![]() 104.18.40.50 | |
r10.o.lencr.org | unknown | 2020-06-29 | 2024-06-06 21:45:11 | 2024-07-06 18:12:32 | 2.0 kB | 5.3 kB | ![]() 23.36.76.226 | |
content.jwplatform.com | 3255 | 2010-04-13 | 2017-09-15 15:11:36 | 2024-06-24 13:54:55 | 417 B | 43 kB | ![]() 54.240.174.25 | |
xham.live | unknown | 2023-03-21 | 2023-03-22 19:46:35 | 2024-06-30 14:35:51 | 421 B | 725 B | ![]() 104.17.117.12 | |
video.saawsedge.com | unknown | 2023-12-19 | 2024-02-06 11:26:44 | 2024-07-06 19:56:04 | 423 B | 479 B | ![]() 143.204.55.45 | |
4.adsco.re:2087 | unknown | unknown | No data | No data | 423 B | 450 B | ![]() 162.252.214.5 |
Related reports
Threat Detection Systems
Public InfoSec YARA rules
No alerts detected
OpenPhish
No alerts detected
PhishTank
No alerts detected
mnemonic secure dns
No alerts detected
Quad9 DNS
No alerts detected
ThreatFox
No alerts detected
JavaScript (186)
No JavaScripts
HTTP Transactions (240)
| URL | IP | Response | Size |
|---|




