Report Overview
Visitedpublic
2025-10-18 20:51:08
Tags
Submit Tags
URL
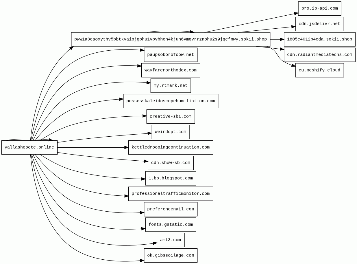
yallashooote.online/live/test2.php
Finishing URL
yallashooote.online/live/test2.php
IP / ASN

104.21.95.19
Title
livestream player
Detections
urlquery
0
Network Intrusion Detection
45
Threat Detection Systems
18
Host Summary
| Host | Rank | Registered | First Seen | Last Seen | Sent | Received | IP | Fingerprints |
|---|---|---|---|---|---|---|---|---|
pww1a3caoxythv5bbtkvaipjgphu1vpvbhon4kjuh6vmqvrrznohu2s9jqcfmwy.sokii.shop | unknown | 2023-11-13 | 2025-10-15 | 2025-10-15 | 2.5 kB | 74 kB | ![]() 104.26.6.173 | |
paupsoborofoow.net 2 alert(s) on this Host | 54853 | 2024-12-03 | 2025-03-19 | 2025-10-18 | 421 B | 111 kB | ![]() 188.114.96.1 | |
cdn.jsdelivr.net | 1678 | 2012-05-16 | 2012-09-30 | 2025-10-12 | 501 B | 204 kB | ![]() 151.101.1.229 | |
eu.meshify.cloud | 4329466 | 2025-03-26 | 2025-07-19 | 2025-10-13 | 624 B | 1.1 kB | ![]() 172.67.177.177 | |
my.rtmark.net | 43911 | 2014-10-29 | 2015-02-04 | 2025-10-13 | 445 B | 842 B | ![]() 104.18.41.22 | |
pro.ip-api.com | 40593 | 2012-04-24 | 2015-04-06 | 2025-10-13 | 589 B | 315 B | ![]() 51.195.5.58 | |
ok.gibssoilage.com | unknown | 2025-06-18 | 2025-10-18 | 2025-10-18 | 435 B | 1.4 kB | ![]() 23.109.253.85 | |
kettledroopingcontinuation.com 30 alert(s) on this Host | 196057 | 2024-09-01 | 2025-07-30 | 2025-10-12 | 17 kB | 222 kB | ![]() 192.243.59.13 | |
professionaltrafficmonitor.com | 16376 | 2025-01-23 | 2025-01-25 | 2025-10-12 | 461 B | 428 B | ![]() 52.59.24.226 | |
preferencenail.com 6 alert(s) on this Host | 20606 | 2025-07-01 | 2025-07-08 | 2025-10-15 | 834 B | 172 kB | ![]() 185.196.197.72 | |
wayfarerorthodox.com 8 alert(s) on this Host | unknown | 2024-09-03 | 2025-08-08 | 2025-10-13 | 2.3 kB | 2.1 kB | ![]() 192.243.61.225 | |
cdn.radiantmediatechs.com | 518162 | 2015-04-25 | 2015-05-04 | 2025-10-18 | 1.1 kB | 1.5 MB | ![]() 172.66.167.153 | |
amt3.com 1 alert(s) on this Host | 8122 | 2004-03-18 | 2025-04-23 | 2025-10-15 | 611 B | 834 B | ![]() 139.45.195.9 | |
cdn.storageimagedisplay.com | 170153 | 2024-09-13 | 2024-09-13 | 2025-10-12 | 462 B | 89 kB | ![]() 45.133.44.1 | |
yallashooote.online | unknown | unknown | No data | No data | 3.0 kB | 71 kB | ![]() 188.114.97.1 | ![]() |
fonts.gstatic.com | unknown | 2008-02-11 | 2014-04-02 | 2025-10-12 | 1.1 kB | 82 kB | ![]() 142.250.74.3 | |
creative-sb1.com 12 alert(s) on this Host | 22211 | 2025-07-01 | 2025-08-08 | 2025-10-13 | 2.8 kB | 185 kB | ![]() 188.114.97.1 | |
weirdopt.com 2 alert(s) on this Host | 37519 | 2025-07-01 | 2025-07-08 | 2025-10-15 | 422 B | 377 B | ![]() 185.196.197.71 | |
fonts.googleapis.com | 313 | 2005-01-25 | 2012-05-23 | 2025-10-12 | 430 B | 17 kB | ![]() 216.58.211.10 | |
cdn.show-sb.com 1 alert(s) on this Host | 187612 | 2024-08-20 | 2024-08-31 | 2025-10-13 | 492 B | 2.1 kB | ![]() 104.21.95.140 | |
1.bp.blogspot.com | 115961 | 2000-07-31 | 2012-05-21 | 2025-10-13 | 499 B | 894 B | ![]() 142.250.74.97 | |
1805c4012b4cda.sokii.shop | unknown | 2023-11-13 | 2025-10-18 | 2025-10-18 | 9.3 kB | 4.3 MB | ![]() 45.143.223.9 | |
possesskaleidoscopehumiliation.com 2 alert(s) on this Host | unknown | 2024-09-12 | 2024-09-29 | 2025-10-14 | 469 B | 47 kB | ![]() 192.243.61.225 |
Cloudflare (CDN)
Cloudflare is a web-infrastructure and website-security company, providing content-delivery-network services, DDoS mitigation, Internet security, and distributed domain-name-server services.jsDelivr (CDN)
JSDelivr is a free public CDN for open-source projects. It can serve web files directly from the npm registry and GitHub repositories without any configuration.Nginx (Web servers, Reverse proxies)
Nginx is a web server that can also be used as a reverse proxy, load balancer, mail proxy and HTTP cache.Nginx:1.19.5 (Web servers, Reverse proxies)
Nginx is a web server that can also be used as a reverse proxy, load balancer, mail proxy and HTTP cache.Nginx:1.21.6 (Web servers, Reverse proxies)
Nginx is a web server that can also be used as a reverse proxy, load balancer, mail proxy and HTTP cache.Engintron (Web server extensions)
Engintron is a plugin that integrates Nginx to cPanel/WHM server.WordPress (CMS, Blogs)
WordPress is a free and open-source content management system written in PHP and paired with a MySQL or MariaDB database. Features include a plugin architecture and a template system.MySQL (Databases)
MySQL is an open-source relational database management system.PHP (Programming languages)
PHP is a general-purpose scripting language used for web development.jQuery (JavaScript libraries)
jQuery is a JavaScript library which is a free, open-source software designed to simplify HTML DOM tree traversal and manipulation, as well as event handling, CSS animation, and Ajax.Related reports
Network Intrusion Detection Systems
Suricata /w Emerging Threats Pro
Threat Detection Systems
| Detection System | Indicator | Verdict | Alert |
|---|---|---|---|
| Quad9 DNS | kettledroopingcontinuation.com | malicious | Sinkholed |
| Hagezi Threat Feed | kettledroopingcontinuation.com | malicious | Sinkholed |
| Cloudflare DNS | kettledroopingcontinuation.com | malicious | Sinkholed |
| Cloudflare DNS | paupsoborofoow.net | malicious | Sinkholed |
| DigiCert UltraDNS | paupsoborofoow.net | malicious | Sinkholed |
| Cloudflare DNS | cdn.show-sb.com | malicious | Sinkholed |
| Cloudflare DNS | preferencenail.com | malicious | Sinkholed |
| Hagezi Threat Feed | preferencenail.com | malicious | Sinkholed |
| DNS4EU | preferencenail.com | malicious | Sinkholed |
| Hagezi Threat Feed | wayfarerorthodox.com | malicious | Sinkholed |
| Quad9 DNS | wayfarerorthodox.com | malicious | Sinkholed |
| DNS4EU | creative-sb1.com | malicious | Sinkholed |
| Cloudflare DNS | creative-sb1.com | malicious | Sinkholed |
| Hagezi Threat Feed | possesskaleidoscopehumiliation.com | malicious | Sinkholed |
| Quad9 DNS | possesskaleidoscopehumiliation.com | malicious | Sinkholed |
| Cloudflare DNS | weirdopt.com | malicious | Sinkholed |
| DNS4EU | weirdopt.com | malicious | Sinkholed |
| DigiCert UltraDNS | amt3.com | malicious | Sinkholed |
JavaScript (32)
No JavaScripts
HTTP Transactions (65)
| URL | IP | Response | Size |
|---|





