Report Overview
Visitedpublic
2026-04-10 14:29:09
Tags
Submit Tags
URL
bitfonix.ltd
Finishing URL
bitfonix.ltd/
IP / ASN

163.61.188.5
Title
Stocks, Forex, Metals, Shares, Indices Trading Broker | bitfonix.ltd
Detections
urlquery
0
Network Intrusion Detection
0
Threat Detection Systems
4
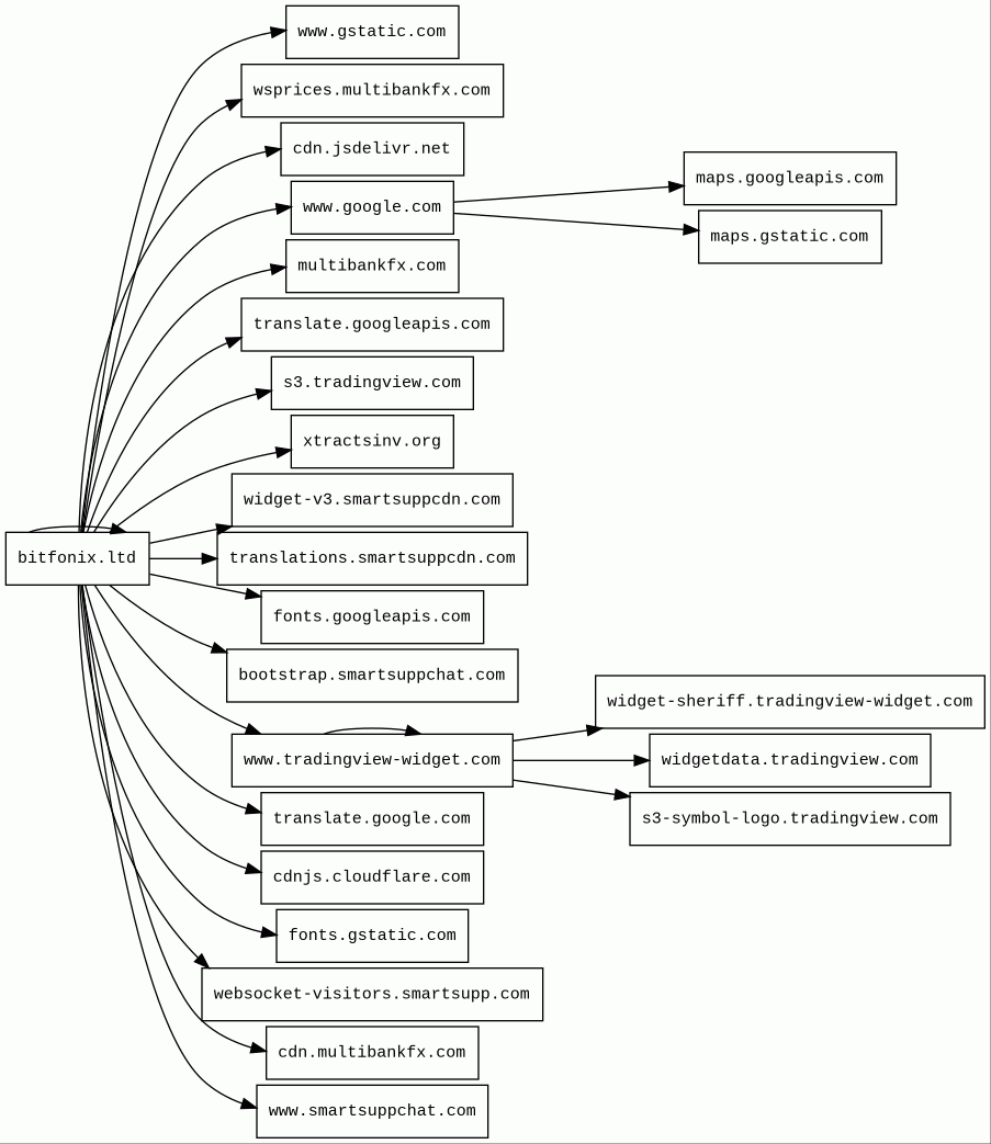
Host Summary
| Host | Rank | Registered | First Seen | Last Seen | Sent | Received | IP | Fingerprints |
|---|---|---|---|---|---|---|---|---|
cdn.multibankfx.com 6 alert(s) on this Host | unknown | 2005-05-03 | 2023-04-03 | 2026-02-28 | 2.8 kB | 1.2 MB | ![]() 52.84.50.108 | |
fonts.googleapis.com | 313 | 2005-01-25 | 2012-05-23 | 2026-04-05 | 1.1 kB | 41 kB | ![]() 142.250.178.74 | |
bootstrap.smartsuppchat.com | 425291 | 2014-02-02 | 2018-01-29 | 2026-04-09 | 517 B | 1.6 kB | ![]() 18.193.21.76 | |
widget-sheriff.tradingview-widget.com | 206730 | 2020-06-05 | 2024-02-01 | 2026-04-10 | 1.6 kB | 1.8 kB | ![]() 52.84.50.39 | |
translate.google.com | 609 | 1997-09-15 | 2012-05-30 | 2026-04-06 | 458 B | 82 kB | ![]() 172.217.20.174 | |
widgetdata.tradingview.com | 179381 | 2010-03-20 | 2015-02-20 | 2026-04-04 | 2.1 kB | 672 B | ![]() 93.123.102.196 | |
www.smartsuppchat.com | 491650 | 2014-02-02 | 2017-01-30 | 2026-04-09 | 417 B | 18 kB | ![]() 185.76.9.12 | ![]() |
maps.googleapis.com 1 alert(s) on this Host | 3442 | 2005-01-25 | 2012-05-22 | 2026-04-05 | 4.1 kB | 1.2 MB | ![]() 142.250.74.10 | |
www.google.com | 22 | 1997-09-15 | 2015-05-10 | 2026-04-05 | 754 B | 2.1 kB | ![]() 142.251.157.119 | |
multibankfx.com 1 alert(s) on this Host | 466156 | 2005-05-03 | 2016-06-30 | 2026-03-22 | 471 B | 59 kB | ![]() 104.18.7.110 | |
www.gstatic.com | 146047 | 2008-02-11 | 2012-05-29 | 2026-04-05 | 539 B | 21 kB | ![]() 142.250.178.67 | |
websocket-visitors.smartsupp.com | 411464 | 2012-08-25 | 2021-07-12 | 2026-04-09 | 601 B | 224 B | ![]() 3.124.88.213 | |
www.tradingview-widget.com | 196495 | 2020-06-05 | 2021-04-08 | 2026-04-09 | 33 kB | 1.3 MB | ![]() 194.242.11.186 | ![]() |
wsprices.multibankfx.com 4 alert(s) on this Host | unknown | 2005-05-03 | 2023-02-07 | 2026-03-20 | 3.5 kB | 1.6 kB | ![]() 104.18.7.110 | |
cdn.jsdelivr.net | 1678 | 2012-05-16 | 2012-09-30 | 2026-04-05 | 470 B | 65 kB | ![]() 151.101.65.229 | |
s3-symbol-logo.tradingview.com | 110931 | 2010-03-20 | 2020-11-23 | 2026-04-10 | 13 kB | 51 kB | ![]() 194.242.11.186 | |
s3.tradingview.com | 165395 | 2010-03-20 | 2018-06-24 | 2026-04-10 | 1.4 kB | 43 kB | ![]() 194.242.11.186 | |
cdnjs.cloudflare.com | 1222 | 2009-02-17 | 2012-05-23 | 2026-04-05 | 448 B | 65 kB | ![]() 104.17.25.14 | |
translate.googleapis.com | 6317 | 2005-01-25 | 2012-05-31 | 2026-04-06 | 545 B | 420 kB | ![]() 142.250.74.10 | |
bitfonix.ltd | unknown | 2020-08-18 | 2026-04-10 | 2026-04-10 | 46 kB | 2.9 MB | ![]() 163.61.188.5 | |
xtractsinv.org | unknown | unknown | No data | No data | 861 B | 83 kB | ![]() 198.251.81.49 | |
widget-v3.smartsuppcdn.com | 532262 | 2018-11-20 | 2022-10-03 | 2026-04-09 | 1.4 kB | 325 kB | ![]() 185.76.9.12 | ![]() |
translations.smartsuppcdn.com | 560346 | 2018-11-20 | 2022-11-04 | 2026-04-09 | 484 B | 7.7 kB | ![]() 185.76.9.27 | ![]() |
maps.gstatic.com | unknown | 2008-02-11 | 2012-05-22 | 2026-04-06 | 444 B | 247 kB | ![]() 142.250.178.35 | |
fonts.gstatic.com | unknown | 2008-02-11 | 2014-04-02 | 2026-04-05 | 2.2 kB | 110 kB | ![]() 142.250.178.35 |
Amazon CloudFront (CDN)
Amazon CloudFront is a fast content delivery network (CDN) service that securely delivers data, videos, applications, and APIs to customers globally with low latency, high transfer speeds.Amazon Web Services (PaaS)
Amazon Web Services (AWS) is a comprehensive cloud services platform offering compute power, database storage, content delivery and other functionality.Amazon S3 (CDN)
Amazon S3 or Amazon Simple Storage Service is a service offered by Amazon Web Services (AWS) that provides object storage through a web service interface.CDN77 (CDN)
CDN77 is a content delivery network (CDN).Google Maps (Maps)
Google Maps is a web mapping service. It offers satellite imagery, aerial photography, street maps, 360° interactive panoramic views of streets, real-time traffic conditions, and route planning for traveling by foot, car, bicycle and air, or public transportation.Cloudflare Bot Management (Security)
Cloudflare bot management solution identifies and mitigates automated traffic to protect websites from bad bots.Cloudflare (CDN)
Cloudflare is a web-infrastructure and website-security company, providing content-delivery-network services, DDoS mitigation, Internet security, and distributed domain-name-server services.Bunny (CDN)
dc.js (JavaScript graphics, JavaScript libraries)
A multi-dimensional charting library built to work natively with crossfilter and rendered using d3.jsPayPal (Payment processors)
PayPal is an online payments system that supports online money transfers and serves as an electronic alternative to traditional paper methods like checks and money orders.LiteSpeed (Web servers)
LiteSpeed is a high-scalability web server.Socket.io (JavaScript frameworks)
cdnjs (CDN)
cdnjs is a free distributed JS library delivery service.jQuery (JavaScript libraries)
jQuery is a JavaScript library which is a free, open-source software designed to simplify HTML DOM tree traversal and manipulation, as well as event handling, CSS animation, and Ajax.Node.js (Programming languages)
Node.js is an open-source, cross-platform, JavaScript runtime environment that executes JavaScript code outside a web browser.PHP:7.4.33 (Programming languages)
PHP is a general-purpose scripting language used for web development.Swiper (JavaScript libraries)
Swiper is a JavaScript library that creates modern touch sliders with hardware-accelerated transitions.Related reports
Threat Detection Systems
| Detection System | Indicator | Verdict | Alert |
|---|---|---|---|
| Private YARA rules | maps.googleapis.com/maps-api-v3/api/js/64/8b/common.js | audit | Hunting_JS_WebAssembly |
| DNS4EU | cdn.multibankfx.com | malicious | Sinkholed |
| DNS4EU | wsprices.multibankfx.com | malicious | Sinkholed |
| DNS4EU | multibankfx.com | malicious | Sinkholed |
JavaScript (102)
No JavaScripts
HTTP Transactions (227)
| URL | IP | Response | Size |
|---|






