Report Overview
Visitedpublic
2025-12-19 15:53:25
Tags
Submit Tags
URL
linkgenprotool.blogspot.com/?https%3A%2F%2Fbacklinkblastertool.blogspot.com%2F
Finishing URL
linkgenprotool.blogspot.com/p/backlink-generator-tool.html?https://backlinkblastertool.blogspot.com/
IP / ASN

216.58.207.225
Title
Backlink Generator Tool | SEO Booster with Auto Submission, YouTube Backlinks & Traffic Boost
Detections
urlquery
0
Network Intrusion Detection
1
Threat Detection Systems
0
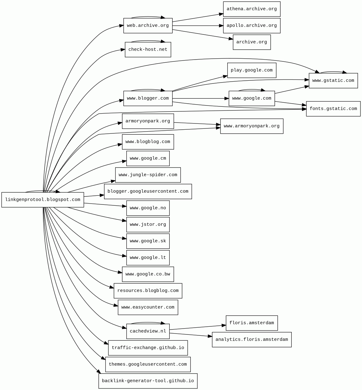
Host Summary
| Host | Rank | Registered | First Seen | Last Seen | Sent | Received | IP | Fingerprints |
|---|---|---|---|---|---|---|---|---|
www.gstatic.com | 146047 | 2008-02-11 | 2012-05-29 | 2025-12-14 | 2.9 kB | 2.7 MB | ![]() 142.250.74.99 | |
themes.googleusercontent.com | 81747 | 2008-11-17 | 2012-05-24 | 2025-12-15 | 549 B | 229 kB | ![]() 142.250.74.33 | |
www.google.com | 22 | 1997-09-15 | 2015-05-10 | 2025-12-14 | 1.9 kB | 95 kB | ![]() 216.58.207.196 | |
www.armoryonpark.org | unknown | 2006-07-25 | 2017-02-02 | 2025-12-19 | 585 B | 1.1 kB | ![]() 13.107.246.53 | |
cachedview.nl | unknown | 2018-03-09 | 2025-12-18 | 2025-12-18 | 13 kB | 167 kB | ![]() 85.10.159.81 | |
check-host.net | 42083 | 2010-10-14 | 2014-08-14 | 2025-12-19 | 1.3 kB | 158 kB | ![]() 188.114.96.1 | |
play.google.com | 48 | 1997-09-15 | 2013-05-30 | 2025-12-14 | 1.1 kB | 1.1 kB | ![]() 142.250.178.110 | |
analytics.floris.amsterdam | unknown | 2017-11-24 | 2025-12-18 | 2025-12-18 | 5.6 kB | 269 kB | ![]() 143.178.167.52 | ![]() |
resources.blogblog.com | 177645 | 2000-09-15 | 2017-01-30 | 2025-12-15 | 469 B | 144 kB | ![]() 142.250.74.105 | |
www.jungle-spider.com | unknown | unknown | 2025-12-19 | 2025-12-19 | 581 B | 0 B | ![]() 0.0.0.0 | |
blogger.googleusercontent.com | 4332 | 2008-11-17 | 2012-05-25 | 2025-12-15 | 695 B | 129 kB | ![]() 142.250.74.33 | |
www.google.sk | 108336 | 2003-07-24 | 2012-07-23 | 2025-10-09 | 575 B | 1.6 kB | ![]() 142.250.178.99 | |
www.blogger.com | 9514 | 1999-06-22 | 2012-05-22 | 2025-12-15 | 11 kB | 827 kB | ![]() 142.250.74.105 | |
web.archive.org | 285 | 1995-12-14 | 2012-05-30 | 2025-12-16 | 3.9 kB | 283 kB | ![]() 207.241.237.3 | |
linkgenprotool.blogspot.com | unknown | 2000-07-31 | 2025-12-18 | 2025-12-18 | 2.8 kB | 233 kB | ![]() 142.251.142.225 | ![]() ![]() |
backlink-generator-tool.github.io | unknown | 2013-03-08 | 2025-10-09 | 2025-12-18 | 1.6 kB | 272 kB | ![]() 185.199.109.153 | |
www.blogblog.com | 358746 | 2000-09-15 | 2012-05-22 | 2025-12-15 | 465 B | 7.1 kB | ![]() 142.250.74.105 | |
www.easycounter.com | 962623 | 1997-12-26 | 2012-05-23 | 2025-12-12 | 572 B | 90 kB | ![]() 188.114.97.1 | |
fonts.gstatic.com | unknown | 2008-02-11 | 2014-04-02 | 2025-12-14 | 5.1 kB | 305 kB | ![]() 142.250.74.35 | |
floris.amsterdam | unknown | 2017-11-24 | 2025-03-01 | 2025-12-18 | 11 kB | 11 kB | ![]() 143.178.167.52 | |
www.jstor.org | 23434 | 1996-02-16 | 2012-08-01 | 2025-12-19 | 591 B | 1.1 kB | ![]() 151.101.0.152 | ![]() |
athena.archive.org | 261917 | 1995-12-14 | 2024-05-08 | 2025-12-18 | 2.1 kB | 1.1 kB | ![]() 207.241.225.195 | |
armoryonpark.org | 158201 | 2006-07-25 | 2017-02-02 | 2025-12-19 | 581 B | 330 B | ![]() 13.107.213.40 | |
archive.org | 184 | 1995-12-14 | 2013-04-16 | 2025-12-13 | 6.8 kB | 1.3 MB | ![]() 207.241.224.2 | |
traffic-exchange.github.io | unknown | 2013-03-08 | 2025-07-25 | 2025-12-18 | 3.3 kB | 44 kB | ![]() 185.199.108.153 | |
www.google.co.bw | 202321 | 2012-11-12 | 2013-05-19 | 2025-12-19 | 578 B | 1.6 kB | ![]() 142.250.178.35 | |
www.google.no | 92680 | 2001-02-26 | 2012-06-26 | 2025-12-14 | 575 B | 1.6 kB | ![]() 142.251.38.99 | |
www.google.lt | 110017 | 2018-12-07 | 2012-05-25 | 2025-12-19 | 575 B | 1.6 kB | ![]() 142.250.178.35 | |
apollo.archive.org | 369557 | 1995-12-14 | 2025-04-10 | 2025-12-17 | 543 B | 230 B | ![]() 207.241.224.2 | |
www.google.cm | 181163 | 2009-10-07 | 2012-05-29 | 2025-12-19 | 589 B | 2.8 kB | ![]() 142.250.178.99 |
Azure Front Door (Load balancers)
Azure Front Door is a scalable and secure entry point for fast delivery of your global web applications.Azure (PaaS)
Azure is a cloud computing service for building, testing, deploying, and managing applications and services through Microsoft-managed data centers.Microsoft ASP.NET (Web frameworks)
ASP.NET is an open-source, server-side web-application framework designed for web development to produce dynamic web pages.Nginx (Web servers, Reverse proxies)
Nginx is a web server that can also be used as a reverse proxy, load balancer, mail proxy and HTTP cache.Popper (Miscellaneous)
Popper is a positioning engine, its purpose is to calculate the position of an element to make it possible to position it near a given reference element.Cloudflare (CDN)
Cloudflare is a web-infrastructure and website-security company, providing content-delivery-network services, DDoS mitigation, Internet security, and distributed domain-name-server services.Debian (Operating systems)
Debian is a Linux software which is a free open-source software.PHP:8.2.15 (Programming languages)
PHP is a general-purpose scripting language used for web development.Apache HTTP Server:2.4.57 (Web servers)
Apache is a free and open-source cross-platform web server software.Google Web Server (Web servers)
OpenGSE (Web servers)
OpenGSE is a test suite used for testing servlet compliance. It is deployed by using WAR files that are deployed on the server engine.Java (Programming languages)
Java is a class-based, object-oriented programming language that is designed to have as few implementation dependencies as possible.Blogger (Blogs)
Blogger is a blog-publishing service that allows multi-user blogs with time-stamped entries.Python (Programming languages)
Python is an interpreted and general-purpose programming language.Clipboard.js (JavaScript libraries)
GitHub Pages (PaaS)
GitHub Pages is a static site hosting service.Varnish (Caching)
Varnish is a reverse caching proxy.Fastly (CDN)
Fastly is a cloud computing services provider. Fastly's cloud platform provides a content delivery network, Internet security services, load balancing, and video & streaming services.AMP (JavaScript frameworks)
AMP, originally created by Google, is an open-source HTML framework developed by the AMP open-source Project. AMP is designed to help webpages load faster.Google AdSense (Advertising)
Google AdSense is a program run by Google through which website publishers serve advertisements that are targeted to the site content and audience.Google Analytics (Analytics)
Google Analytics is a free web analytics service that tracks and reports website traffic.Node.js (Programming languages)
Node.js is an open-source, cross-platform, JavaScript runtime environment that executes JavaScript code outside a web browser.Express (Web frameworks, Web servers)
Express is a web application framework for Node.js, released as free and open-source software under the MIT License. It is designed for building web applications and APIs.Envoy (Reverse proxies)
Envoy is an open-source edge and service proxy, designed for cloud-native applications.Nginx:1.24.0 (Web servers, Reverse proxies)
Nginx is a web server that can also be used as a reverse proxy, load balancer, mail proxy and HTTP cache.Related reports
Network Intrusion Detection Systems
Suricata /w Emerging Threats Pro
| Timestamp | Severity | Source IP | Destination IP | Alert |
|---|---|---|---|---|
| medium | ![]() 172.18.0.9 | ![]() 188.114.96.1 | ET INFO Observed External IP-Check Domain (check-host .net in TLS SNI) |
Threat Detection Systems
No alerts detected
JavaScript (16)
No JavaScripts
HTTP Transactions (141)
| URL | IP | Response | Size |
|---|





