Report Overview
Visitedpublic
2025-12-31 07:42:22
Tags
Submit Tags
URL
connect.gala.com/send?r=6208e741d2be6c7234446e99
Finishing URL
connect.gala.com/send?r=6208e741d2be6c7234446e99
IP / ASN

108.157.229.39
Title
Send Token | GalaConnect
Detections
urlquery
0
Network Intrusion Detection
1
Threat Detection Systems
0
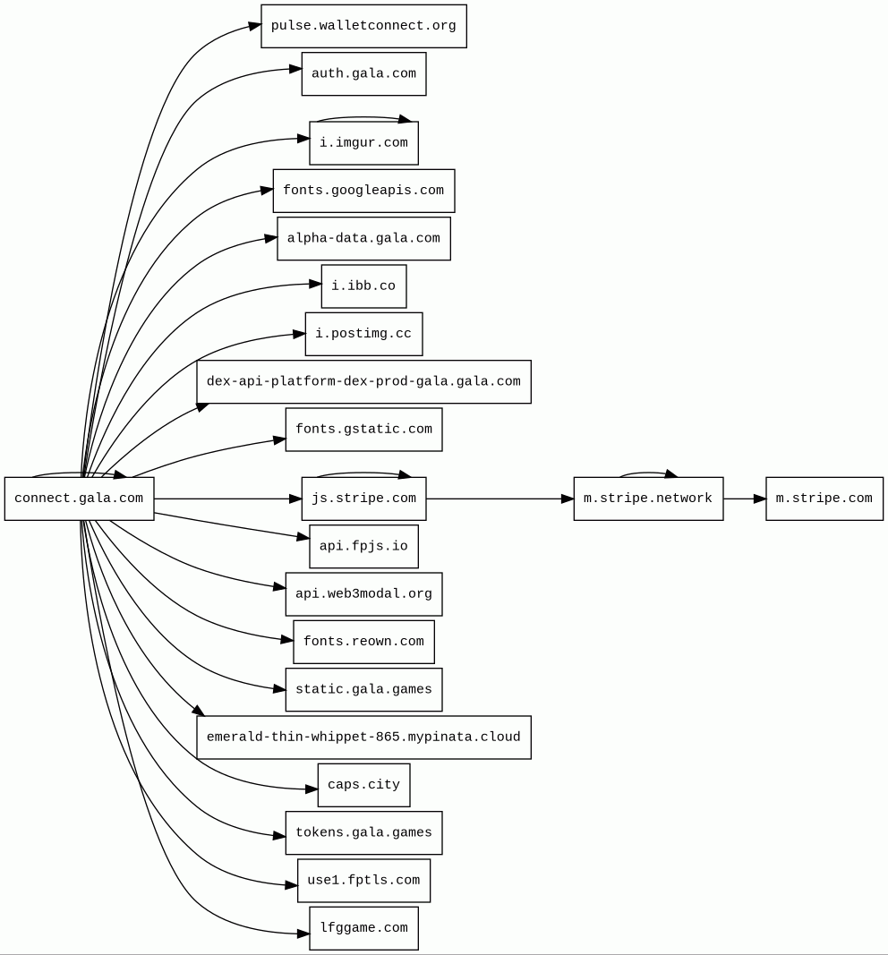
Host Summary
| Host | Rank | Registered | First Seen | Last Seen | Sent | Received | IP | Fingerprints |
|---|---|---|---|---|---|---|---|---|
caps.city | unknown | 2024-07-28 | 2025-06-13 | 2025-12-30 | 432 B | 128 kB | ![]() 188.114.96.1 | |
emerald-thin-whippet-865.mypinata.cloud | unknown | 2020-01-28 | 2025-06-13 | 2025-12-30 | 501 B | 110 kB | ![]() 172.64.155.162 | |
js.stripe.com | 7985 | 1995-09-12 | 2012-09-30 | 2025-12-28 | 1.5 kB | 918 kB | ![]() 3.167.2.105 | |
lfggame.com | unknown | 2023-05-04 | 2025-06-13 | 2025-12-30 | 482 B | 0 B | ![]() 0.0.0.0 | |
api.fpjs.io | 217729 | 2019-03-08 | 2019-03-25 | 2025-12-28 | 492 B | 1.2 kB | ![]() 13.248.176.92 | |
alpha-data.gala.com | unknown | 1995-07-29 | 2023-02-02 | 2025-12-30 | 2.3 kB | 1.6 kB | ![]() 52.3.73.65 | |
i.ibb.co | 21643 | 2010-07-20 | 2018-11-25 | 2025-12-29 | 434 B | 268 kB | ![]() 45.43.142.7 | |
m.stripe.network | 9008 | 2017-03-16 | 2017-05-17 | 2025-12-29 | 956 B | 92 kB | ![]() 52.84.50.31 | |
auth.gala.com | unknown | 1995-07-29 | 2025-06-13 | 2025-12-30 | 1.1 kB | 2.0 kB | ![]() 172.64.144.74 | |
fonts.reown.com | unknown | 2000-01-28 | 2025-09-26 | 2025-12-30 | 3.6 kB | 338 kB | ![]() 172.66.146.49 | |
static.gala.games | unknown | 2020-02-21 | 2021-09-18 | 2025-12-30 | 6.8 kB | 836 kB | ![]() 52.84.50.49 | |
i.imgur.com | 3309 | 2009-01-09 | 2012-05-21 | 2025-12-29 | 1.7 kB | 206 kB | ![]() 199.232.192.193 | |
fonts.gstatic.com | unknown | 2008-02-11 | 2014-04-02 | 2025-12-28 | 1.6 kB | 63 kB | ![]() 142.250.74.35 | |
tokens.gala.games | unknown | 2020-02-21 | 2021-09-18 | 2025-12-30 | 13 kB | 2.1 MB | ![]() 54.240.174.21 | |
i.postimg.cc | 103883 | 2016-06-11 | 2018-04-11 | 2025-12-29 | 5.8 kB | 1.6 MB | ![]() 46.105.222.162 | |
use1.fptls.com | 178345 | 2022-08-30 | 2022-08-30 | 2025-12-25 | 434 B | 607 B | ![]() 99.83.173.21 | |
fonts.googleapis.com | 313 | 2005-01-25 | 2012-05-23 | 2025-12-28 | 532 B | 9.9 kB | ![]() 216.58.211.10 | |
m.stripe.com | 7920 | 1995-09-12 | 2017-01-30 | 2025-12-29 | 496 B | 762 B | ![]() 34.214.84.42 | |
pulse.walletconnect.org | 247907 | 2018-03-26 | 2023-10-09 | 2025-12-30 | 544 B | 274 B | ![]() 172.66.157.155 | |
connect.gala.com | unknown | 1995-07-29 | 2025-12-19 | 2025-12-30 | 158 kB | 10 MB | ![]() 108.157.229.41 | |
api.web3modal.org | 433029 | 2022-11-18 | 2023-09-19 | 2025-12-26 | 12 kB | 44 kB | ![]() 104.18.18.237 | |
dex-api-platform-dex-prod-gala.gala.com | unknown | 1995-07-29 | 2025-06-13 | 2025-12-30 | 3.3 kB | 88 kB | ![]() 44.212.142.196 |
Cloudflare (CDN)
Cloudflare is a web-infrastructure and website-security company, providing content-delivery-network services, DDoS mitigation, Internet security, and distributed domain-name-server services.Amazon CloudFront (CDN)
Amazon CloudFront is a fast content delivery network (CDN) service that securely delivers data, videos, applications, and APIs to customers globally with low latency, high transfer speeds.Amazon Web Services (PaaS)
Amazon Web Services (AWS) is a comprehensive cloud services platform offering compute power, database storage, content delivery and other functionality.Stripe (Payment processors)
Stripe offers online payment processing for internet businesses as well as fraud prevention, invoicing and subscription management.Node.js (Programming languages)
Node.js is an open-source, cross-platform, JavaScript runtime environment that executes JavaScript code outside a web browser.Express (Web frameworks, Web servers)
Express is a web application framework for Node.js, released as free and open-source software under the MIT License. It is designed for building web applications and APIs.Nginx (Web servers, Reverse proxies)
Nginx is a web server that can also be used as a reverse proxy, load balancer, mail proxy and HTTP cache.Auth0 (Authentication)
Auth0 provides authentication and authorisation as a service.Amazon S3 (CDN)
Amazon S3 or Amazon Simple Storage Service is a service offered by Amazon Web Services (AWS) that provides object storage through a web service interface.Nuxt.js (JavaScript frameworks, Web frameworks, Web servers, Static site generator)
Nuxt is a Vue framework for developing modern web applications.Vue.js (JavaScript frameworks)
Vue.js is an open-source model–view–viewmodel JavaScript framework for building user interfaces and single-page applications.Related reports
Network Intrusion Detection Systems
Suricata /w Emerging Threats Pro
| Timestamp | Severity | Source IP | Destination IP | Alert |
|---|---|---|---|---|
| low | ![]() 172.18.0.18 | ![]() 74.125.250.129 | ET INFO Session Traversal Utilities for NAT (STUN Binding Request On Non-Standard High Port) |
Threat Detection Systems
No alerts detected
JavaScript (141)
No JavaScripts
HTTP Transactions (372)
| URL | IP | Response | Size |
|---|


