Report Overview
Visitedpublic
2025-06-26 14:31:24
Tags
Submit Tags
URL
consequence.net/
Finishing URL
consequence.net/
IP / ASN

192.0.66.216
Title
Consequence | Music, Movie, TV and Pop Culture News for the Mainstream and Underground
Detections
urlquery
0
Network Intrusion Detection
0
Threat Detection Systems
0
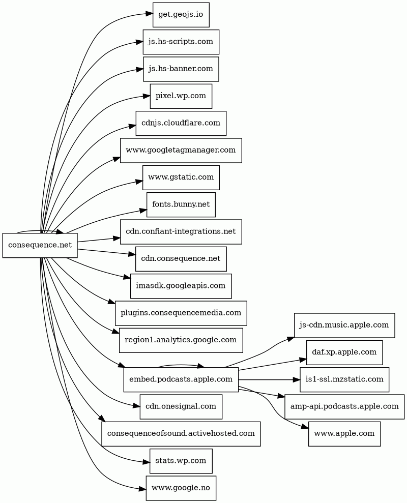
Host Summary
| Host | Rank | Registered | First Seen | Last Seen | Sent | Received | IP | Fingerprints |
|---|---|---|---|---|---|---|---|---|
consequence.net | 53702 | 2000-03-20 | 2018-08-24 | 2025-03-18 | 53 kB | 3.8 MB | ![]() 192.0.66.216 | |
is1-ssl.mzstatic.com | 1597 | 2010-07-12 | 2015-02-12 | 2025-06-22 | 1.1 kB | 64 kB | ![]() 151.101.195.6 | |
js.hs-banner.com | 2426 | 2020-03-09 | 2020-03-26 | 2025-06-25 | 426 B | 73 kB | ![]() 172.64.147.16 | |
www.gstatic.com | unknown | 2008-02-11 | 2012-05-29 | 2025-06-25 | 875 B | 201 kB | ![]() 142.250.74.99 | |
cdnjs.cloudflare.com | 235 | 2009-02-17 | 2012-05-23 | 2025-06-25 | 942 B | 66 kB | ![]() 104.17.24.14 | |
fonts.bunny.net | unknown | 1999-11-22 | 2022-03-21 | 2025-06-26 | 450 B | 6.3 kB | ![]() 194.242.11.186 | |
js-cdn.music.apple.com | 11892 | 1987-02-19 | 2018-06-04 | 2025-06-19 | 26 kB | 1.9 MB | ![]() 23.44.44.129 | |
get.geojs.io | 17418 | 2017-02-18 | 2017-03-30 | 2025-06-19 | 413 B | 1.2 kB | ![]() 104.26.0.100 | |
js.hs-scripts.com | 2571 | 2016-07-11 | 2016-08-09 | 2025-06-25 | 417 B | 2.1 kB | ![]() 104.16.141.209 | |
www.googletagmanager.com | 75 | 2011-11-11 | 2012-10-04 | 2025-06-25 | 1.0 kB | 813 kB | ![]() 142.250.178.72 | |
www.google.no | 25607 | 2001-02-26 | 2012-06-26 | 2025-06-25 | 875 B | 580 B | ![]() 142.250.74.131 | |
cdn.onesignal.com | 3015 | 2011-09-10 | 2015-04-22 | 2025-06-26 | 436 B | 10 kB | ![]() 104.16.160.145 | |
cdn.consequence.net | unknown | 2000-03-20 | 2023-03-15 | 2025-03-17 | 431 B | 351 kB | ![]() 54.240.174.99 | |
region1.analytics.google.com | unknown | 1997-09-15 | 2022-03-17 | 2025-06-25 | 2.2 kB | 1.7 kB | ![]() 216.239.34.36 | |
imasdk.googleapis.com | 11661 | 2005-01-25 | 2014-02-25 | 2025-06-21 | 430 B | 464 kB | ![]() 142.250.178.42 | |
stats.wp.com | 2711 | 1997-03-28 | 2017-01-30 | 2025-06-25 | 412 B | 4.2 kB | ![]() 192.0.76.3 | |
plugins.consequencemedia.com | 240740 | 2015-08-12 | 2019-04-24 | 2025-03-17 | 462 B | 3.0 kB | ![]() 3.167.2.127 | |
daf.xp.apple.com | 55132 | 1987-02-19 | 2019-05-19 | 2025-06-20 | 2.2 kB | 5.3 kB | ![]() 2.18.174.166 | |
embed.podcasts.apple.com | 39771 | 1987-02-19 | 2020-11-17 | 2025-06-22 | 7.1 kB | 1.2 MB | ![]() 23.33.119.129 | |
cdn.confiant-integrations.net | unknown | 2022-07-28 | 2022-09-15 | 2025-06-20 | 924 B | 479 kB | ![]() 104.18.43.90 | |
amp-api.podcasts.apple.com | 8007 | 1987-02-19 | 2019-04-10 | 2025-06-17 | 8.4 kB | 91 kB | ![]() 151.101.67.6 | |
consequenceofsound.activehosted.com | 114446 | 2004-09-01 | 2017-04-05 | 2025-03-17 | 441 B | 42 kB | ![]() 104.17.203.31 | |
www.apple.com | 182 | 1987-02-19 | 2012-05-21 | 2025-06-22 | 1.6 kB | 835 kB | ![]() 184.24.44.212 | |
pixel.wp.com | 2545 | 1997-03-28 | 2017-01-30 | 2025-06-25 | 570 B | 251 B | ![]() 192.0.76.3 |
Related reports
Threat Detection Systems
Public InfoSec YARA rules
No alerts detected
OpenPhish
No alerts detected
PhishTank
No alerts detected
Quad9 DNS
No alerts detected
ThreatFox
No alerts detected
JavaScript (106)
No JavaScripts
HTTP Transactions (210)
| URL | IP | Response | Size |
|---|

