Report Overview
Visitedpublic
2025-11-26 08:41:54
Tags
Submit Tags
URL
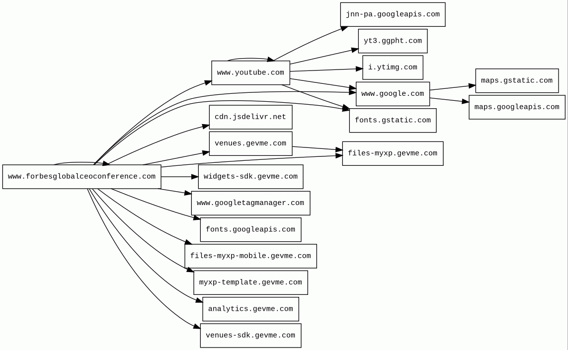
www.forbesglobalceoconference.com/
Finishing URL
www.forbesglobalceoconference.com/home-2025
IP / ASN

34.120.230.5
Title
Home | Forbes Global CEO Conference 2025
Detections
urlquery
0
Network Intrusion Detection
0
Threat Detection Systems
2
Host Summary
| Host | Rank | Registered | First Seen | Last Seen | Sent | Received | IP | Fingerprints |
|---|---|---|---|---|---|---|---|---|
i.ytimg.com | 436 | 2007-12-11 | 2012-10-03 | 2025-11-23 | 453 B | 121 kB | ![]() 142.250.178.54 | |
fonts.googleapis.com | 313 | 2005-01-25 | 2012-05-23 | 2025-11-23 | 1.0 kB | 18 kB | ![]() 142.250.74.106 | |
www.forbesglobalceoconference.com | unknown | 2009-05-13 | 2014-02-25 | 2025-03-20 | 30 kB | 22 MB | ![]() 34.120.230.5 | |
jnn-pa.googleapis.com | 1579 | 2005-01-25 | 2021-11-16 | 2025-11-23 | 2.5 kB | 104 kB | ![]() 142.250.74.10 | |
analytics.gevme.com | unknown | 2012-07-11 | 2022-09-01 | 2025-11-25 | 11 kB | 357 kB | ![]() 52.74.86.72 | |
venues-sdk.gevme.com | unknown | 2012-07-11 | 2022-09-01 | 2025-11-25 | 6.1 kB | 1.4 MB | ![]() 3.167.2.89 | |
maps.googleapis.com 1 alert(s) on this Host | 3442 | 2005-01-25 | 2012-05-22 | 2025-11-23 | 5.6 kB | 944 kB | ![]() 142.250.74.106 | |
www.youtube.com 1 alert(s) on this Host | 286 | 2005-02-15 | 2013-04-13 | 2025-11-23 | 10 kB | 3.9 MB | ![]() 216.58.211.14 | |
maps.gstatic.com | unknown | 2008-02-11 | 2012-05-22 | 2025-11-23 | 444 B | 232 kB | ![]() 142.250.74.131 | |
fonts.gstatic.com | unknown | 2008-02-11 | 2014-04-02 | 2025-11-23 | 3.3 kB | 170 kB | ![]() 216.58.207.227 | |
files-myxp.gevme.com | unknown | 2012-07-11 | 2022-09-01 | 2025-11-04 | 1.0 kB | 170 kB | ![]() 54.240.174.68 | |
www.google.com | 22 | 1997-09-15 | 2015-05-10 | 2025-11-23 | 1.2 kB | 64 kB | ![]() 142.250.74.36 | |
www.googletagmanager.com | 283 | 2011-11-11 | 2012-10-04 | 2025-11-23 | 452 B | 336 kB | ![]() 142.250.74.136 | |
cdn.jsdelivr.net | 1678 | 2012-05-16 | 2012-09-30 | 2025-11-23 | 976 B | 116 kB | ![]() 151.101.1.229 | |
venues.gevme.com | unknown | 2012-07-11 | 2025-03-20 | 2025-11-25 | 5.4 kB | 188 kB | ![]() 3.167.2.54 | |
widgets-sdk.gevme.com | unknown | 2012-07-11 | 2025-11-25 | 2025-11-25 | 449 B | 3.3 MB | ![]() 3.167.2.111 | |
files-myxp-mobile.gevme.com | unknown | 2012-07-11 | 2025-03-20 | 2025-11-25 | 8.6 kB | 623 kB | ![]() 3.167.2.34 | |
yt3.ggpht.com | 1275 | 2008-01-16 | 2014-01-15 | 2025-11-23 | 524 B | 2.5 kB | ![]() 142.250.74.97 | |
myxp-template.gevme.com | unknown | 2012-07-11 | 2022-09-01 | 2025-10-09 | 409 B | 107 kB | ![]() 54.240.174.115 |
Amazon CloudFront (CDN)
Amazon CloudFront is a fast content delivery network (CDN) service that securely delivers data, videos, applications, and APIs to customers globally with low latency, high transfer speeds.Amazon Web Services (PaaS)
Amazon Web Services (AWS) is a comprehensive cloud services platform offering compute power, database storage, content delivery and other functionality.Amazon S3 (CDN)
Amazon S3 or Amazon Simple Storage Service is a service offered by Amazon Web Services (AWS) that provides object storage through a web service interface.Apache HTTP Server (Web servers)
Apache is a free and open-source cross-platform web server software.Google Maps (Maps)
Google Maps is a web mapping service. It offers satellite imagery, aerial photography, street maps, 360° interactive panoramic views of streets, real-time traffic conditions, and route planning for traveling by foot, car, bicycle and air, or public transportation.Related reports
Threat Detection Systems
| Detection System | Indicator | Verdict | Alert |
|---|---|---|---|
| Private YARA rules | www.youtube.com/s/player/89e685a2/player_ias.vflset/en_US/base.js | audit | Hunting_JS_WebAssembly |
| Private YARA rules | maps.googleapis.com/maps-api-v3/api/js/63/1b/common.js | audit | Hunting_JS_WebAssembly |
JavaScript (210)
No JavaScripts
HTTP Transactions (147)
| URL | IP | Response | Size |
|---|
