Report Overview
Visitedpublic
2025-11-28 13:13:32
Tags
Submit Tags
URL
hi.porno-filmy.ru/
Finishing URL
hi.porno-filmy.ru/
IP / ASN

172.67.216.5
Title
️❌ पोर्नो और कठिन अश्लील
Detections
urlquery
0
Network Intrusion Detection
0
Threat Detection Systems
12
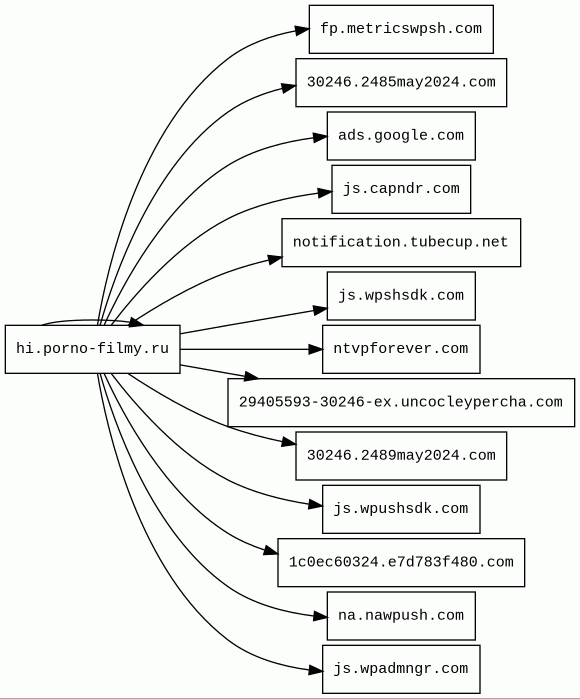
Host Summary
| Host | Rank | Registered | First Seen | Last Seen | Sent | Received | IP | Fingerprints |
|---|---|---|---|---|---|---|---|---|
hi.porno-filmy.ru 112 alert(s) on this Host | unknown | 2024-09-01 | 2025-11-28 | 2025-11-28 | 18 kB | 2.9 MB | ![]() 172.67.216.5 | ![]() |
js.wpadmngr.com 1 alert(s) on this Host | 77954 | 2021-06-02 | 2021-06-02 | 2025-11-25 | 425 B | 148 kB | ![]() 45.133.44.52 | |
fp.metricswpsh.com 2 alert(s) on this Host | 154722 | 2021-10-29 | 2022-04-22 | 2025-11-24 | 1.1 kB | 824 B | ![]() 157.90.84.242 | |
30246.2485may2024.com | unknown | 2024-05-02 | 2025-04-19 | 2025-11-21 | 423 B | 32 kB | ![]() 88.208.22.2 | |
ads.google.com | 2062 | 1997-09-15 | 2013-08-25 | 2025-11-26 | 405 B | 208 B | ![]() 142.250.178.46 | |
js.wpushsdk.com 1 alert(s) on this Host | 210235 | 2021-05-07 | 2021-05-07 | 2025-11-28 | 428 B | 256 kB | ![]() 45.133.44.52 | |
1c0ec60324.e7d783f480.com 1 alert(s) on this Host | unknown | 2025-10-29 | 2025-11-28 | 2025-11-28 | 845 B | 345 B | ![]() 45.133.44.53 | |
js.capndr.com 1 alert(s) on this Host | 156902 | 2021-08-30 | 2021-08-30 | 2025-11-25 | 418 B | 399 B | ![]() 45.133.44.52 | |
js.wpshsdk.com | 343711 | 2021-06-04 | 2021-06-04 | 2025-11-27 | 851 B | 52 kB | ![]() 45.133.44.52 | |
ntvpforever.com | 18811 | 2021-11-18 | 2021-11-19 | 2025-11-24 | 1.0 kB | 688 B | ![]() 167.235.163.216 | |
29405593-30246-ex.uncocleypercha.com | unknown | 2025-08-28 | 2025-11-28 | 2025-11-28 | 1.4 kB | 2.4 kB | ![]() 88.208.22.2 | |
30246.2489may2024.com 3 alert(s) on this Host | unknown | 2024-05-02 | 2025-07-19 | 2025-11-27 | 425 B | 610 B | ![]() 88.208.22.4 | |
na.nawpush.com 1 alert(s) on this Host | 175362 | 2020-12-21 | 2020-12-23 | 2025-11-25 | 485 B | 2.9 kB | ![]() 45.133.44.24 | |
notification.tubecup.net | 250980 | 2008-09-26 | 2018-07-09 | 2025-11-27 | 546 B | 4.5 kB | ![]() 94.130.197.136 |
Cloudflare (CDN)
Cloudflare is a web-infrastructure and website-security company, providing content-delivery-network services, DDoS mitigation, Internet security, and distributed domain-name-server services.jQuery (JavaScript libraries)
jQuery is a JavaScript library which is a free, open-source software designed to simplify HTML DOM tree traversal and manipulation, as well as event handling, CSS animation, and Ajax.Liveinternet (Analytics)
Nginx:1.18.0 (Web servers, Reverse proxies)
Nginx is a web server that can also be used as a reverse proxy, load balancer, mail proxy and HTTP cache.Nginx:1.20.1 (Web servers, Reverse proxies)
Nginx is a web server that can also be used as a reverse proxy, load balancer, mail proxy and HTTP cache.Nginx (Web servers, Reverse proxies)
Nginx is a web server that can also be used as a reverse proxy, load balancer, mail proxy and HTTP cache.Nginx:1.24.0 (Web servers, Reverse proxies)
Nginx is a web server that can also be used as a reverse proxy, load balancer, mail proxy and HTTP cache.Nginx:1.22.0 (Web servers, Reverse proxies)
Nginx is a web server that can also be used as a reverse proxy, load balancer, mail proxy and HTTP cache.Related reports
Threat Detection Systems
| Detection System | Indicator | Verdict | Alert |
|---|---|---|---|
| Cloudflare DNS | hi.porno-filmy.ru | malicious | Sinkholed |
| DigiCert UltraDNS | hi.porno-filmy.ru | malicious | Sinkholed |
| DNS0 Zero | hi.porno-filmy.ru | malicious | Sinkholed |
| Cloudflare DNS | js.wpadmngr.com | malicious | Sinkholed |
| Cloudflare DNS | fp.metricswpsh.com | malicious | Sinkholed |
| Cloudflare DNS | 30246.2489may2024.com | malicious | Sinkholed |
| DigiCert UltraDNS | 30246.2489may2024.com | malicious | Sinkholed |
| DNS0 Zero | 30246.2489may2024.com | malicious | Sinkholed |
| Cloudflare DNS | js.wpushsdk.com | malicious | Sinkholed |
| DNS0 Zero | 1c0ec60324.e7d783f480.com | malicious | Sinkholed |
| Cloudflare DNS | na.nawpush.com | malicious | Sinkholed |
| Cloudflare DNS | js.capndr.com | malicious | Sinkholed |
JavaScript (14)
No JavaScripts
HTTP Transactions (54)
| URL | IP | Response | Size |
|---|



