Report Overview
Visitedpublic
2024-07-29 16:47:28
Tags
Submit Tags
URL
lermangas.me
Finishing URL
lermangas.me/
IP / ASN

188.114.97.1
Title
Ler Mangas - Leitor de Mangás Online e gratuitamente
Detections
urlquery
0
Network Intrusion Detection
0
Threat Detection Systems
0
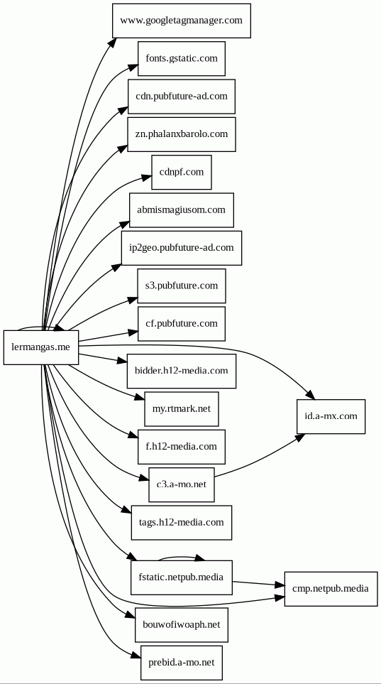
Host Summary
| Host | Rank | Registered | First Seen | Last Seen | Sent | Received | IP | Fingerprints |
|---|---|---|---|---|---|---|---|---|
cf.pubfuture.com | unknown | 2021-08-26 | 2023-08-22 18:21:01 | 2024-07-29 09:26:21 | 893 B | 37 kB | ![]() 104.26.4.37 | |
my.rtmark.net | 9054 | 2014-10-29 | 2015-02-04 10:54:57 | 2024-07-28 19:11:04 | 457 B | 741 B | ![]() 139.45.195.8 | |
cmp.netpub.media | unknown | 2021-06-11 | 2024-02-21 20:01:06 | 2024-07-29 09:53:23 | 889 B | 4.9 kB | ![]() 172.67.70.145 | |
c3.a-mo.net | unknown | 2017-09-08 | 2023-03-31 16:24:00 | 2024-07-28 12:23:08 | 1.0 kB | 1.1 kB | ![]() 79.127.216.47 | |
r10.o.lencr.org | unknown | 2020-06-29 | 2024-06-06 21:45:11 | 2024-07-28 18:17:42 | 2.6 kB | 7.1 kB | ![]() 23.36.77.32 | |
s3.pubfuture.com | unknown | 2021-08-26 | 2022-11-21 17:01:05 | 2024-07-29 12:59:32 | 428 B | 2.7 kB | ![]() 172.67.74.59 | |
cdn.pubfuture-ad.com | unknown | 2022-09-30 | 2022-11-16 00:28:02 | 2024-07-29 13:00:36 | 2.1 kB | 84 kB | ![]() 104.26.4.231 | |
clck.littlecdn.com | unknown | 2019-06-04 | 2023-08-03 04:58:45 | 2024-07-28 17:43:57 | 403 B | 135 kB | ![]() 104.18.10.244 | |
www.googletagmanager.com | 75 | 2011-11-11 | 2013-05-22 04:07:37 | 2024-07-28 18:37:04 | 417 B | 104 kB | ![]() 142.250.74.168 | |
cdnpf.com | unknown | 2023-11-28 | 2023-11-28 08:03:46 | 2024-07-29 10:52:32 | 1.3 kB | 4.9 kB | ![]() 172.67.185.239 | |
prebid.a-mo.net | 1148 | 2017-09-08 | 2020-07-14 19:45:55 | 2024-07-28 18:13:14 | 465 B | 330 B | ![]() 147.75.80.51 | |
id.a-mx.com | 7152 | 2021-07-01 | 2021-07-16 10:20:05 | 2024-07-29 09:06:08 | 2.2 kB | 1.3 kB | ![]() 79.127.227.46 | |
lermangas.me | unknown | 2024-02-02 | 2024-02-03 00:04:15 | 2024-04-09 15:54:42 | 39 kB | 2.9 MB | ![]() 188.114.96.1 | |
tags.h12-media.com | 133206 | 2012-11-22 | 2015-05-16 18:34:37 | 2024-07-28 14:12:34 | 2.8 kB | 84 kB | ![]() 154.51.131.168 | |
fonts.gstatic.com | unknown | 2008-02-11 | 2014-09-09 02:40:21 | 2024-07-29 02:31:55 | 3.1 kB | 55 kB | ![]() 216.58.207.227 | |
ip2geo.pubfuture-ad.com | unknown | 2022-09-30 | 2023-03-27 18:50:37 | 2024-07-29 09:26:20 | 427 B | 1.2 kB | ![]() 104.26.5.231 | |
bidder.h12-media.com | 993495 | 2012-11-22 | 2020-11-25 10:27:06 | 2024-07-28 14:12:34 | 1.1 kB | 3.9 kB | ![]() 154.51.131.168 | |
abmismagiusom.com 1 alert(s) on this Host | unknown | 2023-11-10 | 2023-11-10 18:25:33 | 2024-03-18 13:10:31 | 402 B | 6.8 kB | ![]() 139.45.197.243 | |
zn.phalanxbarolo.com | unknown | unknown | No data | No data | 410 B | 1.5 kB | ![]() 23.109.170.94 | |
fstatic.netpub.media | 974484 | 2021-06-11 | 2022-01-24 13:18:10 | 2024-07-29 09:53:23 | 1.8 kB | 304 kB | ![]() 172.67.70.145 | |
f.h12-media.com | 167743 | 2012-11-22 | 2020-12-24 13:47:00 | 2024-07-28 14:10:15 | 938 B | 290 kB | ![]() 188.114.97.1 | |
bouwofiwoaph.net | unknown | unknown | No data | No data | 1.5 kB | 91 kB | ![]() 139.45.197.245 |
Related reports
Threat Detection Systems
Public InfoSec YARA rules
No alerts detected
OpenPhish
No alerts detected
PhishTank
No alerts detected
mnemonic secure dns
No alerts detected
Quad9 DNS
| Scan Date | Severity | Indicator | Alert |
|---|---|---|---|
| 2024-07-29 | medium | abmismagiusom.com | Sinkholed |
ThreatFox
No alerts detected
JavaScript (72)
| HASH | FROM | Size | First Seen | Last Seen | |
|---|---|---|---|---|---|
| a4b4f175f26e40be71e14537803ba079 | DocumentWrite | 73 B | 2023-03-07 | 2025-10-22 | |
Introduced by DocumentWrite First Seen 2023-03-07 Last Seen 2025-10-22 Times Seen 358 Size 73 B (73 bytes) MD5 a4b4f175f26e40be71e14537803ba079 SHA1 9ba9d5b82309467c816ada4bddacc415cc87768b Loading... | |||||
| c9268ea7bf9c06b01c428b849dbc8108 | DocumentWrite | 41 B | 2023-03-07 | 2025-10-22 | |
Introduced by DocumentWrite First Seen 2023-03-07 Last Seen 2025-10-22 Times Seen 357 Size 41 B (41 bytes) MD5 c9268ea7bf9c06b01c428b849dbc8108 SHA1 4d677d34ddf4b43f584de3d283b19266e4a43efd Loading... | |||||
| fe824ca3b1d13ea75a90598c98134005 | DocumentWrite | 1.1 kB | 2024-08-19 | 2024-08-19 | |
Introduced by DocumentWrite First Seen 2024-08-19 Last Seen 2024-08-19 Times Seen 1 Size 1.1 kB (1073 bytes) MD5 fe824ca3b1d13ea75a90598c98134005 SHA1 db75bb358e59a4ef41a7cdb2ed0e86b2f0709ea2 Loading... | |||||
| 3da2070fe4150080f43f782f1eb4888e | DocumentWrite | 14 B | 2023-03-07 | 2026-04-05 | |
Introduced by DocumentWrite First Seen 2023-03-07 Last Seen 2026-04-05 Times Seen 859 Size 14 B (14 bytes) MD5 3da2070fe4150080f43f782f1eb4888e SHA1 407bba0586b78a9159c780876977a7790d012c5e Loading... | |||||
| baf9d3ae6be27d85e324cfcb5aefe575 | DocumentWrite | 3.2 kB | 2024-08-19 | 2024-08-19 | |
Introduced by DocumentWrite First Seen 2024-08-19 Last Seen 2024-08-19 Times Seen 1 Size 3.2 kB (3152 bytes) MD5 baf9d3ae6be27d85e324cfcb5aefe575 SHA1 5ce832e2ea2accfbb3c598dda69c5233bfb5cef3 Loading... | |||||
HTTP Transactions (130)
| URL | IP | Response | Size |
|---|




