Report Overview
Visitedpublic
2025-10-26 17:50:33
Tags
Submit Tags
URL
ads.luarmor.net/get_key?for=Linkvertise_-vgxOIRsxKrjP
Finishing URL
ocukl.com/hidqptqe/U0kyRTFFbGVyeTJwQ3ZiNDIrbnpFUG9hWWc1aVVDLytTWi9BUTZJL1pkdFNLVlY3UXkvNExWUmZoSjFZUHRPVjBySk5tUkNkT3FGQ3dDYkxYSDhIRGQ5REVIUnhxblFsVnNjSWllY0VEd3puSnhTSWZsWTZ0bmRoVVFNaEwxWUtmVGtCVytZbnpqb1JBYXM2KzJSMGhjdDNUYnlKY1A4bXlJVkpITlF1ZmZVPTo6IEs-C540UqZ2xQTLdP4xrA
IP / ASN

104.20.46.118
Title
Download file - Free
Detections
urlquery
0
Network Intrusion Detection
0
Threat Detection Systems
4
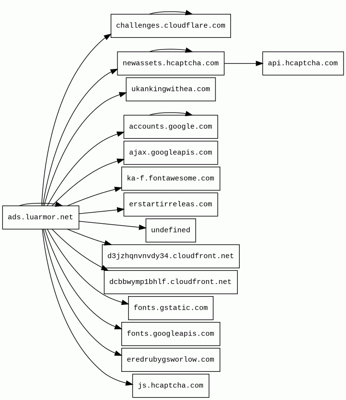
Host Summary
| Host | Rank | Registered | First Seen | Last Seen | Sent | Received | IP | Fingerprints |
|---|---|---|---|---|---|---|---|---|
ads.luarmor.net | 31953 | 2022-10-14 | 2024-09-04 | 2025-08-13 | 17 kB | 1.6 MB | ![]() 104.20.46.118 | |
api.hcaptcha.com | 28177 | 2018-01-12 | 2021-07-31 | 2025-10-19 | 836 B | 1.4 kB | ![]() 104.19.229.21 | |
fonts.googleapis.com | 313 | 2005-01-25 | 2012-05-23 | 2025-10-19 | 935 B | 34 kB | ![]() 142.250.74.10 | |
eredrubygsworlow.com | unknown | 2025-08-08 | 2025-10-26 | 2025-10-26 | 1.0 kB | 4.1 kB | ![]() 18.165.122.127 | |
js.hcaptcha.com | 44433 | 2018-01-12 | 2021-07-30 | 2025-10-20 | 412 B | 259 kB | ![]() 104.19.229.21 | |
newassets.hcaptcha.com | 29228 | 2018-01-12 | 2021-03-22 | 2025-10-19 | 2.3 kB | 1.8 MB | ![]() 104.19.229.21 | |
erstartirreleas.com | unknown | 2025-06-11 | 2025-10-26 | 2025-10-26 | 2.3 kB | 2.1 kB | ![]() 104.21.96.123 | |
dcbbwymp1bhlf.cloudfront.net | unknown | 2008-04-25 | 2024-01-03 | 2025-10-22 | 431 B | 233 kB | ![]() 3.167.7.80 | |
ajax.googleapis.com | 3691 | 2005-01-25 | 2012-05-22 | 2025-10-19 | 444 B | 89 kB | ![]() 142.250.74.170 | |
ukankingwithea.com 3 alert(s) on this Host | 32650 | 2024-01-01 | 2024-09-05 | 2025-10-20 | 436 B | 831 B | ![]() 188.114.97.1 | |
ka-f.fontawesome.com | 58377 | 2012-10-18 | 2019-12-17 | 2025-10-19 | 1.5 kB | 93 kB | ![]() 104.21.26.223 | |
undefined | unknown | unknown | 2020-01-28 | 2025-10-20 | 983 B | 0 B | ![]() 0.0.0.0 | |
fonts.gstatic.com | unknown | 2008-02-11 | 2014-04-02 | 2025-10-19 | 2.2 kB | 158 kB | ![]() 142.250.178.99 | |
accounts.google.com | 103 | 1997-09-15 | 2012-05-23 | 2025-10-19 | 3.8 kB | 14 kB | ![]() 64.233.162.84 | |
challenges.cloudflare.com | 11393 | 2009-02-17 | 2021-10-20 | 2025-10-19 | 4.5 kB | 517 kB | ![]() 104.18.95.41 | |
d3jzhqnvnvdy34.cloudfront.net 1 alert(s) on this Host | unknown | 2008-04-25 | 2024-01-02 | 2025-10-25 | 461 B | 233 kB | ![]() 3.167.7.123 |
Cloudflare (CDN)
Cloudflare is a web-infrastructure and website-security company, providing content-delivery-network services, DDoS mitigation, Internet security, and distributed domain-name-server services.jQuery:3.4.1 (JavaScript libraries)
jQuery is a JavaScript library which is a free, open-source software designed to simplify HTML DOM tree traversal and manipulation, as well as event handling, CSS animation, and Ajax.Google Hosted Libraries (CDN)
Google Hosted Libraries is a stable, reliable, high-speed, globally available content distribution network for the most popular, open-source JavaScript libraries.Popper (Miscellaneous)
Popper is a positioning engine, its purpose is to calculate the position of an element to make it possible to position it near a given reference element.Bootstrap (UI frameworks)
Bootstrap is a free and open-source CSS framework directed at responsive, mobile-first front-end web development. It contains CSS and JavaScript-based design templates for typography, forms, buttons, navigation, and other interface components.hCaptcha:1 (Security)
hCaptcha is an anti-bot solution that protects user privacy and rewards websites.SweetAlert2 (JavaScript libraries)
SweetAlert2 is a JavaScript library that provides customisable, visually appealing, and responsive alert and modal dialog boxes for web applications.Amazon ALB (Load balancers)
Amazon Application Load Balancer (ALB) distributes incoming application traffic to increase availability and support content-based routing.OpenResty:1.17.8.2 (Web servers)
OpenResty is a web platform based on nginx which can run Lua scripts using its LuaJIT engine.Nginx (Web servers, Reverse proxies)
Nginx is a web server that can also be used as a reverse proxy, load balancer, mail proxy and HTTP cache.Amazon CloudFront (CDN)
Amazon CloudFront is a fast content delivery network (CDN) service that securely delivers data, videos, applications, and APIs to customers globally with low latency, high transfer speeds.Amazon Web Services (PaaS)
Amazon Web Services (AWS) is a comprehensive cloud services platform offering compute power, database storage, content delivery and other functionality.Cloudflare Bot Management (Security)
Cloudflare bot management solution identifies and mitigates automated traffic to protect websites from bad bots.hCaptcha (Security)
hCaptcha is an anti-bot solution that protects user privacy and rewards websites.Java (Programming languages)
Java is a class-based, object-oriented programming language that is designed to have as few implementation dependencies as possible.OpenGSE (Web servers)
OpenGSE is a test suite used for testing servlet compliance. It is deployed by using WAR files that are deployed on the server engine.Related reports
Threat Detection Systems
| Detection System | Indicator | Verdict | Alert |
|---|---|---|---|
| Quad9 DNS | ukankingwithea.com | malicious | Sinkholed |
| DigiCert UltraDNS | ukankingwithea.com | malicious | Sinkholed |
| DNS4EU | ukankingwithea.com | malicious | Sinkholed |
| Hagezi Threat Feed | d3jzhqnvnvdy34.cloudfront.net | malicious | Sinkholed |
JavaScript (31)
| HASH | FROM | Size | First Seen | Last Seen | |
|---|---|---|---|---|---|
| 086707e4369f60afedcafb16050a7618 | DocumentWrite | 39 B | 2023-03-07 | 2026-04-30 | |
Introduced by DocumentWrite First Seen 2023-03-07 Last Seen 2026-04-30 Times Seen 846631 Size 39 B (39 bytes) MD5 086707e4369f60afedcafb16050a7618 SHA1 8216b0cc6876cbd44f01c158e7dff3833ceccd41 Loading... | |||||
HTTP Transactions (58)
| URL | IP | Response | Size |
|---|
