Report Overview
Visitedpublic
2026-01-03 09:13:16
Tags
Submit Tags
URL
929thewave.com
Finishing URL
www.929thewave.com/
IP / ASN

54.84.131.112
Title
92.9 The Wave (WTVW FM)
Detections
urlquery
0
Network Intrusion Detection
0
Threat Detection Systems
1
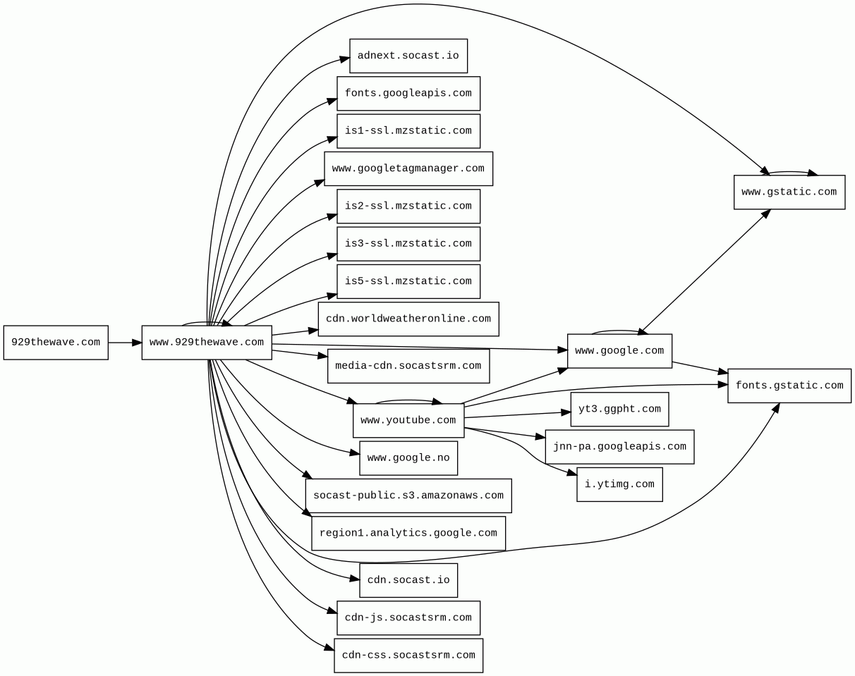
Host Summary
| Host | Rank | Registered | First Seen | Last Seen | Sent | Received | IP | Fingerprints |
|---|---|---|---|---|---|---|---|---|
www.google.com | 22 | 1997-09-15 | 2015-05-10 | 2025-12-28 | 5.2 kB | 198 kB | ![]() 142.250.74.36 | |
adnext.socast.io | 6160328 | 2016-01-13 | 2024-07-25 | 2025-11-03 | 3.2 kB | 401 kB | ![]() 52.45.248.221 | |
jnn-pa.googleapis.com | 1579 | 2005-01-25 | 2021-11-16 | 2025-12-28 | 1.2 kB | 1.2 kB | ![]() 142.250.74.42 | |
929thewave.com | 4533851 | unknown | No data | No data | 483 B | 85 kB | ![]() 54.84.131.112 | |
i.ytimg.com | 436 | 2007-12-11 | 2012-10-03 | 2025-12-28 | 453 B | 109 kB | ![]() 142.250.74.54 | |
www.googletagmanager.com | 283 | 2011-11-11 | 2012-10-04 | 2025-12-28 | 1.8 kB | 1.6 MB | ![]() 216.58.207.200 | |
cdn-css.socastsrm.com | 617064 | 2012-02-23 | 2013-12-05 | 2025-12-27 | 3.5 kB | 516 kB | ![]() 3.164.240.53 | |
is1-ssl.mzstatic.com | 5945 | 2010-07-12 | 2015-02-12 | 2025-12-30 | 533 B | 4.4 kB | ![]() 96.6.16.30 | ![]() |
region1.analytics.google.com | 22257 | 1997-09-15 | 2022-03-17 | 2025-12-28 | 4.3 kB | 3.4 kB | ![]() 216.239.32.36 | |
cdn.socast.io | 931855 | 2016-01-13 | 2024-10-13 | 2025-12-26 | 493 B | 411 kB | ![]() 172.67.68.146 | |
www.929thewave.com | unknown | unknown | No data | No data | 5.0 kB | 635 kB | ![]() 54.84.131.112 | ![]() ![]() |
is3-ssl.mzstatic.com | 37331 | 2010-07-12 | 2015-02-12 | 2025-12-27 | 523 B | 7.1 kB | ![]() 96.6.16.30 | ![]() |
media-cdn.socastsrm.com | 394930 | 2012-02-23 | 2023-10-12 | 2025-12-27 | 10 kB | 1.5 MB | ![]() 3.164.240.99 | |
is5-ssl.mzstatic.com | 46152 | 2010-07-12 | 2015-02-12 | 2025-12-27 | 1.0 kB | 13 kB | ![]() 96.6.16.30 | ![]() |
cdn-js.socastsrm.com | 630219 | 2012-02-23 | 2013-09-26 | 2025-12-27 | 9.2 kB | 842 kB | ![]() 65.9.46.23 | |
www.gstatic.com | 146047 | 2008-02-11 | 2012-05-29 | 2025-12-28 | 2.4 kB | 2.6 MB | ![]() 142.250.74.35 | |
socast-public.s3.amazonaws.com | 431954 | 2005-08-18 | 2017-01-31 | 2025-12-27 | 994 B | 58 kB | ![]() 3.5.30.206 | |
fonts.googleapis.com | 313 | 2005-01-25 | 2012-05-23 | 2025-12-28 | 1.5 kB | 35 kB | ![]() 142.250.74.42 | |
is2-ssl.mzstatic.com | 40243 | 2010-07-12 | 2015-02-12 | 2026-01-02 | 523 B | 5.7 kB | ![]() 96.6.16.30 | ![]() |
fonts.gstatic.com | unknown | 2008-02-11 | 2014-04-02 | 2025-12-28 | 4.3 kB | 271 kB | ![]() 142.251.38.99 | |
www.google.no | 92680 | 2001-02-26 | 2012-06-26 | 2025-12-28 | 787 B | 580 B | ![]() 216.58.211.3 | |
www.youtube.com 1 alert(s) on this Host | 286 | 2005-02-15 | 2013-04-13 | 2025-12-28 | 4.9 kB | 3.9 MB | ![]() 216.58.207.238 | |
yt3.ggpht.com | 1275 | 2008-01-16 | 2014-01-15 | 2025-12-28 | 524 B | 3.5 kB | ![]() 142.250.74.129 | |
cdn.worldweatheronline.com | 1651452 | 2009-04-05 | 2018-03-29 | 2025-12-27 | 496 B | 1.2 kB | ![]() 169.150.247.34 |
Apache HTTP Server:2.4.6 (Web servers)
Apache is a free and open-source cross-platform web server software.PHP:5.4.16 (Programming languages)
PHP is a general-purpose scripting language used for web development.CentOS (Operating systems)
CentOS is a Linux distribution that provides a free, community-supported computing platform functionally compatible with its upstream source, Red Hat Enterprise Linux (RHEL).Ubuntu (Operating systems)
Ubuntu is a free and open-source operating system on Linux for the enterprise server, desktop, cloud, and IoT.Apache HTTP Server:2.4.58 (Web servers)
Apache is a free and open-source cross-platform web server software.Varnish:7.1 (Caching)
Varnish is a reverse caching proxy.Amazon CloudFront (CDN)
Amazon CloudFront is a fast content delivery network (CDN) service that securely delivers data, videos, applications, and APIs to customers globally with low latency, high transfer speeds.Amazon Web Services (PaaS)
Amazon Web Services (AWS) is a comprehensive cloud services platform offering compute power, database storage, content delivery and other functionality.Zipkin (Analytics)
Cloudflare (CDN)
Cloudflare is a web-infrastructure and website-security company, providing content-delivery-network services, DDoS mitigation, Internet security, and distributed domain-name-server services.WordPress (CMS, Blogs)
WordPress is a free and open-source content management system written in PHP and paired with a MySQL or MariaDB database. Features include a plugin architecture and a template system.MySQL (Databases)
MySQL is an open-source relational database management system.PHP (Programming languages)
PHP is a general-purpose scripting language used for web development.jQuery UI:1.13.3 (JavaScript libraries)
jQuery UI is a collection of GUI widgets, animated visual effects, and themes implemented with jQuery, Cascading Style Sheets, and HTML.YouTube (Video players)
YouTube is a video sharing service where users can create their own profile, upload videos, watch, like and comment on other videos.WordPress:6.8.2 (CMS, Blogs)
WordPress is a free and open-source content management system written in PHP and paired with a MySQL or MariaDB database. Features include a plugin architecture and a template system.Bootstrap:4.1.0 (UI frameworks)
Bootstrap is a free and open-source CSS framework directed at responsive, mobile-first front-end web development. It contains CSS and JavaScript-based design templates for typography, forms, buttons, navigation, and other interface components.wpBakery (Page builders, WordPress plugins)
WPBakery is a drag and drop visual page builder plugin for WordPress.Lightbox (JavaScript libraries)
Lightbox is small javascript library used to overlay images on top of the current page.reCAPTCHA (Security)
reCAPTCHA is a free service from Google that helps protect websites from spam and abuse.Google Tag Manager (Tag managers)
Google Tag Manager is a tag management system (TMS) that allows you to quickly and easily update measurement codes and related code fragments collectively known as tags on your website or mobile app.jQuery (JavaScript libraries)
jQuery is a JavaScript library which is a free, open-source software designed to simplify HTML DOM tree traversal and manipulation, as well as event handling, CSS animation, and Ajax.Google Analytics (Analytics)
Google Analytics is a free web analytics service that tracks and reports website traffic.Amazon S3 (CDN)
Amazon S3 or Amazon Simple Storage Service is a service offered by Amazon Web Services (AWS) that provides object storage through a web service interface.Bunny (CDN)
Related reports
Threat Detection Systems
| Detection System | Indicator | Verdict | Alert |
|---|---|---|---|
| Private YARA rules | www.youtube.com/s/player/50cc0679/player_ias.vflset/en_US/base.js | audit | Hunting_JS_WebAssembly |
JavaScript (197)
| HASH | FROM | Size | First Seen | Last Seen | |
|---|---|---|---|---|---|
| 69345a75d2b9eb8476b9b988cd5b6122 | DocumentWrite | 240 B | 2026-01-03 | 2026-01-03 | |
Introduced by DocumentWrite First Seen 2026-01-03 Last Seen 2026-01-03 Times Seen 1 Size 240 B (240 bytes) MD5 69345a75d2b9eb8476b9b988cd5b6122 SHA1 4ef98d4519f21ae546fa0f514828503b737edc17 Loading... | |||||
| 911cd5c92accf5034163317567113edf | DocumentWrite | 240 B | 2026-01-03 | 2026-01-03 | |
Introduced by DocumentWrite First Seen 2026-01-03 Last Seen 2026-01-03 Times Seen 1 Size 240 B (240 bytes) MD5 911cd5c92accf5034163317567113edf SHA1 11c9c28c6614049b7090a61f1804edc507f5cde9 Loading... | |||||
| 8726eb6f74ab7b5ef909030f97c7787d | DocumentWrite | 240 B | 2026-01-03 | 2026-01-03 | |
Introduced by DocumentWrite First Seen 2026-01-03 Last Seen 2026-01-03 Times Seen 1 Size 240 B (240 bytes) MD5 8726eb6f74ab7b5ef909030f97c7787d SHA1 857cfe087267bf04ea7da227f9d3dbc7a9a33013 Loading... | |||||
| 5ce0e0907208569a59bb40636651bbe5 | DocumentWrite | 240 B | 2026-01-03 | 2026-01-03 | |
Introduced by DocumentWrite First Seen 2026-01-03 Last Seen 2026-01-03 Times Seen 1 Size 240 B (240 bytes) MD5 5ce0e0907208569a59bb40636651bbe5 SHA1 1461a4f76f23623bfe2f3ec9b72e4106756ab98c Loading... | |||||
HTTP Transactions (117)
| URL | IP | Response | Size |
|---|





