Report Overview
Visitedpublic
2025-10-03 23:04:10
Tags
Submit Tags
URL
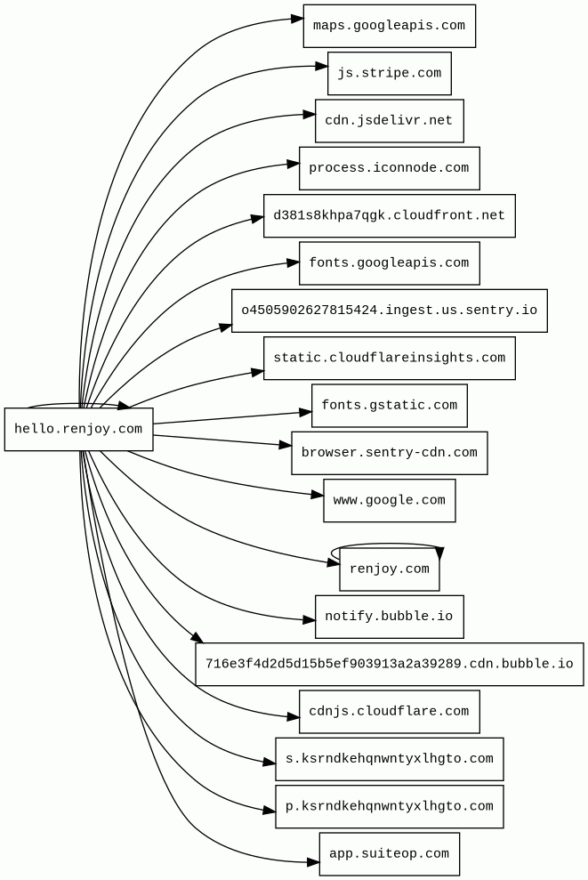
hello.renjoy.com/
Finishing URL
hello.renjoy.com/reservation/
IP / ASN

172.66.40.207
Title
Virtual Front Desk
Detections
urlquery
0
Network Intrusion Detection
0
Threat Detection Systems
0
Host Summary
| Host | Rank | Registered | First Seen | Last Seen | Sent | Received | IP | Fingerprints |
|---|---|---|---|---|---|---|---|---|
www.google.com | 22 | 1997-09-15 | 2015-05-10 | 2025-09-28 | 883 B | 567 B | ![]() 142.250.74.100 | |
process.iconnode.com | 248371 | 2014-06-15 | 2017-01-30 | 2025-09-30 | 535 B | 301 B | ![]() 76.223.116.242 | |
o4505902627815424.ingest.us.sentry.io | unknown | 2012-04-07 | 2025-09-12 | 2025-10-03 | 659 B | 522 B | ![]() 34.120.195.249 | |
fonts.gstatic.com | unknown | 2008-02-11 | 2014-04-02 | 2025-09-28 | 5.0 kB | 444 kB | ![]() 142.250.74.99 | |
js.stripe.com | 7985 | 1995-09-12 | 2012-09-30 | 2025-09-28 | 433 B | 889 kB | ![]() 151.101.236.176 | |
fonts.googleapis.com | 313 | 2005-01-25 | 2012-05-23 | 2025-09-28 | 672 B | 22 kB | ![]() 142.250.74.74 | |
cdn.jsdelivr.net | 1678 | 2012-05-16 | 2012-09-30 | 2025-09-28 | 1.4 kB | 61 kB | ![]() 151.101.1.229 | |
app.suiteop.com | unknown | 2022-05-16 | 2025-03-01 | 2025-10-03 | 450 B | 6.9 kB | ![]() 172.66.40.207 | ![]() |
browser.sentry-cdn.com | 23677 | 2018-05-30 | 2018-07-13 | 2025-09-28 | 478 B | 235 kB | ![]() 151.101.130.217 | |
p.ksrndkehqnwntyxlhgto.com | 354077 | 2024-02-27 | 2024-03-05 | 2025-09-29 | 540 B | 325 B | ![]() 76.223.116.242 | |
renjoy.com | 6114688 | unknown | No data | No data | 1.6 kB | 2.9 kB | ![]() 34.174.4.122 | |
hello.renjoy.com | unknown | 2013-04-09 | 2025-03-17 | 2025-08-24 | 24 kB | 1.8 MB | ![]() 172.66.43.49 | ![]() |
d381s8khpa7qgk.cloudfront.net | unknown | 2008-04-25 | 2025-03-01 | 2025-10-03 | 3.4 kB | 17 MB | ![]() 108.157.217.2 | ![]() |
cdnjs.cloudflare.com | 1222 | 2009-02-17 | 2012-05-23 | 2025-09-28 | 2.8 kB | 303 kB | ![]() 104.17.25.14 | |
static.cloudflareinsights.com | 4073 | 2019-08-30 | 2019-09-24 | 2025-09-28 | 510 B | 20 kB | ![]() 104.16.79.73 | |
notify.bubble.io | 393506 | 2008-01-05 | 2023-08-25 | 2025-09-29 | 556 B | 317 B | ![]() 104.17.123.183 | |
716e3f4d2d5d15b5ef903913a2a39289.cdn.bubble.io | unknown | 2008-01-05 | 2025-03-01 | 2025-10-03 | 3.0 kB | 171 kB | ![]() 104.17.124.183 | |
maps.googleapis.com | 3442 | 2005-01-25 | 2012-05-22 | 2025-09-28 | 1.9 kB | 1.1 MB | ![]() 142.250.74.74 | |
s.ksrndkehqnwntyxlhgto.com | 345801 | 2024-02-27 | 2024-04-15 | 2025-09-29 | 425 B | 66 kB | ![]() 108.157.229.28 |
Apache HTTP Server (Web servers)
Apache is a free and open-source cross-platform web server software.PHP:8.3.17 (Programming languages)
PHP is a general-purpose scripting language used for web development.Google Cloud CDN (CDN)
Cloud CDN uses Google's global edge network to serve content closer to users.Google Cloud (IaaS)
Google Cloud is a suite of cloud computing services.Nginx (Web servers, Reverse proxies)
Nginx is a web server that can also be used as a reverse proxy, load balancer, mail proxy and HTTP cache.Fastly (CDN)
Fastly is a cloud computing services provider. Fastly's cloud platform provides a content delivery network, Internet security services, load balancing, and video & streaming services.Varnish (Caching)
Varnish is a reverse caching proxy.Bubble (Page builders, Web frameworks)
Bubble is a no-code platform that lets anyone build web apps without writing any code.Node.js (Programming languages)
Node.js is an open-source, cross-platform, JavaScript runtime environment that executes JavaScript code outside a web browser.Cloudflare (CDN)
Cloudflare is a web-infrastructure and website-security company, providing content-delivery-network services, DDoS mitigation, Internet security, and distributed domain-name-server services.Amazon Web Services (PaaS)
Amazon Web Services (AWS) is a comprehensive cloud services platform offering compute power, database storage, content delivery and other functionality.WordPress (CMS, Blogs)
WordPress is a free and open-source content management system written in PHP and paired with a MySQL or MariaDB database. Features include a plugin architecture and a template system.MySQL (Databases)
MySQL is an open-source relational database management system.PHP (Programming languages)
PHP is a general-purpose scripting language used for web development.SiteGround (PaaS, Hosting)
SiteGround is a web hosting service.Chart.js:2.9.4 (JavaScript graphics)
Chart.js is an open-source JavaScript library that allows you to draw different types of charts by using the HTML5 canvas element.cdnjs (CDN)
cdnjs is a free distributed JS library delivery service.jsDelivr (CDN)
JSDelivr is a free public CDN for open-source projects. It can serve web files directly from the npm registry and GitHub repositories without any configuration.Stripe (Payment processors)
Stripe offers online payment processing for internet businesses as well as fraud prevention, invoicing and subscription management.Cloudflare Browser Insights (Analytics, RUM)
Cloudflare Browser Insights is a tool that measures the performance of websites from the perspective of users.jQuery (JavaScript libraries)
jQuery is a JavaScript library which is a free, open-source software designed to simplify HTML DOM tree traversal and manipulation, as well as event handling, CSS animation, and Ajax.Clipboard.js (JavaScript libraries)
Amazon CloudFront (CDN)
Amazon CloudFront is a fast content delivery network (CDN) service that securely delivers data, videos, applications, and APIs to customers globally with low latency, high transfer speeds.Express (Web frameworks, Web servers)
Express is a web application framework for Node.js, released as free and open-source software under the MIT License. It is designed for building web applications and APIs.Amazon S3 (CDN)
Amazon S3 or Amazon Simple Storage Service is a service offered by Amazon Web Services (AWS) that provides object storage through a web service interface.Related reports
Threat Detection Systems
No alerts detected
JavaScript (105)
| HASH | FROM | Size | First Seen | Last Seen | |
|---|---|---|---|---|---|
| 3fd9962aa2e70f5e839a2c29edd8d685 | DocumentWrite | 100 B | 2025-03-04 | 2026-04-05 | |
Introduced by DocumentWrite First Seen 2025-03-04 Last Seen 2026-04-05 Times Seen 262 Size 100 B (100 bytes) MD5 3fd9962aa2e70f5e839a2c29edd8d685 SHA1 5684946275605cb11088118a9146b106edf99261 Loading... | |||||
HTTP Transactions (65)
| URL | IP | Response | Size |
|---|


