Report Overview
Visitedpublic
2026-03-07 20:52:21
Tags
Submit Tags
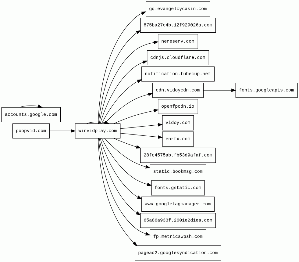
URL
poopvid.com/d/9fv0hzswi11a
Finishing URL
winvidplay.com/d/9fv0hzswi11a
IP / ASN

104.21.75.160
Title
Ome cewe chindo
Detections
urlquery
0
Network Intrusion Detection
1
Threat Detection Systems
6
Host Summary
| Host | Rank | Registered | First Seen | Last Seen | Sent | Received | IP | Fingerprints |
|---|---|---|---|---|---|---|---|---|
gq.evangelcycasin.com | unknown | 2026-01-12 | 2026-01-25 | 2026-03-04 | 432 B | 1.4 kB | ![]() 23.109.253.230 | |
nereserv.com 8 alert(s) on this Host | 17097 | 2020-12-21 | 2020-12-21 | 2026-03-06 | 2.3 kB | 1.3 kB | ![]() 116.202.204.105 | |
www.googletagmanager.com | 283 | 2011-11-11 | 2012-10-04 | 2026-03-01 | 435 B | 458 kB | ![]() 142.251.143.136 | |
65a86a933f.2601e2d1ea.com 5 alert(s) on this Host | unknown | 2026-02-05 | 2026-03-07 | 2026-03-07 | 2.3 kB | 1.1 MB | ![]() 45.133.44.53 | |
vidoy.com | unknown | 2012-03-14 | 2025-10-29 | 2026-03-03 | 446 B | 1.5 kB | ![]() 194.242.11.186 | |
poopvid.com | unknown | 2024-05-18 | 2025-07-01 | 2026-03-07 | 494 B | 16 kB | ![]() 188.114.97.1 | |
enrtx.com | 18023 | 2024-10-07 | 2024-11-04 | 2026-03-01 | 492 B | 4.8 kB | ![]() 94.130.197.239 | |
accounts.google.com | 103 | 1997-09-15 | 2012-05-23 | 2026-03-02 | 1.8 kB | 6.9 kB | ![]() 64.233.161.84 | |
notification.tubecup.net | 250980 | 2008-09-26 | 2018-07-09 | 2026-03-01 | 1.1 kB | 6.6 kB | ![]() 94.130.197.136 | |
875ba27c4b.12f929026a.com 8 alert(s) on this Host | unknown | 2026-02-05 | 2026-03-07 | 2026-03-07 | 19 kB | 110 kB | ![]() 116.202.249.56 | |
openfpcdn.io | 9255 | 2021-11-10 | 2021-11-11 | 2026-03-04 | 445 B | 34 kB | ![]() 108.157.229.11 | |
fp.metricswpsh.com 2 alert(s) on this Host | 154722 | 2021-10-29 | 2022-04-22 | 2026-03-06 | 1.1 kB | 818 B | ![]() 157.90.84.242 | |
fonts.googleapis.com | 313 | 2005-01-25 | 2012-05-23 | 2026-03-01 | 489 B | 4.4 kB | ![]() 172.217.21.170 | |
fonts.gstatic.com | unknown | 2008-02-11 | 2014-04-02 | 2026-03-01 | 531 B | 40 kB | ![]() 142.251.38.99 | |
winvidplay.com 10 alert(s) on this Host | unknown | 2026-02-26 | 2026-03-03 | 2026-03-03 | 6.9 kB | 156 kB | ![]() 172.67.189.140 | |
cdn.vidoycdn.com | unknown | 2025-11-11 | 2025-11-12 | 2026-03-04 | 1.3 kB | 169 kB | ![]() 194.242.11.186 | |
28fe4575ab.fb53d9afaf.com | unknown | 2026-02-05 | 2026-03-07 | 2026-03-07 | 839 B | 345 B | ![]() 45.133.44.52 | |
static.bookmsg.com | 169473 | 2020-09-15 | 2020-11-24 | 2026-03-06 | 1.9 kB | 4.5 kB | ![]() 45.133.44.25 | |
pagead2.googlesyndication.com | 610 | 2003-01-21 | 2012-05-21 | 2026-03-02 | 469 B | 163 kB | ![]() 172.217.19.226 | |
cdnjs.cloudflare.com | 1222 | 2009-02-17 | 2012-05-23 | 2026-03-01 | 946 B | 181 kB | ![]() 104.17.24.14 | |
assets.ahmybid.net | 171628 | 2024-12-26 | 2024-12-28 | 2026-03-02 | 433 B | 130 kB | ![]() 45.133.44.25 |
Nginx (Web servers, Reverse proxies)
Nginx is a web server that can also be used as a reverse proxy, load balancer, mail proxy and HTTP cache.Nginx:1.24.0 (Web servers, Reverse proxies)
Nginx is a web server that can also be used as a reverse proxy, load balancer, mail proxy and HTTP cache.Nginx:1.18.0 (Web servers, Reverse proxies)
Nginx is a web server that can also be used as a reverse proxy, load balancer, mail proxy and HTTP cache.Bunny (CDN)
Cloudflare (CDN)
Cloudflare is a web-infrastructure and website-security company, providing content-delivery-network services, DDoS mitigation, Internet security, and distributed domain-name-server services.Nginx:1.16.0 (Web servers, Reverse proxies)
Nginx is a web server that can also be used as a reverse proxy, load balancer, mail proxy and HTTP cache.OpenGSE (Web servers)
OpenGSE is a test suite used for testing servlet compliance. It is deployed by using WAR files that are deployed on the server engine.Java (Programming languages)
Java is a class-based, object-oriented programming language that is designed to have as few implementation dependencies as possible.Nginx:1.22.0 (Web servers, Reverse proxies)
Nginx is a web server that can also be used as a reverse proxy, load balancer, mail proxy and HTTP cache.Amazon CloudFront (CDN)
Amazon CloudFront is a fast content delivery network (CDN) service that securely delivers data, videos, applications, and APIs to customers globally with low latency, high transfer speeds.Amazon Web Services (PaaS)
Amazon Web Services (AWS) is a comprehensive cloud services platform offering compute power, database storage, content delivery and other functionality.Nginx:1.20.1 (Web servers, Reverse proxies)
Nginx is a web server that can also be used as a reverse proxy, load balancer, mail proxy and HTTP cache.jQuery:3.5.1 (JavaScript libraries)
jQuery is a JavaScript library which is a free, open-source software designed to simplify HTML DOM tree traversal and manipulation, as well as event handling, CSS animation, and Ajax.cdnjs (CDN)
cdnjs is a free distributed JS library delivery service.Google Analytics (Analytics)
Google Analytics is a free web analytics service that tracks and reports website traffic.Bootstrap (UI frameworks)
Bootstrap is a free and open-source CSS framework directed at responsive, mobile-first front-end web development. It contains CSS and JavaScript-based design templates for typography, forms, buttons, navigation, and other interface components.Related reports
Network Intrusion Detection Systems
Suricata /w Emerging Threats Pro
| Timestamp | Severity | Source IP | Destination IP | Alert |
|---|---|---|---|---|
| low | Client IP | ![]() 108.157.229.11 | ET INFO Observed FingerprintJS Domain (openfpcdn .io in TLS SNI) |
Threat Detection Systems
| Detection System | Indicator | Verdict | Alert |
|---|---|---|---|
| Hagezi Threat Feed | winvidplay.com | malicious | Sinkholed |
| Hagezi Threat Feed | 875ba27c4b.12f929026a.com | malicious | Sinkholed |
| Hagezi Threat Feed | nereserv.com | malicious | Sinkholed |
| Cloudflare DNS | nereserv.com | malicious | Sinkholed |
| Hagezi Threat Feed | 65a86a933f.2601e2d1ea.com | malicious | Sinkholed |
| Cloudflare DNS | fp.metricswpsh.com | malicious | Sinkholed |
JavaScript (23)
No JavaScripts
HTTP Transactions (54)
| URL | IP | Response | Size |
|---|



