Report Overview
Visitedpublic
2026-02-22 09:36:18
Tags
Submit Tags
URL
goyabu.io/40488
Finishing URL
goyabu.io/40488
IP / ASN

104.21.40.41
Title
Assistir One Piece Dublado - Episódio 58 - Goyabu
Detections
urlquery
0
Network Intrusion Detection
2
Threat Detection Systems
2
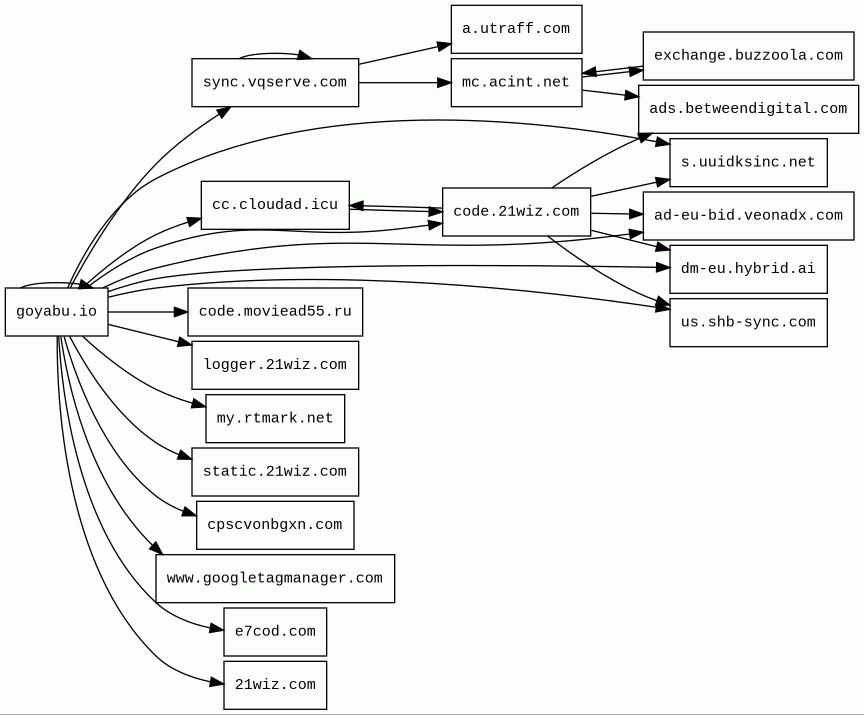
Host Summary
| Host | Rank | Registered | First Seen | Last Seen | Sent | Received | IP | Fingerprints |
|---|---|---|---|---|---|---|---|---|
sync.vqserve.com | 520405 | 2024-09-01 | 2024-10-25 | 2026-02-16 | 1.9 kB | 2.3 kB | ![]() 77.223.121.118 | |
logger.21wiz.com | 579220 | 2024-02-13 | 2024-10-08 | 2026-02-20 | 5.7 kB | 5.0 kB | ![]() 104.21.93.189 | |
a.utraff.com | 179342 | 2016-09-27 | 2019-02-27 | 2026-02-18 | 400 B | 658 B | ![]() 213.171.19.196 | |
code.21wiz.com | 536982 | 2024-02-13 | 2024-04-08 | 2026-02-14 | 34 kB | 408 kB | ![]() 193.200.65.163 | |
mc.acint.net | 245226 | 2014-02-06 | 2024-01-29 | 2026-02-19 | 1.6 kB | 1.8 kB | ![]() 193.3.184.27 | |
21wiz.com | 17129 | 2024-02-13 | 2021-02-01 | 2026-02-20 | 931 B | 135 kB | ![]() 104.21.93.189 | |
us.shb-sync.com | 24991 | 2020-02-04 | 2020-02-14 | 2026-02-20 | 1.4 kB | 1.0 kB | ![]() 8.2.110.33 | |
e7cod.com 3 alert(s) on this Host | unknown | 2021-09-07 | 2025-12-09 | 2026-02-20 | 2.3 kB | 122 kB | ![]() 139.45.197.233 | |
my.rtmark.net | 43911 | 2014-10-29 | 2015-02-04 | 2026-02-18 | 465 B | 832 B | ![]() 104.18.41.22 | |
goyabu.io 13 alert(s) on this Host | unknown | 2025-11-29 | 2025-12-11 | 2026-02-20 | 6.3 kB | 810 kB | ![]() 188.114.96.1 | ![]() ![]() |
exchange.buzzoola.com | 80108 | 2010-08-11 | 2014-10-17 | 2026-02-20 | 1.2 kB | 850 B | ![]() 45.138.161.82 | |
dm-eu.hybrid.ai | 74067 | 2017-12-19 | 2021-01-25 | 2026-02-16 | 1.0 kB | 800 B | ![]() 37.230.131.16 | |
static.21wiz.com | 660425 | 2024-02-13 | 2024-04-08 | 2026-02-20 | 1.3 kB | 349 kB | ![]() 104.21.93.189 | |
cpscvonbgxn.com | unknown | 2026-02-21 | 2026-02-22 | 2026-02-22 | 943 B | 1.2 kB | ![]() 139.45.197.101 | |
s.uuidksinc.net | 47808 | 2015-05-05 | 2015-07-20 | 2026-02-20 | 994 B | 1.0 kB | ![]() 31.220.27.155 | |
ad-eu-bid.veonadx.com | 741110 | 2023-08-28 | 2025-06-05 | 2026-02-20 | 1.5 kB | 911 B | ![]() 88.211.224.220 | |
www.googletagmanager.com | 283 | 2011-11-11 | 2012-10-04 | 2026-02-15 | 430 B | 456 kB | ![]() 172.217.19.232 | |
cc.cloudad.icu | 2800943 | 2023-04-21 | 2023-04-24 | 2026-02-20 | 488 B | 416 B | ![]() 193.200.65.5 | |
code.moviead55.ru | 423163 | 2017-02-15 | 2017-02-18 | 2026-02-15 | 426 B | 721 B | ![]() 87.242.110.166 |
Nginx:1.29.3 (Web servers, Reverse proxies)
Nginx is a web server that can also be used as a reverse proxy, load balancer, mail proxy and HTTP cache.Cloudflare (CDN)
Cloudflare is a web-infrastructure and website-security company, providing content-delivery-network services, DDoS mitigation, Internet security, and distributed domain-name-server services.Nginx:1.24.0 (Web servers, Reverse proxies)
Nginx is a web server that can also be used as a reverse proxy, load balancer, mail proxy and HTTP cache.Nginx (Web servers, Reverse proxies)
Nginx is a web server that can also be used as a reverse proxy, load balancer, mail proxy and HTTP cache.OpenResty (Web servers)
OpenResty is a web platform based on nginx which can run Lua scripts using its LuaJIT engine.PHP (Programming languages)
PHP is a general-purpose scripting language used for web development.MySQL (Databases)
MySQL is an open-source relational database management system.WordPress:6.3.7 (CMS, Blogs)
WordPress is a free and open-source content management system written in PHP and paired with a MySQL or MariaDB database. Features include a plugin architecture and a template system.Yoast SEO:22.0 (SEO, WordPress plugins)
Yoast SEO is a search engine optimisation plugin for WordPress and other platforms.WP Rocket (Caching, WordPress plugins)
WP Rocket is a caching and performance optimisation plugin to improve the loading speed of WordPress websites.Nginx:1.23.2 (Web servers, Reverse proxies)
Nginx is a web server that can also be used as a reverse proxy, load balancer, mail proxy and HTTP cache.Nginx:1.27.1 (Web servers, Reverse proxies)
Nginx is a web server that can also be used as a reverse proxy, load balancer, mail proxy and HTTP cache.Related reports
Network Intrusion Detection Systems
Suricata /w Emerging Threats Pro
| Timestamp | Severity | Source IP | Destination IP | Alert |
|---|---|---|---|---|
| medium | Client IP | ![]() 193.200.65.5 | ET INFO Suspicious Domain (*.icu) in TLS SNI | |
| medium | ![]() 193.200.65.5 | Client IP | ET HUNTING Observed Let's Encrypt Certificate for Suspicious TLD (.icu) |
Threat Detection Systems
| Detection System | Indicator | Verdict | Alert |
|---|---|---|---|
| DNS4EU | goyabu.io | malicious | Sinkholed |
| DNS4EU | e7cod.com | malicious | Sinkholed |
JavaScript (73)
| HASH | FROM | Size | First Seen | Last Seen | |
|---|---|---|---|---|---|
| 83a1ca02404b489457520cbeb9ed4d53 | DocumentWrite | 16 kB | 2026-02-22 | 2026-02-22 | |
Introduced by DocumentWrite First Seen 2026-02-22 Last Seen 2026-02-22 Times Seen 1 Size 16 kB (16231 bytes) MD5 83a1ca02404b489457520cbeb9ed4d53 SHA1 1d65ab3feb9a8364bee49c3215bc8f44f874c922 Loading... | |||||
| 1e883aa40a726f421ca6f9d66486579c | DocumentWrite | 580 B | 2026-02-22 | 2026-02-22 | |
Introduced by DocumentWrite First Seen 2026-02-22 Last Seen 2026-02-22 Times Seen 1 Size 580 B (580 bytes) MD5 1e883aa40a726f421ca6f9d66486579c SHA1 91551664aab5dddf07ccd83b1b05793b14c5ad2c Loading... | |||||
| 2100af201700d96a1a5f15b12b08dcd1 | DocumentWrite | 661 B | 2026-02-22 | 2026-02-22 | |
Introduced by DocumentWrite First Seen 2026-02-22 Last Seen 2026-02-22 Times Seen 1 Size 661 B (661 bytes) MD5 2100af201700d96a1a5f15b12b08dcd1 SHA1 9d121dbca82a498768e05d7ae01dbd42572122c3 Loading... | |||||
| f0ef891a9f5c626a87f0c73755d94687 | DocumentWrite | 26 kB | 2026-02-22 | 2026-02-22 | |
Introduced by DocumentWrite First Seen 2026-02-22 Last Seen 2026-02-22 Times Seen 1 Size 26 kB (26152 bytes) MD5 f0ef891a9f5c626a87f0c73755d94687 SHA1 d182f8efe206bb10069bda82cf1c05a610a4bf13 Loading... | |||||
| b357c27c8ddcb0fc916eabd3262e7718 | DocumentWrite | 16 kB | 2026-02-22 | 2026-02-22 | |
Introduced by DocumentWrite First Seen 2026-02-22 Last Seen 2026-02-22 Times Seen 1 Size 16 kB (16231 bytes) MD5 b357c27c8ddcb0fc916eabd3262e7718 SHA1 e56335fa0d2335b99bc2c9841bbd0e92ea6df392 Loading... | |||||
| e532edc06b98e555266f8062fbdcd649 | DocumentWrite | 628 B | 2026-02-22 | 2026-02-22 | |
Introduced by DocumentWrite First Seen 2026-02-22 Last Seen 2026-02-22 Times Seen 1 Size 628 B (628 bytes) MD5 e532edc06b98e555266f8062fbdcd649 SHA1 3b25a653815e301c7d9d699bed7902126fa56d54 Loading... | |||||
| 0b73bf2886a633a651c0143c54d02a09 | DocumentWrite | 27 kB | 2026-02-22 | 2026-02-22 | |
Introduced by DocumentWrite First Seen 2026-02-22 Last Seen 2026-02-22 Times Seen 1 Size 27 kB (27049 bytes) MD5 0b73bf2886a633a651c0143c54d02a09 SHA1 6676208056e7329acb688410a78793f15acbccec Loading... | |||||
| 462469dfbe04605b49bcc358a53df7b3 | DocumentWrite | 547 B | 2026-02-22 | 2026-02-22 | |
Introduced by DocumentWrite First Seen 2026-02-22 Last Seen 2026-02-22 Times Seen 1 Size 547 B (547 bytes) MD5 462469dfbe04605b49bcc358a53df7b3 SHA1 277113ad9b662ddbd40918e2a3ad2904f98d5376 Loading... | |||||
HTTP Transactions (100)
| URL | IP | Response | Size |
|---|





