Report Overview
Visitedpublic
2026-04-08 12:41:35
Tags
Submit Tags
URL
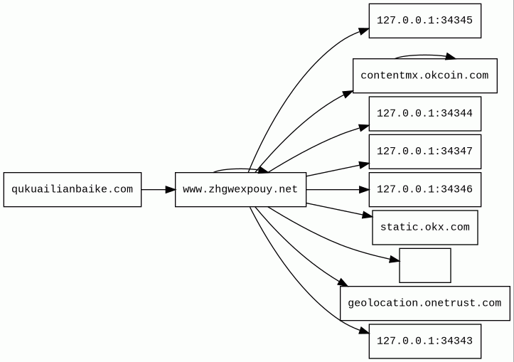
qukuailianbaike.com
Finishing URL
www.zhgwexpouy.net/en-eu/join/87996646
IP / ASN

54.215.31.113
Title
Earn rewards when you get started on OKX | My referral code: 87996646 | OKX Europe
Detections
urlquery
0
Network Intrusion Detection
0
Threat Detection Systems
3
Host Summary
| Host | Rank | Registered | First Seen | Last Seen | Sent | Received | IP | Fingerprints |
|---|---|---|---|---|---|---|---|---|
static.okx.com 1 alert(s) on this Host | 459285 | 2001-07-03 | 2022-12-01 | 2026-04-06 | 73 kB | 11 MB | ![]() 65.9.46.40 | ![]() |
contentmx.okcoin.com | 1609290 | 1999-11-01 | 2021-08-09 | 2026-04-04 | 29 kB | 965 kB | ![]() 91.235.132.75 | |
127.0.0.1 | unknown | unknown | No data | No data | 2.5 kB | 0 B | ![]() 0.0.0.0 | |
www.zhgwexpouy.net 48 alert(s) on this Host | unknown | 2026-02-05 | 2026-03-22 | 2026-03-31 | 31 kB | 288 kB | ![]() 43.159.94.82 | |
qukuailianbaike.com | unknown | 2026-04-07 | 2026-04-08 | 2026-04-08 | 488 B | 83 kB | ![]() 54.215.31.113 | |
localhost | unknown | unknown | 2024-10-13 | 2026-04-06 | 401 B | 0 B | ![]() 0.0.0.0 | |
geolocation.onetrust.com | 4022 | 2004-01-12 | 2018-02-07 | 2026-04-06 | 493 B | 461 B | ![]() 172.64.155.119 |
Tengine (Web servers)
Tengine is a web server which is based on the Nginx HTTP server.Alibaba Cloud Object Storage Service (IaaS)
Alibaba Cloud Object Storage Service (OSS) is a cloud-based object storage service provided by Alibaba Cloud, which allows users to store and access large amounts of data in the cloud.Amazon CloudFront (CDN)
Amazon CloudFront is a fast content delivery network (CDN) service that securely delivers data, videos, applications, and APIs to customers globally with low latency, high transfer speeds.Amazon Web Services (PaaS)
Amazon Web Services (AWS) is a comprehensive cloud services platform offering compute power, database storage, content delivery and other functionality.WebAssembly (Programming languages)
WebAssembly (abbreviated Wasm) is a binary instruction format for a stack-based virtual machine. Wasm is designed as a portable compilation target for programming languages, enabling deployment on the web for client and server applications.Apache HTTP Server (Web servers)
Apache is a free and open-source cross-platform web server software.Nginx (Web servers, Reverse proxies)
Nginx is a web server that can also be used as a reverse proxy, load balancer, mail proxy and HTTP cache.OpenResty (Web servers)
OpenResty is a web platform based on nginx which can run Lua scripts using its LuaJIT engine.Cloudflare (CDN)
Cloudflare is a web-infrastructure and website-security company, providing content-delivery-network services, DDoS mitigation, Internet security, and distributed domain-name-server services.Related reports
Threat Detection Systems
| Detection System | Indicator | Verdict | Alert |
|---|---|---|---|
| Private YARA rules | static.okx.com/cdn/assets/okfe/util/ont/5.8.45/ont.js | audit | Hunting_JS_WebAssembly |
| Hagezi Threat Feed | www.zhgwexpouy.net | malicious | Sinkholed |
| DNS4EU | www.zhgwexpouy.net | malicious | Sinkholed |
JavaScript (107)
No JavaScripts
HTTP Transactions (202)
| URL | IP | Response | Size |
|---|


