Report Overview
Visitedpublic
2025-07-24 19:54:26
Tags
Submit Tags
URL
av.4ani.uk/v/s/japaninporn.com/videos/bukkake-highschool-lesson-5-1-4-japanese-uncensored-blowjob/title/Bukkake%20Highschool%20Lesson%205%201/4%20Japanese%20uncensored%20blowjob%20Porn%20Movies%20-%20JapaninPorn.com%20%20%20%20%20%20%20%20%20%20%20%20[15:05x266p]
Finishing URL
av.4ani.uk/mjp
IP / ASN

104.21.16.1
Title
Hot Videos 人気動画-ANIME-VIDEOS@AV4.us
Detections
urlquery
0
Network Intrusion Detection
0
Threat Detection Systems
0
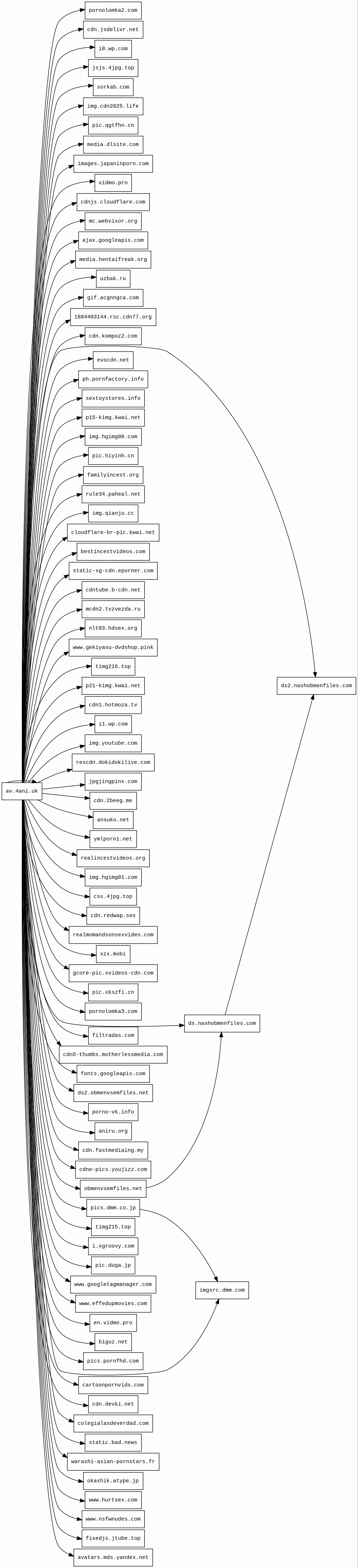
Host Summary
| Host | Rank | Registered | First Seen | Last Seen | Sent | Received | IP | Fingerprints |
|---|---|---|---|---|---|---|---|---|
jsjs.4jpg.top | unknown | 2024-03-07 | 2024-03-08 | 2025-07-24 | 422 B | 753 B | ![]() 188.114.97.1 | |
p21-kimg.kwai.net | unknown | 1999-10-05 | 2024-07-10 | 2025-07-22 | 656 B | 54 kB | ![]() 104.18.51.191 | |
pics.dmm.co.jp | 91114 | 2006-07-10 | 2012-08-01 | 2025-07-23 | 1.2 kB | 79 kB | ![]() 54.230.217.238 | |
realincestvideos.org | unknown | 2015-12-31 | 2016-01-24 | 2025-07-21 | 469 B | 9.8 kB | ![]() 104.21.64.1 | |
cdnjs.cloudflare.com | 235 | 2009-02-17 | 2012-05-23 | 2025-07-23 | 451 B | 12 kB | ![]() 104.17.24.14 | |
sextoystores.info | unknown | 2019-08-08 | 2017-04-11 | 2025-06-30 | 447 B | 106 kB | ![]() 172.67.160.49 | |
porno-vk.info | unknown | 2019-08-08 | 2015-09-16 | 2025-07-10 | 443 B | 106 kB | ![]() 104.21.96.1 | |
images.japaninporn.com | unknown | 2009-10-21 | 2019-05-17 | 2025-07-21 | 471 B | 9.3 kB | ![]() 172.67.135.181 | |
aniru.org | unknown | 2020-02-20 | 2020-02-24 | 2025-07-21 | 477 B | 34 kB | ![]() 172.67.135.62 | |
warashi-asian-pornstars.fr | 767231 | 2009-05-29 | 2012-06-20 | 2025-07-21 | 394 B | 6.1 kB | ![]() 51.159.55.143 | |
p15-kimg.kwai.net | unknown | 1999-10-05 | 2024-07-17 | 2025-07-22 | 655 B | 11 kB | ![]() 54.240.174.90 | |
en.vidmo.pro | unknown | 2022-04-10 | 2022-04-11 | 2025-07-21 | 974 B | 40 kB | ![]() 89.248.193.244 | |
gcore-pic.xvideos-cdn.com | unknown | 2017-08-25 | 2023-11-29 | 2025-07-19 | 537 B | 8.6 kB | ![]() 185.244.209.62 | |
pic.xkszfi.cn | unknown | 2025-03-30 | 2025-07-21 | 2025-07-21 | 952 B | 116 kB | ![]() 43.152.140.107 | |
fixedjs.jtube.top 2 alert(s) on this Host | unknown | 2024-03-07 | 2024-06-18 | 2025-07-24 | 800 B | 19 kB | ![]() 104.21.112.1 | |
pornolomka3.com | unknown | 2022-09-28 | 2022-09-30 | 2025-07-15 | 480 B | 118 kB | ![]() 91.194.110.16 | |
biguz.net | 129562 | 2015-12-05 | 2017-02-12 | 2025-07-23 | 2.0 kB | 3.5 kB | ![]() 172.67.71.205 | |
cdn.2beeg.me | 547240 | 2020-09-30 | 2020-12-19 | 2025-07-23 | 474 B | 8.7 kB | ![]() 104.21.32.77 | |
cdne-pics.youjizz.com | 133153 | 2007-10-22 | 2017-01-30 | 2025-07-24 | 2.2 kB | 117 kB | ![]() 64.210.135.116 | |
colegialasdeverdad.com | unknown | 2015-01-09 | 2015-01-26 | 2025-07-21 | 1.0 kB | 1.5 kB | ![]() 188.114.97.1 | |
xzx.mobi | unknown | 2019-09-17 | 2020-08-27 | 2025-07-23 | 457 B | 13 kB | ![]() 104.21.64.1 | |
uzbak.ru | unknown | 2018-11-20 | 2018-12-31 | 2025-07-21 | 444 B | 39 kB | ![]() 51.83.213.151 | |
img.youtube.com | 3087 | 2005-02-15 | 2012-05-30 | 2025-07-18 | 896 B | 8.1 kB | ![]() 142.250.74.142 | |
realmomandsonsexvideo.com | unknown | 2021-02-20 | 2025-07-08 | 2025-07-08 | 475 B | 8.7 kB | ![]() 104.21.16.1 | |
jpgjingpinx.com | unknown | 2024-06-22 | 2024-07-25 | 2025-07-24 | 972 B | 1.2 kB | ![]() 172.67.139.175 | |
ds2.obmenvsemfiles.net | unknown | 2020-06-19 | 2020-06-19 | 2025-07-19 | 500 B | 37 kB | ![]() 85.17.28.50 | |
timg215.top | unknown | 2025-03-25 | 2025-04-20 | 2025-07-19 | 1.5 kB | 127 kB | ![]() 172.66.155.86 | |
static.bad.news | unknown | 2018-08-28 | 2025-05-21 | 2025-07-21 | 517 B | 36 kB | ![]() 104.26.12.211 | |
imgsrc.dmm.com | unknown | 1995-06-28 | 2017-12-22 | 2025-07-10 | 474 B | 3.3 kB | ![]() 223.252.120.225 | |
pic.duga.jp | 673990 | 2006-02-24 | 2012-09-29 | 2025-07-17 | 926 B | 381 kB | ![]() 221.246.54.37 | |
av.4ani.uk | unknown | 2025-05-22 | 2025-06-15 | 2025-07-15 | 2.9 kB | 578 kB | ![]() 104.21.16.1 | |
i1.wp.com | 6037 | 1997-03-28 | 2012-09-27 | 2025-07-18 | 3.0 kB | 234 kB | ![]() 192.0.77.2 | |
fonts.googleapis.com | 8877 | 2005-01-25 | 2012-05-23 | 2025-07-23 | 456 B | 12 kB | ![]() 142.250.74.10 | |
familyincest.org | unknown | 2015-12-31 | 2025-07-03 | 2025-07-03 | 465 B | 7.8 kB | ![]() 172.67.147.252 | |
mcdn2.tvzvezda.ru | unknown | 2005-02-03 | 2024-09-10 | 2025-07-21 | 504 B | 90 kB | ![]() 95.129.232.3 | |
okashik.atype.jp | 860808 | 2005-11-20 | 2017-04-25 | 2025-07-23 | 1.4 kB | 1.0 MB | ![]() 39.110.226.221 | |
cdn1.hotmoza.tv | 562962 | unknown | 2018-01-22 | 2025-07-24 | 958 B | 23 kB | ![]() 104.21.70.9 | |
cdn.jsdelivr.net | 439 | 2012-05-16 | 2012-09-30 | 2025-07-23 | 441 B | 222 kB | ![]() 151.101.129.229 | |
cloudflare-br-pic.kwai.net | unknown | 1999-10-05 | 2023-06-29 | 2025-07-18 | 572 B | 15 kB | ![]() 104.18.48.7 | |
ph.pornfactory.info | 669569 | 2015-12-17 | 2020-03-27 | 2025-07-19 | 482 B | 8.7 kB | ![]() 188.114.97.1 | |
timg216.top | unknown | 2025-04-04 | 2025-05-11 | 2025-07-23 | 3.4 kB | 373 kB | ![]() 104.20.25.185 | |
bestincestvideos.com | unknown | 2021-02-17 | 2024-11-28 | 2025-07-03 | 469 B | 5.5 kB | ![]() 172.67.172.100 | |
i.xgroovy.com | 448717 | 2019-04-06 | 2021-06-30 | 2025-07-22 | 958 B | 103 kB | ![]() 45.133.44.4 | |
img.hgimg00.com | unknown | 2024-09-14 | 2024-09-20 | 2025-07-23 | 486 B | 76 kB | ![]() 173.239.210.221 | |
www.hurtsex.com | unknown | 2011-11-16 | 2014-10-07 | 2025-07-15 | 471 B | 9.5 kB | ![]() 172.67.173.27 | |
ds.nashobmenfiles.com | unknown | 2018-08-19 | 2018-09-06 | 2025-07-21 | 838 B | 574 B | ![]() 85.17.28.58 | |
pic.qgtfhn.cn | unknown | 2025-03-28 | 2025-06-19 | 2025-07-15 | 473 B | 0 B | ![]() 0.0.0.0 | |
filtradas.com | unknown | 2025-04-09 | 2025-06-15 | 2025-07-22 | 6.6 kB | 1.3 MB | ![]() 104.21.16.1 | |
cdn5-thumbs.motherlessmedia.com | 168882 | 2008-10-11 | 2018-12-23 | 2025-07-24 | 2.3 kB | 117 kB | ![]() 185.107.92.224 | |
www.gekiyasu-dvdshop.pink | unknown | 2015-05-22 | 2018-06-24 | 2025-07-18 | 457 B | 19 kB | ![]() 133.18.43.253 | |
evocdn.net | 306037 | 2021-10-24 | 2021-10-24 | 2025-07-13 | 453 B | 16 kB | ![]() 104.26.7.119 | |
gif.acgnngca.com | unknown | 2024-10-20 | 2024-12-17 | 2025-07-21 | 1.4 kB | 33 kB | ![]() 104.21.16.1 | |
cdn.devki.net | unknown | 2004-11-11 | 2025-06-15 | 2025-07-15 | 465 B | 33 kB | ![]() 172.67.156.103 | |
nlt03.hdsex.org | unknown | 2004-11-12 | 2022-07-28 | 2025-07-19 | 488 B | 36 kB | ![]() 172.67.72.30 | |
ymlporn1.net | 576645 | 2020-12-07 | 2020-12-11 | 2025-07-24 | 469 B | 8.8 kB | ![]() 104.21.55.136 | |
ajax.googleapis.com | 12905 | 2005-01-25 | 2012-05-22 | 2025-07-23 | 896 B | 176 kB | ![]() 142.250.178.74 | |
mc.webvisor.org | 17571 | 2009-08-25 | 2017-08-16 | 2025-07-19 | 3.0 kB | 4.5 kB | ![]() 87.250.251.119 | |
rule34.paheal.net | 339397 | 2006-02-23 | 2017-02-01 | 2025-07-19 | 1.9 kB | 14 kB | ![]() 185.100.87.48 | |
vidmo.pro | unknown | 2022-04-10 | 2019-07-12 | 2025-07-18 | 968 B | 27 kB | ![]() 89.248.193.244 | |
pics.pornfhd.com | unknown | 2019-04-02 | 2022-07-25 | 2025-07-21 | 477 B | 115 kB | ![]() 172.67.159.165 | |
www.googletagmanager.com | 75 | 2011-11-11 | 2012-10-04 | 2025-07-23 | 438 B | 273 kB | ![]() 142.250.74.136 | |
cdn.fastmediaing.my | unknown | unknown | 2025-07-21 | 2025-07-21 | 426 B | 53 kB | ![]() 104.21.12.187 | |
www.effedupmovies.com | 950383 | 2017-08-24 | 2018-01-06 | 2025-07-21 | 2.8 kB | 81 kB | ![]() 45.138.107.13 | |
avatars.mds.yandex.net | 6545 | 2000-11-14 | 2014-12-15 | 2025-07-21 | 832 B | 22 kB | ![]() 87.250.247.183 | |
img.cdn2025.life | unknown | 2025-01-21 | 2025-04-22 | 2025-07-20 | 481 B | 21 kB | ![]() 107.167.21.106 | |
css.4jpg.top | unknown | 2024-03-07 | 2024-03-18 | 2025-07-24 | 354 B | 5.0 kB | ![]() 172.67.211.235 | |
img.hgimg01.com | unknown | 2023-05-01 | 2023-05-17 | 2025-07-20 | 972 B | 3.7 kB | ![]() 199.59.243.228 | |
media.hentaifreak.org | unknown | 2015-12-28 | 2023-01-21 | 2025-07-20 | 488 B | 47 kB | ![]() 144.178.205.174 | |
cdntube.b-cdn.net | 434051 | 2016-04-25 | 2020-07-01 | 2025-07-20 | 1.9 kB | 31 kB | ![]() 194.242.11.186 | |
cdn.redwap.sex | unknown | 2021-09-03 | 2025-01-01 | 2025-07-16 | 958 B | 1.5 kB | ![]() 172.67.194.74 | |
static-sg-cdn.eporner.com | 440459 | 2008-04-08 | 2021-07-16 | 2025-07-15 | 528 B | 336 kB | ![]() 15.235.225.88 | |
media.dlsite.com | 472775 | 2000-08-29 | 2017-03-05 | 2025-07-21 | 2.6 kB | 632 kB | ![]() 54.240.174.34 | |
www.nsfwnudes.com | unknown | 2020-02-28 | 2020-05-18 | 2025-07-24 | 477 B | 22 kB | ![]() 213.174.130.69 | |
sorkab.com | unknown | 2018-06-30 | 2021-02-01 | 2025-07-24 | 461 B | 31 kB | ![]() 104.21.87.34 | |
cdn.kompoz2.com | 291861 | 2020-09-04 | 2020-09-27 | 2025-07-21 | 1.4 kB | 19 kB | ![]() 172.67.206.129 | |
ds2.nashobmenfiles.com | unknown | 2018-08-19 | 2018-11-09 | 2025-07-21 | 840 B | 344 B | ![]() 85.17.28.50 | |
i0.wp.com | 3021 | 1997-03-28 | 2013-09-17 | 2025-07-23 | 496 B | 176 kB | ![]() 192.0.77.2 | |
1884403144.rsc.cdn77.org | unknown | 2013-03-12 | 2022-03-04 | 2025-07-21 | 593 B | 33 kB | ![]() 185.76.9.12 | |
img.qianju.cc | unknown | 2021-09-23 | 2023-05-21 | 2025-07-23 | 968 B | 0 B | ![]() 0.0.0.0 | |
cartoonpornvids.com | unknown | 2019-05-09 | 2015-08-28 | 2025-07-15 | 1.1 kB | 1.4 kB | ![]() 172.67.173.125 | |
rescdn.dokidokilive.com | unknown | 2016-07-08 | 2018-05-05 | 2025-07-19 | 496 B | 90 kB | ![]() 23.251.63.10 | |
obmenvsemfiles.net | 535028 | 2020-06-19 | 2020-06-19 | 2025-07-21 | 1.5 kB | 34 kB | ![]() 82.192.80.149 | |
pornolomka2.com | unknown | 2022-09-21 | 2022-09-21 | 2025-07-21 | 480 B | 98 kB | ![]() 91.194.110.16 | |
ansuko.net | unknown | 2023-07-04 | 2023-07-04 | 2025-07-24 | 1.5 kB | 153 kB | ![]() 172.67.138.117 | |
pic.hiyinh.cn | unknown | 2025-03-28 | 2025-07-18 | 2025-07-18 | 946 B | 381 kB | ![]() 43.152.140.107 |
Related reports
Threat Detection Systems
Public InfoSec YARA rules
No alerts detected
OpenPhish
No alerts detected
PhishTank
No alerts detected
Quad9 DNS
No alerts detected
ThreatFox
No alerts detected
JavaScript (31)
| HASH | FROM | Size | First Seen | Last Seen | |
|---|---|---|---|---|---|
| 8da66cae5fc09ad0ad54710cd4960dbd | DocumentWrite | 88 B | 2023-03-07 | 2026-03-29 | |
Introduced by DocumentWrite First Seen 2023-03-07 Last Seen 2026-03-29 Times Seen 2420 Size 88 B (88 bytes) MD5 8da66cae5fc09ad0ad54710cd4960dbd SHA1 01ef404d9c252491d6f0cd6900cce145d4b76db1 Loading... | |||||
| 33e50c65bc34e7205dd72147375dd7ee | DocumentWrite | 228 B | 2024-11-18 | 2025-11-13 | |
Introduced by DocumentWrite First Seen 2024-11-18 Last Seen 2025-11-13 Times Seen 682 Size 228 B (228 bytes) MD5 33e50c65bc34e7205dd72147375dd7ee SHA1 45d7704eefa9421415ddfe589dba26be6f3e0a1e Loading... | |||||
| f9f3518f9e6b5a671984e06f095c4a5f | DocumentWrite | 33 B | 2024-05-20 | 2025-08-17 | |
Introduced by DocumentWrite First Seen 2024-05-20 Last Seen 2025-08-17 Times Seen 79 Size 33 B (33 bytes) MD5 f9f3518f9e6b5a671984e06f095c4a5f SHA1 e8a1e37c0475e6216879b7578c926b87fe1d4e2b Loading... | |||||
| 2badd01f80cd03eb7ffce90487ab3f71 | DocumentWrite | 43 B | 2023-03-07 | 2026-03-29 | |
Introduced by DocumentWrite First Seen 2023-03-07 Last Seen 2026-03-29 Times Seen 2350 Size 43 B (43 bytes) MD5 2badd01f80cd03eb7ffce90487ab3f71 SHA1 1d0af7cc184466c7d86216085ea60242daeb1eb4 Loading... | |||||
HTTP Transactions (174)
| URL | IP | Response | Size |
|---|









