Report Overview
Visitedpublic
2023-11-03 15:33:18
Tags
Submit Tags
URL
www.nung2hdd.com/coded-bias-2020-%E0%B8%A3%E0%B8%AB%E0%B8%B1%E0%B8%AA%E0%B8%AD%E0%B8%84%E0%B8%95%E0%B8%B4/
Finishing URL
www.nung2hdd.com/coded-bias-2020-%E0%B8%A3%E0%B8%AB%E0%B8%B1%E0%B8%AA%E0%B8%AD%E0%B8%84%E0%B8%95%E0%B8%B4/
IP / ASN

104.26.11.193
Title
Coded Bias (2020) รหัสอคติ (เต็มเรื่อง) | Nung2HD
Detections
urlquery
0
Network Intrusion Detection
0
Threat Detection Systems
0
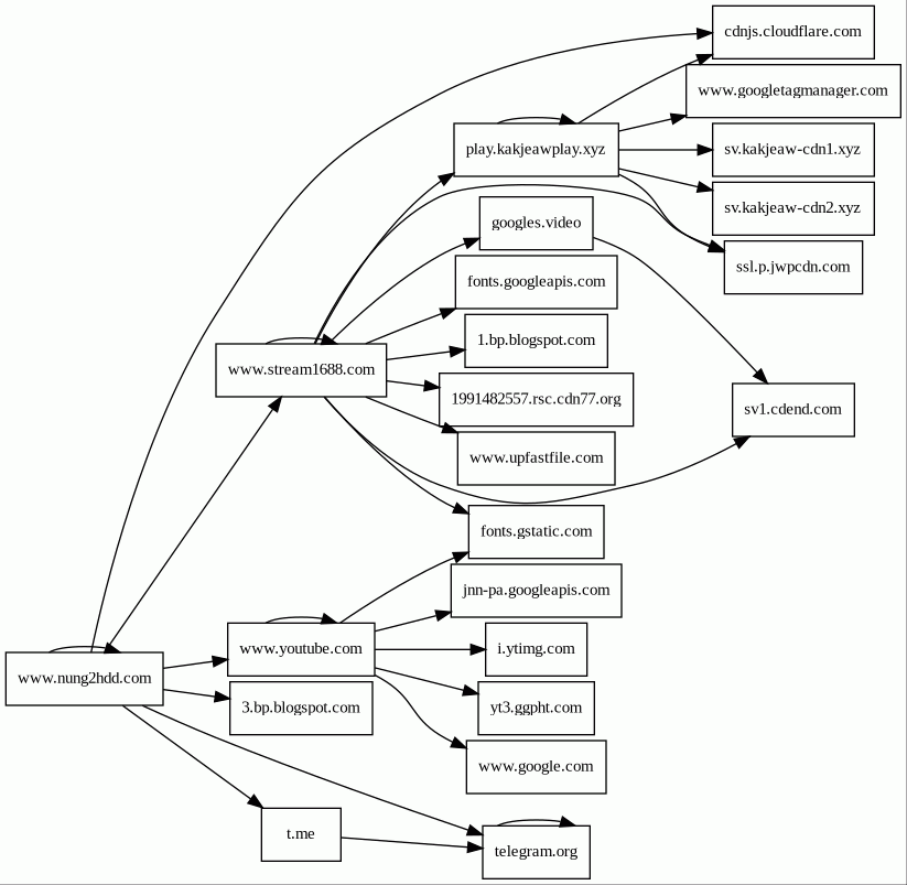
Host Summary
Host | Rank | Registered | First Seen | Last Seen | Sent | Received | IP | Fingerprints |
---|---|---|---|---|---|---|---|---|
1.bp.blogspot.com | 8403 | 2000-07-31 | 2012-05-21 15:44:19 | 2023-11-03 05:13:18 | 530 B | 5.3 kB | ![]() 142.250.74.161 | |
play.kakjeawplay.xyz | unknown | 2023-07-21 | 2023-10-07 07:28:49 | 2023-10-07 07:28:49 | 4.2 kB | 1.2 MB | ![]() 104.21.18.182 | |
fonts.googleapis.com | 8877 | 2005-01-25 | 2013-06-10 22:14:26 | 2023-11-03 09:31:26 | 462 B | 1.5 kB | ![]() 142.250.74.106 | |
yt3.ggpht.com | 203 | 2008-01-16 | 2014-01-15 17:55:17 | 2023-11-03 05:10:13 | 487 B | 2.3 kB | ![]() 142.250.74.161 | |
1991482557.rsc.cdn77.org | unknown | 2013-03-12 | 2022-10-31 21:13:54 | 2023-07-25 21:23:06 | 511 B | 18 MB | ![]() 185.76.9.25 | |
sv1.cdend.com | 296429 | 2021-01-05 | 2021-01-06 22:08:01 | 2023-10-28 22:55:53 | 1.1 kB | 533 kB | ![]() 104.21.234.149 | |
ssl.p.jwpcdn.com | 2512 | 2012-08-07 | 2017-01-30 06:00:14 | 2023-11-03 05:44:56 | 4.1 kB | 346 kB | ![]() 151.101.194.114 | |
jnn-pa.googleapis.com | 2640 | 2005-01-25 | 2021-11-16 07:12:21 | 2023-11-03 10:02:32 | 1.2 kB | 33 kB | ![]() 142.250.74.106 | |
telegram.org | 5408 | 2003-12-15 | 2013-12-18 14:14:30 | 2023-11-03 09:37:12 | 2.6 kB | 586 kB | ![]() 149.154.167.99 | |
i.ytimg.com | 109 | 2007-12-11 | 2012-10-03 19:11:04 | 2023-11-03 09:40:54 | 443 B | 15 kB | ![]() 142.250.74.54 | |
googles.video | 170135 | 2020-03-27 | 2020-03-27 16:26:35 | 2023-10-18 12:05:50 | 1.1 kB | 534 kB | ![]() 104.21.12.63 | |
sv.kakjeaw-cdn2.xyz | unknown | 2023-07-21 | 2023-10-07 07:29:10 | 2023-10-07 07:29:10 | 480 B | 2.8 MB | ![]() 104.21.22.106 | |
3.bp.blogspot.com | 11048 | 2000-07-31 | 2012-05-21 18:26:21 | 2023-11-03 05:13:18 | 484 B | 40 kB | ![]() 142.250.74.161 | |
www.stream1688.com | 792808 | 2019-07-30 | 2020-01-29 08:13:25 | 2023-10-15 14:38:27 | 4.5 kB | 1.4 MB | ![]() 104.27.203.89 | |
www.youtube.com | 90 | 2005-02-15 | 2013-04-13 09:43:20 | 2023-11-03 05:09:34 | 5.4 kB | 1.6 MB | ![]() 142.250.74.46 | |
fonts.gstatic.com | unknown | 2008-02-11 | 2014-09-09 02:40:21 | 2023-11-03 09:30:40 | 2.7 kB | 79 kB | ![]() 216.58.207.227 | |
t.me | 6552 | 2010-05-20 | 2015-06-29 21:03:15 | 2023-11-03 10:58:23 | 841 B | 1.8 kB | ![]() 149.154.167.99 | |
www.googletagmanager.com | 75 | 2011-11-11 | 2013-05-22 04:07:37 | 2023-11-03 07:21:22 | 413 B | 45 kB | ![]() 142.250.74.40 | |
www.upfastfile.com | unknown | 2022-10-31 | 2022-12-07 09:52:31 | 2023-10-10 23:40:13 | 506 B | 16 MB | ![]() 172.67.212.186 | |
sv.kakjeaw-cdn1.xyz | unknown | 2023-07-21 | 2023-10-07 07:29:09 | 2023-10-07 07:29:09 | 480 B | 82 kB | ![]() 188.114.97.1 | |
www.nung2hdd.com | 693387 | 2019-09-09 | 2020-06-17 03:00:26 | 2023-10-31 22:48:14 | 41 kB | 9.4 MB | ![]() 172.67.75.169 | |
cdnjs.cloudflare.com | 235 | 2009-02-17 | 2015-04-17 22:46:33 | 2023-11-03 05:09:03 | 1.4 kB | 82 kB | ![]() 104.17.25.14 | |
www.google.com | 7 | 1997-09-15 | 2015-05-10 13:11:19 | 2023-09-20 20:05:47 | 445 B | 39 kB | ![]() 142.250.74.164 |
Related reports
Network Intrusion Detection Systems
Suricata /w Emerging Threats Pro
Timestamp | Severity | Source IP | Destination IP | Alert |
---|---|---|---|---|
low | Client IP | ![]() 149.154.167.99 | ET INFO Observed Telegram Domain (t .me in TLS SNI) |
Threat Detection Systems
Public InfoSec YARA rules
No alerts detected
OpenPhish
No alerts detected
PhishTank
No alerts detected
mnemonic secure dns
No alerts detected
Quad9 DNS
No alerts detected
ThreatFox
No alerts detected
JavaScript (188)
No JavaScripts
HTTP Transactions (140)
URL | IP | Response | Size |
---|