Report Overview
Visitedpublic
2025-11-15 00:24:53
Tags
Submit Tags
URL
www.barndominiumlife.com/
Finishing URL
www.barndominiumlife.com/
IP / ASN

104.21.80.171
Title
Barndominium Life - Celebrating the Barndo Lifestyle!
Detections
urlquery
0
Network Intrusion Detection
0
Threat Detection Systems
0
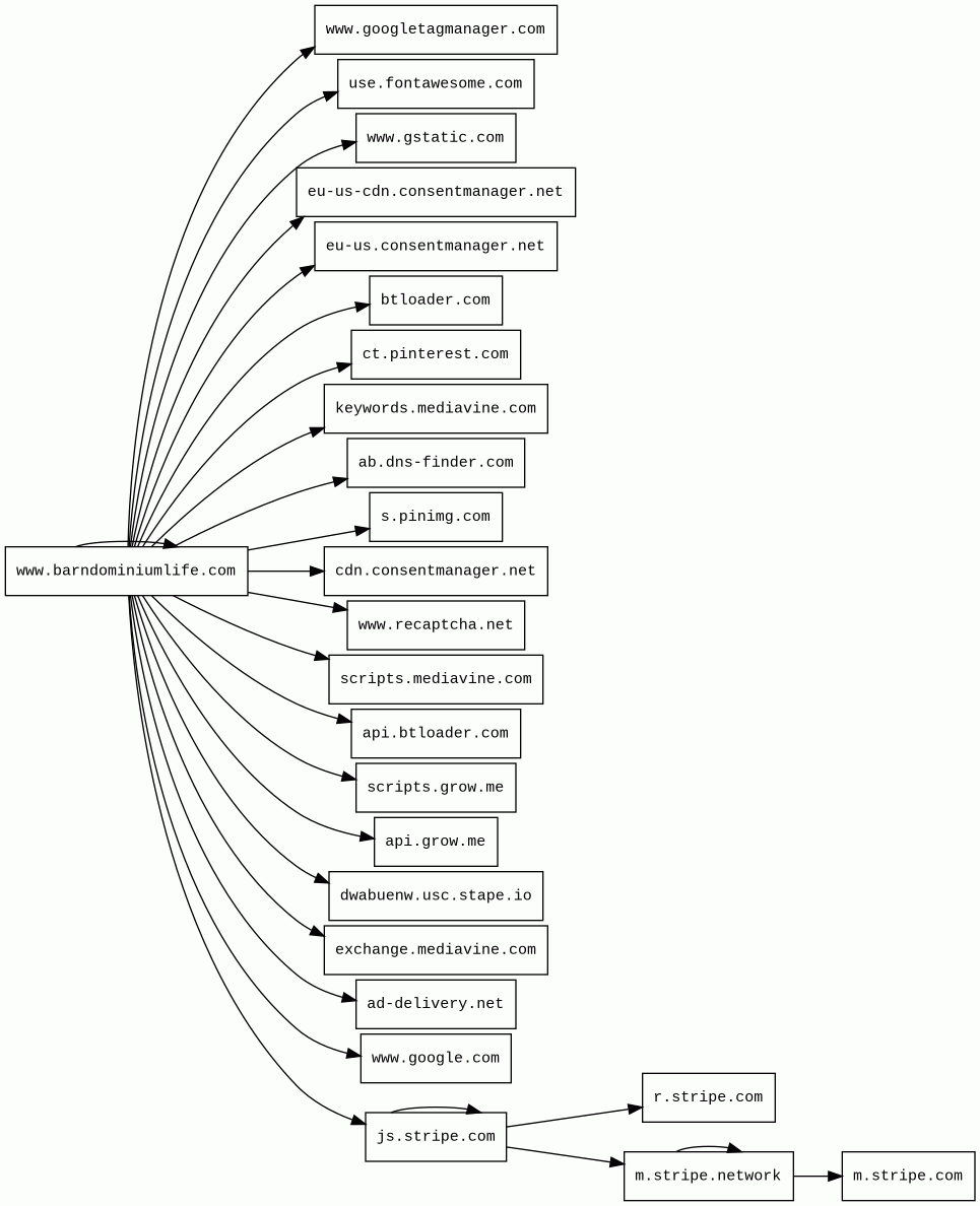
Host Summary
| Host | Rank | Registered | First Seen | Last Seen | Sent | Received | IP | Fingerprints |
|---|---|---|---|---|---|---|---|---|
scripts.grow.me | 155478 | 2020-04-14 | 2024-05-06 | 2025-11-12 | 847 B | 60 kB | ![]() 151.101.130.49 | |
r.stripe.com | 19942 | 1995-09-12 | 2021-03-08 | 2025-11-09 | 1.8 kB | 1.4 kB | ![]() 54.186.23.98 | |
use.fontawesome.com | 6983 | 2012-10-18 | 2017-01-30 | 2025-11-09 | 469 B | 74 kB | ![]() 104.21.27.152 | |
api.grow.me | 57287 | 2020-04-14 | 2020-07-21 | 2025-11-10 | 937 B | 1.4 kB | ![]() 151.101.130.49 | |
ab.dns-finder.com | unknown | 2024-07-18 | 2025-10-24 | 2025-11-14 | 922 B | 810 B | ![]() 34.36.200.111 | |
www.gstatic.com | 146047 | 2008-02-11 | 2012-05-29 | 2025-11-09 | 512 B | 833 kB | ![]() 142.250.178.67 | |
m.stripe.com | 7920 | 1995-09-12 | 2017-01-30 | 2025-11-09 | 496 B | 762 B | ![]() 34.208.145.250 | |
cdn.consentmanager.net | 76668 | 2018-05-02 | 2021-02-08 | 2025-11-10 | 472 B | 2.8 kB | ![]() 95.173.205.14 | ![]() |
eu-us-cdn.consentmanager.net | 115895 | 2018-05-02 | 2025-04-11 | 2025-11-10 | 1.5 kB | 635 kB | ![]() 95.173.205.14 | ![]() |
www.barndominiumlife.com | 1723045 | 2018-06-19 | 2019-08-13 | 2024-10-22 | 48 kB | 3.1 MB | ![]() 104.21.80.171 | ![]() |
www.googletagmanager.com | 283 | 2011-11-11 | 2012-10-04 | 2025-11-09 | 1.8 kB | 1.7 MB | ![]() 142.250.178.40 | |
www.google.com | 22 | 1997-09-15 | 2015-05-10 | 2025-11-09 | 1.9 kB | 993 B | ![]() 142.250.178.100 | |
ct.pinterest.com | 5144 | 2009-11-26 | 2015-03-12 | 2025-11-09 | 3.6 kB | 5.8 kB | ![]() 96.6.16.234 | ![]() |
m.stripe.network | 9008 | 2017-03-16 | 2017-05-17 | 2025-11-09 | 956 B | 92 kB | ![]() 3.167.2.43 | |
s.pinimg.com | 5793 | 2010-05-29 | 2017-01-13 | 2025-11-09 | 853 B | 90 kB | ![]() 96.6.16.234 | |
eu-us.consentmanager.net | 111854 | 2018-05-02 | 2025-04-11 | 2025-11-10 | 1.2 kB | 6.2 kB | ![]() 87.230.98.78 | |
www.recaptcha.net | 7582 | 2007-01-06 | 2012-07-11 | 2025-11-10 | 490 B | 1.8 kB | ![]() 172.217.21.163 | |
scripts.mediavine.com | 60801 | 2002-01-29 | 2015-01-20 | 2025-11-10 | 9.4 kB | 1.2 MB | ![]() 151.101.2.132 | |
btloader.com | 975 | 2020-10-06 | 2020-10-22 | 2025-11-10 | 1.5 kB | 193 kB | ![]() 172.66.171.133 | |
exchange.mediavine.com | 11501 | 2002-01-29 | 2019-07-17 | 2025-11-11 | 457 B | 14 kB | ![]() 52.58.167.28 | |
ad-delivery.net | 3060 | 2017-05-03 | 2017-06-22 | 2025-11-10 | 4.9 kB | 13 kB | ![]() 172.66.148.140 | |
keywords.mediavine.com | 85981 | 2002-01-29 | 2019-10-17 | 2025-11-10 | 1.2 kB | 1.4 kB | ![]() 151.101.2.132 | |
js.stripe.com | 7985 | 1995-09-12 | 2012-09-30 | 2025-11-09 | 4.8 kB | 2.9 MB | ![]() 54.240.174.93 | |
dwabuenw.usc.stape.io | unknown | 2021-06-08 | 2025-11-11 | 2025-11-11 | 1.1 kB | 175 B | ![]() 104.197.24.11 | |
api.btloader.com | 7055 | 2020-10-06 | 2020-10-14 | 2025-11-10 | 1.6 kB | 876 B | ![]() 130.211.23.194 |
Amazon Web Services (PaaS)
Amazon Web Services (AWS) is a comprehensive cloud services platform offering compute power, database storage, content delivery and other functionality.Amazon S3 (CDN)
Amazon S3 or Amazon Simple Storage Service is a service offered by Amazon Web Services (AWS) that provides object storage through a web service interface.Varnish (Caching)
Varnish is a reverse caching proxy.Nginx (Web servers, Reverse proxies)
Nginx is a web server that can also be used as a reverse proxy, load balancer, mail proxy and HTTP cache.Cloudflare (CDN)
Cloudflare is a web-infrastructure and website-security company, providing content-delivery-network services, DDoS mitigation, Internet security, and distributed domain-name-server services.Express (Web frameworks, Web servers)
Express is a web application framework for Node.js, released as free and open-source software under the MIT License. It is designed for building web applications and APIs.Node.js (Programming languages)
Node.js is an open-source, cross-platform, JavaScript runtime environment that executes JavaScript code outside a web browser.Google Cloud CDN (CDN)
Cloud CDN uses Google's global edge network to serve content closer to users.Google Cloud (IaaS)
Google Cloud is a suite of cloud computing services.CDN77 (CDN)
CDN77 is a content delivery network (CDN).WordPress (CMS, Blogs)
WordPress is a free and open-source content management system written in PHP and paired with a MySQL or MariaDB database. Features include a plugin architecture and a template system.MySQL (Databases)
MySQL is an open-source relational database management system.PHP (Programming languages)
PHP is a general-purpose scripting language used for web development.PixelYourSite (WordPress plugins, Analytics)
PixelyourSite is now probably the most complex tracking tool for WordPress, managing the Facebook Pixel, Google Analytics, Google Ads Remarketing, Pinterest Tag, Bing Tag, and virtually any other script.Redis (Databases)
Redis is an in-memory data structure project implementing a distributed, in-memory key–value database with optional durability. Redis supports different kinds of abstract data structures, such as strings, lists, maps, sets, sorted sets, HyperLogLogs, bitmaps, streams, and spatial indexes.Google Tag Manager (Tag managers)
Google Tag Manager is a tag management system (TMS) that allows you to quickly and easily update measurement codes and related code fragments collectively known as tags on your website or mobile app.reCAPTCHA (Security)
reCAPTCHA is a free service from Google that helps protect websites from spam and abuse.jQuery Migrate:3.4.1 (JavaScript libraries)
Query Migrate is a javascript library that allows you to preserve the compatibility of your jQuery code developed for versions of jQuery older than 1.9.Thrive Leads:10.4.2 (WordPress plugins)
Thrive Leads is an all-in-one email list building plugin for WordPress.Redis Object Cache (Caching)
WordPress:6.7.2 (CMS, Blogs)
WordPress is a free and open-source content management system written in PHP and paired with a MySQL or MariaDB database. Features include a plugin architecture and a template system.WordPress Block Editor (Page builders)
Sites using the WordPress Block Editor, also known as Gutenberg.Stripe (Payment processors)
Stripe offers online payment processing for internet businesses as well as fraud prevention, invoicing and subscription management.Select2 (JavaScript libraries)
Select2 is a jQuery based replacement for select boxes. It supports searching, remote data sets, and infinite scrolling of results.Mediavine (Advertising)
Mediavine is a full service ad management platform.jQuery (JavaScript libraries)
jQuery is a JavaScript library which is a free, open-source software designed to simplify HTML DOM tree traversal and manipulation, as well as event handling, CSS animation, and Ajax.Envoy (Reverse proxies)
Envoy is an open-source edge and service proxy, designed for cloud-native applications.Amazon CloudFront (CDN)
Amazon CloudFront is a fast content delivery network (CDN) service that securely delivers data, videos, applications, and APIs to customers globally with low latency, high transfer speeds.Amazon ALB (Load balancers)
Amazon Application Load Balancer (ALB) distributes incoming application traffic to increase availability and support content-based routing.Google Cloud Storage (Miscellaneous)
Google Cloud Storage allows world-wide storage and retrieval of any amount of data at any time.Related reports
Threat Detection Systems
No alerts detected
JavaScript (114)
No JavaScripts
HTTP Transactions (171)
| URL | IP | Response | Size |
|---|





