Report Overview
Visitedpublic
2026-01-04 20:06:40
Tags
Submit Tags
URL
viijujyl.com/h/3/m3reaqmsvb5vvl5h43sirlgjwktuk55eqdn4jcmmtf5hqut2pz7hyeduafrcpuwiuooe4kq32m343hvgkpnxa5wagn5egsdaib4vy5s47bfmfot53vf3rykl7jznhnwn3c2mxlmuyfr7u47apgyhcqmgi6k3f74yt6ejfnnxk64ehcvrqkokno5ixshhjyrq5ohixq4kwwi3te2r3nfwhxlpjaoql6calopdjaeurbvjg43uxayoi6yqeqcduhl4in7twminlied6zrehqqf2j2fgq3capracaaqohardukx6ej2a5uruylehyebsur2oulrqjz2hr2qgebmdz3sqojhmektskq7g4pcylkzgm6dgbbef4rckeqkoa3r2xqbbmrqadjag4uekqj2hqdrk7bwfydaicjcdm5f6oyne4waumaxo55qacaafenbekc4daudckjja5lcinjdbegawnifeeuq6ozifilhyczpfyotmob2bz7dshj5c4edahrpemoryobyga7qojj6gasqsck3piisyfaeguqsgbqqfaktsmjehabrkkbhdqms4hqgfmyq2bbghn6cu2a6dqaegfzvla5b2ojhfecsmdylnegscki5eags2gaqay7dy5zecavwg5ythi2wmfivgilaodq6h4qb6jr3eaicqdy7aqtxanqjkaeqs2jsbiuamdkvfm6bccj4p4psqwaceqyfaos7af4b4lasgqyhooqcbexcibyfbfmdkgbvam2rggr7latr2iylcmex2cq7hqzuofcxeaoammbucm5dawsfgq6woe3teyhaana5dujsekbcezrdanixd4dxs2bacifr6iiklvarcebhh4kv64jlfais4uqvb4mrypi2cipcsulvmetg4oreimzxogakbamroby7oisr6hafeuscwgzjamqaamj3mqnqaaq4aq3tads6g4ms2bjcdboqipripembqrjbbyhr4hdqimawof3ocepbinsecvfrsrrpceiswbablarq4ezffyhr4ibrey2swfledapr4ejwdjcaszbrce2tucbgf5zbwjipba5s2oasbjtcwgzldzkxqajlea5umdbvou5cwgqwdacacjzdci7rykbpf55xsjqga4qrowy5buormdrlfrnfuizdje7qscbhcmhrohzdeqrcgba6gmtheqqcjytgyey5f42seuczfm4bggzveelbgjbxpagcsjjvdugbeiqniimgiaytbm5bcqbdgvrrirarce3q4kisfe6b2caffy2r4hjobi3eki33bapqgziejeqcw7j4hmzrcijcfqyb4jq2bq4tiklzcirqsdz2hmaxuhqwh4xbgnqml4rskpbrdufsgdz6bijdagipau4t4lqnambbo5imaexq4gqsh5kqambajysqmoaee4dbgdi7frdqsezkgutdkczli55wcmbedm3aoclhiyvs6fjkfyad4lq3gm6t4dj7bevdudbbaimq4lqcgexbijyckvvtqpi4ambq2ly6dq3qubboiq4qm7yedi3akk34digskayjie7fuuiqgajbkha3d4iauyq3bqyckhi6didqg5r2gfhq6hqfmqduqramiycbcgqwhycc22ywgzzqcvj3av7x2hamhicrwqrgbmjbeiblgydhia2ajmbb6hbpeusdiotyca4coor6dz4qwjdhlestgka7fmmdemk7he7tcnjbaighoibip45saaybbeabc6rmejrvkbr2ba5qcrackqfaaq2naysq4oqmkqfcqbbmdzahwdqmduqtynkxbmrbgzaqifgqmuj4hqgcqij5k4lrmzqad4ztafydoapc4grgdvqbspdumytecorui42swsl5am5sehrzaygtufiqd4tcamalfu5rwyzenejrudb5hqgwggq2cuzt6jz4aavrqhbqbizsalzqaunbqnj5pydtekyqaqqdeuklbbbccmztbm7qgsldb5xresqlpf6wik32cu2va6r4o5qhirywkfkeis2ngqlhqv3rlnux67suimess7lepbyuoyqfpq7hm3twijbfgbywinhdmqjpljzq62d6pucrixd5pzqx252gmahxzkcgjc5xgz7cghnjfwss7be35jerklvuv7e3uktetfslywryfn2isbdthelspp7hzyj454pnwbh2bdlr53ahxf2ov6hawzg2e4e7srglar2wwnzhjyrwzxyjhgtw5bvf4xlhpv7fiqsypfywo6ttivvqo7lao5xhgrkekaa4e5tzsb2exjscql6zvylor5uvvqctldjhmuuwjd6yhsf3obttcowg7gqfgyebs5zhiullmhexnne4idtetsnilhpezamsl7bxhilpxjyofoomrfhz4reewlqmvcvjvxyt5tclljbggbl4n5zgg5sgjvnqgrscjjqug7kzdeztohq2zr2gr2v6mfjmk4szcz2tw4lbe4jeov2qcnabuncgomfh4xljfyvqots4on7gkll2ifta6xnvr3kkzthns3gd2qwgqpez5fukyonnusar67wznqwxydjpg5ko475y3b5oqcryitpsop4nblga57hpzudnyfqn3tudtc53tfevfsoey6d4gr3eoeibabdraglccixfq7yinb5habavbnzxs336oelgwbdymh2fmqctonvku7scsflvqsc67hxlxakplnbgks2qr6peuu6y5vdxknted7eeafxqr5fed2yj4awsr2t36qea3muczudo4v35hndwmwjqkatf35e6gofgzj2h?u=https://pxl-eu.rtb.tsyndicate.com/do2/direct?c=APeIoCNHhI4YLESgKROGTBk5cwzeSBhmDB2DCAfCMSgCzpuNCemc4XhjTBkzM2qEqdHCDA6XLWjkgJnjZIyYM8bYsBEjBhkaYsjYEJFwjJuIOlLKoEGxzhiOMWqYGRMmhxgzZm7IhCGDTA4bZmiAnVEyxlUxYsLcgEFUhJg0ZKC2bWjHoAwYOHJkhFNHDMaoOGZQhLNRx40cMnDASDgHzkUdNWDAIAujRsIyeOh8afxYRAwbkgPzTHwjxtoZMdqOaVM4howZkxVTJGNGYkIxbtwYtFHDdV7BItq4GamDBgwbORZ3FE689HHldVLrUEiHDpw5Ol68aOiCzp00buQ4HA6-jIsxb9psJyMnzJ0fet64KdMDRowlQWRcEXLEhpGoNEhBBBVWXFGEFkpkEUUWRRzBRR2SyWDDGnf00BYZ6UEFGl4zjIZDaafF4MIaDYXRhgvzXVRUGI9tgVoXCcEhx1M6wOCCZJMVBUcbX8hIo40yZCSHHYXBdtkYOxpkI3B11JEGRziMUYMNZIwhQw1pyRAUcmTgEENNV-n11Qxl4HBlDm2lUZgIEkpWHAzGHRTVDTrM5KZMKOmQ1VWQgaiDGDCQEVdCdYTBURNv6JEGG2yE8UINN4KAQhBusPcGXCD0dOMOICD6FhtlcDrkQWLdmAIIR5QxxhpvvBBDqTCAYEQacpz0Bh6uwqoajSJUMUVbb8jxxRi8-toWG7wW4cSFZdjxRa1sYDQDbFPiqJwcZ-iWVA7cJuSQs2IUpAMOOHjb7BdtvBFXUqXJ4K0cbxjElAiWfmHHQ7tNRkO5IryBFA3A-WsvvsXBNhG9zWIUI7x45KEwvXloS1AdZSRUa23ToVEdHNm5uqFovoE4mYgkkmEiimWoKMIcQ3IELx0sBttCHW6kQUcLcLpQ5Q3AslxXUjXI8JUNMyiWUZUcOfTFzm3R0QZGN9hwQw1Uz6BXSG3IALXUVNdgdU85HNzQs2U09gWLW09d9dUinBsGqHLQgZSLNcAoQhhidOaQGWHUwYbKcCCrZFHEKTcGGga54TcbfSgQEA==&s=461c4d69e88df824e45bb45efa75abe6aad42991e35c800d59997cbe59078f461767555391
Finishing URL
goldensacam.com/Mrs_Mr_007?campaignType=smartpop&creativeId=645f3408babe73707b4444a96bdf632a5fb9e821d1b67fe03a1a409ef8075b99&iterationId=1274040&masterSmartpopId=1603&modelId=171368927&p1=clickerror&ruleId=374&sauid=ed4e3449202a44afa8131507a9d12a1c962321860e4bfcc2aa1b33a18897b60e&smartpopId=1550&sound=off&sourceId=CDN_campaign&stripbotVariation=NullWidget&trafficType=popunder
IP / ASN

172.67.153.228
Title
Mrs_Mr_007 Cam Model: Free Live Sex Show & Chat | Stripchat
Detections
urlquery
0
Network Intrusion Detection
0
Threat Detection Systems
3
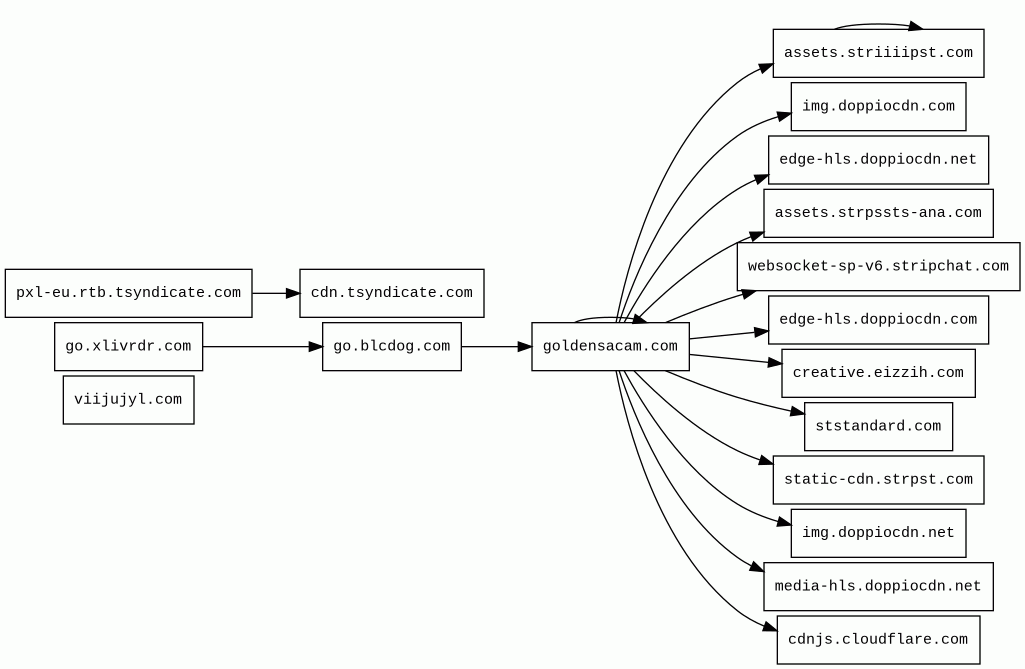
Host Summary
| Host | Rank | Registered | First Seen | Last Seen | Sent | Received | IP | Fingerprints |
|---|---|---|---|---|---|---|---|---|
edge-hls.doppiocdn.com | 101825 | 2022-02-16 | 2022-11-01 | 2026-01-01 | 444 B | 451 B | ![]() 104.17.222.114 | |
pxl-eu.rtb.tsyndicate.com | 227353 | 2017-03-08 | 2025-07-19 | 2025-12-27 | 1.6 kB | 872 B | ![]() 144.76.203.15 | |
cdnjs.cloudflare.com | 1222 | 2009-02-17 | 2012-05-23 | 2025-12-28 | 459 B | 31 kB | ![]() 104.17.24.14 | |
ststandard.com | 18045 | 2025-02-10 | 2025-03-04 | 2025-12-31 | 2.9 kB | 4.0 kB | ![]() 172.67.141.64 | |
static-cdn.strpst.com | 64029 | 2021-05-31 | 2023-01-16 | 2026-01-01 | 482 B | 4.9 kB | ![]() 104.17.10.106 | |
img.doppiocdn.com | 38793 | 2022-02-16 | 2025-02-10 | 2025-12-30 | 1.9 kB | 658 kB | ![]() 104.17.222.114 | |
go.xlivrdr.com | 49821 | 2021-06-22 | 2021-07-02 | 2025-12-28 | 664 B | 576 kB | ![]() 104.18.40.50 | |
websocket-sp-v6.stripchat.com | 218184 | 2006-02-13 | 2025-07-08 | 2026-01-01 | 588 B | 798 B | ![]() 172.65.184.197 | |
creative.eizzih.com | 160468 | 2024-11-14 | 2025-03-19 | 2025-12-31 | 420 B | 24 kB | ![]() 104.21.74.121 | |
cdn.tsyndicate.com | 40822 | 2017-03-08 | 2017-07-04 | 2026-01-01 | 510 B | 393 B | ![]() 45.133.44.71 | |
assets.striiiipst.com 165 alert(s) on this Host | unknown | 2025-09-09 | 2025-09-09 | 2026-01-03 | 78 kB | 8.7 MB | ![]() 104.21.33.183 | |
go.blcdog.com 1 alert(s) on this Host | 187088 | 2024-01-09 | 2024-08-05 | 2025-12-31 | 889 B | 576 kB | ![]() 172.64.147.206 | |
goldensacam.com | unknown | unknown | No data | No data | 27 kB | 892 kB | ![]() 104.21.56.125 | |
media-hls.doppiocdn.net | 181253 | 2022-02-16 | 2025-02-26 | 2025-12-28 | 3.7 kB | 46 kB | ![]() 52.84.50.51 | |
viijujyl.com | unknown | 2025-08-03 | 2025-09-12 | 2025-12-31 | 4.5 kB | 55 kB | ![]() 172.67.153.228 | |
img.doppiocdn.net | 287808 | 2022-02-16 | 2025-05-25 | 2025-12-30 | 1.4 kB | 17 kB | ![]() 52.84.50.72 | |
edge-hls.doppiocdn.net | 164473 | 2022-02-16 | 2023-09-14 | 2026-01-01 | 4.0 kB | 13 kB | ![]() 108.157.214.93 | |
assets.strpssts-ana.com | unknown | 2025-09-18 | 2025-10-07 | 2026-01-02 | 1.4 kB | 19 kB | ![]() 104.21.58.249 |
Cloudflare (CDN)
Cloudflare is a web-infrastructure and website-security company, providing content-delivery-network services, DDoS mitigation, Internet security, and distributed domain-name-server services.Nginx (Web servers, Reverse proxies)
Nginx is a web server that can also be used as a reverse proxy, load balancer, mail proxy and HTTP cache.Cloudflare Bot Management (Security)
Cloudflare bot management solution identifies and mitigates automated traffic to protect websites from bad bots.WebAssembly (Programming languages)
WebAssembly (abbreviated Wasm) is a binary instruction format for a stack-based virtual machine. Wasm is designed as a portable compilation target for programming languages, enabling deployment on the web for client and server applications.Bootstrap:67ce8a59e73913e1 (UI frameworks)
Bootstrap is a free and open-source CSS framework directed at responsive, mobile-first front-end web development. It contains CSS and JavaScript-based design templates for typography, forms, buttons, navigation, and other interface components.Amazon Web Services (PaaS)
Amazon Web Services (AWS) is a comprehensive cloud services platform offering compute power, database storage, content delivery and other functionality.Amazon CloudFront (CDN)
Amazon CloudFront is a fast content delivery network (CDN) service that securely delivers data, videos, applications, and APIs to customers globally with low latency, high transfer speeds.Related reports
Threat Detection Systems
| Detection System | Indicator | Verdict | Alert |
|---|---|---|---|
| Private YARA rules | assets.striiiipst.com/assets/vendors-26909.631dd0978c340d65.js | audit | Hunting_JS_WebAssembly |
| Cloudflare DNS | assets.striiiipst.com | malicious | Sinkholed |
| Cloudflare DNS | go.blcdog.com | malicious | Sinkholed |
JavaScript (74)
No JavaScripts
HTTP Transactions (234)
| URL | IP | Response | Size |
|---|

