Report Overview
Visitedpublic
2023-11-27 21:26:17
Tags
Submit Tags
URL
www.originalgrain.com/products/ebony-wood-5-watch-display?utm_source=Klaviyo&utm_medium=campaign&_kx=cAcINLwf0isF3Ih03fWp8q7eyJ4bBH0g9CLJS8W30KeCVE3vEKBy8pwK8U8fOy0M.aPVWuW
Finishing URL
www.originalgrain.com/products/ebony-wood-5-watch-display?utm_source=Klaviyo&utm_medium=campaign&_kx=cAcINLwf0isF3Ih03fWp8q7eyJ4bBH0g9CLJS8W30KeCVE3vEKBy8pwK8U8fOy0M.aPVWuW
IP / ASN

23.227.38.74
Title
Ebony Watch Display | Original Grain
Detections
urlquery
0
Network Intrusion Detection
0
Threat Detection Systems
0
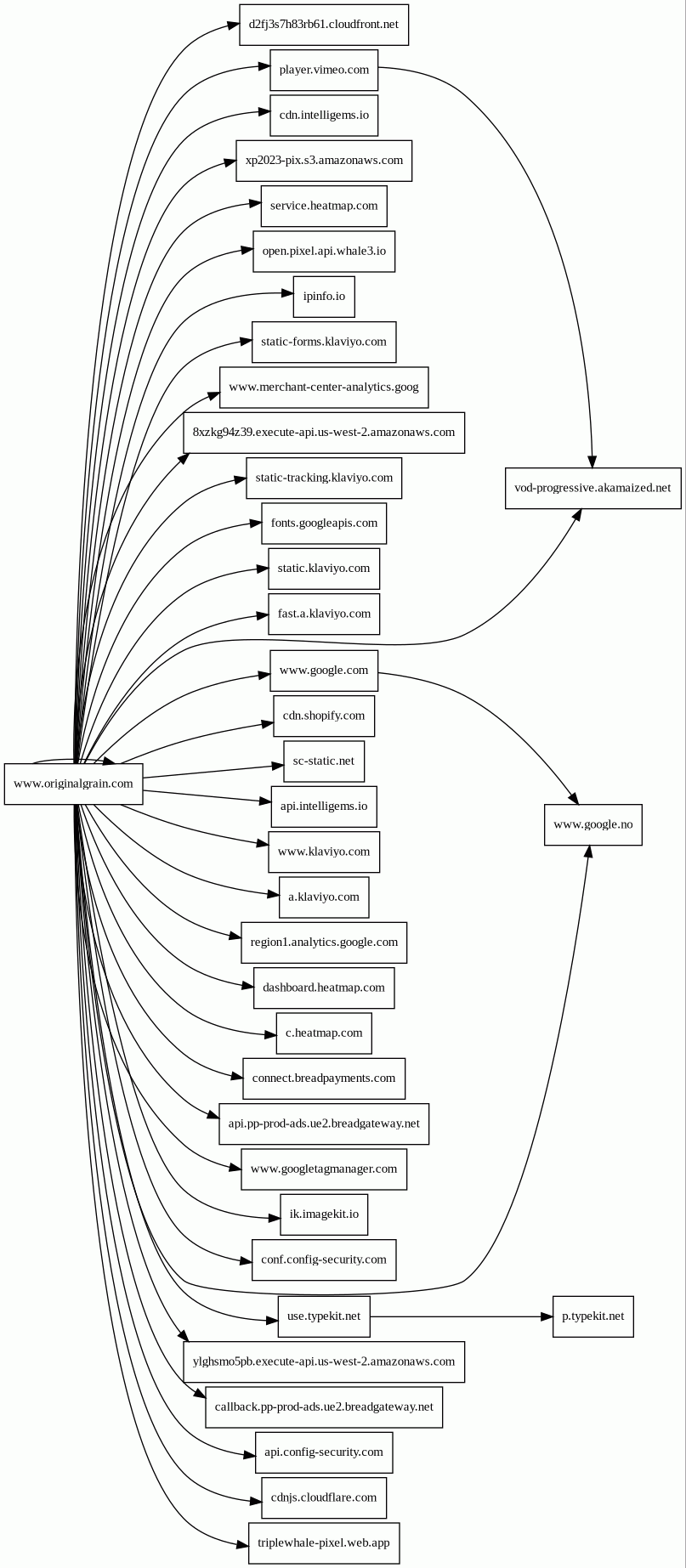
Host Summary
| Host | Rank | Registered | First Seen | Last Seen | Sent | Received | IP | Fingerprints |
|---|---|---|---|---|---|---|---|---|
callback.pp-prod-ads.ue2.breadgateway.net | unknown | 2020-07-10 | 2021-04-27 23:32:38 | 2023-10-14 19:01:48 | 526 B | 25 kB | ![]() 3.132.171.66 | |
static-forms.klaviyo.com | 5328 | 2012-03-29 | 2021-05-06 21:28:52 | 2023-11-27 10:27:48 | 482 B | 2.9 kB | ![]() 151.101.130.133 | |
region1.analytics.google.com | unknown | 1997-09-15 | 2022-03-17 12:26:33 | 2023-11-27 07:27:30 | 2.1 kB | 884 B | ![]() 216.239.34.36 | |
dashboard.heatmap.com | unknown | 2002-08-13 | 2023-01-27 01:05:50 | 2023-11-19 22:57:54 | 1.4 kB | 174 kB | ![]() 143.204.55.8 | |
triplewhale-pixel.web.app | 66374 | 2019-01-08 | 2021-12-14 08:33:09 | 2023-11-26 08:53:22 | 465 B | 125 kB | ![]() 199.36.158.100 | |
www.originalgrain.com | unknown | 2010-09-29 | 2013-11-29 06:16:31 | 2023-11-12 17:35:40 | 142 kB | 2.3 MB | ![]() 23.227.38.74 | |
static.klaviyo.com | 4056 | 2012-03-29 | 2018-04-18 11:49:37 | 2023-11-27 10:27:47 | 2.4 kB | 107 kB | ![]() 151.101.194.133 | |
cdnjs.cloudflare.com | 235 | 2009-02-17 | 2015-04-17 22:46:33 | 2023-11-27 07:34:07 | 924 B | 100 kB | ![]() 104.17.25.14 | |
player.vimeo.com | 1858 | 2004-12-15 | 2013-09-26 05:16:08 | 2023-11-27 10:37:24 | 561 B | 1.5 kB | ![]() 162.159.138.60 | |
8xzkg94z39.execute-api.us-west-2.amazonaws.com | unknown | 2005-08-18 | 2023-05-19 18:44:10 | 2023-11-17 12:09:52 | 552 B | 416 B | ![]() 54.184.141.75 | |
xp2023-pix.s3.amazonaws.com | unknown | 2005-08-18 | 2023-04-30 22:19:03 | 2023-11-21 06:32:45 | 431 B | 5.0 kB | ![]() 52.217.175.121 | |
use.typekit.net | 494 | 2010-08-02 | 2012-07-05 03:42:39 | 2023-11-27 05:09:38 | 1.0 kB | 25 kB | ![]() 23.36.76.122 | |
www.google.no | 25607 | 2001-02-26 | 2016-04-05 21:50:59 | 2023-11-27 07:31:27 | 2.8 kB | 2.1 kB | ![]() 216.58.211.3 | |
api.pp-prod-ads.ue2.breadgateway.net | unknown | 2020-07-10 | 2021-04-27 23:29:03 | 2023-11-23 11:42:09 | 593 B | 614 B | ![]() 18.119.80.73 | |
fonts.googleapis.com | 8877 | 2005-01-25 | 2013-06-10 22:14:26 | 2023-11-27 07:17:39 | 1.2 kB | 375 kB | ![]() 142.250.74.106 | |
a.klaviyo.com | 4808 | 2012-03-29 | 2013-06-03 12:57:12 | 2023-11-26 18:23:01 | 2.1 kB | 7.2 kB | ![]() 104.18.2.187 | |
api.intelligems.io | 306498 | 2020-07-11 | 2021-08-06 10:21:14 | 2023-11-20 10:20:09 | 476 B | 193 B | ![]() 54.145.15.158 | |
ik.imagekit.io | 30045 | 2016-01-17 | 2017-04-02 14:17:08 | 2023-11-27 05:38:23 | 487 B | 1.7 kB | ![]() 143.204.55.121 | |
cdn.shopify.com | 2327 | 2005-03-11 | 2012-06-22 20:37:14 | 2023-11-27 05:11:04 | 2.6 kB | 113 kB | ![]() 23.227.60.200 | |
cdn.intelligems.io | 297172 | 2020-07-11 | 2021-08-06 10:21:13 | 2023-11-20 18:59:45 | 3.6 kB | 206 kB | ![]() 54.230.111.9 | |
service.heatmap.com | unknown | 2002-08-13 | 2023-09-01 15:50:04 | 2023-11-20 04:32:41 | 1.2 kB | 374 B | ![]() 50.112.127.224 | |
static-tracking.klaviyo.com | 4414 | 2012-03-29 | 2021-12-02 16:31:51 | 2023-11-27 18:12:05 | 1.0 kB | 34 kB | ![]() 151.101.130.133 | |
vod-progressive.akamaized.net | 19176 | 2014-03-18 | 2019-09-12 08:47:07 | 2023-11-27 17:15:41 | 750 B | 554 kB | ![]() 23.36.76.123 | |
api.config-security.com | unknown | 2022-11-13 | 2023-02-27 07:58:44 | 2023-11-25 18:23:00 | 1.1 kB | 722 B | ![]() 34.149.60.135 | |
fast.a.klaviyo.com | 5349 | 2012-03-29 | 2018-04-18 15:36:30 | 2023-11-27 10:27:48 | 504 B | 1.5 kB | ![]() 151.101.2.133 | |
www.klaviyo.com | 17385 | 2012-03-29 | 2013-10-18 20:50:28 | 2023-11-25 23:58:24 | 444 B | 6.7 kB | ![]() 104.18.2.187 | |
www.merchant-center-analytics.goog | unknown | 2022-07-22 | 2022-09-16 15:45:19 | 2023-11-26 18:14:04 | 2.1 kB | 886 B | ![]() 216.58.211.14 | |
open.pixel.api.whale3.io | unknown | 2022-09-29 | 2023-04-18 20:49:20 | 2023-11-27 10:41:58 | 1.1 kB | 769 B | ![]() 34.107.236.171 | |
connect.breadpayments.com | 430161 | 2017-05-15 | 2021-04-17 04:13:30 | 2023-11-26 04:27:23 | 8.7 kB | 276 kB | ![]() 104.22.40.206 | |
ipinfo.io | 8136 | 2013-04-23 | 2013-12-16 08:25:53 | 2023-11-27 18:13:05 | 460 B | 733 B | ![]() 34.117.59.81 | |
c.heatmap.com | unknown | 2002-08-13 | 2023-08-18 22:02:57 | 2023-11-20 04:32:41 | 505 B | 2.5 kB | ![]() 54.230.111.114 | |
www.googletagmanager.com | 75 | 2011-11-11 | 2013-05-22 04:07:37 | 2023-11-27 06:40:38 | 1.8 kB | 334 kB | ![]() 142.250.74.168 | |
conf.config-security.com | unknown | 2022-11-13 | 2022-12-30 02:05:31 | 2023-11-26 19:22:04 | 457 B | 1.1 kB | ![]() 172.67.72.191 | |
d2fj3s7h83rb61.cloudfront.net | unknown | 2008-04-25 | 2022-02-04 04:53:56 | 2023-11-19 19:18:54 | 436 B | 950 B | ![]() 143.204.42.132 | |
ylghsmo5pb.execute-api.us-west-2.amazonaws.com | unknown | 2005-08-18 | 2023-09-09 21:03:07 | 2023-11-26 04:24:06 | 1.2 kB | 422 B | ![]() 34.223.173.209 | |
p.typekit.net | 620 | 2010-08-02 | 2012-05-23 16:28:57 | 2023-11-27 05:09:39 | 482 B | 340 B | ![]() 23.36.76.184 | |
www.google.com | 7 | 1997-09-15 | 2015-05-10 13:11:19 | 2023-11-19 18:48:38 | 2.2 kB | 2.9 kB | ![]() 216.58.207.228 | |
sc-static.net | 1183 | 2017-03-16 | 2017-09-05 20:35:04 | 2023-11-27 13:57:01 | 422 B | 41 kB | ![]() 54.230.82.240 |
Related reports
Threat Detection Systems
Public InfoSec YARA rules
No alerts detected
OpenPhish
No alerts detected
PhishTank
No alerts detected
mnemonic secure dns
No alerts detected
Quad9 DNS
No alerts detected
ThreatFox
No alerts detected
JavaScript (101)
No JavaScripts
HTTP Transactions (192)
| URL | IP | Response | Size |
|---|


