Report Overview
Visitedpublic
2026-04-07 18:53:42
Tags
Submit Tags
URL
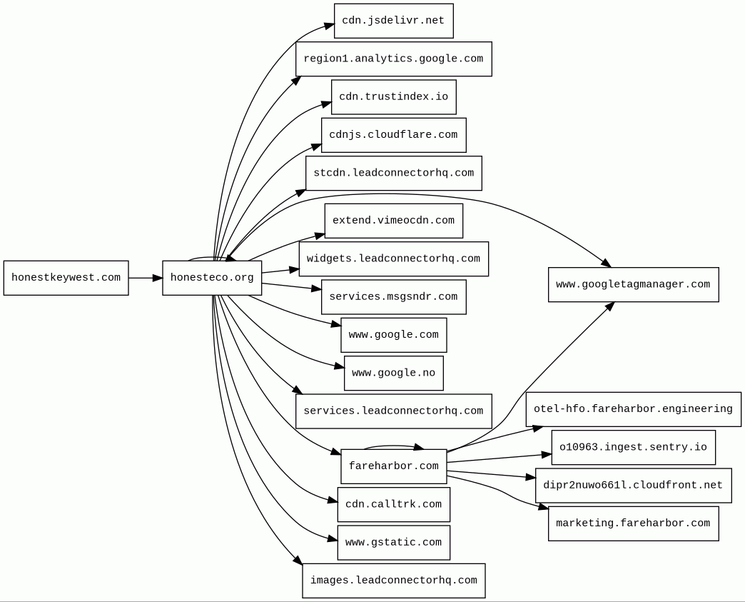
honestkeywest.com
Finishing URL
honesteco.org/
IP / ASN

66.198.240.20
Title
Key West Boat Tours: Authentic Small Group Key West Eco Tours
Detections
urlquery
0
Network Intrusion Detection
0
Threat Detection Systems
0
Host Summary
| Host | Rank | Registered | First Seen | Last Seen | Sent | Received | IP | Fingerprints |
|---|---|---|---|---|---|---|---|---|
widgets.leadconnectorhq.com | 299428 | 2020-10-23 | 2021-03-22 | 2026-04-03 | 3.5 kB | 359 kB | ![]() 104.18.34.38 | |
services.msgsndr.com | 263957 | 2018-05-16 | 2020-05-21 | 2026-04-02 | 2.3 kB | 3.2 kB | ![]() 104.18.41.197 | ![]() |
honestkeywest.com | unknown | 2024-06-30 | 2026-04-07 | 2026-04-07 | 486 B | 160 kB | ![]() 66.198.240.20 | |
fareharbor.com | 7906 | 2011-10-26 | 2014-10-10 | 2026-04-06 | 3.7 kB | 1.0 MB | ![]() 52.52.210.73 | |
www.googletagmanager.com | 283 | 2011-11-11 | 2012-10-04 | 2026-04-05 | 1.3 kB | 880 kB | ![]() 142.251.143.136 | |
cdn.jsdelivr.net | 1678 | 2012-05-16 | 2012-09-30 | 2026-04-05 | 946 B | 38 kB | ![]() 104.16.174.226 | |
www.google.no | 92680 | 2001-02-26 | 2012-06-26 | 2026-04-05 | 669 B | 580 B | ![]() 142.251.143.131 | |
cdn.calltrk.com | 174166 | 2011-11-21 | 2013-01-17 | 2026-04-04 | 453 B | 784 B | ![]() 52.84.50.26 | |
cdn.trustindex.io | 172330 | 2017-07-28 | 2020-06-02 | 2026-04-01 | 901 B | 354 kB | ![]() 3.167.2.49 | |
www.google.com | 22 | 1997-09-15 | 2015-05-10 | 2026-04-05 | 2.3 kB | 2.7 kB | ![]() 142.251.152.119 | |
dipr2nuwo661l.cloudfront.net | unknown | 2008-04-25 | 2024-04-24 | 2026-04-04 | 2.3 kB | 4.1 MB | ![]() 54.192.209.175 | |
marketing.fareharbor.com | 334900 | 2011-10-26 | 2024-02-11 | 2026-04-01 | 633 B | 52 kB | ![]() 192.0.66.151 | |
www.gstatic.com | 146047 | 2008-02-11 | 2012-05-29 | 2026-04-05 | 1.3 kB | 943 kB | ![]() 172.217.20.163 | |
services.leadconnectorhq.com | 198130 | 2020-10-23 | 2022-01-04 | 2026-04-02 | 6.1 kB | 34 kB | ![]() 104.18.34.38 | ![]() |
o10963.ingest.sentry.io | 243737 | 2012-04-07 | 2021-09-02 | 2026-04-06 | 2.9 kB | 2.6 kB | ![]() 34.160.81.0 | |
stcdn.leadconnectorhq.com | 154161 | 2020-10-23 | 2022-07-18 | 2026-04-01 | 1.8 kB | 222 kB | ![]() 104.18.34.38 | |
region1.analytics.google.com | 22257 | 1997-09-15 | 2022-03-17 | 2026-04-05 | 1.0 kB | 847 B | ![]() 216.239.32.36 | |
honesteco.org | unknown | 2016-04-15 | 2026-04-07 | 2026-04-07 | 29 kB | 7.1 MB | ![]() 172.67.69.99 | ![]() ![]() |
otel-hfo.fareharbor.engineering | 177940 | 2018-12-19 | 2025-04-16 | 2026-04-04 | 1.1 kB | 600 B | ![]() 52.53.40.179 | |
cdnjs.cloudflare.com | 1222 | 2009-02-17 | 2012-05-23 | 2026-04-05 | 905 B | 34 kB | ![]() 104.17.25.14 | |
images.leadconnectorhq.com | 251651 | 2020-10-23 | 2023-02-20 | 2026-04-01 | 786 B | 2.6 kB | ![]() 104.18.34.38 | |
extend.vimeocdn.com | 80308 | 2010-04-21 | 2015-04-13 | 2026-04-04 | 420 B | 18 kB | ![]() 151.101.128.217 |
Cloudflare Bot Management (Security)
Cloudflare bot management solution identifies and mitigates automated traffic to protect websites from bad bots.Google Cloud Storage (Miscellaneous)
Google Cloud Storage allows world-wide storage and retrieval of any amount of data at any time.Google Cloud (IaaS)
Google Cloud is a suite of cloud computing services.Cloudflare (CDN)
Cloudflare is a web-infrastructure and website-security company, providing content-delivery-network services, DDoS mitigation, Internet security, and distributed domain-name-server services.Envoy (Reverse proxies)
Envoy is an open-source edge and service proxy, designed for cloud-native applications.Express (Web frameworks, Web servers)
Express is a web application framework for Node.js, released as free and open-source software under the MIT License. It is designed for building web applications and APIs.Node.js (Programming languages)
Node.js is an open-source, cross-platform, JavaScript runtime environment that executes JavaScript code outside a web browser.LiteSpeed (Web servers)
LiteSpeed is a high-scalability web server.Amazon Web Services (PaaS)
Amazon Web Services (AWS) is a comprehensive cloud services platform offering compute power, database storage, content delivery and other functionality.Amazon S3 (CDN)
Amazon S3 or Amazon Simple Storage Service is a service offered by Amazon Web Services (AWS) that provides object storage through a web service interface.Google Analytics (Analytics)
Google Analytics is a free web analytics service that tracks and reports website traffic.AngularJS (JavaScript frameworks)
AngularJS is a JavaScript-based open-source web application framework led by the Angular Team at Google.Amazon CloudFront (CDN)
Amazon CloudFront is a fast content delivery network (CDN) service that securely delivers data, videos, applications, and APIs to customers globally with low latency, high transfer speeds.Ubuntu (Operating systems)
Ubuntu is a free and open-source operating system on Linux for the enterprise server, desktop, cloud, and IoT.Apache HTTP Server:2.4.52 (Web servers)
Apache is a free and open-source cross-platform web server software.Nginx (Web servers, Reverse proxies)
Nginx is a web server that can also be used as a reverse proxy, load balancer, mail proxy and HTTP cache.Google Cloud CDN (CDN)
Cloud CDN uses Google's global edge network to serve content closer to users.Litespeed Cache (Caching, WordPress plugins)
LiteSpeed Cache is an all-in-one site acceleration plugin for WordPress.LiteSpeed Cache (Caching, WordPress plugins)
LiteSpeed Cache is an all-in-one site acceleration plugin for WordPress.Google Tag Manager (Tag managers)
Google Tag Manager is a tag management system (TMS) that allows you to quickly and easily update measurement codes and related code fragments collectively known as tags on your website or mobile app.FareHarbor (Widgets, Appointment scheduling)
FareHarbor is an booking and schedule management solution intended for tour and activity companies.WordPress:6.9.4 (CMS, Blogs)
WordPress is a free and open-source content management system written in PHP and paired with a MySQL or MariaDB database. Features include a plugin architecture and a template system.cdnjs (CDN)
cdnjs is a free distributed JS library delivery service.PHP:8.1.34 (Programming languages)
PHP is a general-purpose scripting language used for web development.Kadence WP Kadence:1.2.9 (WordPress themes)
Kadence WP Kadence is a multipurpose WordPress theme that is available for free download and also offers a pro version.MySQL (Databases)
MySQL is an open-source relational database management system.HighLevel (Marketing automation, CRM)
HighLevel is an all-in-one marketing and automation platform designed for marketing agencies and small businesses to manage CRM, marketing campaigns, sales funnels, appointment scheduling, and more.Yoast SEO:27.3 (SEO, WordPress plugins)
Yoast SEO is a search engine optimisation plugin for WordPress and other platforms.jsDelivr (CDN)
JSDelivr is a free public CDN for open-source projects. It can serve web files directly from the npm registry and GitHub repositories without any configuration.WordPress Block Editor (Page builders)
Sites using the WordPress Block Editor, also known as Gutenberg.Varnish (Caching)
Varnish is a reverse caching proxy.Apache HTTP Server (Web servers)
Apache is a free and open-source cross-platform web server software.Related reports
Threat Detection Systems
No alerts detected
JavaScript (72)
No JavaScripts
HTTP Transactions (108)
| URL | IP | Response | Size |
|---|



