Report Overview
Visitedpublic
2025-08-09 23:14:18
Tags
Submit Tags
URL
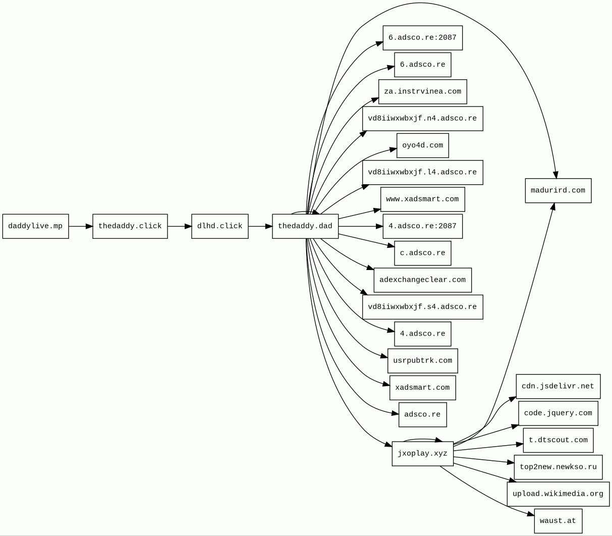
daddylive.mp/embed/stream-405.php
Finishing URL
thedaddy.dad/embed/stream-405.php
IP / ASN

104.21.48.143
Title
thedaddy.dad/embed/stream-405.php
Detections
urlquery
0
Network Intrusion Detection
5
Threat Detection Systems
5
Host Summary
| Host | Rank | Registered | First Seen | Last Seen | Sent | Received | IP | Fingerprints |
|---|---|---|---|---|---|---|---|---|
www.xadsmart.com | 151441 | 2020-04-18 | 2020-04-18 | 2025-08-06 | 461 B | 42 kB | ![]() 95.173.205.15 | ![]() |
xadsmart.com | 85874 | 2020-04-18 | 2020-04-19 | 2025-08-06 | 1.7 kB | 257 B | ![]() 104.153.197.251 | |
dlhd.click 1 alert(s) on this Host | unknown | 2025-07-21 | 2025-07-31 | 2025-08-07 | 499 B | 309 kB | ![]() 104.21.81.194 | |
za.instrvinea.com | unknown | 2025-05-07 | 2025-06-18 | 2025-08-09 | 421 B | 1.4 kB | ![]() 23.109.170.127 | |
vd8iiwxwbxjf.s4.adsco.re | unknown | 2017-02-14 | 2025-08-09 | 2025-08-09 | 456 B | 463 B | ![]() 185.200.116.60 | |
oyo4d.com | unknown | 2019-03-26 | 2025-06-02 | 2025-08-07 | 552 B | 827 B | ![]() 139.45.197.118 | |
vd8iiwxwbxjf.l4.adsco.re | unknown | 2017-02-14 | 2025-08-09 | 2025-08-09 | 456 B | 463 B | ![]() 185.200.118.62 | |
top2new.newkso.ru | unknown | 2025-04-01 | 2025-05-02 | 2025-08-09 | 553 B | 1.0 kB | ![]() 172.67.219.130 | |
c.adsco.re | 16577 | 2017-02-14 | 2017-11-29 | 2025-08-08 | 509 B | 80 kB | ![]() 104.17.167.186 | |
madurird.com 2 alert(s) on this Host | unknown | 2023-10-06 | 2023-10-07 | 2025-08-09 | 815 B | 216 kB | ![]() 139.45.197.106 | |
cdn.jsdelivr.net | 439 | 2012-05-16 | 2012-09-30 | 2025-08-06 | 887 B | 545 kB | ![]() 104.16.174.226 | |
6.adsco.re | 17812 | 2017-02-14 | 2018-01-15 | 2025-08-08 | 849 B | 993 B | ![]() 104.17.166.186 | |
adexchangeclear.com | unknown | 2015-04-27 | 2025-07-16 | 2025-08-06 | 1.5 kB | 3.8 kB | ![]() 172.67.223.87 | |
adsco.re | 8541 | 2017-02-14 | 2017-04-03 | 2025-08-08 | 444 B | 1.8 kB | ![]() 162.252.214.5 | |
4.adsco.re | 19179 | 2017-02-14 | 2021-01-04 | 2025-08-08 | 849 B | 430 B | ![]() 162.252.214.5 | |
vd8iiwxwbxjf.n4.adsco.re | unknown | 2017-02-14 | 2025-08-09 | 2025-08-09 | 456 B | 463 B | ![]() 38.132.109.126 | |
daddylive.mp | unknown | unknown | 2025-03-11 | 2025-08-07 | 501 B | 310 kB | ![]() 188.114.97.1 | |
usrpubtrk.com 1 alert(s) on this Host | unknown | 2025-06-16 | 2025-06-17 | 2025-08-06 | 483 B | 530 B | ![]() 172.67.186.11 | |
code.jquery.com | 634 | 2005-12-10 | 2012-05-21 | 2025-08-06 | 419 B | 90 kB | ![]() 151.101.194.137 | |
t.dtscout.com | 11951 | 2013-11-01 | 2017-01-30 | 2025-08-08 | 497 B | 2.9 kB | ![]() 172.67.70.180 | |
upload.wikimedia.org | 2215 | 2003-03-16 | 2012-05-21 | 2025-08-07 | 465 B | 1.8 kB | ![]() 185.15.59.240 | |
jxoplay.xyz | unknown | 2025-06-13 | 2025-08-02 | 2025-08-09 | 1.4 kB | 127 kB | ![]() 104.21.64.1 | |
thedaddy.click 1 alert(s) on this Host | unknown | 2024-11-24 | 2025-07-08 | 2025-08-09 | 503 B | 309 kB | ![]() 104.21.53.22 | |
thedaddy.dad 3 alert(s) on this Host | unknown | unknown | 2025-08-07 | 2025-08-07 | 1.4 kB | 311 kB | ![]() 188.114.97.1 | |
waust.at | 38137 | unknown | 2016-01-28 | 2025-08-09 | 397 B | 13 kB | ![]() 104.26.4.7 |
CDN77 (CDN)
CDN77 is a content delivery network (CDN).Cloudflare (CDN)
Cloudflare is a web-infrastructure and website-security company, providing content-delivery-network services, DDoS mitigation, Internet security, and distributed domain-name-server services.Nginx (Web servers, Reverse proxies)
Nginx is a web server that can also be used as a reverse proxy, load balancer, mail proxy and HTTP cache.Google Cloud CDN (CDN)
Cloud CDN uses Google's global edge network to serve content closer to users.Google Cloud (IaaS)
Google Cloud is a suite of cloud computing services.Varnish (Caching)
Varnish is a reverse caching proxy.Apache Traffic Server:9.2.11 (Web servers)
Apache Traffic Server is an open-source caching and proxying server that serves as an HTTP/1.1 and HTTP/2 reverse proxy with caching capabilities, load balancing, request routing, SSL termination, and support for advanced HTTP features.Related reports
Network Intrusion Detection Systems
Suricata /w Emerging Threats Pro
| Timestamp | Severity | Source IP | Destination IP | Alert |
|---|---|---|---|---|
| low | ![]() 172.18.0.9 | ![]() 185.200.118.90 | ET INFO Session Traversal Utilities for NAT (STUN Binding Request) | |
| low | ![]() 172.18.0.9 | ![]() 38.132.109.186 | ET INFO Session Traversal Utilities for NAT (STUN Binding Request) | |
| low | ![]() 172.18.0.9 | ![]() 185.200.116.90 | ET INFO Session Traversal Utilities for NAT (STUN Binding Request) | |
| low | ![]() 172.18.0.9 | ![]() 185.200.118.90 | ET INFO Session Traversal Utilities for NAT (STUN Binding Request) | |
| low | ![]() 172.18.0.9 | ![]() 38.132.109.186 | ET INFO Session Traversal Utilities for NAT (STUN Binding Request) |
Threat Detection Systems
| Detection System | Indicator | Verdict | Alert |
|---|---|---|---|
| Quad9 DNS | madurird.com | malicious | Sinkholed |
| Quad9 DNS | usrpubtrk.com | malicious | Sinkholed |
| Quad9 DNS | dlhd.click | malicious | Sinkholed |
| Quad9 DNS | thedaddy.click | malicious | Sinkholed |
| Quad9 DNS | thedaddy.dad | malicious | Sinkholed |
JavaScript (67)
No JavaScripts
HTTP Transactions (34)
| URL | IP | Response | Size |
|---|





