Report Overview
Visitedpublic
2024-11-29 18:36:56
Tags
Submit Tags
URL
ka391.keap-link012.com/v2/click/b28782ffac550f141e99ef7c078c9bb8/eJyNkE0LwjAMhv9LzptTO6XuNkTGmHoQPUvpoha3rmSZILL_bv3Ak4LXvE-e8OYGjFZZzktI4KzEbAQBEGrjDFqeN5aVfoaTSTyVMoDK2HNGTecguX3b_eSPqRRSTgPgq0OPbDfpvMjX2X6ZrwuPOkX-xj8eIcZxHA8_psUqzZfQ9z_VWBteXLy9hYSpw0en0vhevKPK8ydm1yZR1KLuCAcsKnPBgW7q6ECIobGl0YobClsKq2Pkjco5tOX7IQVeX97-DkAeZ7s=
Finishing URL
secure.t3live.com/free-indicator-sr-lg/?inf_contact_key=6fd1610ff44f1f254ece6ca0741abf4816358d5485884e2f31e6019a0d26c8b0
IP / ASN

34.149.35.41
Title
T3 Live
Detections
urlquery
0
Network Intrusion Detection
0
Threat Detection Systems
0
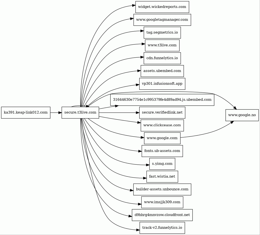
Host Summary
| Host | Rank | Registered | First Seen | Last Seen | Sent | Received | IP | Fingerprints |
|---|---|---|---|---|---|---|---|---|
fonts.ub-assets.com | unknown | 2022-11-07 | 2022-11-17 | 2024-11-26 | 2.5 kB | 157 kB | ![]() 54.240.174.95 | |
fast.wistia.net | 8009 | 2008-09-02 | 2013-01-10 | 2024-11-29 | 415 B | 148 kB | ![]() 151.101.66.132 | |
www.clickcease.com | 12756 | 2014-03-13 | 2015-03-25 | 2024-11-27 | 412 B | 146 kB | ![]() 54.240.174.115 | |
builder-assets.unbounce.com | 16279 | 2009-07-19 | 2015-06-12 | 2024-11-26 | 905 B | 46 kB | ![]() 54.240.174.106 | |
www.google.com | 7 | 1997-09-15 | 2015-05-10 | 2024-11-27 | 7.9 kB | 16 kB | ![]() 142.250.74.164 | |
www.imsjjk309.com | unknown | 2022-06-06 | 2022-06-06 | 2024-11-24 | 417 B | 9.8 kB | ![]() 34.110.147.60 | |
tag.segmetrics.io 1 alert(s) on this Host | 80974 | 2015-01-22 | 2015-06-30 | 2024-11-29 | 820 B | 94 kB | ![]() 143.204.55.107 | |
www.t3live.com | unknown | 2007-12-18 | 2012-10-10 | 2024-11-27 | 608 B | 940 B | ![]() 104.17.46.19 | |
s.yimg.com | 375 | 1997-05-14 | 2012-05-21 | 2024-11-27 | 1.2 kB | 16 kB | ![]() 87.248.119.251 | |
www.google.no | 25607 | 2001-02-26 | 2016-04-05 | 2024-11-27 | 4.2 kB | 1.9 kB | ![]() 142.250.74.67 | |
ka391.keap-link012.com | unknown | 2021-02-23 | 2024-11-29 | 2024-11-29 | 787 B | 368 B | ![]() 34.149.35.41 | |
secure.t3live.com | unknown | 2007-12-18 | 2019-11-08 | 2024-11-27 | 4.3 kB | 33 kB | ![]() 172.64.153.235 | |
d9hhrg4mnvzow.cloudfront.net | unknown | 2008-04-25 | 2014-05-08 | 2024-11-26 | 2.7 kB | 392 kB | ![]() 54.230.241.133 | |
31644630e7754e1c995379fe4d89ad94.js.ubembed.com | unknown | 2016-03-18 | 2024-11-27 | 2024-11-27 | 1.6 kB | 2.7 kB | ![]() 104.18.39.181 | |
track-v2.funnelytics.io | 57009 | 2016-10-12 | 2020-10-27 | 2024-11-27 | 512 B | 0 B | ![]() 0.0.0.0 | |
widget.wickedreports.com | 35709 | 2015-02-10 | 2017-01-26 | 2024-11-29 | 1.3 kB | 1.6 kB | ![]() 54.240.174.36 | |
assets.ubembed.com | 10555 | 2016-03-18 | 2017-02-28 | 2024-11-27 | 452 B | 142 kB | ![]() 143.204.55.39 | |
cdn.funnelytics.io | 69387 | 2016-10-12 | 2018-05-30 | 2024-11-26 | 405 B | 15 kB | ![]() 143.204.55.40 | |
secure.verifiedlink.net | unknown | 2016-05-19 | 2017-02-02 | 2024-11-29 | 534 B | 121 B | ![]() 18.202.89.33 | |
www.googletagmanager.com | 75 | 2011-11-11 | 2013-05-22 | 2024-11-27 | 4.1 kB | 1.2 MB | ![]() 142.250.74.168 | |
vp301.infusionsoft.app | unknown | 2018-03-29 | 2019-03-01 | 2024-11-27 | 3.6 kB | 46 kB | ![]() 104.18.30.235 |
Related reports
Threat Detection Systems
Public InfoSec YARA rules
| Scan Date | Severity | Indicator | Alert |
|---|---|---|---|
| 2024-11-29 | medium | tag.segmetrics.io/undefined.js | PHP webshell using $a($code) for kind of eval with encoded blob to decode, e.g. b374k |
OpenPhish
No alerts detected
PhishTank
No alerts detected
Mnemonic Secure DNS
No alerts detected
Quad9 DNS
No alerts detected
ThreatFox
No alerts detected
JavaScript (61)
No JavaScripts
HTTP Transactions (61)
| URL | IP | Response | Size |
|---|


