Report Overview
Visitedpublic
2026-03-09 22:06:47
Tags
Submit Tags
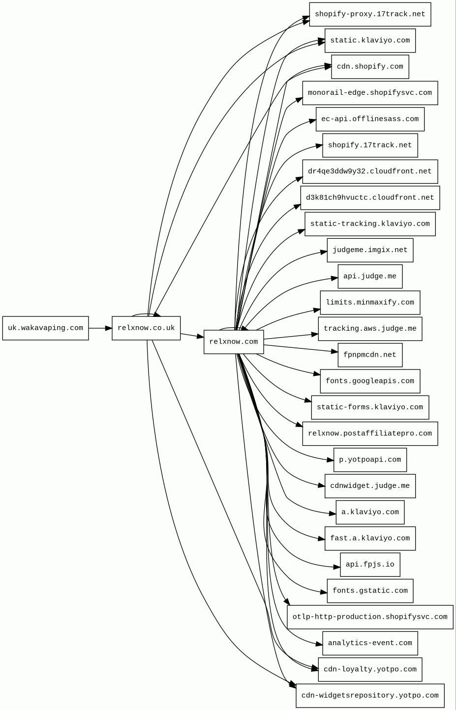
URL
uk.wakavaping.com
Finishing URL
relxnow.com/
IP / ASN

23.227.38.74
Title
RELX Vape Sale | RELX Global Official
Detections
urlquery
0
Network Intrusion Detection
1
Threat Detection Systems
0
Host Summary
| Host | Rank | Registered | First Seen | Last Seen | Sent | Received | IP | Fingerprints |
|---|---|---|---|---|---|---|---|---|
monorail-edge.shopifysvc.com | 11124 | 2017-09-29 | 2019-08-29 | 2026-03-09 | 3.1 kB | 5.5 kB | ![]() 34.120.87.25 | |
ec-api.offlinesass.com | unknown | 2020-09-25 | 2023-10-24 | 2026-02-09 | 2.2 kB | 2.3 kB | ![]() 8.222.161.203 | |
fonts.gstatic.com | unknown | 2008-02-11 | 2014-04-02 | 2026-03-08 | 1.1 kB | 43 kB | ![]() 192.178.202.94 | |
cdn-widgetsrepository.yotpo.com | 45565 | 2010-08-30 | 2020-01-30 | 2026-03-05 | 3.3 kB | 853 kB | ![]() 96.6.17.18 | |
tracking.aws.judge.me | 62270 | 2008-08-19 | 2024-07-15 | 2026-03-05 | 558 B | 466 B | ![]() 3.95.100.8 | |
api.fpjs.io | 217729 | 2019-03-08 | 2019-03-25 | 2026-03-07 | 964 B | 1.7 kB | ![]() 76.223.60.10 | |
fpnpmcdn.net | 27097 | 2022-03-23 | 2022-03-23 | 2026-03-06 | 437 B | 196 kB | ![]() 3.164.240.80 | |
p.yotpoapi.com | 1423026 | 2024-05-29 | 2026-01-06 | 2026-03-06 | 1.7 kB | 227 B | ![]() 63.180.103.155 | |
fast.a.klaviyo.com | 22057 | 2012-03-29 | 2018-04-18 | 2026-03-04 | 486 B | 1.7 kB | ![]() 151.101.130.133 | |
judgeme.imgix.net | 255307 | 2011-06-23 | 2017-10-04 | 2026-03-08 | 2.5 kB | 36 kB | ![]() 151.101.130.208 | |
otlp-http-production.shopifysvc.com | 28477 | 2017-09-29 | 2022-09-22 | 2026-03-04 | 966 B | 728 B | ![]() 34.160.147.240 | |
shopify.17track.net | 449133 | 2011-03-09 | 2025-03-05 | 2026-03-04 | 510 B | 791 B | ![]() 104.20.30.23 | |
cdn.shopify.com | 3587 | 2005-03-11 | 2012-06-22 | 2026-03-09 | 9.7 kB | 868 kB | ![]() 23.227.39.200 | |
a.klaviyo.com | 20004 | 2012-03-29 | 2013-06-03 | 2026-03-09 | 2.6 kB | 5.0 kB | ![]() 172.64.147.119 | ![]() |
shopify-proxy.17track.net | 436511 | 2011-03-09 | 2023-06-10 | 2026-03-04 | 1.4 kB | 290 kB | ![]() 104.20.30.23 | |
static-tracking.klaviyo.com | 20795 | 2012-03-29 | 2021-12-02 | 2026-03-09 | 3.6 kB | 85 kB | ![]() 151.101.66.133 | |
static-forms.klaviyo.com | 21447 | 2012-03-29 | 2021-05-06 | 2026-03-09 | 464 B | 13 kB | ![]() 151.101.66.133 | |
dr4qe3ddw9y32.cloudfront.net | unknown | 2008-04-25 | 2020-12-22 | 2026-03-05 | 518 B | 18 kB | ![]() 65.9.60.168 | |
api.judge.me | 58626 | 2008-08-19 | 2021-06-23 | 2026-03-09 | 823 B | 13 kB | ![]() 52.5.74.137 | |
limits.minmaxify.com | 166090 | 2016-12-10 | 2023-07-20 | 2026-03-06 | 450 B | 22 kB | ![]() 52.84.50.109 | |
relxnow.co.uk | 1650075 | 2018-12-17 | 2019-12-27 | 2026-02-05 | 39 kB | 3.8 MB | ![]() 23.227.38.74 | |
relxnow.postaffiliatepro.com | unknown | 2004-05-20 | 2020-09-13 | 2026-02-09 | 431 B | 0 B | ![]() 0.0.0.0 | |
cdn-loyalty.yotpo.com | 87519 | 2010-08-30 | 2020-03-04 | 2026-03-07 | 2.0 kB | 103 kB | ![]() 96.6.17.18 | |
fonts.googleapis.com | 313 | 2005-01-25 | 2012-05-23 | 2026-03-08 | 503 B | 68 kB | ![]() 192.178.202.95 | |
analytics-event.com | 586553 | 2024-11-19 | 2025-06-12 | 2026-02-09 | 936 B | 5.7 kB | ![]() 104.21.40.97 | |
cdn-swell-assets.yotpo.com | 101085 | 2010-08-30 | 2019-07-01 | 2026-03-04 | 411 B | 132 kB | ![]() 2.23.13.27 | |
relxnow.com | 1370744 | 2018-07-06 | 2019-04-27 | 2026-02-09 | 77 kB | 5.2 MB | ![]() 23.227.38.32 | |
cdnwidget.judge.me | 47728 | 2008-08-19 | 2025-03-13 | 2026-03-09 | 4.0 kB | 651 kB | ![]() 195.16.73.219 | |
static.klaviyo.com | 17868 | 2012-03-29 | 2018-04-18 | 2026-03-09 | 13 kB | 740 kB | ![]() 151.101.2.133 | |
maxcdn.bootstrapcdn.com | 6807 | 2012-05-25 | 2014-06-18 | 2026-03-09 | 434 B | 32 kB | ![]() 104.18.11.207 | |
uk.wakavaping.com | unknown | 2021-08-18 | 2022-11-03 | 2026-02-09 | 486 B | 949 kB | ![]() 23.227.38.74 | |
d3k81ch9hvuctc.cloudfront.net | unknown | 2008-04-25 | 2016-02-04 | 2026-03-04 | 498 B | 77 kB | ![]() 52.84.50.10 |
Google Cloud CDN (CDN)
Cloud CDN uses Google's global edge network to serve content closer to users.Google Cloud (IaaS)
Google Cloud is a suite of cloud computing services.Amazon Web Services (PaaS)
Amazon Web Services (AWS) is a comprehensive cloud services platform offering compute power, database storage, content delivery and other functionality.Amazon S3 (CDN)
Amazon S3 or Amazon Simple Storage Service is a service offered by Amazon Web Services (AWS) that provides object storage through a web service interface.Amazon CloudFront (CDN)
Amazon CloudFront is a fast content delivery network (CDN) service that securely delivers data, videos, applications, and APIs to customers globally with low latency, high transfer speeds.Nginx (Web servers, Reverse proxies)
Nginx is a web server that can also be used as a reverse proxy, load balancer, mail proxy and HTTP cache.Varnish (Caching)
Varnish is a reverse caching proxy.Cloudflare (CDN)
Cloudflare is a web-infrastructure and website-security company, providing content-delivery-network services, DDoS mitigation, Internet security, and distributed domain-name-server services.Shopify (Ecommerce, CMS)
Shopify is a subscription-based software that allows anyone to set up an online store and sell their products. Shopify store owners can also sell in physical locations using Shopify POS, a point-of-sale app and accompanying hardware.Envoy (Reverse proxies)
Envoy is an open-source edge and service proxy, designed for cloud-native applications.Klaviyo (Marketing automation)
Klaviyo is an email and SMS marketing platform for online businesses.Yotpo Loyalty & Referrals (Loyalty & rewards)
Yotpo is a user-generated content marketing platform.Express (Web frameworks, Web servers)
Express is a web application framework for Node.js, released as free and open-source software under the MIT License. It is designed for building web applications and APIs.Node.js (Programming languages)
Node.js is an open-source, cross-platform, JavaScript runtime environment that executes JavaScript code outside a web browser.Google Tag Manager (Tag managers)
Google Tag Manager is a tag management system (TMS) that allows you to quickly and easily update measurement codes and related code fragments collectively known as tags on your website or mobile app.Related reports
Network Intrusion Detection Systems
Suricata /w Emerging Threats Pro
| Timestamp | Severity | Source IP | Destination IP | Alert |
|---|---|---|---|---|
| low | Client IP | ![]() 172.67.74.152 | ET INFO External IP Address Lookup Domain (ipify .org) in TLS SNI |
Threat Detection Systems
No alerts detected
JavaScript (171)
No JavaScripts
HTTP Transactions (240)
| URL | IP | Response | Size |
|---|





