Report Overview
Visitedpublic
2025-07-26 19:47:22
Submit Tags
URL
m.exactag.com/ai.aspx?trydyfhgc=d9959719bc4xtimr0b07205bbd26a23a8d2e6b6b4f9&url=http:batmazdefence.com/.word/6xntttpb/Z2FyeS5naWxiZXJ0QHNsdXJwbWFpbC5uZXQ=
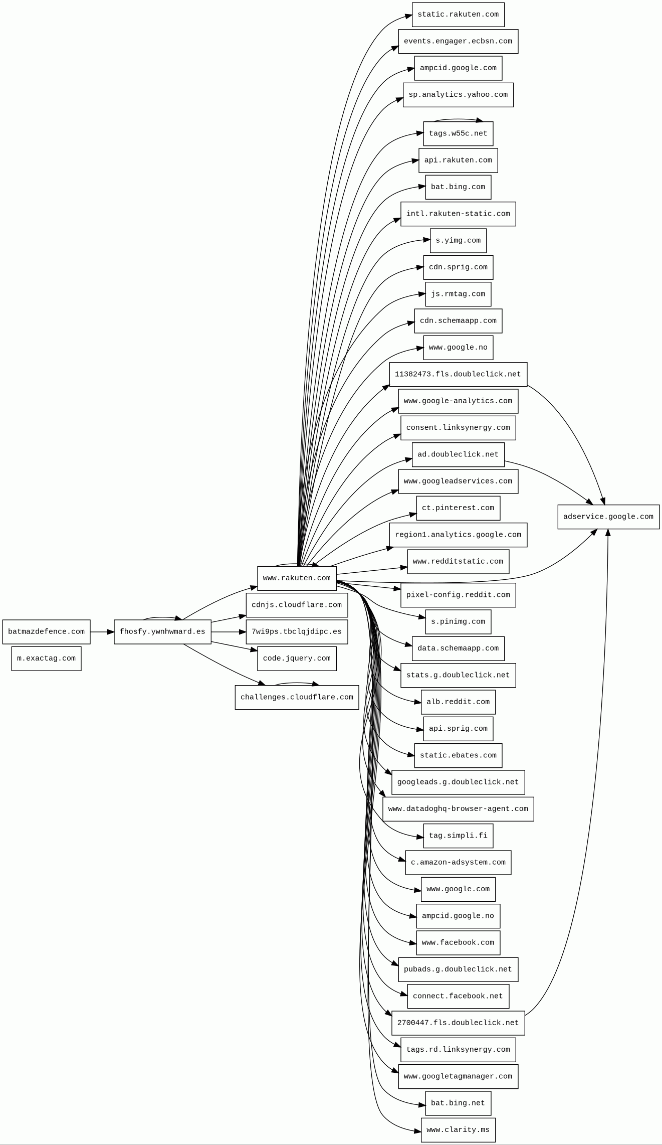
Finishing URL
www.rakuten.com/geogating/sorry?old=/
IP / ASN

85.14.248.72
Title
Rakuten: Shop. Get Cash Back. Repeat.
Suspicious - Anti-debugging code
Phishing - Tycoon Phishing Kit
Detections
urlquery
0
Network Intrusion Detection
0
Threat Detection Systems
0
Host Summary
| Host | Rank | Registered | First Seen | Last Seen | Sent | Received | IP | Fingerprints |
|---|---|---|---|---|---|---|---|---|
www.rakuten.com | 11171 | 1997-09-12 | 2012-07-08 | 2025-07-24 | 9.6 kB | 7.0 MB | ![]() 23.44.39.135 | |
adservice.google.com | 76 | 1997-09-15 | 2017-09-26 | 2025-07-26 | 4.1 kB | 3.4 kB | ![]() 142.250.74.66 | |
www.googleadservices.com | 107 | 2003-06-19 | 2012-06-26 | 2025-07-19 | 442 B | 66 kB | ![]() 142.250.74.130 | |
bat.bing.com | 387 | 1996-01-29 | 2014-04-08 | 2025-07-23 | 845 B | 58 kB | ![]() 150.171.28.10 | |
googleads.g.doubleclick.net | 42 | 1996-01-16 | 2012-05-21 | 2025-07-23 | 866 B | 1.0 kB | ![]() 142.250.74.162 | |
s.pinimg.com | 732 | 2010-05-29 | 2017-01-13 | 2025-07-24 | 853 B | 89 kB | ![]() 151.101.64.84 | |
ampcid.google.com | 1698 | 1997-09-15 | 2017-08-05 | 2025-07-22 | 559 B | 610 B | ![]() 142.250.74.46 | |
c.amazon-adsystem.com | 300 | 2011-09-16 | 2012-05-22 | 2025-07-21 | 1.3 kB | 83 kB | ![]() 3.167.0.92 | |
www.google.no | 25607 | 2001-02-26 | 2012-06-26 | 2025-07-23 | 797 B | 580 B | ![]() 142.250.74.131 | |
www.googletagmanager.com | 75 | 2011-11-11 | 2012-10-04 | 2025-07-23 | 1.6 kB | 1.3 MB | ![]() 142.250.178.72 | |
alb.reddit.com | 1521 | 2005-04-29 | 2017-06-15 | 2025-07-23 | 803 B | 869 B | ![]() 151.101.129.140 | |
m.exactag.com | 11114 | 2010-08-24 | 2015-04-09 | 2025-07-24 | 631 B | 1.0 kB | ![]() 213.202.235.8 | |
11382473.fls.doubleclick.net | 68952 | unknown | No data | No data | 1.0 kB | 1.3 kB | ![]() 142.250.74.102 | |
challenges.cloudflare.com | unknown | 2009-02-17 | 2021-10-20 | 2025-07-23 | 7.3 kB | 606 kB | ![]() 104.18.94.41 | |
ad.doubleclick.net | 186 | 1996-01-16 | 2012-05-24 | 2025-07-24 | 3.1 kB | 4.2 kB | ![]() 216.58.207.230 | |
7wi9ps.tbclqjdipc.es | unknown | unknown | No data | No data | 466 B | 578 B | ![]() 104.21.81.234 | |
consent.linksynergy.com | 24298 | 1997-07-22 | 2018-05-26 | 2025-07-24 | 651 B | 445 B | ![]() 34.98.67.3 | |
region1.analytics.google.com | unknown | 1997-09-15 | 2022-03-17 | 2025-07-23 | 2.0 kB | 1.7 kB | ![]() 216.239.34.36 | |
pixel-config.reddit.com | unknown | 2005-04-29 | 2024-05-22 | 2025-07-23 | 475 B | 293 B | ![]() 151.101.129.140 | |
pubads.g.doubleclick.net | 495 | 1996-01-16 | 2012-06-26 | 2025-07-24 | 527 B | 620 B | ![]() 142.250.178.98 | |
intl.rakuten-static.com | 67214 | 2008-01-28 | 2013-09-02 | 2025-07-24 | 897 B | 94 kB | ![]() 184.26.60.123 | |
stats.g.doubleclick.net | 96 | 1996-01-16 | 2012-07-01 | 2025-07-25 | 719 B | 849 B | ![]() 142.250.147.156 | |
static.ebates.com | 53121 | 1998-12-29 | 2017-06-05 | 2025-07-24 | 486 B | 38 kB | ![]() 2.20.163.91 | |
cdn.sprig.com | 58336 | 1996-01-27 | 2021-08-31 | 2025-07-22 | 434 B | 91 kB | ![]() 54.240.174.116 | |
connect.facebook.net | 139 | 2004-04-01 | 2012-05-22 | 2025-07-25 | 2.8 kB | 647 kB | ![]() 157.240.200.14 | |
batmazdefence.com | unknown | 2023-06-06 | 2025-07-24 | 2025-07-24 | 462 B | 412 B | ![]() 78.135.82.55 | |
tag.simpli.fi | 5216 | 2011-03-09 | 2016-08-25 | 2025-07-25 | 476 B | 635 B | ![]() 35.234.162.151 | |
www.google.com | 7 | 1997-09-15 | 2015-05-10 | 2025-07-23 | 1.8 kB | 984 B | ![]() 142.250.178.36 | |
sp.analytics.yahoo.com | 816 | 1995-01-18 | 2014-01-31 | 2025-07-26 | 711 B | 762 B | ![]() 46.137.24.143 | |
tags.w55c.net | 3703 | 2009-05-13 | 2012-05-22 | 2025-07-20 | 1.1 kB | 1.7 kB | ![]() 35.210.130.15 | |
bat.bing.net | unknown | 1997-09-03 | 2023-11-04 | 2025-07-24 | 1.4 kB | 1.1 kB | ![]() 150.171.28.10 | |
api.sprig.com | 12934 | 1996-01-27 | 2021-08-17 | 2025-07-21 | 1.4 kB | 3.5 kB | ![]() 34.198.52.31 | |
code.jquery.com | 634 | 2005-12-10 | 2012-05-21 | 2025-07-23 | 436 B | 90 kB | ![]() 151.101.66.137 | |
events.engager.ecbsn.com | 15972 | 2010-05-21 | 2019-07-22 | 2025-07-24 | 2.0 kB | 2.8 kB | ![]() 23.44.37.31 | |
www.datadoghq-browser-agent.com | 3490 | 2019-03-26 | 2019-04-26 | 2025-07-25 | 447 B | 36 kB | ![]() 3.167.9.161 | |
tags.rd.linksynergy.com | 4283 | 1997-07-22 | 2017-01-29 | 2025-07-24 | 530 B | 445 B | ![]() 34.98.67.3 | |
ct.pinterest.com | 852 | 2009-11-26 | 2015-03-12 | 2025-07-23 | 3.5 kB | 4.9 kB | ![]() 151.101.64.84 | |
www.redditstatic.com | 1440 | 2011-11-09 | 2012-06-30 | 2025-07-24 | 937 B | 69 kB | ![]() 151.101.193.140 | |
fhosfy.ywnhwmard.es 3 alert(s) on this Host | unknown | unknown | 2025-07-26 | 2025-07-26 | 1.8 kB | 11 kB | ![]() 104.21.32.250 | |
s.yimg.com | 375 | 1997-05-14 | 2012-05-20 | 2025-07-24 | 875 B | 21 kB | ![]() 188.125.94.206 | |
www.clarity.ms | 1404 | 2017-04-03 | 2018-08-22 | 2025-07-21 | 923 B | 76 kB | ![]() 13.107.246.53 | |
static.rakuten.com | 41767 | 1997-09-12 | 2019-07-03 | 2025-07-24 | 14 kB | 3.3 MB | ![]() 23.44.39.135 | |
cdnjs.cloudflare.com | 235 | 2009-02-17 | 2012-05-23 | 2025-07-23 | 464 B | 49 kB | ![]() 104.17.25.14 | |
www.google-analytics.com | 40 | 2005-07-18 | 2012-06-28 | 2025-07-24 | 434 B | 53 kB | ![]() 142.250.178.78 | |
ampcid.google.no | unknown | 2001-02-26 | 2017-10-25 | 2025-07-22 | 558 B | 539 B | ![]() 142.250.74.142 | |
api.rakuten.com | unknown | 1997-09-12 | 2018-12-18 | 2025-07-24 | 1.1 kB | 1.1 kB | ![]() 23.44.39.135 | |
js.rmtag.com | 35428 | 2014-06-11 | 2015-08-21 | 2025-07-24 | 426 B | 58 kB | ![]() 34.102.147.248 | |
cdn.schemaapp.com | 12078 | 2014-06-25 | 2018-06-13 | 2025-07-21 | 1.6 kB | 73 kB | ![]() 54.240.174.66 | |
www.facebook.com | 99 | 1997-03-29 | 2012-05-21 | 2025-07-24 | 1.4 kB | 2.9 kB | ![]() 31.13.72.36 | |
data.schemaapp.com | 11806 | 2014-06-25 | 2018-06-21 | 2025-07-23 | 1.1 kB | 1.3 kB | ![]() 54.240.174.121 | |
2700447.fls.doubleclick.net | 68257 | unknown | No data | No data | 1.4 kB | 2.4 kB | ![]() 142.250.74.102 |
Related reports
Threat Detection Systems
Public InfoSec YARA rules
No alerts detected
OpenPhish
No alerts detected
PhishTank
No alerts detected
Quad9 DNS
No alerts detected
ThreatFox
No alerts detected
JavaScript (152)
| HASH | FROM | Size | First Seen | Last Seen | |
|---|---|---|---|---|---|
| 086707e4369f60afedcafb16050a7618 | DocumentWrite | 39 B | 2023-03-07 | 2026-04-06 | |
Introduced by DocumentWrite First Seen 2023-03-07 Last Seen 2026-04-06 Times Seen 752996 Size 39 B (39 bytes) MD5 086707e4369f60afedcafb16050a7618 SHA1 8216b0cc6876cbd44f01c158e7dff3833ceccd41 Loading... | |||||
HTTP Transactions (133)
| URL | IP | Response | Size |
|---|








