Report Overview
Visitedpublic
2026-04-12 18:53:16
Tags
Submit Tags
URL
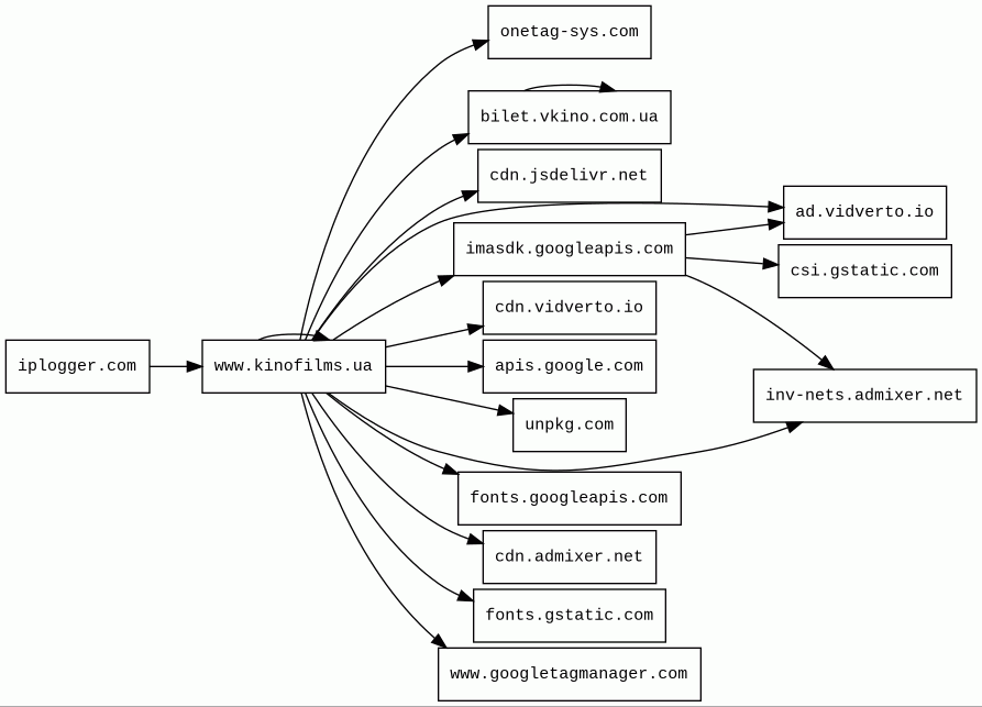
iplogger.com/2fJyi6
Finishing URL
www.kinofilms.ua/rus/movie/958969/
IP / ASN

172.67.188.178
Title
Скамер, фильм 2026
Detections
urlquery
0
Network Intrusion Detection
2
Threat Detection Systems
1
Host Summary
| Host | Rank | Registered | First Seen | Last Seen | Sent | Received | IP | Fingerprints |
|---|---|---|---|---|---|---|---|---|
ad.vidverto.io | 343459 | 2020-04-06 | 2020-04-14 | 2026-04-09 | 90 kB | 1.7 MB | ![]() 212.8.243.91 | |
fonts.gstatic.com | unknown | 2008-02-11 | 2014-04-02 | 2026-04-05 | 1.1 kB | 39 kB | ![]() 172.217.19.227 | |
www.googletagmanager.com | 283 | 2011-11-11 | 2012-10-04 | 2026-04-05 | 437 B | 436 kB | ![]() 142.251.143.136 | |
cdn.vidverto.io | 480164 | 2020-04-06 | 2020-04-15 | 2026-04-02 | 4.5 kB | 875 kB | ![]() 175.110.113.200 | |
apis.google.com | 1075 | 1997-09-15 | 2013-05-06 | 2026-04-06 | 962 B | 228 kB | ![]() 142.251.142.238 | |
cdn.admixer.net | 459604 | 2007-04-12 | 2012-12-19 | 2026-04-09 | 4.3 kB | 642 kB | ![]() 80.240.113.62 | |
bilet.vkino.com.ua | 1058723 | 2010-11-15 | 2014-01-29 | 2025-10-26 | 879 B | 2.7 kB | ![]() 142.132.229.3 | |
cdn.jsdelivr.net | 1678 | 2012-05-16 | 2012-09-30 | 2026-04-05 | 513 B | 2.3 kB | ![]() 151.101.65.229 | |
onetag-sys.com | 1047 | 2015-04-05 | 2015-04-08 | 2026-04-09 | 3.8 kB | 2.1 kB | ![]() 51.89.9.252 | |
iplogger.com 1 alert(s) on this Host | 198539 | 2011-11-16 | 2012-07-24 | 2026-04-12 | 487 B | 33 kB | ![]() 104.21.76.57 | |
www.kinofilms.ua | 327235 | 2011-09-26 | 2013-01-14 | 2025-01-06 | 20 kB | 1.1 MB | ![]() 185.149.40.246 | |
imasdk.googleapis.com | 3922 | 2005-01-25 | 2014-02-25 | 2026-04-09 | 2.5 kB | 3.8 MB | ![]() 172.217.19.234 | |
unpkg.com | 1093 | 2016-01-06 | 2016-01-07 | 2026-04-05 | 879 B | 153 kB | ![]() 104.18.1.22 | ![]() |
inv-nets.admixer.net | 21974 | 2007-04-12 | 2014-06-21 | 2026-04-09 | 4.4 kB | 3.5 kB | ![]() 116.202.167.133 | |
csi.gstatic.com | unknown | 2008-02-11 | 2017-01-29 | 2026-04-12 | 3.6 kB | 3.7 kB | ![]() 142.251.20.94 | |
fonts.googleapis.com | 313 | 2005-01-25 | 2012-05-23 | 2026-04-05 | 453 B | 1.5 kB | ![]() 142.251.38.106 |
Nginx:1.14.0 (Web servers, Reverse proxies)
Nginx is a web server that can also be used as a reverse proxy, load balancer, mail proxy and HTTP cache.Ubuntu (Operating systems)
Ubuntu is a free and open-source operating system on Linux for the enterprise server, desktop, cloud, and IoT.Nginx (Web servers, Reverse proxies)
Nginx is a web server that can also be used as a reverse proxy, load balancer, mail proxy and HTTP cache.Gcore (CDN)
Gcore is a public cloud and content delivery network (CDN) company.Cloudflare (CDN)
Cloudflare is a web-infrastructure and website-security company, providing content-delivery-network services, DDoS mitigation, Internet security, and distributed domain-name-server services.Nginx:1.14.1 (Web servers, Reverse proxies)
Nginx is a web server that can also be used as a reverse proxy, load balancer, mail proxy and HTTP cache.DoubleClick Campaign Manager (DCM) (Advertising)
Google AdSense (Advertising)
Google AdSense is a program run by Google through which website publishers serve advertisements that are targeted to the site content and audience.Admixer (Advertising)
Admixer is an independent adtech company developing an ecosystem of full-stack programmatic solutions.PHP:7.4.33 (Programming languages)
PHP is a general-purpose scripting language used for web development.Bootstrap:3 (UI frameworks)
Bootstrap is a free and open-source CSS framework directed at responsive, mobile-first front-end web development. It contains CSS and JavaScript-based design templates for typography, forms, buttons, navigation, and other interface components.jQuery:3.1.1 (JavaScript libraries)
jQuery is a JavaScript library which is a free, open-source software designed to simplify HTML DOM tree traversal and manipulation, as well as event handling, CSS animation, and Ajax.Google Analytics (Analytics)
Google Analytics is a free web analytics service that tracks and reports website traffic.Fly.io (PaaS)
Fly is a platform for running full stack apps and databases.Related reports
Network Intrusion Detection Systems
Suricata /w Emerging Threats Pro
| Timestamp | Severity | Source IP | Destination IP | Alert |
|---|---|---|---|---|
| medium | Client IP | ![]() 104.21.76.57 | ET INFO External IP Lookup Domain (iplogger .com in TLS SNI) | |
| medium | ![]() 104.21.76.57 | Client IP | ETPRO POLICY Possible External IP Lookup SSL Cert Observed (iplogger .com) |
Threat Detection Systems
| Detection System | Indicator | Verdict | Alert |
|---|---|---|---|
| DNS4EU | iplogger.com | malicious | Sinkholed |
JavaScript (99)
No JavaScripts
HTTP Transactions (131)
| URL | IP | Response | Size |
|---|






