Report Overview
Visitedpublic
2025-10-02 11:58:06
Tags
Submit Tags
URL
desixx2.net/big-ass-bengali-girl-riding-dick-of-lover-video/
Finishing URL
desixx2.net/big-ass-bengali-girl-riding-dick-of-lover-video/
IP / ASN

172.67.155.35
Title
Big Ass Bengali Girl Riding Dick Of Lover Video – Desixx2.net
Detections
urlquery
0
Network Intrusion Detection
0
Threat Detection Systems
1
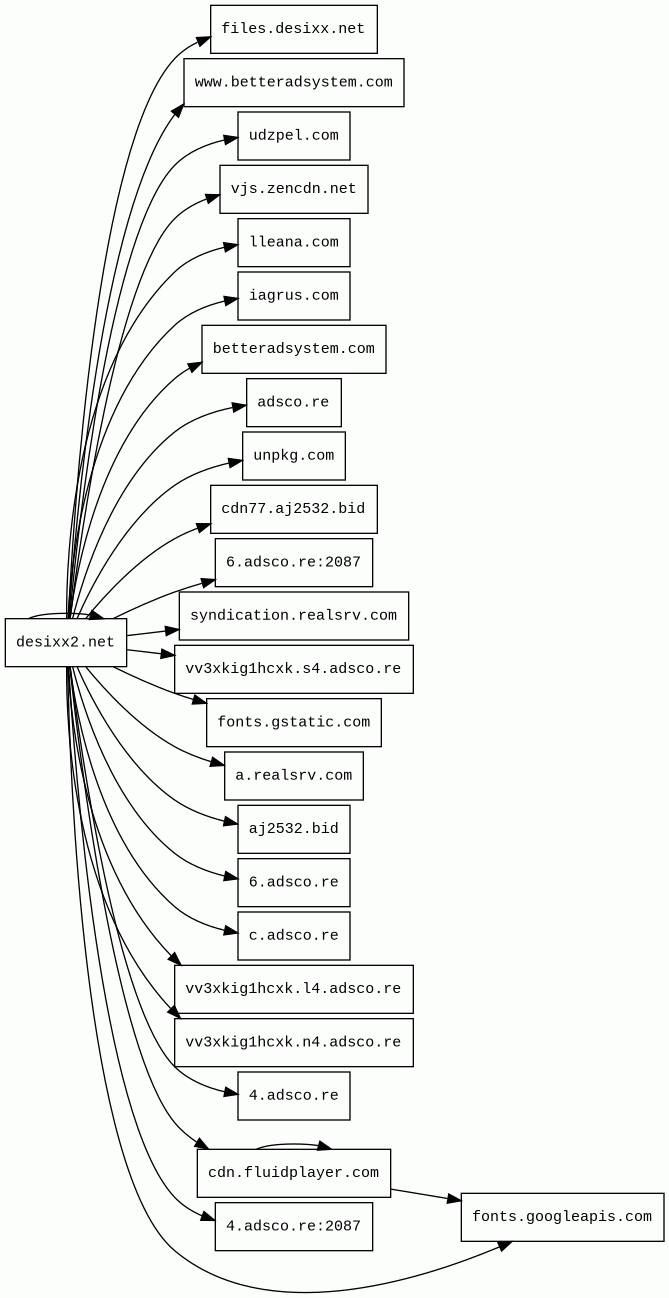
Host Summary
| Host | Rank | Registered | First Seen | Last Seen | Sent | Received | IP | Fingerprints |
|---|---|---|---|---|---|---|---|---|
desixx2.net | 5193935 | 2025-07-19 | 2025-08-15 | 2025-09-30 | 9.8 kB | 848 kB | ![]() 104.21.32.209 | ![]() ![]() |
fonts.googleapis.com | 313 | 2005-01-25 | 2012-05-23 | 2025-09-28 | 964 B | 30 kB | ![]() 142.250.74.138 | |
4.adsco.re | 95532 | 2017-02-14 | 2021-01-04 | 2025-10-02 | 845 B | 860 B | ![]() 162.252.214.5 | |
fonts.gstatic.com | unknown | 2008-02-11 | 2014-04-02 | 2025-09-28 | 1.6 kB | 123 kB | ![]() 142.250.74.67 | |
betteradsystem.com | 64565 | 2020-04-18 | 2020-04-19 | 2025-09-30 | 1.7 kB | 257 B | ![]() 162.252.213.208 | |
adsco.re | 3069 | 2017-02-14 | 2017-04-03 | 2025-09-30 | 442 B | 1.8 kB | ![]() 162.252.214.5 | |
unpkg.com | 1093 | 2016-01-06 | 2016-01-07 | 2025-09-28 | 497 B | 24 kB | ![]() 104.18.0.22 | ![]() |
i.bodrad.com 1 alert(s) on this Host | unknown | 2025-09-11 | 2025-09-13 | 2025-10-01 | 427 B | 40 kB | ![]() 45.133.44.32 | |
files.desixx.net | unknown | 2020-11-01 | 2025-08-21 | 2025-09-30 | 1.0 kB | 224 kB | ![]() 107.150.53.42 | |
aj2532.bid | 52730 | 2022-06-30 | 2022-06-30 | 2025-09-30 | 1.8 kB | 1.7 kB | ![]() 49.12.122.118 | |
c.adsco.re | 100769 | 2017-02-14 | 2017-11-29 | 2025-09-29 | 508 B | 81 kB | ![]() 104.17.138.102 | |
udzpel.com | 36693 | 2024-04-23 | 2024-04-24 | 2025-09-30 | 907 B | 73 kB | ![]() 172.67.177.107 | |
vv3xkig1hcxk.l4.adsco.re | unknown | 2017-02-14 | 2025-10-02 | 2025-10-02 | 434 B | 463 B | ![]() 185.200.118.62 | |
a.realsrv.com | 271410 | 2019-02-07 | 2019-07-03 | 2025-09-30 | 1.2 kB | 557 kB | ![]() 95.173.205.15 | ![]() |
cdn.fluidplayer.com | 197341 | 2016-09-22 | 2017-08-28 | 2025-09-30 | 2.2 kB | 331 kB | ![]() 95.173.205.15 | ![]() |
vv3xkig1hcxk.n4.adsco.re | unknown | 2017-02-14 | 2025-10-02 | 2025-10-02 | 434 B | 463 B | ![]() 38.132.109.126 | |
lleana.com | unknown | 2025-09-30 | 2025-10-02 | 2025-10-02 | 508 B | 244 B | ![]() 185.162.85.4 | |
iagrus.com | 39177 | 2024-10-08 | 2024-10-08 | 2025-09-30 | 1.1 kB | 894 B | ![]() 185.162.85.2 | |
cdn77.aj2532.bid | 1901709 | 2022-06-30 | 2022-06-30 | 2025-09-30 | 412 B | 38 kB | ![]() 185.76.9.12 | ![]() |
6.adsco.re | 91627 | 2017-02-14 | 2018-01-15 | 2025-10-02 | 845 B | 993 B | ![]() 104.17.138.102 | |
syndication.realsrv.com | 176973 | 2019-02-07 | 2019-07-03 | 2025-09-29 | 491 B | 738 B | ![]() 95.211.229.246 | |
www.betteradsystem.com | 944570 | 2020-04-18 | 2020-04-18 | 2025-09-30 | 451 B | 42 kB | ![]() 95.173.205.14 | ![]() |
vv3xkig1hcxk.s4.adsco.re | unknown | 2017-02-14 | 2025-10-02 | 2025-10-02 | 434 B | 0 B | ![]() 0.0.0.0 | |
vjs.zencdn.net | 43797 | 2011-12-27 | 2012-05-21 | 2025-09-29 | 868 B | 544 kB | ![]() 199.232.174.217 |
Cloudflare (CDN)
Cloudflare is a web-infrastructure and website-security company, providing content-delivery-network services, DDoS mitigation, Internet security, and distributed domain-name-server services.Unpkg (CDN)
Unpkg is a content delivery network for everything on npm.Slick (JavaScript libraries)
WordPress:6.8.3 (CMS, Blogs)
WordPress is a free and open-source content management system written in PHP and paired with a MySQL or MariaDB database. Features include a plugin architecture and a template system.Fluid Player (Video players)
Fluid Player is an open-source HTML5 video player.MySQL (Databases)
MySQL is an open-source relational database management system.jQuery Migrate:3.4.1 (JavaScript libraries)
Query Migrate is a javascript library that allows you to preserve the compatibility of your jQuery code developed for versions of jQuery older than 1.9.WordPress Super Cache (Caching, WordPress plugins)
WordPress Super Cache is a static caching plugin for WordPress.PHP (Programming languages)
PHP is a general-purpose scripting language used for web development.jQuery (JavaScript libraries)
jQuery is a JavaScript library which is a free, open-source software designed to simplify HTML DOM tree traversal and manipulation, as well as event handling, CSS animation, and Ajax.Fly.io (PaaS)
Fly is a platform for running full stack apps and databases.Nginx:1.19.0 (Web servers, Reverse proxies)
Nginx is a web server that can also be used as a reverse proxy, load balancer, mail proxy and HTTP cache.Nginx (Web servers, Reverse proxies)
Nginx is a web server that can also be used as a reverse proxy, load balancer, mail proxy and HTTP cache.CDN77 (CDN)
CDN77 is a content delivery network (CDN).Nginx:1.18.0 (Web servers, Reverse proxies)
Nginx is a web server that can also be used as a reverse proxy, load balancer, mail proxy and HTTP cache.Related reports
Threat Detection Systems
| Detection System | Indicator | Verdict | Alert |
|---|---|---|---|
| DNS0 Zero | i.bodrad.com | malicious | Sinkholed |
JavaScript (83)
No JavaScripts
HTTP Transactions (55)
| URL | IP | Response | Size |
|---|









