Report Overview
Visitedpublic
2025-10-15 18:57:19
Tags
Submit Tags
URL
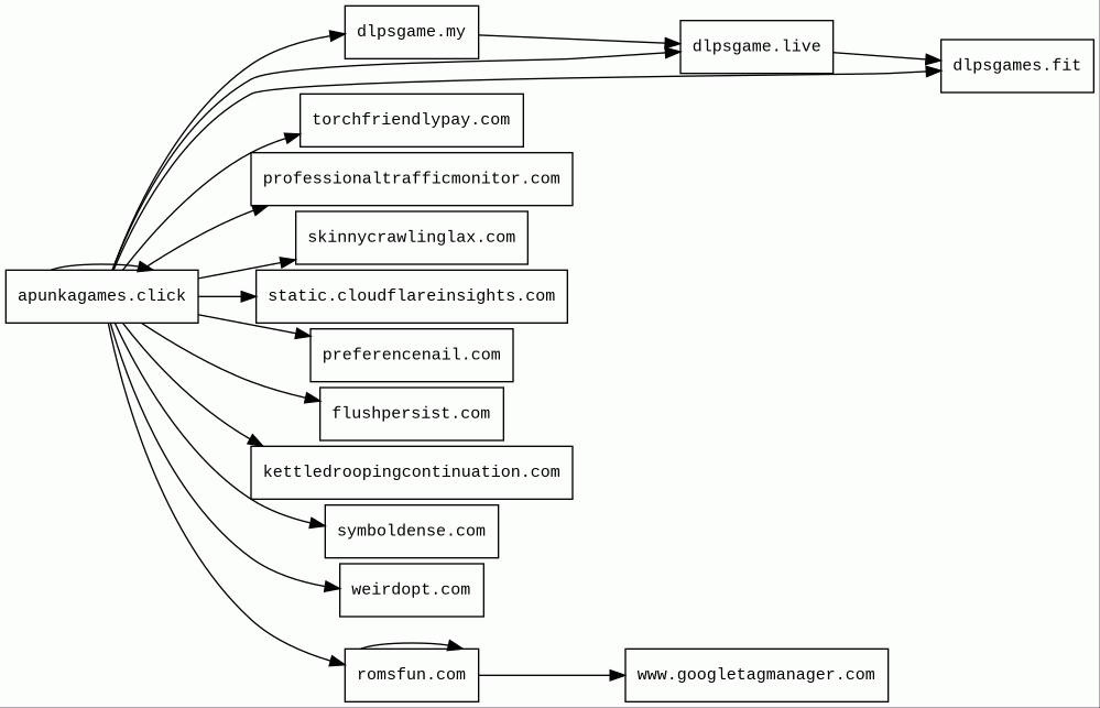
apunkagames.click/dlpsgame/
Finishing URL
apunkagames.click/dlpsgame/
IP / ASN

104.21.17.187
Title
Dlpsgame.com - Download Game PSX, PS2, PS3, PS4, PS5
Detections
urlquery
0
Network Intrusion Detection
0
Threat Detection Systems
18
Host Summary
| Host | Rank | Registered | First Seen | Last Seen | Sent | Received | IP | Fingerprints |
|---|---|---|---|---|---|---|---|---|
romsfun.com | 10502 | 2021-01-05 | 2021-01-06 | 2025-10-11 | 14 kB | 3.4 MB | ![]() 104.26.13.236 | |
kettledroopingcontinuation.com 24 alert(s) on this Host | 196057 | 2024-09-01 | 2025-07-30 | 2025-10-12 | 12 kB | 43 kB | ![]() 192.243.59.13 | |
dlpsgames.fit | unknown | 2025-09-09 | 2025-10-15 | 2025-10-15 | 425 B | 933 B | ![]() 104.21.46.132 | ![]() |
www.googletagmanager.com | 283 | 2011-11-11 | 2012-10-04 | 2025-10-12 | 881 B | 690 kB | ![]() 142.250.74.168 | |
professionaltrafficmonitor.com | 16376 | 2025-01-23 | 2025-01-25 | 2025-10-12 | 2.3 kB | 2.1 kB | ![]() 35.157.114.140 | |
preferencenail.com 3 alert(s) on this Host | 20606 | 2025-07-01 | 2025-07-08 | 2025-10-15 | 415 B | 86 kB | ![]() 185.196.197.72 | |
cdn.storageimagedisplay.com | 170153 | 2024-09-13 | 2024-09-13 | 2025-10-12 | 1.4 kB | 145 kB | ![]() 45.133.44.1 | |
flushpersist.com 2 alert(s) on this Host | 23810 | 2025-07-01 | 2025-07-08 | 2025-10-15 | 769 B | 530 B | ![]() 172.240.108.84 | ![]() |
weirdopt.com 2 alert(s) on this Host | 37519 | 2025-07-01 | 2025-07-08 | 2025-10-15 | 420 B | 377 B | ![]() 185.196.197.71 | |
dlpsgame.my | unknown | unknown | 2025-07-01 | 2025-08-06 | 447 B | 489 B | ![]() 172.67.141.174 | |
symboldense.com 5 alert(s) on this Host | unknown | 2025-10-13 | 2025-10-15 | 2025-10-15 | 2.2 kB | 296 kB | ![]() 172.240.108.84 | ![]() |
torchfriendlypay.com 21 alert(s) on this Host | 191479 | 2024-09-01 | 2025-07-30 | 2025-10-13 | 9.0 kB | 42 kB | ![]() 172.240.108.84 | ![]() |
apunkagames.click 7 alert(s) on this Host | unknown | 2025-10-01 | 2025-10-03 | 2025-10-10 | 4.2 kB | 11 kB | ![]() 104.21.17.187 | |
skinnycrawlinglax.com 6 alert(s) on this Host | 38609 | 2024-09-01 | 2025-07-09 | 2025-10-13 | 960 B | 7.9 kB | ![]() 192.243.59.12 | |
static.cloudflareinsights.com | 4073 | 2019-08-30 | 2019-09-24 | 2025-10-12 | 512 B | 20 kB | ![]() 104.16.79.73 | |
dlpsgame.live | unknown | 2025-05-12 | 2025-07-01 | 2025-08-06 | 425 B | 493 B | ![]() 188.114.97.1 |
Cloudflare (CDN)
Cloudflare is a web-infrastructure and website-security company, providing content-delivery-network services, DDoS mitigation, Internet security, and distributed domain-name-server services.WordPress (CMS, Blogs)
WordPress is a free and open-source content management system written in PHP and paired with a MySQL or MariaDB database. Features include a plugin architecture and a template system.MySQL (Databases)
MySQL is an open-source relational database management system.PHP (Programming languages)
PHP is a general-purpose scripting language used for web development.Nginx:1.19.5 (Web servers, Reverse proxies)
Nginx is a web server that can also be used as a reverse proxy, load balancer, mail proxy and HTTP cache.LiteSpeed (Web servers)
LiteSpeed is a high-scalability web server.Litespeed Cache (Caching, WordPress plugins)
LiteSpeed Cache is an all-in-one site acceleration plugin for WordPress.LiteSpeed Cache (Caching, WordPress plugins)
LiteSpeed Cache is an all-in-one site acceleration plugin for WordPress.Nginx:1.21.6 (Web servers, Reverse proxies)
Nginx is a web server that can also be used as a reverse proxy, load balancer, mail proxy and HTTP cache.Envoy (Reverse proxies)
Envoy is an open-source edge and service proxy, designed for cloud-native applications.Cloudflare Browser Insights (Analytics, RUM)
Cloudflare Browser Insights is a tool that measures the performance of websites from the perspective of users.Related reports
Threat Detection Systems
| Detection System | Indicator | Verdict | Alert |
|---|---|---|---|
| DNS0 Zero | apunkagames.click | malicious | Sinkholed |
| Quad9 DNS | kettledroopingcontinuation.com | malicious | Sinkholed |
| Cloudflare DNS | kettledroopingcontinuation.com | malicious | Sinkholed |
| Hagezi Threat Feed | kettledroopingcontinuation.com | malicious | Sinkholed |
| DNS0 Zero | symboldense.com | malicious | Sinkholed |
| Cloudflare DNS | torchfriendlypay.com | malicious | Sinkholed |
| Hagezi Threat Feed | torchfriendlypay.com | malicious | Sinkholed |
| Quad9 DNS | torchfriendlypay.com | malicious | Sinkholed |
| Quad9 DNS | skinnycrawlinglax.com | malicious | Sinkholed |
| Hagezi Threat Feed | skinnycrawlinglax.com | malicious | Sinkholed |
| Cloudflare DNS | skinnycrawlinglax.com | malicious | Sinkholed |
| DNS4EU | preferencenail.com | malicious | Sinkholed |
| Hagezi Threat Feed | preferencenail.com | malicious | Sinkholed |
| Cloudflare DNS | preferencenail.com | malicious | Sinkholed |
| Cloudflare DNS | flushpersist.com | malicious | Sinkholed |
| Hagezi Threat Feed | flushpersist.com | malicious | Sinkholed |
| DNS4EU | weirdopt.com | malicious | Sinkholed |
| Cloudflare DNS | weirdopt.com | malicious | Sinkholed |
JavaScript (42)
No JavaScripts
HTTP Transactions (74)
| URL | IP | Response | Size |
|---|





