Report Overview
Visitedpublic
2026-03-04 21:06:55
Tags
Submit Tags
URL
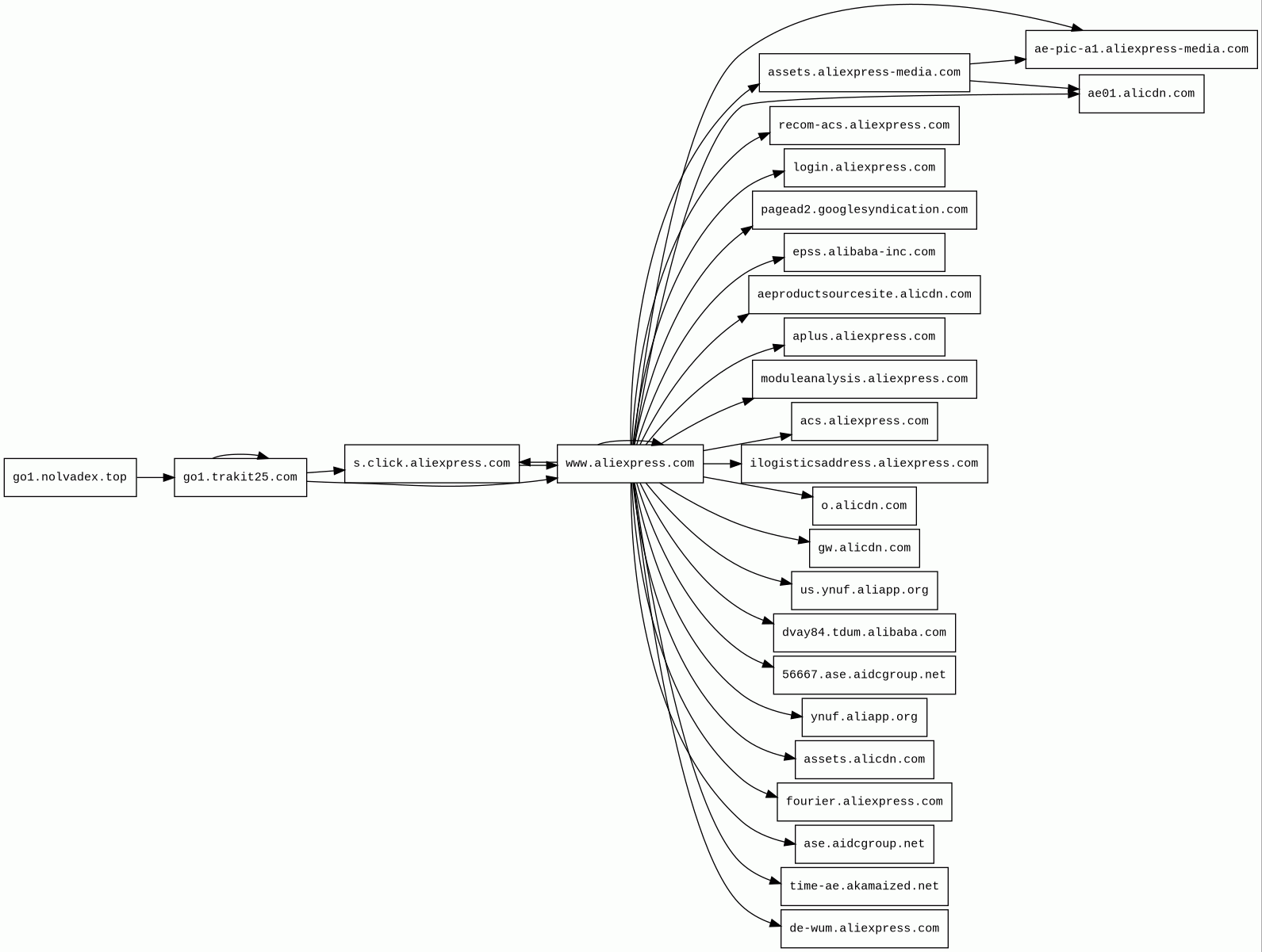
go1.nolvadex.top/offers.go?spaceid=11804994&subid=145_258567_858&sid2=5c6c161e259b4aa4ba93d98740e1ac6b
Finishing URL
www.aliexpress.com/item/1005006341728350.html?pdp_npi=4%40dis%21ILS%21495.45%21172.35%21%21%211027.91%21357.58%21%400baf702f17554729617118066ddf41%2112000036823742517%21affd%21%21%21&aff_fcid=1eab1b51709243d38e8e98357bcca46c-1772658384952-07169-_oowq4It&aff_fsk=_oowq4It&aff_platform=portals-billboard-fp&sk=_oowq4It&aff_trace_key=1eab1b51709243d38e8e98357bcca46c-1772658384952-07169-_oowq4It&terminal_id=75b78301d39d49bcaa805c01d3504b7b&afSmartRedirect=y
IP / ASN

217.22.19.196
Title
Travel Men 17 inch Laptop Backpack vacuum compression Backpack Business Large Capacity school Backpack expand outdoor backpack - AliExpress 1524
Detections
urlquery
0
Network Intrusion Detection
1
Threat Detection Systems
1
Host Summary
| Host | Rank | Registered | First Seen | Last Seen | Sent | Received | IP | Fingerprints |
|---|---|---|---|---|---|---|---|---|
www.aliexpress.com | 2070 | 2006-04-16 | 2012-05-31 | 2026-02-28 | 5.0 kB | 91 kB | ![]() 96.6.18.155 | ![]() ![]() |
go1.nolvadex.top 1 alert(s) on this Host | unknown | 2024-01-14 | 2025-08-27 | 2026-02-16 | 570 B | 686 B | ![]() 217.22.19.197 | |
gw.alicdn.com | 68095 | 2008-06-25 | 2013-11-25 | 2026-03-03 | 469 B | 3.0 kB | ![]() 47.246.44.178 | ![]() |
ilogisticsaddress.aliexpress.com | 1498806 | 2006-04-16 | 2015-08-18 | 2026-02-24 | 2.6 kB | 17 kB | ![]() 47.246.146.105 | ![]() |
us.ynuf.aliapp.org | 150991 | 2008-01-04 | 2017-01-29 | 2026-02-27 | 962 B | 2.1 kB | ![]() 47.246.146.52 | ![]() ![]() |
assets.alicdn.com | 68324 | 2008-06-25 | 2014-10-08 | 2026-02-27 | 4.1 kB | 662 kB | ![]() 96.6.18.155 | ![]() |
epss.alibaba-inc.com | 498005 | 1999-08-24 | 2023-06-11 | 2026-02-27 | 1.0 kB | 474 B | ![]() 47.246.167.224 | ![]() |
assets.aliexpress-media.com | 161569 | 2021-06-25 | 2024-10-16 | 2026-02-25 | 33 kB | 7.8 MB | ![]() 52.84.50.102 | ![]() |
ase.aidcgroup.net | unknown | 2023-05-26 | 2025-11-08 | 2026-03-02 | 1.1 kB | 739 B | ![]() 47.89.80.41 | ![]() |
aeproductsourcesite.alicdn.com | 260494 | 2008-06-25 | 2017-02-02 | 2026-02-23 | 627 B | 4.6 kB | ![]() 96.6.18.161 | ![]() ![]() |
56667.ase.aidcgroup.net | unknown | 2023-05-26 | 2026-03-04 | 2026-03-04 | 456 B | 230 B | ![]() 47.89.80.41 | ![]() |
o.alicdn.com | 89234 | 2008-06-25 | 2021-04-29 | 2026-02-25 | 937 B | 21 kB | ![]() 47.246.50.181 | ![]() |
time-ae.akamaized.net | 226392 | 2014-03-18 | 2018-10-17 | 2026-02-25 | 441 B | 169 B | ![]() 23.73.2.89 | |
moduleanalysis.aliexpress.com | 407972 | 2006-04-16 | 2017-06-30 | 2026-02-23 | 499 B | 1.9 kB | ![]() 47.246.146.105 | ![]() ![]() |
acs.aliexpress.com | 150748 | 2006-04-16 | 2018-02-03 | 2026-02-25 | 30 kB | 42 kB | ![]() 47.246.146.13 | ![]() |
recom-acs.aliexpress.com | 297386 | 2006-04-16 | 2024-02-26 | 2026-03-01 | 8.5 kB | 284 kB | ![]() 47.246.146.13 | ![]() |
ynuf.aliapp.org | 49898 | 2008-01-04 | 2017-01-30 | 2026-02-26 | 416 B | 969 B | ![]() 124.239.14.253 | ![]() ![]() |
fourier.aliexpress.com | 190769 | 2006-04-16 | 2022-05-16 | 2026-02-25 | 2.6 kB | 468 B | ![]() 47.246.146.232 | |
login.aliexpress.com | 79531 | 2006-04-16 | 2015-05-08 | 2026-02-24 | 2.6 kB | 51 kB | ![]() 96.6.18.155 | ![]() ![]() |
de-wum.aliexpress.com | 1352849 | 2006-04-16 | 2020-10-22 | 2026-02-24 | 5.3 kB | 1.9 kB | ![]() 47.246.146.105 | ![]() ![]() |
aplus.aliexpress.com | 216628 | 2006-04-16 | 2025-05-16 | 2026-02-27 | 156 kB | 38 kB | ![]() 47.246.110.43 | |
ae01.alicdn.com | 31289 | 2008-06-25 | 2015-11-26 | 2026-02-26 | 13 kB | 747 kB | ![]() 52.84.50.78 | ![]() |
ae-pic-a1.aliexpress-media.com | 113601 | 2021-06-25 | 2024-04-10 | 2026-02-25 | 38 kB | 431 kB | ![]() 54.240.174.49 | ![]() |
go1.trakit25.com | unknown | 2025-05-06 | 2025-08-11 | 2026-02-28 | 1.1 kB | 1.2 kB | ![]() 217.22.19.196 | |
dvay84.tdum.alibaba.com | unknown | 1999-04-15 | 2026-03-04 | 2026-03-04 | 421 B | 407 B | ![]() 47.246.146.52 | ![]() |
s.click.aliexpress.com | 47141 | 2006-04-16 | 2013-12-16 | 2026-02-27 | 3.6 kB | 81 kB | ![]() 96.6.18.155 | ![]() ![]() |
pagead2.googlesyndication.com | 610 | 2003-01-21 | 2012-05-21 | 2026-03-02 | 477 B | 164 kB | ![]() 172.217.19.226 |
Spring (Web frameworks)
Java (Programming languages)
Java is a class-based, object-oriented programming language that is designed to have as few implementation dependencies as possible.Tengine (Web servers)
Tengine is a web server which is based on the Nginx HTTP server.Alibaba Cloud CDN (CDN)
Alibaba Cloud CDN is a global network of servers designed to deliver high-performance, low-latency content to users around the world. It is a cloud-based service provided by Alibaba Cloud, a subsidiary of the Alibaba Group, that enables businesses to accelerate the delivery of their web content, including images, videos, and static files, to end-users.Alibaba Cloud Object Storage Service (IaaS)
Alibaba Cloud Object Storage Service (OSS) is a cloud-based object storage service provided by Alibaba Cloud, which allows users to store and access large amounts of data in the cloud.Amazon Web Services (PaaS)
Amazon Web Services (AWS) is a comprehensive cloud services platform offering compute power, database storage, content delivery and other functionality.Amazon CloudFront (CDN)
Amazon CloudFront is a fast content delivery network (CDN) service that securely delivers data, videos, applications, and APIs to customers globally with low latency, high transfer speeds.Nginx (Web servers, Reverse proxies)
Nginx is a web server that can also be used as a reverse proxy, load balancer, mail proxy and HTTP cache.Related reports
Network Intrusion Detection Systems
Suricata /w Emerging Threats Pro
| Timestamp | Severity | Source IP | Destination IP | Alert |
|---|---|---|---|---|
| low | Client IP | ![]() 74.125.250.129 | ET INFO Session Traversal Utilities for NAT (STUN Binding Request On Non-Standard High Port) |
Threat Detection Systems
| Detection System | Indicator | Verdict | Alert |
|---|---|---|---|
| DNS4EU | go1.nolvadex.top | malicious | Sinkholed |
JavaScript (73)
| HASH | FROM | Size | First Seen | Last Seen | |
|---|---|---|---|---|---|
| 574a8ca5d918c7f38918f23044be4e06 | DocumentWrite | 168 B | 2024-11-04 | 2026-03-04 | |
Introduced by DocumentWrite First Seen 2024-11-04 Last Seen 2026-03-04 Times Seen 10354 Size 168 B (168 bytes) MD5 574a8ca5d918c7f38918f23044be4e06 SHA1 66a2de13ba1fb60e8ba3c2c5b54e550c0346e66a Loading... | |||||
HTTP Transactions (279)
| URL | IP | Response | Size |
|---|







