Report Overview
Visitedpublic
2025-05-01 14:23:27
Tags
Submit Tags
URL
watchmmafull.com/
Finishing URL
watchmmafull.com/
IP / ASN

172.67.212.249
Title
Watch UFC MMA BOXING KICKBOXING Full Fights Replays
Detections
urlquery
0
Network Intrusion Detection
0
Threat Detection Systems
0
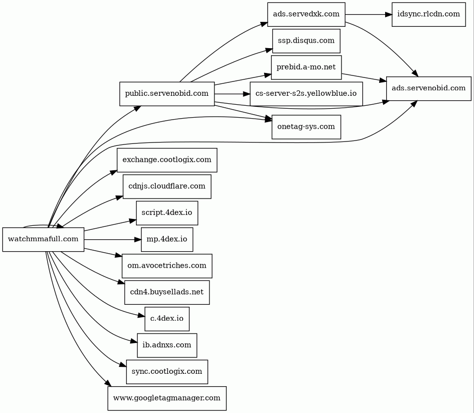
Host Summary
| Host | Rank | Registered | First Seen | Last Seen | Sent | Received | IP | Fingerprints |
|---|---|---|---|---|---|---|---|---|
watchmmafull.com | unknown | 2023-12-27 | 2023-12-27 | 2024-01-07 | 18 kB | 4.7 MB | ![]() 104.21.93.169 | |
exchange.cootlogix.com | unknown | 2017-08-21 | 2022-07-05 | 2025-04-24 | 2.6 kB | 2.2 kB | ![]() 167.99.22.191 | |
cdnjs.cloudflare.com | 235 | 2009-02-17 | 2012-05-23 | 2025-04-30 | 469 B | 60 kB | ![]() 104.17.25.14 | |
www.googletagmanager.com | 75 | 2011-11-11 | 2012-10-04 | 2025-04-30 | 437 B | 365 kB | ![]() 142.250.74.136 | |
cs-server-s2s.yellowblue.io | 15553 | 2020-06-21 | 2020-11-23 | 2025-04-24 | 669 B | 137 B | ![]() 18.233.4.56 | |
public.servenobid.com | 3493 | 2019-04-26 | 2019-10-29 | 2025-04-30 | 533 B | 10 kB | ![]() 3.167.2.125 | |
ads.servedxk.com | unknown | 2024-09-27 | 2024-12-05 | 2025-04-24 | 1.0 kB | 1.4 kB | ![]() 45.55.125.114 | |
prebid.a-mo.net | 1148 | 2017-09-08 | 2020-07-14 | 2025-04-27 | 541 B | 299 B | ![]() 163.5.194.33 | |
onetag-sys.com | 1840 | 2015-04-05 | 2015-04-08 | 2025-05-01 | 1.7 kB | 857 B | ![]() 51.75.86.98 | |
script.4dex.io | 2135 | 2018-04-02 | 2018-07-23 | 2025-04-28 | 869 B | 65 kB | ![]() 104.26.8.169 | |
ads.servenobid.com | 1764 | 2019-04-26 | 2019-05-19 | 2025-04-24 | 1.5 kB | 1.7 kB | ![]() 143.244.197.139 | |
ib.adnxs.com | 241 | 2008-05-27 | 2012-05-20 | 2025-04-27 | 493 B | 1.4 kB | ![]() 185.89.210.212 | |
sync.cootlogix.com | unknown | 2017-08-21 | 2022-08-31 | 2025-04-30 | 575 B | 508 B | ![]() 137.184.133.96 | |
om.avocetriches.com 1 alert(s) on this Host | unknown | 2024-02-08 | 2024-02-08 | 2025-03-04 | 432 B | 1.4 kB | ![]() 23.109.170.227 | |
mp.4dex.io | 2629 | 2018-04-02 | 2019-01-03 | 2025-04-26 | 485 B | 895 B | ![]() 172.64.153.78 | |
c.4dex.io | 6587 | 2018-04-02 | 2018-12-24 | 2025-04-24 | 8.9 kB | 5.1 kB | ![]() 35.241.34.106 | |
cdn4.buysellads.net | 14158 | 2008-09-24 | 2017-09-14 | 2025-04-24 | 442 B | 665 kB | ![]() 152.42.150.143 | |
ssp.disqus.com | 7563 | 2006-12-07 | 2021-02-08 | 2025-04-30 | 513 B | 100 B | ![]() 34.224.66.164 |
Related reports
Threat Detection Systems
Public InfoSec YARA rules
No alerts detected
OpenPhish
No alerts detected
PhishTank
No alerts detected
Quad9 DNS
| Scan Date | Severity | Indicator | Alert |
|---|---|---|---|
| 2025-05-01 | medium | avocetriches.com | Sinkholed |
ThreatFox
No alerts detected
JavaScript (14)
No JavaScripts
HTTP Transactions (70)
| URL | IP | Response | Size |
|---|



