Report Overview
Visitedpublic
2025-10-12 14:22:56
Tags
Submit Tags
URL
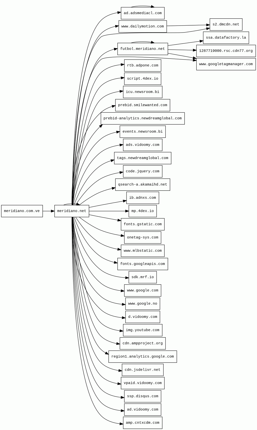
meridiano.com.ve
Finishing URL
meridiano.net/
IP / ASN

172.67.191.6
Title
Meridiano.net | Todo sobre el mundo deportivo
Detections
urlquery
0
Network Intrusion Detection
0
Threat Detection Systems
0
Host Summary
| Host | Rank | Registered | First Seen | Last Seen | Sent | Received | IP | Fingerprints |
|---|---|---|---|---|---|---|---|---|
d.vidoomy.com | 290927 | 2017-02-22 | 2021-03-17 | 2025-10-09 | 9.3 kB | 3.5 kB | ![]() 212.36.83.246 | |
ads.vidoomy.com | 294046 | 2017-02-22 | 2017-10-13 | 2025-10-07 | 422 B | 4.6 kB | ![]() 79.127.237.161 | |
sdk.mrf.io | 47232 | 2014-12-29 | 2021-04-16 | 2025-10-06 | 455 B | 132 kB | ![]() 104.19.219.32 | ![]() |
www.googletagmanager.com | 283 | 2011-11-11 | 2012-10-04 | 2025-10-05 | 1.3 kB | 1.3 MB | ![]() 142.250.74.168 | |
cdn.ampproject.org | 3289 | 2015-08-31 | 2015-10-09 | 2025-10-05 | 4.1 kB | 479 kB | ![]() 142.250.178.65 | |
www.mlbstatic.com | 83600 | 2015-09-11 | 2015-10-08 | 2025-10-08 | 886 B | 36 kB | ![]() 151.101.117.91 | |
mp.4dex.io | 19933 | 2018-04-02 | 2019-01-03 | 2025-10-06 | 2.4 kB | 3.4 kB | ![]() 104.18.34.178 | |
1287719000.rsc.cdn77.org | 1443843 | 2013-03-12 | 2016-02-22 | 2025-09-09 | 5.5 kB | 22 kB | ![]() 185.76.9.12 | ![]() |
code.jquery.com | 4915 | 2005-12-10 | 2012-05-21 | 2025-10-05 | 445 B | 258 kB | ![]() 151.101.2.137 | |
onetag-sys.com | 1047 | 2015-04-05 | 2015-04-08 | 2025-10-06 | 2.4 kB | 2.3 kB | ![]() 51.89.9.251 | |
prebid-analytics.newdreamglobal.com | 4187919 | 2017-02-01 | 2025-06-07 | 2025-06-07 | 2.0 kB | 4.7 kB | ![]() 172.67.167.200 | |
amp.cntxcdm.com | 387688 | 2022-07-06 | 2023-01-05 | 2025-07-04 | 722 B | 5.9 kB | ![]() 104.18.38.199 | |
qsearch-a.akamaihd.net | 13022 | 2009-09-14 | 2014-02-27 | 2025-10-06 | 671 B | 296 B | ![]() 23.36.77.97 | |
www.dailymotion.com | 1971 | 2005-03-15 | 2012-11-02 | 2025-10-09 | 450 B | 26 kB | ![]() 188.65.124.92 | |
ssa.datafactory.la | 1854177 | 2009-09-25 | 2015-06-19 | 2025-09-06 | 524 B | 9.0 kB | ![]() 144.217.87.201 | |
ad.vidoomy.com | 240762 | 2017-02-22 | 2023-10-23 | 2025-10-09 | 3.1 kB | 13 kB | ![]() 212.36.83.216 | |
vpaid.vidoomy.com | 39402 | 2017-02-22 | 2021-01-21 | 2025-10-09 | 876 B | 1.1 MB | ![]() 185.76.9.11 | ![]() |
icu.newsroom.bi | 155291 | 2020-04-12 | 2024-04-16 | 2025-10-09 | 633 B | 1.2 kB | ![]() 144.76.226.28 | ![]() |
fonts.googleapis.com | 313 | 2005-01-25 | 2012-05-23 | 2025-10-05 | 501 B | 10 kB | ![]() 216.58.211.10 | |
ad.adsmediacl.com | 6265583 | unknown | No data | No data | 2.2 kB | 7.3 kB | ![]() 195.201.147.246 | |
tags.newdreamglobal.com | 1389596 | 2017-02-01 | 2017-07-06 | 2025-10-01 | 2.8 kB | 768 kB | ![]() 172.67.167.200 | |
meridiano.net | 28927 | 2019-01-26 | 2019-05-31 | 2025-06-24 | 6.3 kB | 809 kB | ![]() 104.26.15.66 | ![]() |
meridiano.com.ve | 1734688 | unknown | 2013-01-11 | 2023-04-18 | 485 B | 502 kB | ![]() 104.21.89.188 | |
fonts.gstatic.com | unknown | 2008-02-11 | 2014-04-02 | 2025-10-05 | 2.2 kB | 60 kB | ![]() 142.250.74.3 | |
img.youtube.com | 6546 | 2005-02-15 | 2012-05-30 | 2025-10-06 | 1.8 kB | 102 kB | ![]() 216.58.207.238 | |
futbol.meridiano.net | unknown | 2019-01-26 | 2020-08-18 | 2023-01-30 | 16 kB | 589 kB | ![]() 52.223.46.195 | |
ssp.disqus.com | 8456 | 2006-12-07 | 2021-02-08 | 2025-10-06 | 1.9 kB | 718 B | ![]() 54.221.166.233 | |
prebid.smilewanted.com | 27103 | 2015-10-05 | 2019-07-25 | 2025-10-06 | 1.9 kB | 2.1 kB | ![]() 172.66.154.88 | |
events.newsroom.bi | 36680 | 2020-04-12 | 2020-08-13 | 2025-10-06 | 1.2 kB | 1.8 kB | ![]() 91.134.34.33 | ![]() |
www.google.com | 22 | 1997-09-15 | 2015-05-10 | 2025-10-05 | 2.7 kB | 1.8 kB | ![]() 216.58.207.196 | |
region1.analytics.google.com | 22257 | 1997-09-15 | 2022-03-17 | 2025-10-05 | 985 B | 847 B | ![]() 216.239.32.36 | |
www.google.no | 92680 | 2001-02-26 | 2012-06-26 | 2025-10-05 | 906 B | 580 B | ![]() 142.250.178.67 | |
s2.dmcdn.net | 93595 | 2009-07-03 | 2013-04-23 | 2025-10-08 | 444 B | 25 kB | ![]() 3.167.2.68 | |
ib.adnxs.com | 1567 | 2008-05-27 | 2012-05-20 | 2025-10-06 | 2.9 kB | 5.7 kB | ![]() 185.89.210.180 | |
script.4dex.io | 28714 | 2018-04-02 | 2018-07-23 | 2025-10-06 | 838 B | 125 kB | ![]() 104.26.9.169 | |
cdn.jsdelivr.net | 1678 | 2012-05-16 | 2012-09-30 | 2025-10-05 | 507 B | 2.4 kB | ![]() 151.101.65.229 | |
rtb.adpone.com | 460313 | 2015-09-14 | 2019-04-19 | 2025-08-24 | 1.5 kB | 4.3 kB | ![]() 104.26.11.25 |
Nginx (Web servers, Reverse proxies)
Nginx is a web server that can also be used as a reverse proxy, load balancer, mail proxy and HTTP cache.Envoy (Reverse proxies)
Envoy is an open-source edge and service proxy, designed for cloud-native applications.Cloudflare (CDN)
Cloudflare is a web-infrastructure and website-security company, providing content-delivery-network services, DDoS mitigation, Internet security, and distributed domain-name-server services.Varnish (Caching)
Varnish is a reverse caching proxy.Google Cloud CDN (CDN)
Cloud CDN uses Google's global edge network to serve content closer to users.Google Cloud (IaaS)
Google Cloud is a suite of cloud computing services.CDN77 (CDN)
CDN77 is a content delivery network (CDN).Amazon Web Services (PaaS)
Amazon Web Services (AWS) is a comprehensive cloud services platform offering compute power, database storage, content delivery and other functionality.Express (Web frameworks, Web servers)
Express is a web application framework for Node.js, released as free and open-source software under the MIT License. It is designed for building web applications and APIs.Node.js (Programming languages)
Node.js is an open-source, cross-platform, JavaScript runtime environment that executes JavaScript code outside a web browser.Lightbox (JavaScript libraries)
Lightbox is small javascript library used to overlay images on top of the current page.jQuery CDN (CDN)
jQuery CDN is a way to include jQuery in your website without actually downloading and keeping it your website's folder.jQuery:2.2.4 (JavaScript libraries)
jQuery is a JavaScript library which is a free, open-source software designed to simplify HTML DOM tree traversal and manipulation, as well as event handling, CSS animation, and Ajax.Google Analytics (Analytics)
Google Analytics is a free web analytics service that tracks and reports website traffic.Amazon CloudFront (CDN)
Amazon CloudFront is a fast content delivery network (CDN) service that securely delivers data, videos, applications, and APIs to customers globally with low latency, high transfer speeds.Nginx:1.25.5 (Web servers, Reverse proxies)
Nginx is a web server that can also be used as a reverse proxy, load balancer, mail proxy and HTTP cache.Related reports
Threat Detection Systems
No alerts detected
JavaScript (58)
No JavaScripts
HTTP Transactions (139)
| URL | IP | Response | Size |
|---|










