Report Overview
Visitedpublic
2026-03-18 15:55:16
Tags
Submit Tags
URL
tradexspro.com/
Finishing URL
tradexspro.com/
IP / ASN

79.133.41.61
Title
Tradexspro Global
Detections
urlquery
0
Network Intrusion Detection
0
Threat Detection Systems
3
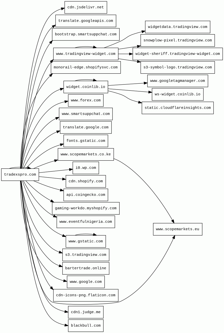
Host Summary
| Host | Rank | Registered | First Seen | Last Seen | Sent | Received | IP | Fingerprints |
|---|---|---|---|---|---|---|---|---|
static.cloudflareinsights.com | 4073 | 2019-08-30 | 2019-09-24 | 2026-03-15 | 512 B | 32 kB | ![]() 104.16.80.73 | |
cdn1.judge.me | 58232 | 2008-08-19 | 2023-04-24 | 2026-03-13 | 1.4 kB | 2.3 kB | ![]() 195.16.73.219 | |
snowplow-pixel.tradingview.com | 110021 | 2010-03-20 | 2020-02-21 | 2026-03-17 | 1.0 kB | 1.0 kB | ![]() 54.69.138.152 | ![]() |
bartertrade.online 1 alert(s) on this Host | unknown | 2023-07-09 | 2026-03-18 | 2026-03-18 | 533 B | 212 B | ![]() 162.254.39.100 | ![]() |
s3-symbol-logo.tradingview.com | 110931 | 2010-03-20 | 2020-11-23 | 2026-03-13 | 8.7 kB | 33 kB | ![]() 194.242.11.186 | |
api.coingecko.com | 442226 | 2014-03-26 | 2018-05-18 | 2026-03-13 | 453 B | 1.0 kB | ![]() 172.66.172.219 | |
www.scopemarkets.co.ke | unknown | unknown | No data | No data | 928 B | 316 B | ![]() 20.108.210.129 | |
translate.google.com | 609 | 1997-09-15 | 2012-05-30 | 2026-03-16 | 940 B | 83 kB | ![]() 142.251.143.142 | |
widget-sheriff.tradingview-widget.com | 206730 | 2020-06-05 | 2024-02-01 | 2026-03-13 | 1.1 kB | 1.2 kB | ![]() 52.84.50.3 | |
widget.coinlib.io | unknown | 2017-12-05 | 2018-10-03 | 2026-03-17 | 13 kB | 1.3 MB | ![]() 188.114.96.1 | |
ws-widget.coinlib.io | unknown | 2017-12-05 | 2023-05-09 | 2026-03-13 | 4.3 kB | 8.1 kB | ![]() 188.114.96.1 | |
bootstrap.smartsuppchat.com | 425291 | 2014-02-02 | 2018-01-29 | 2026-03-11 | 990 B | 3.1 kB | ![]() 3.121.194.18 | |
gaming-workdo.myshopify.com | unknown | 2006-03-03 | 2026-03-18 | 2026-03-18 | 3.6 kB | 407 kB | ![]() 23.227.38.74 | |
s3.tradingview.com | 165395 | 2010-03-20 | 2018-06-24 | 2026-03-13 | 449 B | 14 kB | ![]() 194.242.11.186 | |
cdn.jsdelivr.net | 1678 | 2012-05-16 | 2012-09-30 | 2026-03-15 | 416 B | 209 kB | ![]() 167.82.5.229 | |
tradexspro.com 72 alert(s) on this Host | unknown | unknown | No data | No data | 35 kB | 6.8 MB | ![]() 79.133.41.61 | ![]() |
cdn-icons-png.flaticon.com | 239972 | 2013-05-10 | 2021-09-02 | 2026-03-12 | 453 B | 5.7 kB | ![]() 23.36.77.91 | |
www.tradingview-widget.com | 196495 | 2020-06-05 | 2021-04-08 | 2026-03-12 | 28 kB | 1.1 MB | ![]() 194.242.11.186 | ![]() |
translate.googleapis.com | 6317 | 2005-01-25 | 2012-05-31 | 2026-03-16 | 4.2 kB | 854 kB | ![]() 142.251.143.138 | |
www.gstatic.com | 146047 | 2008-02-11 | 2012-05-29 | 2026-03-15 | 3.7 kB | 93 kB | ![]() 172.217.20.163 | |
www.google.com | 22 | 1997-09-15 | 2015-05-10 | 2026-03-15 | 442 B | 739 B | ![]() 142.251.150.119 | |
widgetdata.tradingview.com | 179381 | 2010-03-20 | 2015-02-20 | 2026-03-13 | 690 B | 224 B | ![]() 92.38.154.197 | |
monorail-edge.shopifysvc.com | 11124 | 2017-09-29 | 2019-08-29 | 2026-03-16 | 2.8 kB | 5.7 kB | ![]() 34.120.87.25 | |
fonts.gstatic.com | unknown | 2008-02-11 | 2014-04-02 | 2026-03-15 | 2.6 kB | 140 kB | ![]() 172.217.19.227 | |
www.googletagmanager.com | 283 | 2011-11-11 | 2012-10-04 | 2026-03-15 | 1.3 kB | 1.1 MB | ![]() 142.251.143.136 | |
www.scopemarkets.eu | unknown | unknown | 2026-03-18 | 2026-03-18 | 922 B | 2.5 kB | ![]() 20.108.210.129 | |
www.forex.com | 272351 | 1997-06-22 | 2012-05-23 | 2025-08-02 | 1.4 kB | 153 kB | ![]() 104.18.34.132 | |
cdn.shopify.com | 3587 | 2005-03-11 | 2012-06-22 | 2026-03-16 | 7.8 kB | 2.8 MB | ![]() 23.227.39.200 | |
www.eventfulnigeria.com 2 alert(s) on this Host | unknown | 2012-06-22 | 2025-12-09 | 2025-12-09 | 974 B | 0 B | ![]() 0.0.0.0 | |
i0.wp.com | 841 | 1997-03-28 | 2013-09-17 | 2026-03-16 | 497 B | 170 kB | ![]() 192.0.77.2 | |
www.smartsuppchat.com | 491650 | 2014-02-02 | 2017-01-30 | 2026-03-12 | 838 B | 37 kB | ![]() 185.76.9.11 | ![]() |
blackbull.com | 291146 | 1999-03-31 | 2013-11-11 | 2026-02-28 | 1.4 kB | 1.5 kB | ![]() 104.16.151.108 |
Cloudflare (CDN)
Cloudflare is a web-infrastructure and website-security company, providing content-delivery-network services, DDoS mitigation, Internet security, and distributed domain-name-server services.Amazon CloudFront (CDN)
Amazon CloudFront is a fast content delivery network (CDN) service that securely delivers data, videos, applications, and APIs to customers globally with low latency, high transfer speeds.Amazon Web Services (PaaS)
Amazon Web Services (AWS) is a comprehensive cloud services platform offering compute power, database storage, content delivery and other functionality.Snowplow Analytics (Analytics, IaaS)
Snowplow is an open-source behavioral data management platform for businesses.Akka HTTP:10.2.9 (Web frameworks, Web servers)
Litespeed Cache (Caching, WordPress plugins)
LiteSpeed Cache is an all-in-one site acceleration plugin for WordPress.LiteSpeed (Web servers)
LiteSpeed is a high-scalability web server.PHP:5.6.40 (Programming languages)
PHP is a general-purpose scripting language used for web development.LiteSpeed Cache (Caching, WordPress plugins)
LiteSpeed Cache is an all-in-one site acceleration plugin for WordPress.Bunny (CDN)
Cloudflare Browser Insights (Analytics, RUM)
Cloudflare Browser Insights is a tool that measures the performance of websites from the perspective of users.Google Tag Manager (Tag managers)
Google Tag Manager is a tag management system (TMS) that allows you to quickly and easily update measurement codes and related code fragments collectively known as tags on your website or mobile app.Google Analytics (Analytics)
Google Analytics is a free web analytics service that tracks and reports website traffic.Chart.js (JavaScript graphics)
Chart.js is an open-source JavaScript library that allows you to draw different types of charts by using the HTML5 canvas element.Slick (JavaScript libraries)
Judge.me (Reviews)
Judge.me is a reviews app that helps you collect and display product reviews and site reviews with photos, videos and Q&A.jQuery (JavaScript libraries)
jQuery is a JavaScript library which is a free, open-source software designed to simplify HTML DOM tree traversal and manipulation, as well as event handling, CSS animation, and Ajax.jsDelivr (CDN)
JSDelivr is a free public CDN for open-source projects. It can serve web files directly from the npm registry and GitHub repositories without any configuration.Vue.js (JavaScript frameworks)
Vue.js is an open-source model–view–viewmodel JavaScript framework for building user interfaces and single-page applications.Smartsupp (Live chat)
Smartsupp is a live chat tool that offers visitor recording feature.Lightbox (JavaScript libraries)
Lightbox is small javascript library used to overlay images on top of the current page.PayPal (Payment processors)
PayPal is an online payments system that supports online money transfers and serves as an electronic alternative to traditional paper methods like checks and money orders.dc.js (JavaScript graphics, JavaScript libraries)
A multi-dimensional charting library built to work natively with crossfilter and rendered using d3.jsGoogle Cloud CDN (CDN)
Cloud CDN uses Google's global edge network to serve content closer to users.Google Cloud (IaaS)
Google Cloud is a suite of cloud computing services.Cloudflare Bot Management (Security)
Cloudflare bot management solution identifies and mitigates automated traffic to protect websites from bad bots.Nginx (Web servers, Reverse proxies)
Nginx is a web server that can also be used as a reverse proxy, load balancer, mail proxy and HTTP cache.CDN77 (CDN)
CDN77 is a content delivery network (CDN).Related reports
Threat Detection Systems
| Detection System | Indicator | Verdict | Alert |
|---|---|---|---|
| DNS4EU | tradexspro.com | malicious | Sinkholed |
| DNS4EU | www.eventfulnigeria.com | malicious | Sinkholed |
| DNS4EU | bartertrade.online | malicious | Sinkholed |
JavaScript (132)
| HASH | FROM | Size | First Seen | Last Seen | |
|---|---|---|---|---|---|
| 58457ad0a4dcca91039381fe81af1999 | DocumentWrite | 3.0 kB | 2026-03-16 | 2026-03-19 | |
Introduced by DocumentWrite First Seen 2026-03-16 Last Seen 2026-03-19 Times Seen 195 Size 3.0 kB (3011 bytes) MD5 58457ad0a4dcca91039381fe81af1999 SHA1 bafb0f472c9d80a1018831ed627a815735d7bf5c Loading... | |||||
| 8577c3c3289129c2e1ac6ad928469a64 | DocumentWrite | 470 B | 2026-03-17 | 2026-03-19 | |
Introduced by DocumentWrite First Seen 2026-03-17 Last Seen 2026-03-19 Times Seen 115 Size 470 B (470 bytes) MD5 8577c3c3289129c2e1ac6ad928469a64 SHA1 7d69e0c1fb3b0345f3b997a04595b56552b5901e Loading... | |||||
| 23e83807b8a0ad20800c75c4ff66c9cf | DocumentWrite | 470 B | 2026-03-17 | 2026-03-19 | |
Introduced by DocumentWrite First Seen 2026-03-17 Last Seen 2026-03-19 Times Seen 122 Size 470 B (470 bytes) MD5 23e83807b8a0ad20800c75c4ff66c9cf SHA1 d5478995c63cb3d98f0d83152cd96c65af36ea8a Loading... | |||||
HTTP Transactions (253)
| URL | IP | Response | Size |
|---|











