Report Overview
Visitedpublic
2025-12-21 02:39:44
Tags
Submit Tags
URL
bywinona.com/physicians/dr-liza-maria-rodriguez-jimenez?srsltid=AfmBOopCayK9VuYVNo8puoSfY6PobUUKG3qAi1rc3iDh9kBDsLFUy60O
Finishing URL
bywinona.com/physicians/dr-liza-maria-rodriguez-jimenez?srsltid=AfmBOopCayK9VuYVNo8puoSfY6PobUUKG3qAi1rc3iDh9kBDsLFUy60O
IP / ASN

54.240.174.119
Title
Liza Maria Rodriguez, MD | Winona
Detections
urlquery
0
Network Intrusion Detection
0
Threat Detection Systems
2
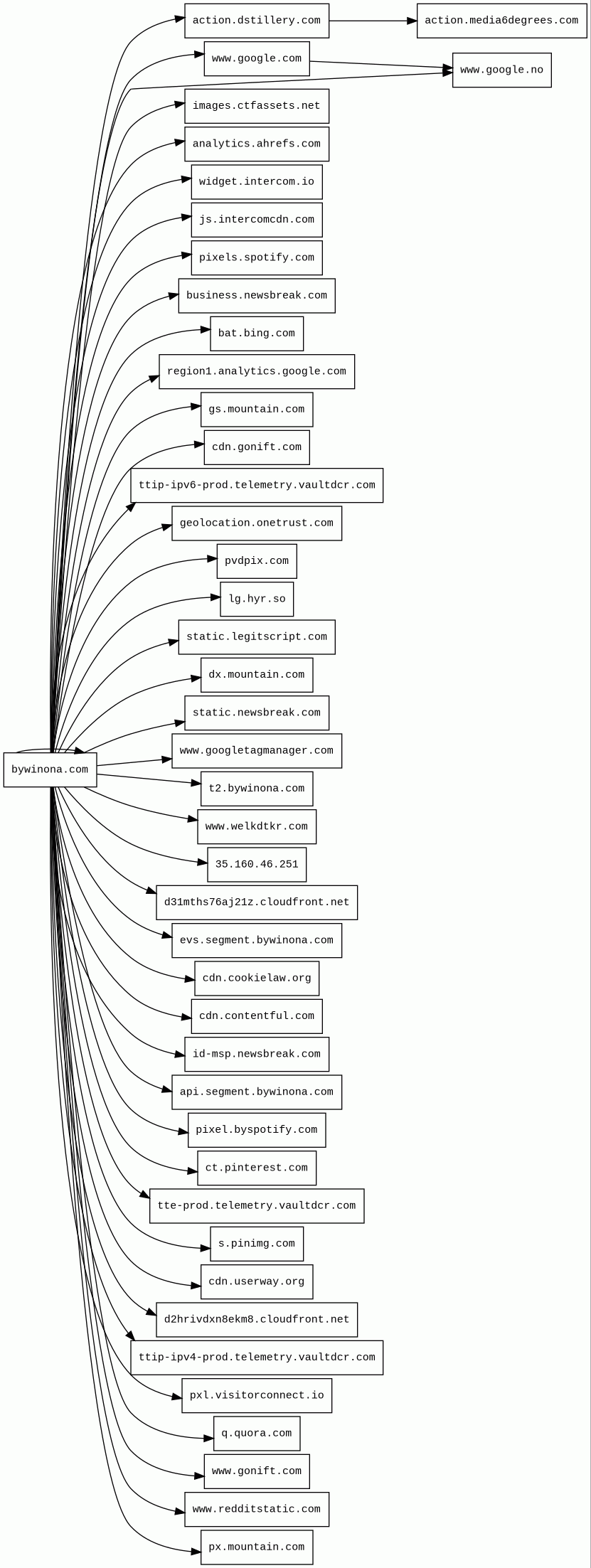
Host Summary
| Host | Rank | Registered | First Seen | Last Seen | Sent | Received | IP | Fingerprints |
|---|---|---|---|---|---|---|---|---|
gs.mountain.com | 57667 | 1997-06-18 | 2021-07-16 | 2025-12-16 | 454 B | 706 B | ![]() 34.49.192.216 | |
geolocation.onetrust.com | 4022 | 2004-01-12 | 2018-02-07 | 2025-12-14 | 481 B | 461 B | ![]() 172.64.155.119 | |
analytics.ahrefs.com | 48245 | 2010-11-25 | 2020-05-06 | 2025-12-15 | 907 B | 7.7 kB | ![]() 172.64.148.115 | |
pxl.visitorconnect.io | 1892152 | 2021-05-09 | 2022-03-24 | 2025-11-12 | 417 B | 1.0 kB | ![]() 172.67.193.168 | |
dx.mountain.com | 29566 | 1997-06-18 | 2021-06-28 | 2025-12-16 | 596 B | 29 kB | ![]() 34.49.192.216 | |
business.newsbreak.com | 77175 | 1997-09-03 | 2021-10-06 | 2025-12-16 | 1.4 kB | 420 B | ![]() 54.71.101.139 | |
cdn.userway.org | 24688 | 2016-07-10 | 2018-03-28 | 2025-12-15 | 900 B | 160 kB | ![]() 185.76.9.27 | ![]() |
www.redditstatic.com | 5235 | 2011-11-09 | 2012-06-30 | 2025-12-15 | 418 B | 80 kB | ![]() 199.232.173.140 | |
d2hrivdxn8ekm8.cloudfront.net | unknown | 2008-04-25 | 2021-05-31 | 2025-12-16 | 1.4 kB | 35 kB | ![]() 108.157.217.24 | |
ttip-ipv6-prod.telemetry.vaultdcr.com | 69622 | 2023-05-30 | 2024-06-19 | 2025-12-16 | 634 B | 828 B | ![]() 108.157.214.3 | |
www.googletagmanager.com | 283 | 2011-11-11 | 2012-10-04 | 2025-12-14 | 3.1 kB | 3.0 MB | ![]() 216.58.207.200 | |
id-msp.newsbreak.com | 109066 | 1997-09-03 | 2025-05-15 | 2025-12-16 | 554 B | 403 B | ![]() 54.200.185.167 | |
pvdpix.com | 91234 | 2022-11-14 | 2022-11-14 | 2025-12-21 | 1.4 kB | 10 kB | ![]() 172.67.188.102 | |
www.gonift.com | 206604 | 2015-09-16 | 2013-12-20 | 2025-12-10 | 622 B | 1.9 kB | ![]() 172.66.155.246 | |
www.welkdtkr.com 2 alert(s) on this Host | 2927636 | 2023-12-13 | 2025-06-12 | 2025-11-11 | 425 B | 33 kB | ![]() 34.8.222.81 | |
cdn.gonift.com | 746220 | 2015-09-16 | 2018-08-30 | 2025-12-10 | 420 B | 3.1 kB | ![]() 65.9.46.113 | |
ttip-ipv4-prod.telemetry.vaultdcr.com | 69880 | 2023-05-30 | 2024-06-19 | 2025-12-19 | 624 B | 828 B | ![]() 65.9.46.107 | |
www.google.no | 92680 | 2001-02-26 | 2012-06-26 | 2025-12-14 | 2.9 kB | 1.2 kB | ![]() 216.58.211.3 | |
evs.segment.bywinona.com | 3564983 | 2020-03-31 | 2025-12-21 | 2025-12-21 | 8.7 kB | 571 kB | ![]() 108.157.214.39 | |
www.google.com | 22 | 1997-09-15 | 2015-05-10 | 2025-12-14 | 5.5 kB | 5.7 kB | ![]() 142.250.74.36 | |
ct.pinterest.com | 5144 | 2009-11-26 | 2015-03-12 | 2025-12-15 | 5.0 kB | 6.7 kB | ![]() 96.6.16.234 | ![]() |
pixel.byspotify.com | 29892 | 2018-10-12 | 2023-06-27 | 2025-12-15 | 416 B | 43 kB | ![]() 34.117.162.98 | |
cdn.cookielaw.org | 2972 | 2011-06-20 | 2013-12-28 | 2025-12-15 | 4.8 kB | 703 kB | ![]() 104.18.87.42 | |
cdn.contentful.com | 46156 | 2006-01-12 | 2014-05-13 | 2025-12-17 | 1.4 kB | 3.1 kB | ![]() 199.232.43.18 | |
widget.intercom.io | 19213 | 2011-08-15 | 2020-07-20 | 2025-12-15 | 419 B | 8.3 kB | ![]() 3.164.230.82 | |
static.newsbreak.com | 99348 | 1997-09-03 | 2019-09-26 | 2025-12-16 | 450 B | 16 kB | ![]() 3.164.240.36 | |
35.160.46.251 | unknown | unknown | 2021-01-12 | 2022-10-13 | 444 B | 0 B | ![]() 0.0.0.0 | |
lg.hyr.so | 214656 | 2021-04-12 | 2024-08-12 | 2025-12-18 | 1.1 kB | 1.2 kB | ![]() 50.19.107.234 | |
px.mountain.com | 17304 | 1997-06-18 | 2021-07-08 | 2025-12-16 | 5.2 kB | 5.8 kB | ![]() 34.49.192.216 | |
bywinona.com | 81597 | 2020-03-31 | 2020-04-16 | 2023-07-24 | 108 kB | 6.0 MB | ![]() 54.240.174.43 | |
js.intercomcdn.com | 23692 | 2013-04-25 | 2020-02-19 | 2025-12-15 | 897 B | 1.6 MB | ![]() 3.164.240.40 | |
pixels.spotify.com | 20732 | 2006-04-23 | 2024-06-25 | 2025-12-15 | 1.5 kB | 1.6 kB | ![]() 35.186.224.24 | ![]() |
d31mths76aj21z.cloudfront.net | unknown | 2008-04-25 | 2023-04-14 | 2023-07-23 | 423 B | 33 kB | ![]() 108.157.217.152 | |
tte-prod.telemetry.vaultdcr.com | 68371 | 2023-05-30 | 2024-06-19 | 2025-12-19 | 892 B | 828 B | ![]() 108.157.214.112 | |
s.pinimg.com | 5793 | 2010-05-29 | 2017-01-13 | 2025-12-15 | 1.7 kB | 180 kB | ![]() 96.6.16.234 | |
region1.analytics.google.com | 22257 | 1997-09-15 | 2022-03-17 | 2025-12-14 | 1.1 kB | 846 B | ![]() 216.239.34.36 | |
action.dstillery.com | 53149 | 2013-07-10 | 2015-04-08 | 2025-12-18 | 527 B | 396 B | ![]() 104.18.38.137 | |
images.ctfassets.net | 23334 | 2017-03-28 | 2017-09-20 | 2025-12-15 | 537 B | 47 kB | ![]() 65.9.46.30 | |
static.legitscript.com | 183030 | 2007-03-20 | 2012-10-24 | 2025-12-16 | 1.7 kB | 25 kB | ![]() 104.18.17.34 | |
q.quora.com | 39022 | 2000-03-29 | 2017-05-08 | 2025-12-16 | 643 B | 506 B | ![]() 162.159.153.247 | |
bat.bing.com | 2924 | 1996-01-29 | 2014-04-08 | 2025-12-14 | 2.2 kB | 61 kB | ![]() 150.171.28.10 | |
t2.bywinona.com | 2169536 | 2020-03-31 | 2025-09-12 | 2025-11-11 | 4.8 kB | 104 kB | ![]() 52.205.62.94 | |
api.segment.bywinona.com | 3719640 | 2020-03-31 | 2025-12-21 | 2025-12-21 | 488 B | 263 B | ![]() 44.227.136.144 |
Google Cloud CDN (CDN)
Cloud CDN uses Google's global edge network to serve content closer to users.Google Cloud (IaaS)
Google Cloud is a suite of cloud computing services.Cloudflare (CDN)
Cloudflare is a web-infrastructure and website-security company, providing content-delivery-network services, DDoS mitigation, Internet security, and distributed domain-name-server services.Azure (PaaS)
Azure is a cloud computing service for building, testing, deploying, and managing applications and services through Microsoft-managed data centers.Microsoft ASP.NET (Web frameworks)
ASP.NET is an open-source, server-side web-application framework designed for web development to produce dynamic web pages.Amazon CloudFront (CDN)
Amazon CloudFront is a fast content delivery network (CDN) service that securely delivers data, videos, applications, and APIs to customers globally with low latency, high transfer speeds.Amazon Web Services (PaaS)
Amazon Web Services (AWS) is a comprehensive cloud services platform offering compute power, database storage, content delivery and other functionality.CDN77 (CDN)
CDN77 is a content delivery network (CDN).Varnish (Caching)
Varnish is a reverse caching proxy.Amazon S3 (CDN)
Amazon S3 or Amazon Simple Storage Service is a service offered by Amazon Web Services (AWS) that provides object storage through a web service interface.Cloudflare Bot Management (Security)
Cloudflare bot management solution identifies and mitigates automated traffic to protect websites from bad bots.Nginx (Web servers, Reverse proxies)
Nginx is a web server that can also be used as a reverse proxy, load balancer, mail proxy and HTTP cache.Envoy (Reverse proxies)
Envoy is an open-source edge and service proxy, designed for cloud-native applications.Google Cloud Storage (Miscellaneous)
Google Cloud Storage allows world-wide storage and retrieval of any amount of data at any time.Contentful (CMS)
Contentful is an API-first content management platform to create, manage and publish content on any digital channel.jQuery (JavaScript libraries)
jQuery is a JavaScript library which is a free, open-source software designed to simplify HTML DOM tree traversal and manipulation, as well as event handling, CSS animation, and Ajax.Nuxt.js (JavaScript frameworks, Web frameworks, Web servers, Static site generator)
Nuxt is a Vue framework for developing modern web applications.Vue.js (JavaScript frameworks)
Vue.js is an open-source model–view–viewmodel JavaScript framework for building user interfaces and single-page applications.Node.js (Programming languages)
Node.js is an open-source, cross-platform, JavaScript runtime environment that executes JavaScript code outside a web browser.UserWay (Accessibility)
UserWay is a web accessibility overlay for websites that claims to improve compliance with accessibility standards.Optimizely (A/B Testing, Personalisation)
Optimizely is an experimentation platform that helps developers build and run A/B tests on websites.Slick (JavaScript libraries)
Related reports
Threat Detection Systems
| Detection System | Indicator | Verdict | Alert |
|---|---|---|---|
| Hagezi Threat Feed | www.welkdtkr.com | malicious | Sinkholed |
| DNS4EU | www.welkdtkr.com | malicious | Sinkholed |
JavaScript (222)
| HASH | FROM | Size | First Seen | Last Seen | |
|---|---|---|---|---|---|
| fe364450e1391215f596d043488f989f | DocumentWrite | 15 B | 2023-03-07 | 2026-04-04 | |
Introduced by DocumentWrite First Seen 2023-03-07 Last Seen 2026-04-04 Times Seen 62887 Size 15 B (15 bytes) MD5 fe364450e1391215f596d043488f989f SHA1 d1848aa7b5cfd853609db178070771ad67d351e9 Loading... | |||||
HTTP Transactions (269)
| URL | IP | Response | Size |
|---|






