Report Overview
Visitedpublic
2026-04-27 23:46:25
Tags
Submit Tags
URL
growwealthy.biz
Finishing URL
growwealthy.biz/
IP / ASN

163.61.188.9
Title
Growwealthy - Investment
Detections
urlquery
0
Network Intrusion Detection
0
Threat Detection Systems
0
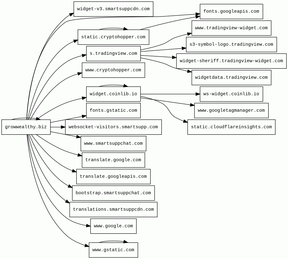
Host Summary
| Host | Rank | Registered | First Seen | Last Seen | Sent | Received | IP | Fingerprints |
|---|---|---|---|---|---|---|---|---|
s.tradingview.com | 416574 | 2010-03-20 | 2017-01-30 | 2026-04-24 | 560 B | 45 kB | ![]() 52.84.50.107 | |
widgetdata.tradingview.com | 179381 | 2010-03-20 | 2015-02-20 | 2026-04-25 | 655 B | 224 B | ![]() 92.38.154.195 | |
growwealthy.biz | unknown | unknown | No data | No data | 21 kB | 2.6 MB | ![]() 163.61.188.9 | |
www.cryptohopper.com | 1263380 | 2017-07-09 | 2017-12-20 | 2026-04-24 | 1.3 kB | 44 kB | ![]() 104.20.24.68 | |
www.gstatic.com | 146047 | 2008-02-11 | 2012-05-29 | 2026-04-26 | 3.2 kB | 70 kB | ![]() 142.250.178.35 | |
www.googletagmanager.com | 283 | 2011-11-11 | 2012-10-04 | 2026-04-26 | 1.3 kB | 1.1 MB | ![]() 142.250.178.104 | |
fonts.gstatic.com | unknown | 2008-02-11 | 2014-04-02 | 2026-04-26 | 2.7 kB | 118 kB | ![]() 172.217.20.163 | |
widget-v3.smartsuppcdn.com | 532262 | 2018-11-20 | 2022-10-03 | 2026-04-23 | 1.4 kB | 325 kB | ![]() 185.76.9.11 | ![]() |
www.smartsuppchat.com | 491650 | 2014-02-02 | 2017-01-30 | 2026-04-23 | 420 B | 18 kB | ![]() 185.76.9.27 | ![]() |
translations.smartsuppcdn.com | 560346 | 2018-11-20 | 2022-11-04 | 2026-04-23 | 490 B | 7.7 kB | ![]() 185.76.9.12 | ![]() |
www.tradingview-widget.com | 196495 | 2020-06-05 | 2021-04-08 | 2026-04-23 | 14 kB | 610 kB | ![]() 194.242.11.186 | |
widget.coinlib.io | unknown | 2017-12-05 | 2018-10-03 | 2026-04-24 | 32 kB | 1.6 MB | ![]() 188.114.96.1 | |
s3-symbol-logo.tradingview.com | 110931 | 2010-03-20 | 2020-11-23 | 2026-04-24 | 4.4 kB | 16 kB | ![]() 194.242.11.186 | |
static.cloudflareinsights.com | 4073 | 2019-08-30 | 2019-09-24 | 2026-04-26 | 512 B | 32 kB | ![]() 104.16.79.73 | |
bootstrap.smartsuppchat.com | 425291 | 2014-02-02 | 2018-01-29 | 2026-04-23 | 523 B | 1.6 kB | ![]() 63.183.175.15 | |
ws-widget.coinlib.io | unknown | 2017-12-05 | 2023-05-09 | 2026-04-24 | 4.3 kB | 8.1 kB | ![]() 104.21.64.148 | |
websocket-visitors.smartsupp.com | 411464 | 2012-08-25 | 2021-07-12 | 2026-04-23 | 604 B | 224 B | ![]() 63.182.143.168 | |
widget-sheriff.tradingview-widget.com | 206730 | 2020-06-05 | 2024-02-01 | 2026-04-24 | 523 B | 585 B | ![]() 52.84.50.39 | |
www.google.com | 22 | 1997-09-15 | 2015-05-10 | 2026-04-26 | 443 B | 739 B | ![]() 142.251.154.119 | |
translate.google.com | 609 | 1997-09-15 | 2012-05-30 | 2026-04-27 | 942 B | 83 kB | ![]() 216.58.201.206 | |
fonts.googleapis.com | 313 | 2005-01-25 | 2012-05-23 | 2026-04-26 | 976 B | 12 kB | ![]() 172.217.20.170 | |
translate.googleapis.com | 6317 | 2005-01-25 | 2012-05-31 | 2026-04-27 | 3.1 kB | 426 kB | ![]() 172.217.19.234 | |
static.cryptohopper.com | unknown | 2017-07-09 | 2021-05-14 | 2026-04-24 | 971 B | 62 kB | ![]() 104.20.24.68 |
PayPal (Payment processors)
PayPal is an online payments system that supports online money transfers and serves as an electronic alternative to traditional paper methods like checks and money orders.Amazon CloudFront (CDN)
Amazon CloudFront is a fast content delivery network (CDN) service that securely delivers data, videos, applications, and APIs to customers globally with low latency, high transfer speeds.Amazon Web Services (PaaS)
Amazon Web Services (AWS) is a comprehensive cloud services platform offering compute power, database storage, content delivery and other functionality.LiteSpeed (Web servers)
LiteSpeed is a high-scalability web server.Bootstrap (UI frameworks)
Bootstrap is a free and open-source CSS framework directed at responsive, mobile-first front-end web development. It contains CSS and JavaScript-based design templates for typography, forms, buttons, navigation, and other interface components.jQuery:3.5.1 (JavaScript libraries)
jQuery is a JavaScript library which is a free, open-source software designed to simplify HTML DOM tree traversal and manipulation, as well as event handling, CSS animation, and Ajax.Slick (JavaScript libraries)
Cloudflare (CDN)
Cloudflare is a web-infrastructure and website-security company, providing content-delivery-network services, DDoS mitigation, Internet security, and distributed domain-name-server services.Amazon S3 (CDN)
Amazon S3 or Amazon Simple Storage Service is a service offered by Amazon Web Services (AWS) that provides object storage through a web service interface.CDN77 (CDN)
CDN77 is a content delivery network (CDN).Bunny (CDN)
Google Tag Manager (Tag managers)
Google Tag Manager is a tag management system (TMS) that allows you to quickly and easily update measurement codes and related code fragments collectively known as tags on your website or mobile app.Google Analytics (Analytics)
Google Analytics is a free web analytics service that tracks and reports website traffic.jQuery (JavaScript libraries)
jQuery is a JavaScript library which is a free, open-source software designed to simplify HTML DOM tree traversal and manipulation, as well as event handling, CSS animation, and Ajax.Cloudflare Browser Insights (Analytics, RUM)
Cloudflare Browser Insights is a tool that measures the performance of websites from the perspective of users.Related reports
Threat Detection Systems
No alerts detected
JavaScript (62)
| HASH | FROM | Size | First Seen | Last Seen | |
|---|---|---|---|---|---|
| 2377721b193947f7550b2c9da55bc17b | DocumentWrite | 3.0 kB | 2026-04-21 | 2026-04-30 | |
Introduced by DocumentWrite First Seen 2026-04-21 Last Seen 2026-04-30 Times Seen 522 Size 3.0 kB (3011 bytes) MD5 2377721b193947f7550b2c9da55bc17b SHA1 e0111961c3a541291e76160eff884c64ec0d3511 Loading... | |||||
| 18f81894edf7060469ee06b02fe87b0c | DocumentWrite | 470 B | 2026-04-21 | 2026-04-30 | |
Introduced by DocumentWrite First Seen 2026-04-21 Last Seen 2026-04-30 Times Seen 150 Size 470 B (470 bytes) MD5 18f81894edf7060469ee06b02fe87b0c SHA1 dae81c5b40fcbce0f11547ed5557f09660c97ea6 Loading... | |||||
| 5e56b7278d27a20ca39b5a1120fa12d3 | DocumentWrite | 470 B | 2026-04-21 | 2026-04-30 | |
Introduced by DocumentWrite First Seen 2026-04-21 Last Seen 2026-04-30 Times Seen 191 Size 470 B (470 bytes) MD5 5e56b7278d27a20ca39b5a1120fa12d3 SHA1 05cfdd235ad8475899f729ece7e5ffa3cf6aafcc Loading... | |||||
HTTP Transactions (189)
| URL | IP | Response | Size |
|---|




