Report Overview
Visitedpublic
2026-03-29 06:52:21
Tags
Submit Tags
URL
connect.robertwalters.com/NjYyLU9ZVS04NDYAAAGgqQSXJt-bpEGvj_m_EXKuRgkJjWWFYlYd0qAnabhJHZKRHBXFxDf1uomybopDZ9DjuO9SAK4=
Finishing URL
www.robertwalters.com.sg/insights/hiring-advice/e-guide/interview-essentials-for-hiring-managers.html?utm_source=marketo&utm_medium=email&utm_campaign=newslettermarch&mkt_tok=NjYyLU9ZVS04NDYAAAGgqQSXJvRkTFGiDBp2QYpHzGngYCytxteT81vKh6OgP-5v_IHDRQ5yg_SUitCkIOZWHCSOHmEckoNzVX0oVxaib00MeYczognpZVKFhcp_-cLbuw
IP / ASN

104.17.71.206
Title
Access to this page has been denied
Detections
urlquery
0
Network Intrusion Detection
0
Threat Detection Systems
0
Host Summary
| Host | Rank | Registered | First Seen | Last Seen | Sent | Received | IP | Fingerprints |
|---|---|---|---|---|---|---|---|---|
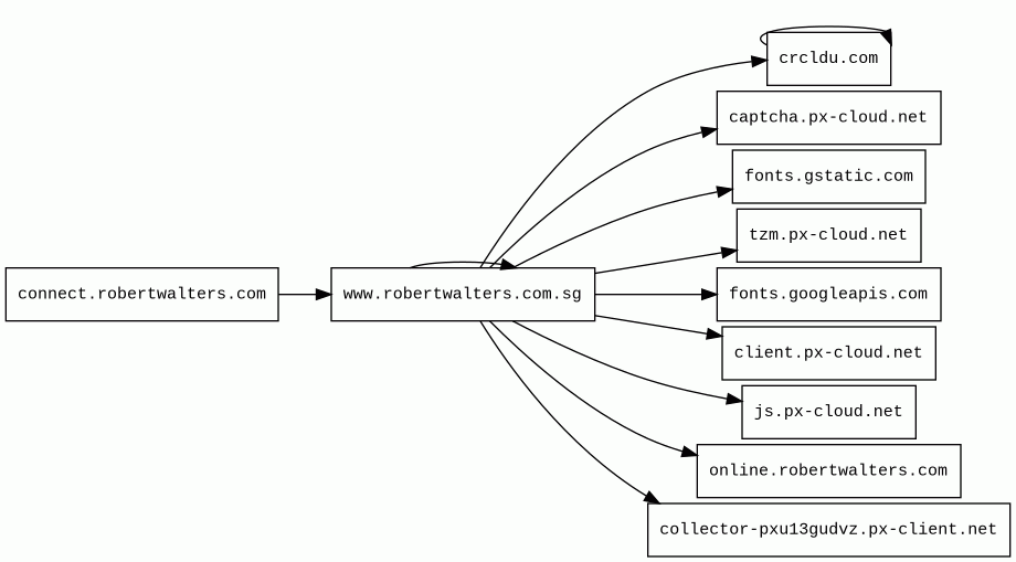
online.robertwalters.com | 4238913 | 1995-10-30 | 2013-06-02 | 2026-03-21 | 896 B | 16 kB | ![]() 52.84.50.29 | |
connect.robertwalters.com | 6787573 | 1995-10-30 | 2020-01-17 | 2026-03-24 | 586 B | 1.5 kB | ![]() 104.17.72.206 | |
crcldu.com | 4814 | 2020-10-05 | 2023-07-12 | 2026-03-26 | 972 B | 1.2 kB | ![]() 172.64.149.139 | |
www.robertwalters.com.sg | unknown | 1998-06-28 | 2026-03-29 | 2026-03-29 | 4.2 kB | 10 kB | ![]() 151.101.130.133 | ![]() |
client.px-cloud.net | 36263 | 2019-03-31 | 2019-09-05 | 2026-03-27 | 917 B | 235 kB | ![]() 151.101.1.40 | |
tzm.px-cloud.net | 7497 | 2019-03-31 | 2025-03-20 | 2026-03-27 | 493 B | 298 B | ![]() 34.36.73.246 | |
collector-pxu13gudvz.px-client.net | unknown | 2019-11-17 | 2026-02-12 | 2026-03-21 | 2.3 kB | 1.2 kB | ![]() 34.120.250.63 | |
fonts.googleapis.com | 313 | 2005-01-25 | 2012-05-23 | 2026-03-22 | 1.5 kB | 142 kB | ![]() 142.250.178.42 | |
captcha.px-cloud.net | 676869 | 2019-03-31 | 2022-11-25 | 2026-03-21 | 489 B | 586 kB | ![]() 151.101.1.40 | |
fonts.gstatic.com | unknown | 2008-02-11 | 2014-04-02 | 2026-03-22 | 1.7 kB | 107 kB | ![]() 142.250.178.35 | |
js.px-cloud.net | unknown | 2019-03-31 | 2025-12-10 | 2026-03-27 | 593 B | 1.3 kB | ![]() 52.84.50.128 |
Amazon CloudFront (CDN)
Amazon CloudFront is a fast content delivery network (CDN) service that securely delivers data, videos, applications, and APIs to customers globally with low latency, high transfer speeds.Amazon Web Services (PaaS)
Amazon Web Services (AWS) is a comprehensive cloud services platform offering compute power, database storage, content delivery and other functionality.Amazon S3 (CDN)
Amazon S3 or Amazon Simple Storage Service is a service offered by Amazon Web Services (AWS) that provides object storage through a web service interface.Cloudflare Bot Management (Security)
Cloudflare bot management solution identifies and mitigates automated traffic to protect websites from bad bots.Cloudflare (CDN)
Cloudflare is a web-infrastructure and website-security company, providing content-delivery-network services, DDoS mitigation, Internet security, and distributed domain-name-server services.Envoy (Reverse proxies)
Envoy is an open-source edge and service proxy, designed for cloud-native applications.Varnish (Caching)
Varnish is a reverse caching proxy.PerimeterX (Security)
PerimeterX is a provider of scalable, behavior-based threat protection technology for the web, cloud, and mobile.Google Cloud CDN (CDN)
Cloud CDN uses Google's global edge network to serve content closer to users.Google Cloud (IaaS)
Google Cloud is a suite of cloud computing services.Related reports
Threat Detection Systems
No alerts detected
JavaScript (8)
| HASH | FROM | Size | First Seen | Last Seen | |
|---|---|---|---|---|---|
| b0a27fddb8b98fdf387b4474ed5983a6 | DocumentWrite | 4.8 kB | 2026-03-29 | 2026-03-29 | |
Introduced by DocumentWrite First Seen 2026-03-29 Last Seen 2026-03-29 Times Seen 1 Size 4.8 kB (4789 bytes) MD5 b0a27fddb8b98fdf387b4474ed5983a6 SHA1 bd743e0900b5e1e438fbbbcde9f38592169f6d5d Loading... | |||||
HTTP Transactions (21)
| URL | IP | Response | Size |
|---|

