Report Overview
Visitedpublic
2026-03-18 16:04:07
Tags
Submit Tags
URL
liveglobalsinvestment.com/
Finishing URL
liveglobalsinvestment.com/
IP / ASN

104.21.29.149
Title
Home
Detections
urlquery
0
Network Intrusion Detection
2
Threat Detection Systems
3
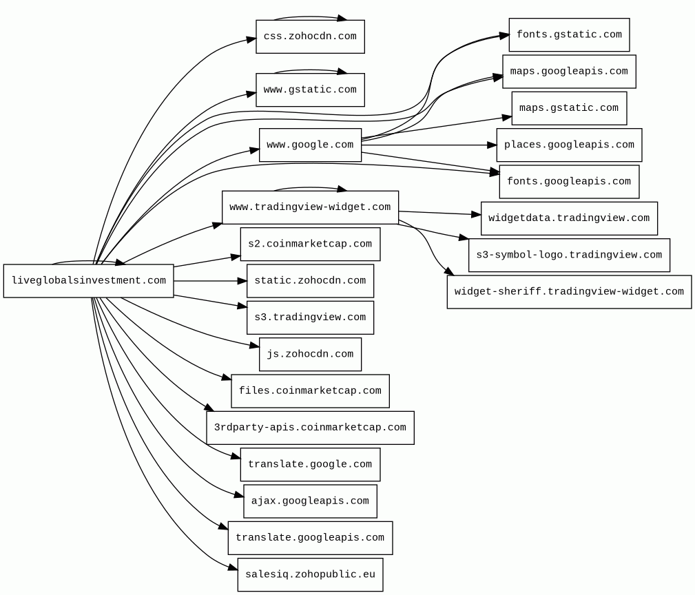
Host Summary
| Host | Rank | Registered | First Seen | Last Seen | Sent | Received | IP | Fingerprints |
|---|---|---|---|---|---|---|---|---|
widget-sheriff.tradingview-widget.com | 206730 | 2020-06-05 | 2024-02-01 | 2026-03-13 | 550 B | 594 B | ![]() 52.84.50.39 | |
s3.tradingview.com | 165395 | 2010-03-20 | 2018-06-24 | 2026-03-13 | 463 B | 15 kB | ![]() 194.242.11.186 | |
liveglobalsinvestment.com 82 alert(s) on this Host | 3949340 | 2025-03-03 | 2025-12-27 | 2025-12-27 | 43 kB | 4.8 MB | ![]() 172.67.149.103 | ![]() ![]() |
www.tradingview-widget.com | 196495 | 2020-06-05 | 2021-04-08 | 2026-03-12 | 15 kB | 529 kB | ![]() 194.242.11.186 | ![]() |
fonts.gstatic.com | unknown | 2008-02-11 | 2014-04-02 | 2026-03-15 | 3.8 kB | 122 kB | ![]() 172.217.19.227 | |
js.zohocdn.com | 84544 | 2019-04-16 | 2019-07-30 | 2026-03-18 | 1.7 kB | 1.5 MB | ![]() 185.230.214.147 | |
www.gstatic.com | 146047 | 2008-02-11 | 2012-05-29 | 2026-03-15 | 3.2 kB | 70 kB | ![]() 172.217.20.163 | |
salesiq.zohopublic.eu 3 alert(s) on this Host | 427646 | unknown | 2017-02-02 | 2026-03-14 | 2.1 kB | 195 kB | ![]() 185.230.212.19 | |
files.coinmarketcap.com | 4262692 | 2013-04-28 | 2015-09-03 | 2026-03-12 | 2.7 kB | 93 kB | ![]() 52.84.50.94 | |
fonts.googleapis.com | 313 | 2005-01-25 | 2012-05-23 | 2026-03-15 | 1.5 kB | 96 kB | ![]() 142.251.38.106 | |
maps.googleapis.com 2 alert(s) on this Host | 3442 | 2005-01-25 | 2012-05-22 | 2026-03-15 | 11 kB | 2.2 MB | ![]() 142.251.38.106 | |
css.zohocdn.com | 85069 | 2019-04-16 | 2019-07-30 | 2026-03-18 | 4.7 kB | 458 kB | ![]() 185.230.214.147 | |
static.zohocdn.com | 77506 | 2019-04-16 | 2019-11-06 | 2026-03-11 | 1.9 kB | 85 kB | ![]() 185.230.214.147 | |
maps.gstatic.com | unknown | 2008-02-11 | 2012-05-22 | 2026-03-16 | 444 B | 297 kB | ![]() 172.217.19.227 | |
3rdparty-apis.coinmarketcap.com | 3258633 | 2013-04-28 | 2020-09-29 | 2026-03-12 | 19 kB | 78 kB | ![]() 54.240.174.77 | ![]() |
s3-symbol-logo.tradingview.com | 110931 | 2010-03-20 | 2020-11-23 | 2026-03-13 | 3.1 kB | 13 kB | ![]() 194.242.11.186 | |
ajax.googleapis.com | 3691 | 2005-01-25 | 2012-05-22 | 2026-03-15 | 2.7 kB | 526 kB | ![]() 216.58.201.234 | |
translate.google.com | 609 | 1997-09-15 | 2012-05-30 | 2026-03-16 | 962 B | 83 kB | ![]() 172.217.20.174 | |
widgetdata.tradingview.com | 179381 | 2010-03-20 | 2015-02-20 | 2026-03-13 | 697 B | 224 B | ![]() 92.223.127.183 | |
places.googleapis.com | 263251 | 2005-01-25 | 2024-01-23 | 2026-03-18 | 3.0 kB | 2.6 kB | ![]() 216.58.201.234 | |
translate.googleapis.com | 6317 | 2005-01-25 | 2012-05-31 | 2026-03-16 | 3.2 kB | 421 kB | ![]() 142.251.38.106 | |
www.google.com | 22 | 1997-09-15 | 2015-05-10 | 2026-03-15 | 1.3 kB | 3.7 kB | ![]() 142.251.156.119 | |
s2.coinmarketcap.com | 209181 | 2013-04-28 | 2018-01-12 | 2026-03-18 | 2.8 kB | 21 kB | ![]() 52.84.50.20 |
Amazon CloudFront (CDN)
Amazon CloudFront is a fast content delivery network (CDN) service that securely delivers data, videos, applications, and APIs to customers globally with low latency, high transfer speeds.Amazon Web Services (PaaS)
Amazon Web Services (AWS) is a comprehensive cloud services platform offering compute power, database storage, content delivery and other functionality.Bunny (CDN)
Litespeed Cache (Caching, WordPress plugins)
LiteSpeed Cache is an all-in-one site acceleration plugin for WordPress.Cloudflare (CDN)
Cloudflare is a web-infrastructure and website-security company, providing content-delivery-network services, DDoS mitigation, Internet security, and distributed domain-name-server services.LiteSpeed Cache (Caching, WordPress plugins)
LiteSpeed Cache is an all-in-one site acceleration plugin for WordPress.LiteSpeed (Web servers)
LiteSpeed is a high-scalability web server.jQuery (JavaScript libraries)
jQuery is a JavaScript library which is a free, open-source software designed to simplify HTML DOM tree traversal and manipulation, as well as event handling, CSS animation, and Ajax.Bootstrap (UI frameworks)
Bootstrap is a free and open-source CSS framework directed at responsive, mobile-first front-end web development. It contains CSS and JavaScript-based design templates for typography, forms, buttons, navigation, and other interface components.Popper (Miscellaneous)
Popper is a positioning engine, its purpose is to calculate the position of an element to make it possible to position it near a given reference element.PHP:7.4.33 (Programming languages)
PHP is a general-purpose scripting language used for web development.FancyBox (JavaScript libraries)
FancyBox is a tool for displaying images, html content and multi-media in a Mac-style 'lightbox' that floats overtop of web page.GSAP (JavaScript frameworks)
GSAP is an animation library that allows you to create animations with JavaScript.Google Maps (Maps)
Google Maps is a web mapping service. It offers satellite imagery, aerial photography, street maps, 360° interactive panoramic views of streets, real-time traffic conditions, and route planning for traveling by foot, car, bicycle and air, or public transportation.dc.js (JavaScript graphics, JavaScript libraries)
A multi-dimensional charting library built to work natively with crossfilter and rendered using d3.jsPayPal (Payment processors)
PayPal is an online payments system that supports online money transfers and serves as an electronic alternative to traditional paper methods like checks and money orders.Amazon S3 (CDN)
Amazon S3 or Amazon Simple Storage Service is a service offered by Amazon Web Services (AWS) that provides object storage through a web service interface.Tengine (Web servers)
Tengine is a web server which is based on the Nginx HTTP server.Related reports
Network Intrusion Detection Systems
Suricata /w Emerging Threats Pro
| Timestamp | Severity | Source IP | Destination IP | Alert |
|---|---|---|---|---|
| low | Client IP | ![]() 185.230.212.19 | ET INFO Observed File Hosting Service Domain (zohopublic .eu) in TLS SNI | |
| low | Client IP | ![]() 185.230.212.19 | ET INFO Observed File Hosting Service Domain (zohopublic .eu) in TLS SNI |
Threat Detection Systems
| Detection System | Indicator | Verdict | Alert |
|---|---|---|---|
| Private YARA rules | maps.googleapis.com/maps-api-v3/api/js/64/4d/common.js | audit | Hunting_JS_WebAssembly |
| DNS4EU | liveglobalsinvestment.com | malicious | Sinkholed |
| DigiCert UltraDNS | salesiq.zohopublic.eu | malicious | Sinkholed |
JavaScript (92)
| HASH | FROM | Size | First Seen | Last Seen | |
|---|---|---|---|---|---|
| 58457ad0a4dcca91039381fe81af1999 | DocumentWrite | 3.0 kB | 2026-03-16 | 2026-03-18 | |
Introduced by DocumentWrite First Seen 2026-03-16 Last Seen 2026-03-18 Times Seen 143 Size 3.0 kB (3011 bytes) MD5 58457ad0a4dcca91039381fe81af1999 SHA1 bafb0f472c9d80a1018831ed627a815735d7bf5c Loading... | |||||
| 8577c3c3289129c2e1ac6ad928469a64 | DocumentWrite | 470 B | 2026-03-17 | 2026-03-18 | |
Introduced by DocumentWrite First Seen 2026-03-17 Last Seen 2026-03-18 Times Seen 76 Size 470 B (470 bytes) MD5 8577c3c3289129c2e1ac6ad928469a64 SHA1 7d69e0c1fb3b0345f3b997a04595b56552b5901e Loading... | |||||
| 23e83807b8a0ad20800c75c4ff66c9cf | DocumentWrite | 470 B | 2026-03-17 | 2026-03-18 | |
Introduced by DocumentWrite First Seen 2026-03-17 Last Seen 2026-03-18 Times Seen 91 Size 470 B (470 bytes) MD5 23e83807b8a0ad20800c75c4ff66c9cf SHA1 d5478995c63cb3d98f0d83152cd96c65af36ea8a Loading... | |||||
| db267a6c6c03d792920a64f41419e616 | DocumentWrite | 1.0 kB | 2026-03-04 | 2026-03-18 | |
Introduced by DocumentWrite First Seen 2026-03-04 Last Seen 2026-03-18 Times Seen 119 Size 1.0 kB (1038 bytes) MD5 db267a6c6c03d792920a64f41419e616 SHA1 6eee4ef7c4e73b63cace96c4d4def09631932d23 Loading... | |||||
HTTP Transactions (242)
| URL | IP | Response | Size |
|---|






