Report Overview
Visitedpublic
2025-10-08 15:12:11
Tags
Submit Tags
URL
www.zoneofgames.ru/games/el_matador/files/998.html?ysclid=mgid5b5bit501177954
Finishing URL
www.zoneofgames.ru/games/el_matador/files/998.html?ysclid=mgid5b5bit501177954
IP / ASN

185.41.185.134
Title
El Matador → Русификатор (текст) | Zone of Games
Detections
urlquery
0
Network Intrusion Detection
1
Threat Detection Systems
8
Host Summary
| Host | Rank | Registered | First Seen | Last Seen | Sent | Received | IP | Fingerprints |
|---|---|---|---|---|---|---|---|---|
yastatic.net | 3963 | 2013-11-28 | 2014-03-11 | 2025-10-06 | 7.0 kB | 3.8 MB | ![]() 37.9.64.225 | |
river-4-423.rtbcdn.ru | unknown | 2025-03-23 | 2025-08-12 | 2025-09-14 | 8.2 kB | 2.7 MB | ![]() 188.43.187.73 | ![]() ![]() |
www.google.com | 22 | 1997-09-15 | 2015-05-10 | 2025-10-05 | 2.4 kB | 361 kB | ![]() 216.58.207.196 | |
acint.net | 7617 | 2014-02-06 | 2014-02-14 | 2025-10-07 | 1.1 kB | 1.0 kB | ![]() 193.3.184.135 | |
avatars.mds.yandex.net | 37773 | 2000-11-14 | 2014-12-15 | 2025-10-07 | 481 B | 31 kB | ![]() 87.250.247.182 | |
ogffa.net 1 alert(s) on this Host | 641384 | 2024-04-08 | 2024-04-08 | 2025-10-01 | 451 B | 46 kB | ![]() 88.208.46.222 | |
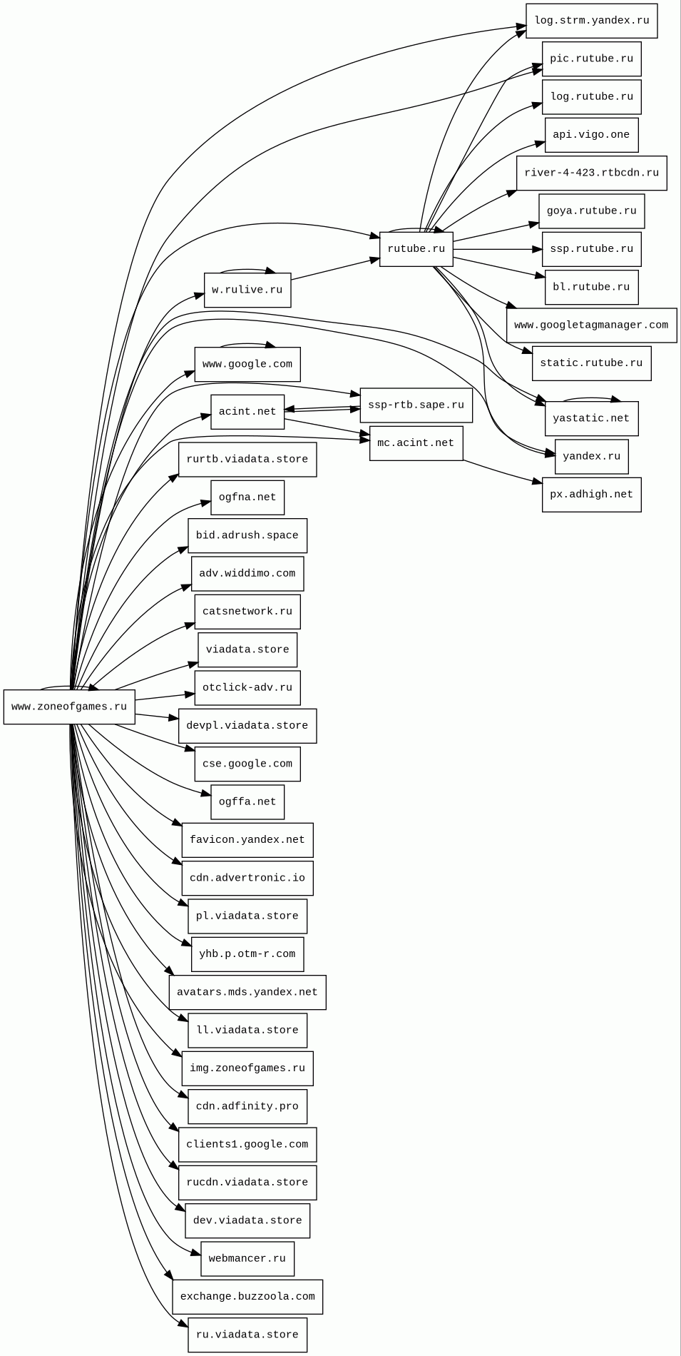
ssp.rutube.ru 2 alert(s) on this Host | 342623 | 2006-10-10 | 2024-06-27 | 2025-10-06 | 1.1 kB | 1.1 kB | ![]() 178.248.234.78 | |
api.vigo.one | 247707 | 2016-03-24 | 2019-07-22 | 2025-10-08 | 14 kB | 39 kB | ![]() 5.188.105.100 | |
bl.rutube.ru 3 alert(s) on this Host | 344307 | 2006-10-10 | 2014-01-15 | 2025-10-08 | 4.3 kB | 12 kB | ![]() 178.248.232.241 | |
pl.viadata.store | 1908116 | 2019-11-21 | 2020-04-03 | 2025-09-02 | 601 B | 986 B | ![]() 23.111.119.12 | |
webmancer.ru | unknown | 2019-09-08 | 2025-10-08 | 2025-10-08 | 1.0 kB | 622 B | ![]() 92.53.96.193 | |
cse.google.com | 24084 | 1997-09-15 | 2015-03-18 | 2025-10-06 | 882 B | 164 kB | ![]() 142.250.74.174 | |
img.zoneofgames.ru | unknown | 2005-09-26 | 2014-06-10 | 2025-09-02 | 982 B | 114 kB | ![]() 82.146.32.235 | |
www.zoneofgames.ru | 1339919 | 2005-09-26 | 2014-04-11 | 2025-09-02 | 2.4 kB | 58 kB | ![]() 185.41.185.134 | ![]() |
exchange.buzzoola.com | 80108 | 2010-08-11 | 2014-10-17 | 2025-10-06 | 3.0 kB | 14 kB | ![]() 45.138.161.89 | |
otclick-adv.ru | 27130 | 2011-01-17 | 2015-09-17 | 2025-10-07 | 590 B | 752 B | ![]() 139.45.228.145 | |
yhb.p.otm-r.com | 203445 | 2014-01-16 | 2020-08-13 | 2025-10-06 | 1.5 kB | 1.5 kB | ![]() 194.55.244.180 | |
ll.viadata.store | unknown | 2019-11-21 | 2025-10-07 | 2025-10-07 | 974 B | 720 B | ![]() 188.72.109.13 | |
favicon.yandex.net | 42374 | 2000-11-14 | 2017-01-29 | 2025-10-07 | 473 B | 1.9 kB | ![]() 213.180.204.36 | |
catsnetwork.ru | 54005 | 2020-02-18 | 2020-03-11 | 2025-10-02 | 2.7 kB | 12 kB | ![]() 194.186.91.198 | |
log.strm.yandex.ru | 66726 | 1997-09-23 | 2018-03-28 | 2025-10-06 | 1.5 kB | 1.1 kB | ![]() 87.250.251.15 | |
yandex.ru | 248 | 1997-09-23 | 2012-05-21 | 2025-10-06 | 48 kB | 1.4 MB | ![]() 77.88.44.55 | |
dev.viadata.store | 705652 | 2019-11-21 | 2025-05-28 | 2025-10-07 | 1.3 kB | 10 kB | ![]() 23.111.114.196 | |
ru.viadata.store | 647497 | 2019-11-21 | 2021-04-27 | 2025-10-07 | 895 B | 19 kB | ![]() 23.111.211.20 | |
devpl.viadata.store | 3042885 | 2019-11-21 | 2022-10-06 | 2025-09-02 | 503 B | 1.3 kB | ![]() 23.111.114.196 | |
static.rutube.ru 11 alert(s) on this Host | 341198 | 2006-10-10 | 2018-09-17 | 2025-10-08 | 5.4 kB | 3.4 MB | ![]() 95.181.182.182 | |
rurtb.viadata.store | 692609 | 2019-11-21 | 2022-06-10 | 2025-10-07 | 702 B | 633 B | ![]() 23.111.115.236 | |
mc.acint.net | 245226 | 2014-02-06 | 2024-01-29 | 2025-10-06 | 523 B | 455 B | ![]() 193.3.184.135 | |
cdn.adfinity.pro | 607011 | 2019-03-01 | 2021-12-23 | 2025-10-01 | 439 B | 300 kB | ![]() 95.181.182.182 | |
ssp-rtb.sape.ru | 153781 | 2006-06-19 | 2016-02-02 | 2025-10-07 | 2.2 kB | 1.7 kB | ![]() 193.3.184.25 | |
bid.adrush.space | 790317 | 2025-02-02 | 2025-07-18 | 2025-08-28 | 542 B | 370 B | ![]() 109.68.190.203 | |
clients1.google.com | 5018 | 1997-09-15 | 2013-02-01 | 2025-10-07 | 444 B | 182 B | ![]() 142.250.74.174 | |
adv.widdimo.com | 567146 | 2023-07-14 | 2023-11-13 | 2025-09-28 | 453 B | 5.0 kB | ![]() 212.41.15.133 | |
goya.rutube.ru 12 alert(s) on this Host | 255006 | 2006-10-10 | 2019-06-20 | 2025-10-08 | 16 kB | 6.2 kB | ![]() 178.248.234.78 | |
cdn.advertronic.io | 574482 | 2022-12-02 | 2022-12-31 | 2025-09-23 | 4.9 kB | 104 kB | ![]() 0.0.0.0 | |
ogfna.net | 740551 | 2024-04-08 | 2024-04-08 | 2025-10-01 | 660 B | 444 B | ![]() 88.208.46.222 | |
www.googletagmanager.com | 283 | 2011-11-11 | 2012-10-04 | 2025-10-05 | 856 B | 599 kB | ![]() 142.250.74.168 | |
rucdn.viadata.store | 744538 | 2019-11-21 | 2022-06-10 | 2025-10-07 | 444 B | 340 kB | ![]() 23.111.114.100 | |
rutube.ru 13 alert(s) on this Host | 697 | 2006-10-10 | 2012-12-05 | 2025-10-06 | 8.5 kB | 3.1 MB | ![]() 178.248.233.148 | |
log.rutube.ru 27 alert(s) on this Host | 250525 | 2006-10-10 | 2017-01-30 | 2025-10-08 | 26 kB | 3.5 kB | ![]() 178.248.234.78 | |
pic.rutube.ru 4 alert(s) on this Host | 289988 | 2006-10-10 | 2017-01-29 | 2025-10-07 | 2.3 kB | 896 kB | ![]() 95.181.182.182 | |
w.rulive.ru | 1453021 | 2011-07-31 | 2024-11-30 | 2025-10-01 | 3.6 kB | 184 kB | ![]() 185.191.196.69 | |
viadata.store | 24250 | 2019-11-21 | 2019-11-27 | 2025-10-07 | 445 B | 39 kB | ![]() 23.111.211.20 |
Nginx (Web servers, Reverse proxies)
Nginx is a web server that can also be used as a reverse proxy, load balancer, mail proxy and HTTP cache.Angie (Web servers)
Angie is a drop-in replacement for the Nginx web server aiming to extend the functionality of the original version.C (Programming languages)
C is a general-purpose, procedural computer programming language supporting structured programming, lexical variable scope, and recursion, with a static type system.Perl (Programming languages)
Perl is a family of two high-level, general-purpose, interpreted, dynamic programming languages.OpenResty (Web servers)
OpenResty is a web platform based on nginx which can run Lua scripts using its LuaJIT engine.Nginx:1.19.5 (Web servers, Reverse proxies)
Nginx is a web server that can also be used as a reverse proxy, load balancer, mail proxy and HTTP cache.Nginx:1.26.3 (Web servers, Reverse proxies)
Nginx is a web server that can also be used as a reverse proxy, load balancer, mail proxy and HTTP cache.Google Web Server (Web servers)
AddThis (Widgets)
AddThis is a social bookmarking service that can be integrated into a website with the use of a web widget.Liveinternet (Analytics)
Nginx:1.27.4 (Web servers, Reverse proxies)
Nginx is a web server that can also be used as a reverse proxy, load balancer, mail proxy and HTTP cache.Nginx:1.24.0 (Web servers, Reverse proxies)
Nginx is a web server that can also be used as a reverse proxy, load balancer, mail proxy and HTTP cache.Ubuntu (Operating systems)
Ubuntu is a free and open-source operating system on Linux for the enterprise server, desktop, cloud, and IoT.Nginx:1.29.1 (Web servers, Reverse proxies)
Nginx is a web server that can also be used as a reverse proxy, load balancer, mail proxy and HTTP cache.Nginx:1.18.0 (Web servers, Reverse proxies)
Nginx is a web server that can also be used as a reverse proxy, load balancer, mail proxy and HTTP cache.Related reports
Network Intrusion Detection Systems
Suricata /w Emerging Threats Pro
| Timestamp | Severity | Source IP | Destination IP | Alert |
|---|---|---|---|---|
| medium | ![]() 185.115.92.104 | ![]() 172.18.0.24 | ET DROP Spamhaus DROP Listed Traffic Inbound group 36 |
Threat Detection Systems
| Detection System | Indicator | Verdict | Alert |
|---|---|---|---|
| DigiCert UltraDNS | static.rutube.ru | malicious | Sinkholed |
| DigiCert UltraDNS | rutube.ru | malicious | Sinkholed |
| DigiCert UltraDNS | log.rutube.ru | malicious | Sinkholed |
| DigiCert UltraDNS | goya.rutube.ru | malicious | Sinkholed |
| DigiCert UltraDNS | pic.rutube.ru | malicious | Sinkholed |
| DigiCert UltraDNS | ssp.rutube.ru | malicious | Sinkholed |
| DigiCert UltraDNS | bl.rutube.ru | malicious | Sinkholed |
| DNS4EU | ogffa.net | malicious | Sinkholed |
JavaScript (98)
| HASH | FROM | Size | First Seen | Last Seen | |
|---|---|---|---|---|---|
| 1dcf5558a7dd8e70df2ed2e8e185cb2a | DocumentWrite | 4 B | 2023-03-10 | 2026-05-24 | |
Introduced by DocumentWrite First Seen 2023-03-10 Last Seen 2026-05-24 Times Seen 410 Size 4 B (4 bytes) MD5 1dcf5558a7dd8e70df2ed2e8e185cb2a SHA1 cc4bd0e9131c34e345080777a0d91fdb1d24214c Loading... | |||||
| ae60c3474fdc44acf0c3fbac69fb676b | DocumentWrite | 10 B | 2023-03-10 | 2026-05-24 | |
Introduced by DocumentWrite First Seen 2023-03-10 Last Seen 2026-05-24 Times Seen 410 Size 10 B (10 bytes) MD5 ae60c3474fdc44acf0c3fbac69fb676b SHA1 1be567411774a06c54676f26bc4d96f31a612107 Loading... | |||||
| 1a3de1e27b3d86069a52d76abb51ecae | DocumentWrite | 7 B | 2023-03-10 | 2026-05-24 | |
Introduced by DocumentWrite First Seen 2023-03-10 Last Seen 2026-05-24 Times Seen 410 Size 7 B (7 bytes) MD5 1a3de1e27b3d86069a52d76abb51ecae SHA1 88d7506e507b509f4277525c494d12e8846c92bf Loading... | |||||
| 3b3a5bbd2aecbd44ddee33cf3b7520ce | DocumentWrite | 18 B | 2025-09-02 | 2026-05-24 | |
Introduced by DocumentWrite First Seen 2025-09-02 Last Seen 2026-05-24 Times Seen 352 Size 18 B (18 bytes) MD5 3b3a5bbd2aecbd44ddee33cf3b7520ce SHA1 10cb382467d99ae4bcfaf6af690704384b1b2493 Loading... | |||||
| 3da2070fe4150080f43f782f1eb4888e | DocumentWrite | 14 B | 2023-03-07 | 2026-05-24 | |
Introduced by DocumentWrite First Seen 2023-03-07 Last Seen 2026-05-24 Times Seen 972 Size 14 B (14 bytes) MD5 3da2070fe4150080f43f782f1eb4888e SHA1 407bba0586b78a9159c780876977a7790d012c5e Loading... | |||||
| 44541554de70038927debebf6c348df2 | DocumentWrite | 1.4 kB | 2025-07-29 | 2025-11-12 | |
Introduced by DocumentWrite First Seen 2025-07-29 Last Seen 2025-11-12 Times Seen 845 Size 1.4 kB (1354 bytes) MD5 44541554de70038927debebf6c348df2 SHA1 16655ac32627d116207817a4231da0729f429682 Loading... | |||||
| 4750ba221e5e08a83beb0cdedb922abb | DocumentWrite | 8 B | 2023-03-10 | 2026-05-24 | |
Introduced by DocumentWrite First Seen 2023-03-10 Last Seen 2026-05-24 Times Seen 410 Size 8 B (8 bytes) MD5 4750ba221e5e08a83beb0cdedb922abb SHA1 c41b05ff69768fd39a9ea660a54ef2904558a3ce Loading... | |||||
| 4e280b8da82abb66c2275011f15154b6 | DocumentWrite | 13 B | 2025-09-02 | 2026-05-24 | |
Introduced by DocumentWrite First Seen 2025-09-02 Last Seen 2026-05-24 Times Seen 352 Size 13 B (13 bytes) MD5 4e280b8da82abb66c2275011f15154b6 SHA1 f562924157a0ee533b483489b992215b6d6eb75c Loading... | |||||
| 07a6e2d377eea804b6b9d67d70004810 | DocumentWrite | 99 B | 2025-06-28 | 2026-04-09 | |
Introduced by DocumentWrite First Seen 2025-06-28 Last Seen 2026-04-09 Times Seen 171 Size 99 B (99 bytes) MD5 07a6e2d377eea804b6b9d67d70004810 SHA1 fc2a4da53d489d6aef308d43cecef19274a0a3db Loading... | |||||
| cfcd208495d565ef66e7dff9f98764da | DocumentWrite | 1 B | 2023-03-07 | 2026-05-24 | |
Introduced by DocumentWrite First Seen 2023-03-07 Last Seen 2026-05-24 Times Seen 112824 Size 1 B (1 bytes) MD5 cfcd208495d565ef66e7dff9f98764da SHA1 b6589fc6ab0dc82cf12099d1c2d40ab994e8410c Loading... | |||||
| f193e0d87917cb8866ef6464c5096c6a | DocumentWrite | 13 B | 2023-03-07 | 2026-05-24 | |
Introduced by DocumentWrite First Seen 2023-03-07 Last Seen 2026-05-24 Times Seen 2652 Size 13 B (13 bytes) MD5 f193e0d87917cb8866ef6464c5096c6a SHA1 4079660c5cb79f6ca8c132a347a3c80022abe2cb Loading... | |||||
| edf8c0694cc3a6adbbebfda6b4691f99 | DocumentWrite | 252 B | 2025-03-05 | 2025-11-26 | |
Introduced by DocumentWrite First Seen 2025-03-05 Last Seen 2025-11-26 Times Seen 70 Size 252 B (252 bytes) MD5 edf8c0694cc3a6adbbebfda6b4691f99 SHA1 d0bc5ce65a2661f30ef93bd7dd6e95271396a518 Loading... | |||||
| 6a21de93d29b052fedec0911040e8d01 | DocumentWrite | 6 B | 2023-03-10 | 2026-05-24 | |
Introduced by DocumentWrite First Seen 2023-03-10 Last Seen 2026-05-24 Times Seen 412 Size 6 B (6 bytes) MD5 6a21de93d29b052fedec0911040e8d01 SHA1 3109f3d6bcbbb311a08c94b02a364014fbff33c5 Loading... | |||||
| 3254b6fbed213aa34cafa8928f665301 | DocumentWrite | 5 B | 2023-03-10 | 2026-05-24 | |
Introduced by DocumentWrite First Seen 2023-03-10 Last Seen 2026-05-24 Times Seen 410 Size 5 B (5 bytes) MD5 3254b6fbed213aa34cafa8928f665301 SHA1 994da50124705d2b817f75960062d7fe3bcdef00 Loading... | |||||
HTTP Transactions (210)
| URL | IP | Response | Size |
|---|






