Report Overview
Visitedpublic
2025-11-29 10:09:43
Tags
Submit Tags
URL
www.anuntatech.com/blog/avoid-cloud-vendor-lock-in-multi-cloud-strategy
Finishing URL
www.anuntatech.com/blog/avoid-cloud-vendor-lock-in-multi-cloud-strategy/
IP / ASN

162.159.134.42
Title
Avoiding Vendor Lock-In with Multi-Cloud | Anunta Tech
Detections
urlquery
0
Network Intrusion Detection
0
Threat Detection Systems
0
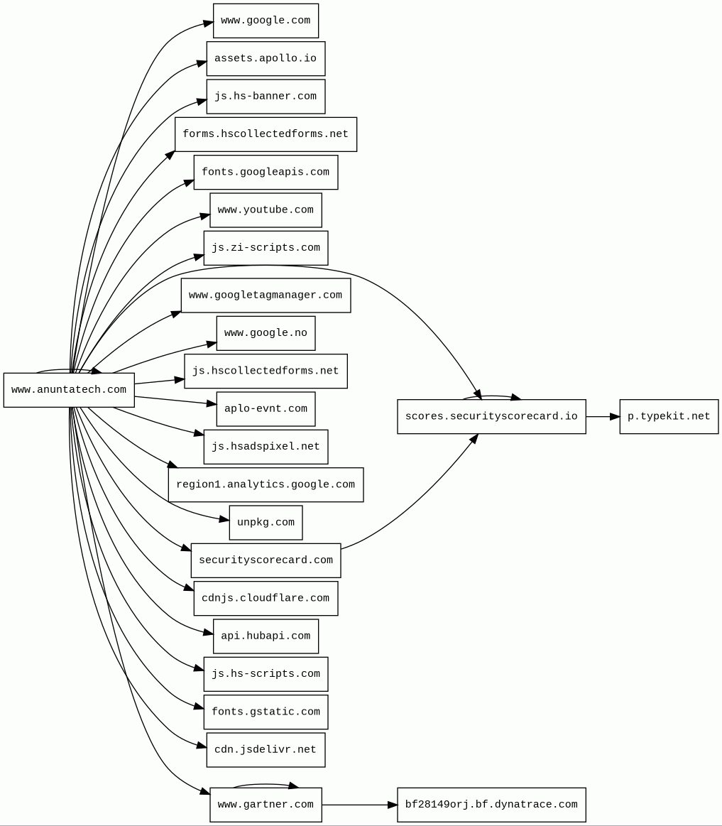
Host Summary
| Host | Rank | Registered | First Seen | Last Seen | Sent | Received | IP | Fingerprints |
|---|---|---|---|---|---|---|---|---|
js.hs-scripts.com | 18499 | 2016-07-11 | 2016-08-09 | 2025-11-24 | 840 B | 5.4 kB | ![]() 104.16.139.209 | |
www.gartner.com | 183110 | 1994-03-15 | 2013-02-09 | 2025-11-28 | 8.1 kB | 557 kB | ![]() 104.18.34.221 | ![]() |
www.googletagmanager.com | 283 | 2011-11-11 | 2012-10-04 | 2025-11-23 | 1.8 kB | 1.8 MB | ![]() 142.250.74.136 | |
assets.apollo.io | 166100 | 2018-01-09 | 2020-08-10 | 2025-11-24 | 459 B | 3.7 kB | ![]() 172.66.133.124 | |
unpkg.com | 1093 | 2016-01-06 | 2016-01-07 | 2025-11-23 | 859 B | 42 kB | ![]() 104.18.0.22 | ![]() |
js.hs-banner.com | 17150 | 2020-03-09 | 2020-03-26 | 2025-11-23 | 429 B | 70 kB | ![]() 172.64.147.16 | |
forms.hscollectedforms.net | 36910 | 2017-01-23 | 2023-03-02 | 2025-11-24 | 533 B | 715 B | ![]() 104.16.107.254 | |
www.anuntatech.com | unknown | 2010-12-13 | 2014-04-04 | 2025-10-13 | 20 kB | 5.4 MB | ![]() 162.159.134.42 | ![]() |
js.zi-scripts.com | 36753 | 2022-08-23 | 2022-12-01 | 2025-11-24 | 1.7 kB | 12 kB | ![]() 172.64.150.44 | |
scores.securityscorecard.io | 1962272 | 2014-01-21 | 2024-12-19 | 2025-11-28 | 7.1 kB | 2.4 MB | ![]() 52.86.231.134 | ![]() |
cdn.jsdelivr.net | 1678 | 2012-05-16 | 2012-09-30 | 2025-11-23 | 2.0 kB | 344 kB | ![]() 104.16.174.226 | |
securityscorecard.com | 152797 | 2002-05-10 | 2014-10-29 | 2025-11-28 | 562 B | 14 kB | ![]() 104.16.226.80 | |
fonts.googleapis.com | 313 | 2005-01-25 | 2012-05-23 | 2025-11-23 | 546 B | 25 kB | ![]() 142.251.38.106 | |
aplo-evnt.com | 44811 | 2023-10-13 | 2023-10-13 | 2025-11-24 | 1.1 kB | 2.7 kB | ![]() 172.67.155.123 | |
p.typekit.net | 4638 | 2010-08-02 | 2012-05-23 | 2025-11-23 | 507 B | 340 B | ![]() 23.33.119.26 | |
js.hsadspixel.net | 23453 | 2017-04-21 | 2017-07-25 | 2025-11-23 | 414 B | 8.5 kB | ![]() 104.17.223.152 | |
bf28149orj.bf.dynatrace.com | 525338 | 2004-12-23 | 2020-11-11 | 2025-11-25 | 1.3 kB | 1.5 kB | ![]() 98.95.102.176 | |
region1.analytics.google.com | 22257 | 1997-09-15 | 2022-03-17 | 2025-11-23 | 1.1 kB | 852 B | ![]() 216.239.34.36 | |
cdnjs.cloudflare.com | 1222 | 2009-02-17 | 2012-05-23 | 2025-11-23 | 451 B | 23 kB | ![]() 104.17.25.14 | |
js.hscollectedforms.net | 36221 | 2017-01-23 | 2017-03-02 | 2025-11-24 | 465 B | 78 kB | ![]() 104.16.107.254 | |
api.hubapi.com | 23958 | 2008-05-24 | 2012-06-25 | 2025-11-24 | 512 B | 1.4 kB | ![]() 104.16.52.78 | |
www.google.com | 22 | 1997-09-15 | 2015-05-10 | 2025-11-23 | 2.0 kB | 1.0 kB | ![]() 142.250.74.36 | |
fonts.gstatic.com | unknown | 2008-02-11 | 2014-04-02 | 2025-11-23 | 3.2 kB | 297 kB | ![]() 142.250.178.67 | |
www.youtube.com | 286 | 2005-02-15 | 2013-04-13 | 2025-11-23 | 879 B | 36 kB | ![]() 216.58.207.206 | |
www.google.no | 92680 | 2001-02-26 | 2012-06-26 | 2025-11-23 | 776 B | 580 B | ![]() 142.250.74.99 |
Cloudflare (CDN)
Cloudflare is a web-infrastructure and website-security company, providing content-delivery-network services, DDoS mitigation, Internet security, and distributed domain-name-server services.Express (Web frameworks, Web servers)
Express is a web application framework for Node.js, released as free and open-source software under the MIT License. It is designed for building web applications and APIs.Node.js (Programming languages)
Node.js is an open-source, cross-platform, JavaScript runtime environment that executes JavaScript code outside a web browser.Cloudflare Bot Management (Security)
Cloudflare bot management solution identifies and mitigates automated traffic to protect websites from bad bots.Envoy (Reverse proxies)
Envoy is an open-source edge and service proxy, designed for cloud-native applications.Dynatrace RUM (RUM)
Dynatrace RUM is a AI powered, full stack, automated real user monutoring platform built by Dynatrace.Dynatrace (Analytics)
Dynatrace is a technology company that produces a software intelligence platform based on artificial intelligence to monitor and optimise application performance and development, IT infrastructure, and user experience for businesses and government agencies throughout the world.Google Cloud Storage (Miscellaneous)
Google Cloud Storage allows world-wide storage and retrieval of any amount of data at any time.Google Cloud (IaaS)
Google Cloud is a suite of cloud computing services.Fly.io (PaaS)
Fly is a platform for running full stack apps and databases.Amazon Web Services (PaaS)
Amazon Web Services (AWS) is a comprehensive cloud services platform offering compute power, database storage, content delivery and other functionality.Kinsta (PaaS, Hosting)
Kinsta is a leading managed WordPress hosting provider, prioritizing speed and security.WordPress (CMS, Blogs)
WordPress is a free and open-source content management system written in PHP and paired with a MySQL or MariaDB database. Features include a plugin architecture and a template system.Google Analytics (Analytics)
Google Analytics is a free web analytics service that tracks and reports website traffic.jQuery Migrate:3.4.1 (JavaScript libraries)
Query Migrate is a javascript library that allows you to preserve the compatibility of your jQuery code developed for versions of jQuery older than 1.9.Bootstrap (UI frameworks)
Bootstrap is a free and open-source CSS framework directed at responsive, mobile-first front-end web development. It contains CSS and JavaScript-based design templates for typography, forms, buttons, navigation, and other interface components.Google Tag Manager (Tag managers)
Google Tag Manager is a tag management system (TMS) that allows you to quickly and easily update measurement codes and related code fragments collectively known as tags on your website or mobile app.PHP (Programming languages)
PHP is a general-purpose scripting language used for web development.Linkedin Ads (Advertising)
Linkedin Ads is a paid marketing tool that offers access to Linkedin social networks through various sponsored posts and other methods.jQuery (JavaScript libraries)
jQuery is a JavaScript library which is a free, open-source software designed to simplify HTML DOM tree traversal and manipulation, as well as event handling, CSS animation, and Ajax.MySQL (Databases)
MySQL is an open-source relational database management system.AOS:2.3.1 (JavaScript libraries)
JavaScript library to animate elements on your page as you scroll.Unpkg (CDN)
Unpkg is a content delivery network for everything on npm.Amazon CloudFront (CDN)
Amazon CloudFront is a fast content delivery network (CDN) service that securely delivers data, videos, applications, and APIs to customers globally with low latency, high transfer speeds.Adobe Fonts (Font scripts)
Adobe Fonts is a web-based service providing access to a vast library of high-quality fonts for web and print design.Typekit (Font scripts)
Typekit is an online service which offers a subscription library of fonts.Next.js (JavaScript frameworks, Web frameworks)
Next.js is a React framework for developing single page Javascript applications.React (JavaScript frameworks)
React is an open-source JavaScript library for building user interfaces or UI components.Webpack (Miscellaneous)
Webpack is an open-source JavaScript module bundler.Nginx (Web servers, Reverse proxies)
Nginx is a web server that can also be used as a reverse proxy, load balancer, mail proxy and HTTP cache.Related reports
Threat Detection Systems
No alerts detected
JavaScript (81)
No JavaScripts
HTTP Transactions (93)
| URL | IP | Response | Size |
|---|





