Report Overview
Visitedpublic
2026-02-18 08:43:06
Tags
Submit Tags
URL
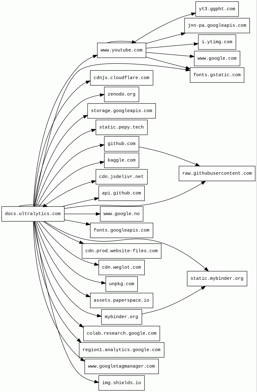
docs.ultralytics.com/
Finishing URL
docs.ultralytics.com/
IP / ASN

104.18.40.102
Title
Home - Ultralytics YOLO Docs
Detections
urlquery
0
Network Intrusion Detection
0
Threat Detection Systems
1
Host Summary
| Host | Rank | Registered | First Seen | Last Seen | Sent | Received | IP | Fingerprints |
|---|---|---|---|---|---|---|---|---|
api.github.com | 17289 | 2007-10-09 | 2012-08-15 | 2026-02-11 | 958 B | 18 kB | ![]() 140.82.121.6 | |
static.mybinder.org | 5840805 | 2015-07-31 | 2018-01-30 | 2026-01-21 | 448 B | 3.7 kB | ![]() 35.239.125.45 | |
jnn-pa.googleapis.com | 1579 | 2005-01-25 | 2021-11-16 | 2026-02-16 | 1.2 kB | 1.2 kB | ![]() 142.251.143.138 | |
img.shields.io | 253997 | 2013-02-18 | 2013-11-01 | 2026-02-13 | 1.6 kB | 10 kB | ![]() 172.67.173.89 | ![]() |
region1.analytics.google.com | 22257 | 1997-09-15 | 2022-03-17 | 2026-02-15 | 990 B | 854 B | ![]() 216.239.34.36 | |
cdnjs.cloudflare.com | 1222 | 2009-02-17 | 2012-05-23 | 2026-02-15 | 1.0 kB | 214 kB | ![]() 104.17.24.14 | |
zenodo.org | 6884 | 2012-11-15 | 2014-02-15 | 2026-02-10 | 905 B | 4.6 kB | ![]() 188.185.43.153 | |
assets.paperspace.io | unknown | 2014-07-31 | 2019-11-05 | 2025-10-25 | 457 B | 16 kB | ![]() 172.64.155.16 | |
www.google.no | 92680 | 2001-02-26 | 2012-06-26 | 2026-02-15 | 728 B | 580 B | ![]() 142.251.38.99 | |
www.googletagmanager.com | 283 | 2011-11-11 | 2012-10-04 | 2026-02-15 | 441 B | 461 kB | ![]() 142.250.178.104 | |
mybinder.org | 224166 | 2015-07-31 | 2015-10-09 | 2026-02-15 | 441 B | 3.6 kB | ![]() 35.239.125.45 | |
raw.githubusercontent.com | 22021 | 2014-02-06 | 2014-03-01 | 2026-02-11 | 5.4 kB | 186 kB | ![]() 185.199.109.133 | |
colab.research.google.com | 6036 | 1997-09-15 | 2017-10-25 | 2026-02-09 | 462 B | 2.9 kB | ![]() 142.250.178.46 | ![]() |
kaggle.com | 6891 | 2009-08-28 | 2012-11-01 | 2026-02-13 | 457 B | 2.4 kB | ![]() 35.244.233.98 | |
www.google.com | 22 | 1997-09-15 | 2015-05-10 | 2026-02-15 | 455 B | 60 kB | ![]() 142.251.142.228 | |
fonts.googleapis.com | 313 | 2005-01-25 | 2012-05-23 | 2026-02-15 | 532 B | 31 kB | ![]() 216.58.211.10 | |
storage.googleapis.com | 880 | 2005-01-25 | 2012-08-06 | 2026-02-16 | 508 B | 1.9 kB | ![]() 172.217.19.251 | |
yt3.ggpht.com | 1275 | 2008-01-16 | 2014-01-15 | 2026-02-16 | 523 B | 3.2 kB | ![]() 142.251.143.129 | |
cdn.weglot.com | 61398 | 2015-09-03 | 2018-06-13 | 2026-02-11 | 907 B | 236 kB | ![]() 104.18.38.142 | |
fonts.gstatic.com | unknown | 2008-02-11 | 2014-04-02 | 2026-02-15 | 4.5 kB | 293 kB | ![]() 172.217.20.163 | |
unpkg.com | 1093 | 2016-01-06 | 2016-01-07 | 2026-02-15 | 440 B | 4.1 kB | ![]() 104.18.0.22 | ![]() |
i.ytimg.com | 436 | 2007-12-11 | 2012-10-03 | 2026-02-16 | 459 B | 66 kB | ![]() 142.250.178.86 | |
static.pepy.tech | 3294213 | 2018-03-10 | 2020-04-03 | 2026-02-16 | 448 B | 2.1 kB | ![]() 188.114.96.1 | |
cdn.jsdelivr.net | 1678 | 2012-05-16 | 2012-09-30 | 2026-02-15 | 2.4 kB | 184 kB | ![]() 104.16.175.226 | |
www.youtube.com 1 alert(s) on this Host | 286 | 2005-02-15 | 2013-04-13 | 2026-02-15 | 4.6 kB | 3.5 MB | ![]() 142.251.142.238 | |
github.com | 40 | 2007-10-09 | 2016-07-13 | 2026-02-11 | 4.3 kB | 64 kB | ![]() 140.82.121.4 | |
cdn.prod.website-files.com | 20159 | 2019-01-23 | 2023-11-01 | 2026-02-16 | 1.6 kB | 20 kB | ![]() 104.18.161.117 | |
docs.ultralytics.com | 892887 | 2014-02-13 | 2025-06-20 | 2026-02-10 | 4.5 kB | 554 kB | ![]() 104.18.40.102 | ![]() ![]() ![]() |
GitHub Pages (PaaS)
GitHub Pages is a static site hosting service.Cloudflare (CDN)
Cloudflare is a web-infrastructure and website-security company, providing content-delivery-network services, DDoS mitigation, Internet security, and distributed domain-name-server services.Fly.io (PaaS)
Fly is a platform for running full stack apps and databases.Nginx (Web servers, Reverse proxies)
Nginx is a web server that can also be used as a reverse proxy, load balancer, mail proxy and HTTP cache.Amazon Web Services (PaaS)
Amazon Web Services (AWS) is a comprehensive cloud services platform offering compute power, database storage, content delivery and other functionality.Amazon CloudFront (CDN)
Amazon CloudFront is a fast content delivery network (CDN) service that securely delivers data, videos, applications, and APIs to customers globally with low latency, high transfer speeds.Cloudflare Bot Management (Security)
Cloudflare bot management solution identifies and mitigates automated traffic to protect websites from bad bots.Varnish (Caching)
Varnish is a reverse caching proxy.Fastly (CDN)
Fastly is a cloud computing services provider. Fastly's cloud platform provides a content delivery network, Internet security services, load balancing, and video & streaming services.TornadoServer:6.5.4 (Web servers)
Google Cloud CDN (CDN)
Cloud CDN uses Google's global edge network to serve content closer to users.Google Cloud (IaaS)
Google Cloud is a suite of cloud computing services.Google Cloud Storage (Miscellaneous)
Google Cloud Storage allows world-wide storage and retrieval of any amount of data at any time.Amazon S3 (CDN)
Amazon S3 or Amazon Simple Storage Service is a service offered by Amazon Web Services (AWS) that provides object storage through a web service interface.Vercel (PaaS)
Vercel is a cloud platform for static frontends and serverless functions.Weglot (Translation)
YouTube (Video players)
YouTube is a video sharing service where users can create their own profile, upload videos, watch, like and comment on other videos.jsDelivr (CDN)
JSDelivr is a free public CDN for open-source projects. It can serve web files directly from the npm registry and GitHub repositories without any configuration.Unpkg (CDN)
Unpkg is a content delivery network for everything on npm.Related reports
Threat Detection Systems
| Detection System | Indicator | Verdict | Alert |
|---|---|---|---|
| Private YARA rules | www.youtube.com/s/player/1798f86c/player_es6.vflset/en_US/base.js | audit | Hunting_JS_WebAssembly |
JavaScript (163)
No JavaScripts
HTTP Transactions (82)
| URL | IP | Response | Size |
|---|







