Report Overview
Visitedpublic
2025-09-02 16:12:25
Tags
Submit Tags
URL
funkantigo.sitesdesbloqueados.com/
Finishing URL
funkantigo.sitesdesbloqueados.com/
IP / ASN

172.67.189.43
Title
O MAIOR SITE DE FUNK DO BRASIL
Detections
urlquery
0
Network Intrusion Detection
0
Threat Detection Systems
4
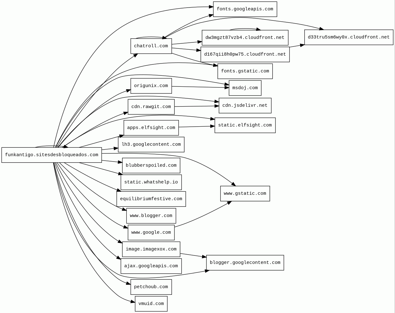
Host Summary
| Host | Rank | Registered | First Seen | Last Seen | Sent | Received | IP | Fingerprints |
|---|---|---|---|---|---|---|---|---|
cdn.rawgit.com | 102096 | 2014-03-20 | 2017-01-30 | 2025-08-29 | 950 B | 89 kB | ![]() 194.242.11.186 | |
www.gstatic.com | 146047 | 2008-02-11 | 2012-05-29 | 2025-08-27 | 529 B | 63 kB | ![]() 142.250.74.99 | |
apps.elfsight.com | 181097 | 2012-07-09 | 2017-02-13 | 2025-08-30 | 437 B | 42 kB | ![]() 104.20.33.75 | |
vmuid.com | 182910 | 2018-10-22 | 2019-07-09 | 2025-09-01 | 466 B | 10 kB | ![]() 178.162.215.162 | |
blogger.googlecontent.com 53 alert(s) on this Host | unknown | 2010-09-14 | 2025-07-25 | 2025-08-16 | 36 kB | 0 B | ![]() 0.0.0.0 | |
dw3mgzt87vzb4.cloudfront.net | unknown | 2008-04-25 | 2015-11-03 | 2025-07-24 | 2.4 kB | 491 kB | ![]() 108.156.61.43 | |
d167qii8h0pw75.cloudfront.net | unknown | 2008-04-25 | 2015-11-03 | 2025-07-24 | 954 B | 1.9 kB | ![]() 54.230.245.218 | |
fonts.googleapis.com | 313 | 2005-01-25 | 2012-05-23 | 2025-08-27 | 1.9 kB | 9.8 kB | ![]() 142.250.74.10 | |
cdn.jsdelivr.net | 1678 | 2012-05-16 | 2012-09-30 | 2025-08-27 | 960 B | 88 kB | ![]() 151.101.129.229 | |
static.whatshelp.io | 869053 | 2015-08-14 | 2017-01-29 | 2025-08-31 | 455 B | 608 B | ![]() 172.67.220.136 | |
origunix.com | 343993 | 2021-11-30 | 2021-11-30 | 2025-09-01 | 466 B | 64 kB | ![]() 178.162.215.162 | |
funkantigo.sitesdesbloqueados.com 6 alert(s) on this Host | unknown | 2021-11-20 | 2025-09-02 | 2025-09-02 | 3.1 kB | 1.3 MB | ![]() 104.21.9.69 | ![]() ![]() |
equilibriumfestive.com 2 alert(s) on this Host | 741204 | 2025-04-19 | 2025-04-23 | 2025-08-28 | 946 B | 180 kB | ![]() 192.243.59.13 | |
static.elfsight.com | 69474 | 2012-07-09 | 2019-12-01 | 2025-08-28 | 446 B | 42 kB | ![]() 104.20.33.75 | |
blubberspoiled.com | 3168523 | 2023-06-08 | 2023-06-08 | 2025-08-25 | 469 B | 125 kB | ![]() 172.240.253.132 | ![]() |
image.imagexox.com | 1712261 | 2025-07-13 | 2025-07-13 | 2025-08-27 | 31 kB | 49 kB | ![]() 188.114.97.1 | |
www.blogger.com | 9514 | 1999-06-22 | 2012-05-22 | 2025-08-29 | 1.5 kB | 181 kB | ![]() 172.217.21.169 | |
www.google.com | 22 | 1997-09-15 | 2015-05-10 | 2025-08-27 | 517 B | 63 kB | ![]() 142.250.74.68 | |
msdoj.com | 211684 | 2025-07-01 | 2025-07-02 | 2025-08-28 | 463 B | 64 kB | ![]() 178.162.215.162 | |
petchoub.com | 4766829 | 2023-09-18 | 2023-09-19 | 2025-08-27 | 437 B | 31 kB | ![]() 139.45.197.122 | |
fonts.gstatic.com | unknown | 2008-02-11 | 2014-04-02 | 2025-08-27 | 2.3 kB | 106 kB | ![]() 142.250.74.35 | |
ajax.googleapis.com | 3691 | 2005-01-25 | 2012-05-22 | 2025-08-27 | 463 B | 97 kB | ![]() 142.250.178.74 | |
d33tru5sm6wy0x.cloudfront.net | unknown | 2008-04-25 | 2015-09-10 | 2025-07-24 | 954 B | 1.8 kB | ![]() 54.230.245.219 | |
lh3.googlecontent.com 1 alert(s) on this Host | unknown | 2010-09-14 | 2025-06-18 | 2025-08-24 | 588 B | 0 B | ![]() 0.0.0.0 | |
chatroll.com | 221909 | 2007-10-22 | 2012-07-20 | 2025-07-24 | 3.0 kB | 13 kB | ![]() 169.48.74.8 |
Bunny (CDN)
Cloudflare (CDN)
Cloudflare is a web-infrastructure and website-security company, providing content-delivery-network services, DDoS mitigation, Internet security, and distributed domain-name-server services.Nginx (Web servers, Reverse proxies)
Nginx is a web server that can also be used as a reverse proxy, load balancer, mail proxy and HTTP cache.Amazon CloudFront (CDN)
Amazon CloudFront is a fast content delivery network (CDN) service that securely delivers data, videos, applications, and APIs to customers globally with low latency, high transfer speeds.Amazon Web Services (PaaS)
Amazon Web Services (AWS) is a comprehensive cloud services platform offering compute power, database storage, content delivery and other functionality.Elfsight (Widgets)
Elfsight is an all-in-one platform offering 70+ customisable widgets for websites.Blogger (Blogs)
Blogger is a blog-publishing service that allows multi-user blogs with time-stamped entries.AddThis (Widgets)
AddThis is a social bookmarking service that can be integrated into a website with the use of a web widget.Google Hosted Libraries (CDN)
Google Hosted Libraries is a stable, reliable, high-speed, globally available content distribution network for the most popular, open-source JavaScript libraries.Google AdSense (Advertising)
Google AdSense is a program run by Google through which website publishers serve advertisements that are targeted to the site content and audience.jQuery:1.11.0 (JavaScript libraries)
jQuery is a JavaScript library which is a free, open-source software designed to simplify HTML DOM tree traversal and manipulation, as well as event handling, CSS animation, and Ajax.Python (Programming languages)
Python is an interpreted and general-purpose programming language.Nginx:1.19.5 (Web servers, Reverse proxies)
Nginx is a web server that can also be used as a reverse proxy, load balancer, mail proxy and HTTP cache.Envoy (Reverse proxies)
Envoy is an open-source edge and service proxy, designed for cloud-native applications.Nginx:1.21.6 (Web servers, Reverse proxies)
Nginx is a web server that can also be used as a reverse proxy, load balancer, mail proxy and HTTP cache.OpenGSE (Web servers)
OpenGSE is a test suite used for testing servlet compliance. It is deployed by using WAR files that are deployed on the server engine.Java (Programming languages)
Java is a class-based, object-oriented programming language that is designed to have as few implementation dependencies as possible.Amazon S3 (CDN)
Amazon S3 or Amazon Simple Storage Service is a service offered by Amazon Web Services (AWS) that provides object storage through a web service interface.Related reports
Threat Detection Systems
| Detection System | Indicator | Verdict | Alert |
|---|---|---|---|
| Quad9 DNS | blogger.googlecontent.com | malicious | Sinkholed |
| Quad9 DNS | funkantigo.sitesdesbloqueados.com | malicious | Sinkholed |
| Quad9 DNS | equilibriumfestive.com | malicious | Sinkholed |
| Quad9 DNS | lh3.googlecontent.com | malicious | Sinkholed |
JavaScript (18)
No JavaScripts
HTTP Transactions (144)
| URL | IP | Response | Size |
|---|







