Report Overview
Visitedpublic
2026-03-29 15:45:29
Tags
Submit Tags
URL
bitcoinhyper.app/
Finishing URL
bitcoinhyper.com/
IP / ASN

54.215.31.113
Title
Bitcoin Hyper Official Website | BTC Hyper Layer 2 Presale
Detections
urlquery
0
Network Intrusion Detection
0
Threat Detection Systems
2
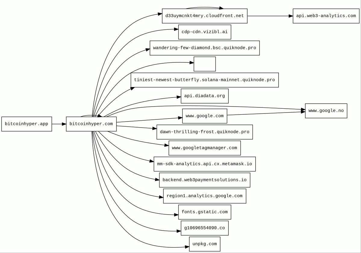
Host Summary
| Host | Rank | Registered | First Seen | Last Seen | Sent | Received | IP | Fingerprints |
|---|---|---|---|---|---|---|---|---|
dawn-thrilling-frost.quiknode.pro | 5420976 | 2018-01-05 | 2025-07-11 | 2026-03-24 | 4.5 kB | 230 kB | ![]() 64.130.57.217 | |
api.web3-analytics.com 12 alert(s) on this Host | unknown | 2025-09-24 | 2026-02-24 | 2026-03-22 | 7.4 kB | 9.5 kB | ![]() 18.239.18.87 | |
region1.analytics.google.com | 22257 | 1997-09-15 | 2022-03-17 | 2026-03-22 | 1.9 kB | 1.7 kB | ![]() 216.239.32.36 | |
api.diadata.org | 4693244 | 2018-05-15 | 2019-06-17 | 2026-03-24 | 2.1 kB | 3.7 kB | ![]() 150.240.66.222 | |
www.google.com | 22 | 1997-09-15 | 2015-05-10 | 2026-03-22 | 41 kB | 56 kB | ![]() 142.251.150.119 | |
wandering-few-diamond.bsc.quiknode.pro | 5408336 | 2018-01-05 | 2025-07-11 | 2026-03-22 | 4.6 kB | 60 kB | ![]() 64.130.41.79 | |
d33uymcnkt4mry.cloudfront.net | unknown | 2008-04-25 | 2026-02-24 | 2026-03-22 | 2.9 kB | 264 kB | ![]() 3.167.2.21 | |
tiniest-newest-butterfly.solana-mainnet.quiknode.pro | 5396923 | 2018-01-05 | 2025-07-13 | 2026-03-22 | 8.5 kB | 45 kB | ![]() 202.8.8.166 | |
fonts.gstatic.com | unknown | 2008-02-11 | 2014-04-02 | 2026-03-22 | 1.1 kB | 148 kB | ![]() 172.217.19.227 | |
g10696554090.co | 105599 | 2020-07-22 | 2021-09-02 | 2026-03-22 | 480 B | 820 B | ![]() 34.120.31.228 | |
cdp-cdn.vizibl.ai | 4527465 | unknown | 2025-06-02 | 2026-03-22 | 431 B | 0 B | ![]() 0.0.0.0 | |
www.google.no | 92680 | 2001-02-26 | 2012-06-26 | 2026-03-22 | 26 kB | 8.9 kB | ![]() 142.250.74.3 | |
mm-sdk-analytics.api.cx.metamask.io | 6706271 | 2015-07-02 | 2025-06-16 | 2026-03-22 | 1.1 kB | 902 B | ![]() 104.18.31.173 | |
backend.web3paymentsolutions.io | unknown | 2023-08-03 | 2024-11-22 | 2026-03-22 | 1.9 kB | 8.5 kB | ![]() 65.9.46.10 | |
http | unknown | unknown | 2016-08-19 | 2026-03-27 | 674 B | 0 B | ![]() 65.9.46.10 | |
bitcoinhyper.app | unknown | unknown | No data | No data | 485 B | 294 kB | ![]() 54.215.31.113 | |
bitcoinhyper.com 89 alert(s) on this Host | 722563 | 2018-02-22 | 2025-07-13 | 2026-03-22 | 41 kB | 8.4 MB | ![]() 52.84.50.21 | |
www.googletagmanager.com | 283 | 2011-11-11 | 2012-10-04 | 2026-03-22 | 7.4 kB | 6.3 MB | ![]() 142.251.143.136 | |
unpkg.com | 1093 | 2016-01-06 | 2016-01-07 | 2026-03-22 | 439 B | 6.7 kB | ![]() 104.18.1.22 | ![]() |
Amazon CloudFront (CDN)
Amazon CloudFront is a fast content delivery network (CDN) service that securely delivers data, videos, applications, and APIs to customers globally with low latency, high transfer speeds.Amazon Web Services (PaaS)
Amazon Web Services (AWS) is a comprehensive cloud services platform offering compute power, database storage, content delivery and other functionality.Amazon S3 (CDN)
Amazon S3 or Amazon Simple Storage Service is a service offered by Amazon Web Services (AWS) that provides object storage through a web service interface.Node.js (Programming languages)
Node.js is an open-source, cross-platform, JavaScript runtime environment that executes JavaScript code outside a web browser.Google Cloud Trace (Performance)
Google Cloud Trace is a distributed tracing system that collects latency data from applications and displays it in the Google Cloud Console.Google Cloud (IaaS)
Google Cloud is a suite of cloud computing services.Google Cloud CDN (CDN)
Cloud CDN uses Google's global edge network to serve content closer to users.Express (Web frameworks, Web servers)
Express is a web application framework for Node.js, released as free and open-source software under the MIT License. It is designed for building web applications and APIs.Cloudflare (CDN)
Cloudflare is a web-infrastructure and website-security company, providing content-delivery-network services, DDoS mitigation, Internet security, and distributed domain-name-server services.Google Tag Manager (Tag managers)
Google Tag Manager is a tag management system (TMS) that allows you to quickly and easily update measurement codes and related code fragments collectively known as tags on your website or mobile app.Fly.io (PaaS)
Fly is a platform for running full stack apps and databases.Related reports
Threat Detection Systems
| Detection System | Indicator | Verdict | Alert |
|---|---|---|---|
| DNS4EU | bitcoinhyper.com | malicious | Sinkholed |
| DNS4EU | api.web3-analytics.com | malicious | Sinkholed |
JavaScript (65)
No JavaScripts
HTTP Transactions (216)
| URL | IP | Response | Size |
|---|




